首页 > 电子行业标准(SJ) > SJ 2373-1983 3CD262、3CD462型PNP硅高压低频大功率三极管
SJ 2373-1983

基本信息

标准号: SJ 2373-1983

中文名称:3CD262、3CD462型PNP硅高压低频大功率三极管

标准类别:电子行业标准(SJ)

标准状态:现行

发布日期:1983-08-19

实施日期:1984-03-01

出版语种:简体中文

下载格式:.rar.pdf

下载大小:232026

相关标签: 高压 低频 大功率 三极管

标准分类号

中标分类号:能源、核技术>>能源、核技术综合>>F01技术管理

关联标准

采标情况:美RCA标准 NEQ

出版信息

页数:3页

标准价格:8.0 元

相关单位信息

标准简介

SJ 2373-1983 3CD262、3CD462型PNP硅高压低频大功率三极管 SJ2373-1983 标准下载解压密码:www.bzxz.net

标准图片预览

SJ 2373-1983 3CD262、3CD462型PNP硅高压低频大功率三极管
SJ 2373-1983 3CD262、3CD462型PNP硅高压低频大功率三极管
SJ 2373-1983 3CD262、3CD462型PNP硅高压低频大功率三极管

标准内容

中华人民共和国电子工业部部标准3CD262型3CD462型
PNP硅高压低频大功率三极管
SJ2373-83
1本标准适用于耗散功率为100W的3CD262型、3CD462型PNP硅三重扩散、外延基区、单扩散等工艺的高压低频大功率三极管(以下简称三极管)。三极管除应符合本标准规定外,还应符合SJ614一73《半导体三极管总技术条件》的规定。2本标准采用的电参数符号--般符合SJ1400一78《半导体器件参数符号》的规定,并补充如下符号:VcEO(sus)—-集电极一发射极(基极开路时)的维持电压;VCER(sus)——集电极一发射极(基极一发射极接电阻时)的维持电压。3三极管的外形结构和尺寸应符合SJ139一78《半导体三极管外形尺寸》的规定。4三极管的参数应符合本标准13.1和13.2条的要求。其测量方法应符合SJ300~314一72《半导体三极管测试方法》的规定。本标准参数规范表中的电参数除注明外,均以管尧温度Tc为25℃时为准。5例行试验抽样方法按S」614一73《半导体_极管总技术条件》第17条规定。6环境试验后,极管的集电极一基极电压VCBO、集电极一发射极电压VCEO、发射极一基极电压VEHO应符合木标准13.1条的规定。其中VcBO、VcEO不许降档,电流放大系数hFF的相对变化应不超过+35%。
7环境试验后不符合第6章规定的三极管不超过1只为合格。不合格时应进行双倍试验。双倍试验应进行全部项日。双倍试验后,不符合第6章规定的三极管不超过1只为合格。8功率试验和高温贮存试验的试验时间均为120小时。功率试验和高温贮存试验后,三极管应符合本标准13.1和13.2条的规定。集电极一基极电压VcBO、集电极一发射极电压VCEO、发射极一基极电压VEBO应符合要求,其中VCBO、VCEO不许降档;反向电流IcEO不超过规范值的2倍:饱和压降VCEsan)不超过规范值的1.2倍;电流放大系数hFE的相对变化不超过35%。
9功率试验后,全部三极管都符合第8章的规定,则为合格。若有1只三极管不符合该章规定,则将试验时间延长到240小时。240小时试验后,不符合第8章规定的三极管数量累计不超过1只为合格。不合格时应进行双倍试验,双倍试验120小时后,全部三极管符合第8章规定则为合格。若有1只三极管不符合该章规定,则将试验延长到240小时,不符合第8章规定的三极管累计不超过1只为合格,否则双倍试验为不合格。
10高温贮存试验后,不符合第8章规定的三极管不超过1只,则为合格。若有2只三极管不符合第8章规定,则将试验延长到240小时,240小时后,不符合该章规定的三极管累计不超过2只为合格。不合格时,应进行双倍试验。双倍试验120小时后,不符合第8章规定的三极管不超过1只为合格。11双倍试验不合格时,按SJ614-73《半导体三极管总技术条件》第23条规定执行。12生产单位在产品目录(或说明书)中提供以下特性曲线:a.安全工作区(包括直流、脉冲宽度tw为1s、100ms、10ms、1ms等)曲线;b.热循环特性曲线;
PcM一Tc的关系曲线;
hFE一Tc的关系曲线(Tc为-55、25、100℃时):d.
IB-VBE的关系曲线:
fTc-VcE的关系曲线(Tc为25C时);中华人民共和国电子工业部1983-08-19发布1
1984-03-01实施
g.Te—VBE的关系曲线。
SJ2373—83
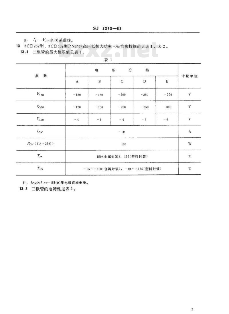
133CD262型、3CD462型PNP硅高压低频大功率一极管参数规范见表1、表2。三极管的最大极限值见表1。
PcM(Tc=25℃)
150(金属封装),125(塑料封装)-55~+150(金属封装),
注:IcM为hFE=5时的集电极直流电流。13.2三极管的电特性见表2。
-40~+125(塑料封装)
计量单位
(Te100℃)
(R=50Q)
(Te--55℃)
VgEuan
(fo=iMHz)
tw=1s或直流
Rh)re(金属封装)
试验条件
Vcg=0.9Vce0
Tc=75℃(金属封装)
15~30,
25~50,
70~140,免费标准下载网bzxz
40~80,
120~240,
VcE=-20V
lc=-3A
注:①B档以上的器件第一个湖试点的Vcr选在Pe线与Ps/s线的交点处,Vce×Is/B>PcM。②B档以上的器件第二个测试点的VcE>0.9VcE0,此点不应发生二次击穿。
3CD262
F-2型
底座、
3CD462
F-2型
铁底座
2373—83
小提示:此标准内容仅展示完整标准里的部分截取内容,若需要完整标准请到上方自行免费下载完整标准文档。