首页 > 电子行业标准(SJ) > SJ 20341-1993 3cm铝波导定向耦合器详细规范
SJ 20341-1993

基本信息

标准号: SJ 20341-1993

中文名称:3cm铝波导定向耦合器详细规范

标准类别:电子行业标准(SJ)

标准状态:现行

发布日期:1993-05-11

实施日期:1993-07-01

出版语种:简体中文

下载格式:.rar.pdf

下载大小:102111

相关标签: 波导 定向 耦合 详细 规范

标准分类号

中标分类号:能源、核技术>>能源、核技术综合>>F01技术管理

关联标准

出版信息

页数:6页

标准价格:12.0 元

相关单位信息

标准简介

SJ 20341-1993 3cm铝波导定向耦合器详细规范 SJ20341-1993 标准下载解压密码:www.bzxz.net

标准图片预览

SJ 20341-1993 3cm铝波导定向耦合器详细规范
SJ 20341-1993 3cm铝波导定向耦合器详细规范
SJ 20341-1993 3cm铝波导定向耦合器详细规范
SJ 20341-1993 3cm铝波导定向耦合器详细规范
SJ 20341-1993 3cm铝波导定向耦合器详细规范

标准内容

中华人民共和国电子行业军用标准FL5985
SJ20341-93
3cm铝波导定向耦合器
详细规范
Detail specification for directional couplersfor 3cm aluminiumwaveguide
1993-05-11发布
1993-07-01实施
中华人民共和国电子工业部
中华人民共和国电子行业军用标准3cm铝波导定向耦合器详细规范
Detail specification for directional couplersfor 3cm aluminiumwaveguide
SJ20341-—93
本规范所规定的波导定向耦合器,其全部要求由本规范和GJB1509《同轴线、波导或微带线定向耦合器总规范》作出规定。1范围
1.1主题内容
本规范规定了3cm铝波导定向耦合器的结构尺寸,电气特性和物理特性。1.2适用范围
本规范适用于供机载雷达使用的3cm铝波导定向耦合器。1.3分类
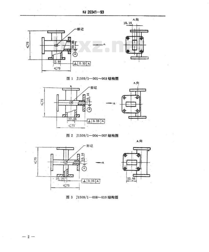
本规范所规定的定向耦合器,按其结构和电气特性的不同分为10种规格,各规格的军用元件号为J1509/1-001010(见表1)。2引用文件
GJB1509-92同轴线、波导或微带线定向耦合器总规范3要求
本规范规定的定向耦合器,其各项要求应符合GBJ1509第3章及下列规定:材料:铝合金LF21。
b.波导:见表1。
C法兰盘:法兰盘型式见表1。法兰盘的端面相对于波导轴线的垂直度应为90士0.25℃;法兰盘端面的平面度不大于0.02。结构和尺寸:见图1~图3。
电气特性:见表1。
最大功率,峰功率P=200KW,平均功率P=250W连续工作。中华人民共和国电子工业部1993-05-11发布1993-07-01实施
SJ20341-93
J1509/1--001~003结构图
一标记
图2J1509/1--004~007结构图
图3J1509/1-~008~010结构图
元件号
J1509/1-
SJ20341-93
电气特性
系数的
(最大)
(最小)
电压柱
波比主
副路)
(最大)
注:1)士2dB表示在耦合系数20dB上的变化值,即18dB~22dB。其它类同。相
法兰盘此内容来自标准下载网
FBM100
FBE100
FBP100
FBM100
FBE100
FBP100
FBM100
FBE100
FBP100
FBM100
FBE100
FBP100
FBM100
FBE100
FBP100
FBM100
FBE100
FBP100
FBM100
FBE100
FBP100
FBM100
FBE100
FBP100
FBM100
FBE100
FBP100
FBM100
FBE100
FBP100
附加说明:
SJ20341-93
本规范由中国电子工业总公司提出。本规范由机电部第十四所负责起草。本规范的主要起草人:黄径、杨坚、徐淑君、谢绍明。计划项目代号:B02040
小提示:此标准内容仅展示完整标准里的部分截取内容,若需要完整标准请到上方自行免费下载完整标准文档。