首页 > 国家标准(GB) > GB/T 9833.8-1993 紧压茶米砖茶
GB/T 9833.8-1993

基本信息

标准号: GB/T 9833.8-1993

中文名称:紧压茶米砖茶

标准类别:国家标准(GB)

标准状态:已作废

发布日期:1993-11-12

实施日期:1994-07-01

作废日期:2002-06-01

出版语种:简体中文

下载格式:.rar.pdf

下载大小:82069

相关标签: 紧压茶 砖茶

标准分类号

标准ICS号:食品技术>>茶、咖啡、可可>>67.140.10茶

中标分类号:食品>>饮料>>X55茶叶制品

关联标准

替代情况:被GB/T 9833.8-2002代替

出版信息

页数:5页

标准价格:8.0 元

相关单位信息

标准简介

GB/T 9833.8-1993 紧压茶米砖茶 GB/T9833.8-1993 标准下载解压密码:www.bzxz.net

标准图片预览

GB/T 9833.8-1993 紧压茶米砖茶
GB/T 9833.8-1993 紧压茶米砖茶

标准内容

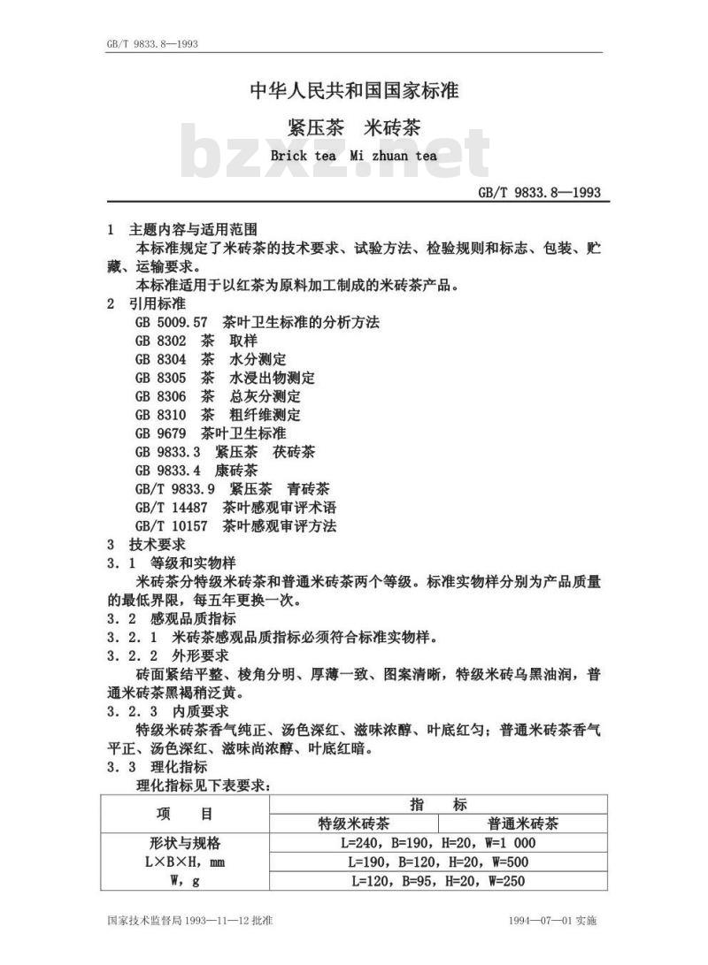
GB/T 9833.8—1993
中华人民共和国国家标准
紧压茶米砖茶
Brick teaMi zhuan tea
主题内容与适用范围
GB/T9833.8—1993
本标准规定了米砖茶的技术要求、试验方法、检验规则和标志、包装、贮藏、运输要求。
本标准适用于以红茶为原料加工制成的米砖茶产品。引用标准
GB5009.57
茶叶卫生标准的分析方法www.bzxz.net
茶取样
GB8302
GB8304
GB8305
GB8306
GB8310
GB9679
水分测定
水浸出物测定
总灰分测定
粗纤维测定
茶叶卫生标准
紧压茶茯砖茶
康砖茶
GB/T9833.9
GB/T14487
GB/T10157
3技术要求
紧压茶青砖茶
茶叶感观审评术语
茶叶感观审评方法
3.1等级和实物样
米砖茶分特级米砖茶和普通米砖茶两个等级。标准实物样分别为产品质量的最低界限,每五年更换一次。3.2感观品质指标
3.2.1米砖茶感观品质指标必须符合标准实物样。3.2.2外形要求
砖面紧结平整、棱角分明、厚薄一致、图案清晰,特级米砖乌黑油润,普通米砖茶黑褐稍泛黄。
3.2.3内质要求
特级米砖茶香气纯正、汤色深红、滋味浓醇、叶底红匀;普通米砖茶香气平正、汤色深红、滋味尚浓醇、叶底红暗。3.3理化指标
理化指标见下表要求:
形状与规格
LXB×H,mm
国家技术监督局1993—11—12批准特级米砖茶
普通米砖茶
L=240,B=190,H=20,W=1 000
L=190,B=120,H=20,W=500
L=120,B=95,H=20,W=250
1994—07—01实施
GB/T 9833.8—1993
水分,%
总灰分,%
非茶类夹杂物
水浸出物,%
粗纤维,%
注:①LXBXH表示长×宽×高,W表示每块米砖茶净重。②外形尺寸、水浸出物和粗纤维三项为参考指标。3.4卫生指标
按GB9679规定执行。
4试验方法
4.1取样
按GB8302规定执行。
4.2形状规格
按GB9833.4附录A规定执行。
4.3感官审评
按GB/T14487与SB/T10157规定执行。4.4水分
按GB8304规定执行。
4.5总灰分
按GB8306规定执行。
4.6非茶类夹杂物
按GB9833.3附录C规定执行。
4.7水浸出物
按GB8305规定执行。
4.8粗纤维
按GB8310规定执行。
9卫生指标
按GB5009.57规定执行。
5检验规则
按GB/T9833.9规定执行。
标志、包装、贮藏、运输。
按GB/T9833.9规定执行。
附加说明:
本标准由中华人民共和国商业部提出。本标准由商业部土特产品管理司技术归口。本标准由湖北省赵李桥茶厂负责起草。本标准主要起草人黎明、马东海、甘多平、穆建伟。国家技术监督局1993—11—12批准9.5
1994—07—01实施
小提示:此标准内容仅展示完整标准里的部分截取内容,若需要完整标准请到上方自行免费下载完整标准文档。