首页 > 国家标准(GB) > GB/T 8314-1987 茶游离氨基酸总量测定
GB/T 8314-1987

基本信息

标准号: GB/T 8314-1987

中文名称:茶游离氨基酸总量测定

标准类别:国家标准(GB)

标准状态:已作废

发布日期:1987-11-19

作废日期:2002-12-01

出版语种:简体中文

下载格式:.rar.pdf

下载大小:95574

相关标签: 游离 氨基酸 总量 测定

标准分类号

标准ICS号:食品技术>>茶、咖啡、可可>>67.140.10茶

中标分类号:食品>>饮料>>X55茶叶制品

关联标准

替代情况:被GB/T 8314-2002代替

出版信息

页数:2页

标准价格:8.0 元

相关单位信息

标准简介

GB/T 8314-1987 茶游离氨基酸总量测定 GB/T8314-1987 标准下载解压密码:www.bzxz.net

标准图片预览

GB/T 8314-1987 茶游离氨基酸总量测定
GB/T 8314-1987 茶游离氨基酸总量测定

标准内容

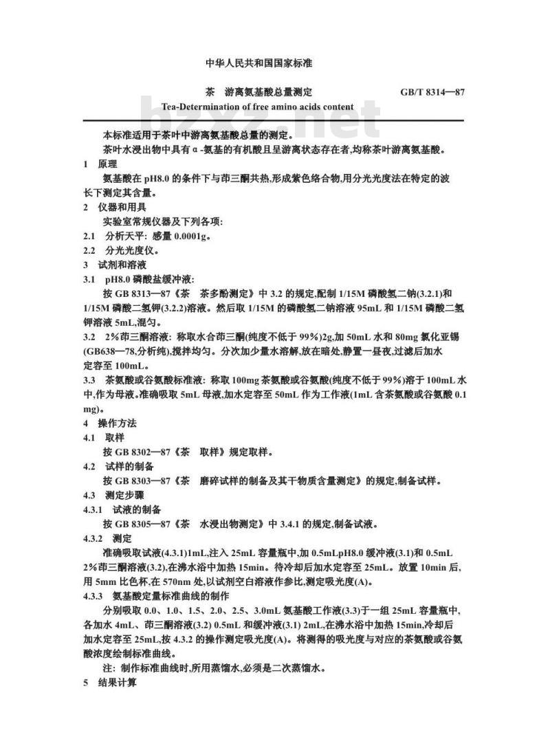
中华人民共和国国家标准
茶游离氨基酸总量测定
Tea-Determination of free amino acids content本标准适用于茶叶中游离氨基酸总量的测定。GB/T8314—87
茶叶水浸出物中具有α-氨基的有机酸且呈游离状态存在者,均称茶叶游离氨基酸。1原理
氨基酸在pH8.0的条件下与三酮共热,形成紫色络合物,用分光光度法在特定的波长下测定其含量。
仪器和用具
实验室常规仪器及下列各项:
2.1分析天平:感量0.0001g。
2.2分光光度仪。
3试剂和溶液
3.1pH8.0磷酸盐缓冲液:bzxZ.net
按GB8313一87《茶茶多酚测定》中3.2的规定,配制1/15M磷酸氢二钠(3.2.1)和1/15M磷酸二氢钾(3.2.2)溶液。然后取1/15M的磷酸氢二钠溶液95mL和1/15M磷酸二氢钾溶液5mL,混匀。
3.22%三酮溶液:称取水合三酮(纯度不低于99%)2g,加50mL水和80mg氯化亚锡(GB638一78.分析纯)搅拌均匀。分次加少量水溶解,放在暗处,静置一夜,过滤后加水定容至100mL。
3.3茶氨酸或谷氨酸标准液:称取100mg茶氨酸或谷氨酸(纯度不低于99%)溶于100mL水中,作为母液。准确吸取5mL母液,加水定容至50mL作为工作液(1mL含茶氨酸或谷氨酸0.1mg)。
4操作方法
4.1取样
按GB8302—87《茶取样》规定取样。4.2试样的制备
按GB830387《茶磨碎试样的制备及其干物质含量测定》的规定,制备试样。4.3测定步骤
4.3.1试液的制备
按GB8305—87《茶水浸出物测定》中3.4.1的规定,制备试液。4.3.2测定
准确吸取试液(4.3.1)1mL,注入25mL容量瓶中,加0.5mLpH8.0缓冲液(3.1)和0.5mL2%节三酮溶液(3.2),在沸水浴中加热15min。待冷却后加水定容至25mL。放置10min后用5mm比色杯,在570nm处,以试剂空白溶液作参比,测定吸光度(A)。4.3.3氨基酸定量标准曲线的制作分别吸取0.0、1.0、1.5、2.0、2.5、3.0mL氨基酸工作液(3.3)于一组25mL容量瓶中,各加水4mL、三酮溶液(3.2)0.5mL和缓冲液(3.1)2mL,在沸水浴中加热15min,冷却后加水定容至25mL,按4.3.2的操作测定吸光度(A)。将测得的吸光度与对应的茶氨酸或谷氨酸浓度绘制标准曲线。
注:制作标准曲线时,所用蒸馏水,必须是二次蒸馏水。5结果计算
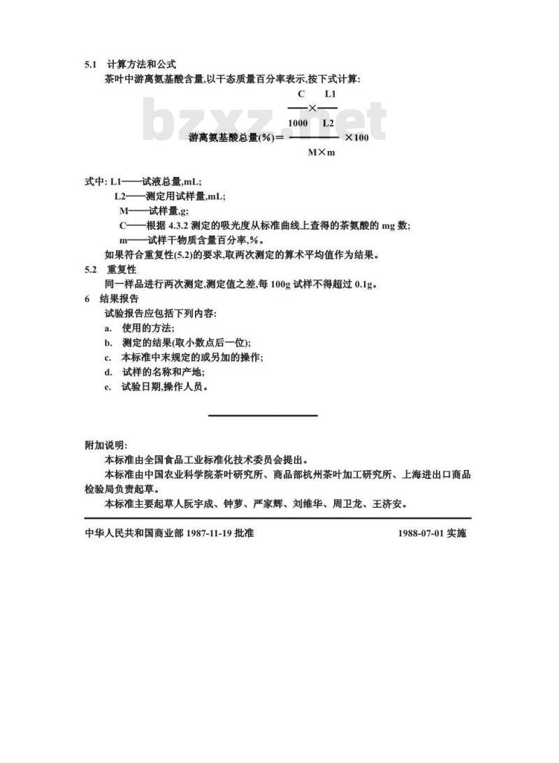
5.1计算方法和公式
茶叶中游离氨基酸含量,以干态质量百分率表示,按下式计算:CLi
游离氨基酸总量(%)=
式中:L1-
试液总量,mL;
L2—测定用试样量,mL;
M—试样量,g;
C—根据4.3.2测定的吸光度从标准曲线上查得的茶氨酸的mg数m
试样干物质含量百分率,%。
如果符合重复性(5.2)的要求.取两次测定的算术平均值作为结果,5.2重复性
同一样品进行两次测定,测定值之差,每100g试样不得超过0.1g。结果报告
试验报告应包括下列内容:
使用的方法;
b.测定的结果(取小数点后一位);c.本标准中末规定的或另加的操作;试样的名称和产地;
e:试验日期,操作人员。
附加说明:
本标准由全国食品工业标准化技术委员会提出。本标准由中国农业科学院茶叶研究所、商品部杭州茶叶加工研究所、上海进出口商品检验局负责起草。
本标准主要起草人阮宇成、钟萝、严家辉、刘维华、周卫龙、王济安,中华人民共和国商业部1987-11-19批准1988-07-01实施
小提示:此标准内容仅展示完整标准里的部分截取内容,若需要完整标准请到上方自行免费下载完整标准文档。