首页 > 国家标准(GB) > GB 1847-1980 聚甲醛树脂稀溶液粘度试验方法
GB 1847-1980

基本信息

标准号: GB 1847-1980

中文名称:聚甲醛树脂稀溶液粘度试验方法

标准类别:国家标准(GB)

标准状态:已作废

发布日期:1980-01-31

实施日期:1980-10-01

出版语种:简体中文

下载格式:.rar.pdf

下载大小:186829

相关标签: 树脂 溶液 粘度 试验 方法

标准分类号

标准ICS号:橡胶和塑料工业>>塑料>>83.080.20热塑性塑料

中标分类号:化工>>合成材料>>G32合成树脂、塑料

关联标准

替代情况:调整为HG/T 3604-1999

出版信息

页数:平装32开, 页数:10, 字数:8,000

标准价格:8.0 元

相关单位信息

复审日期:2004-10-14

起草单位:上海市合成树脂研究所

归口单位:全国塑料标准化技术委员会

发布部门:国家标准总局

主管部门:中国石油和化学工业协会

标准简介

内容详见本标准。 GB 1847-1980 聚甲醛树脂稀溶液粘度试验方法 GB1847-1980 标准下载解压密码:www.bzxz.net

标准图片预览

GB 1847-1980 聚甲醛树脂稀溶液粘度试验方法
GB 1847-1980 聚甲醛树脂稀溶液粘度试验方法
GB 1847-1980 聚甲醛树脂稀溶液粘度试验方法
GB 1847-1980 聚甲醛树脂稀溶液粘度试验方法
GB 1847-1980 聚甲醛树脂稀溶液粘度试验方法

标准内容

中华人民共和国
国家标准
聚甲醛树脂稀溶液粘度
试验方法
GB 1847-80
(198年逾认)
本标准系聚甲醛(包括均聚甲醛和共案中醛)树脂的对氯苯酚(含2%α-烯稳定剂)溶液,在60±0.05℃下的粘度试验方法。本标准采用乌氏玻璃毛细管粘度计。测定结果用特性粘数【\]来表示,在定条件下,可以建立特性粘数和分于量的对应关系,从而求得试样的分子量。
一、设备和试剂
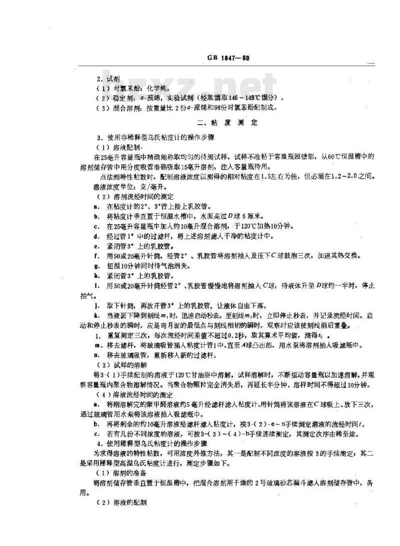
(1)粘度计:本标准采用的非稀释型(图1)和稀释型(图2)高温乌氏粘度计,在60℃时溶剂流经时间不少于100秒。
(2)恒温水槽一套:恒温温度60±0.05℃,温度计每两年经计最单位校验一次,读数时,需经露出水面的温度校正。
(3)溶剂储存管(见图3)。
(4)秒表:分度值为0.1秒,每两年经计最单位校验一次。(5)容最瓶:25毫升(B级)。(6)分度吸管:10毫升(A级)。(7)针筒:50或20毫升。
(8)甘袖浴一套:温度120±2℃。(.9)玻璃砂芯漏斗:2号烧结玻璃(10)分析天平:分度值为0.1毫克。(11)水泵、吸滤瓶、玻璃吸管、乳胶管、铁策、滤纸、木试管夹和洗耳球等。国家标准总
局发布
中华人民共和国化学工业部提出1 980年1 0月1日 实施
上海市合成树脂研究所 起草
s'st-s*ht
2号歧芯减片
GB 1847—86
外径5~5-5
外径 6.5 ~ 7.5
内径4
外径6.5~7.5
内径3~5
径7-8
:9.5 ~10.5
虚厚1.5 ~2
[×-×xx恶润管内检
C球体费
m,、m,一环形刻线,要求涂蓝色,色素不蘑色。
毛细管内径精度:0.71±0.01毫米。C 球体积精度:3 ±0. 15毫升。管1\、2*、3\和6*按右上图搭接。器号标记见右下图。
砂芯滤杆与1*管同心。
图1非稀型高温乌氏粘度计
s*si--g*t+
2号砂茶滤片
GB1847—80
外径5~5.6
外径6.5~7.5
外维接6.5~7.5
内径3~5
毛划情内径
(-XXX-
C球体
前,、,一环形刻线,要求涂蓝色色素不落色。
处?-8
内径3~4
:9,6~10.6
毛细管内径精度:0.71±0.01毫米。C球体积精度:3±0.15毫升。
管1、2、3*和6按右上图搭接。
器号标记见右下图。
砂芯魂杆与1”管同心。
GB 1847-80
图3溶剂储存管
(1)对氯苯酚:化学纯。
GB 1847-80
(2)稳定剂:α-烯,实验试剂(经蒸馏取146~148℃馏分)。(3)混合溶剂:按重量比2份a-装烯和98份对氯苯酚配制成。二、粘度测定
3.使用非稀释型乌氏粘度计的操作步骤(1)溶液配制-
在25毫升容量瓶中精确地称取均匀的待测试样,试样不准粘于容量瓶颈壁部,从60℃恒温槽中的溶剂储存管中用分度吸管准确吸取15毫升溶剂,注入容量瓶待用。点法测特性粘数时,配制溶液浓度以测得的相对粘度在1.5左右为佳,但必须在1.2~2.0之间。溶液浓度单位:克/毫开。
(2)溶剂流经时间的测定
在粘度计的2*、3*管上接上乳胶管。,
将粘度计垂直置于恒温水槽中,水面高过D球 6厘米。b.
在25毫升容量瓶中加入约10毫升混合溶剂,于120℃加热10分钟。c.
经过管1”中的过滤杆,将上述溶剂滤人干净的粘度计中。紧闭管3*上的乳胶管。
用50或20毫升针筒,经管2、乳胶管将溶剂抽入及压下C球鼓泡三次,加速其热交换。f.
恒温10分钟同时待气泡消失。
紧闭管3″上的乳胶管。
用50或20毫升针筒经管2*,乳胶管慢慢地将溶剂抽人C球,待液体升至D球约一半时,停止抽气。
取下针筒,再放开管3上的乳胶管,让液体自由下落。j.1
当液面下降到刻线m,时,迅速启动秒表。至刻线m2时,立即停止秒表,并记录流经时间。启动和停止秒表的瞬时,应是弯月面的最低点与刻线相切的瞬时,观察时应该使刻线前后重叠。1,重复测定三次,每次流经时间差值不超过0.2秒,取其算术平均值,测得。口:移去滋杆,将玻璃吸管插入粘度计管1中,直至4球凸出部,用水泵将溶剂抽人吸滤瓶中。!。移去玻璃吸管,重新移人新的过滤杆。(3)试样的溶解
将3-(1)手续配制的溶液于120℃甘油浴中溶解,试样溶解时,不断摇动容量瓶以加速溶解,并观察容量瓶内聚合物溶解情况。当聚合物颗粒完全消失后,再延长半分钟,溶样时间不得超过10分钟。(4)溶液流经时间的测定
鱼。 将刚溶解完的聚甲醛溶液约5塞升经滤杆滤人粘度计,用针筒将该溶液在C球吸上、放下三次通过玻璃管用水泵将该溶液抽人吸滤瓶中。b。再将剩余的约10毫升溶液经滤杆滤人粘度计,按3-(2)-e~n手续测定溶液的流经时间t。c.若有几份不同浓度的溶液,可按3-(3)~(4)-b手续连续测定,其测定次序由稀至浓。4.使用稀释型乌氏粘度计的操作步骤为求得溶液的特性粘数,可用浓度外推方法,其一是配制不同浓度的溶液按3的手续测定,其二是采用稀释型高温乌氏粘度计进行,测定步骤如下。(1)溶剂的准备
将溶剂储存管垂直置于恒温槽中,把混合溶剂用干燥的2号玻璃砂芯漏斗滤人溶剂储存管中,备用。
(2)溶液的配制
GB1847—80
在25毫升容量瓶中精确地称取均匀的待测试样。准确地注人10膏升恒温的溶剂。配制溶液的浓度范围,以测得的五点相对粘度在1.2~2.0之闻为宜。溶液的浓度单位;克/毫升。
试样的溶解按3-(3)手续进行。(3)测定步骤
第,按3-(2)-a~1手续测得溶剂流经时间1。b。将清洁、干燥的同一支粘度计按3-(2)-a~b手续,置于恒温槽中。c.按3-(3)手续溶解试样。
d。按3-(4)-b手续测得溶液流经时间t1。用分度吸普从溶剂储存管中吸5毫升溶剂,经管1移人粘度计内,用针筒自管2鼓泡,以助e.
混合均匀,然后在C球中抽上、放下至少三次,按3-(4)-b手续测得溶液流经时间2。f.按照e手续,分别从60℃溶剂储存管中再移人5、10和110毫升溶剂,测得、和上述五点浓度分别为起始浓度C。的1.2/3、1/2、1/3和1/4倍。三、计
5.各种粘度的定义及计算
(1)相对粘度n,bzxZ.net
n, =t/to
式中:和te分别为溶液和溶剂流经粘度计C球m,~m刻线的时间(秒)。(2)增比粘度()
#=,—1
(3)比浓粘度(/C),毫升/克。(4)比浓对数粘度(1nn,/C),毫升/克。(5)特性粘数([),毫升/克。【n】可由几个浓度的溶液的比浓对数粘度和比浓粘度在方格坐标纸上对浓度C作图,通过各点作直线外推到C→求得,此时纵轴截距即特性粘数【(如图4)。图4外推祛测定特性粘数示意图
[] =(n/C)c-
[n) =(lnn./c)c-0
【】值也可由一个浓度下测得的相对粘度按下式计算,(=
n,,+rlns.
(1+r) C
GB 1847-80
即所调一点法测得特性粘数,其中均聚甲醛/取1.7,共甲醛取.0。6.本标准方法精确度为:在特性粘数测量中,平行试验的两个结果的极限误差为±1%(可信度95%)。
小提示:此标准内容仅展示完整标准里的部分截取内容,若需要完整标准请到上方自行免费下载完整标准文档。