首页 > 国家专业标准(ZB) > ZB X 10029-1986 虾油渍菜生产工艺通用规程 什锦菜
ZB X 10029-1986

基本信息

标准号: ZB X 10029-1986

中文名称:虾油渍菜生产工艺通用规程 什锦菜

标准类别:国家专业标准(ZB)

标准状态:已作废

实施日期:1990-10-01

出版语种:简体中文

下载格式:.rar.pdf

下载大小:107778

相关标签: 生产工艺 通用 规程

标准分类号

中标分类号:食品>>食品加工与制品>>X10食品加工与制品综合

关联标准

出版信息

标准价格:15.0 元

相关单位信息

标准简介

ZB X 10029-1986 虾油渍菜生产工艺通用规程 什锦菜 ZBX10029-1986 标准下载解压密码:www.bzxz.net

标准图片预览

ZB X 10029-1986 虾油渍菜生产工艺通用规程 什锦菜
ZB X 10029-1986 虾油渍菜生产工艺通用规程 什锦菜
ZB X 10029-1986 虾油渍菜生产工艺通用规程 什锦菜
ZB X 10029-1986 虾油渍菜生产工艺通用规程 什锦菜
ZB X 10029-1986 虾油渍菜生产工艺通用规程 什锦菜

标准内容

中华人民共和国专业标准
虾油渍菜生产工艺通用规程
什锦菜
ZBX10029-86
本标准适用于以各种蔬菜为主要原料,经盐渍成咸坏后,再经虾油浸渍而成的虾油什锦菜。
原料及辅料
一般以小黄瓜、柿椒、芹菜、小茄子、小芸豆、苯蓝、宝塔菜、生姜等为主要原料。1.1原料
1.1.1小黄瓜
果形小、早熟、顶花带刺、果肉薄,长度为4~5cm,直径4mm。1.1.2柿椒
皱褶均匀,无辣味,有甜味,肉厚、籽少,形似柿子的油椒。直径5~6cm。1.1.3豇豆
细长无籽,鲜嫩。
1.1.4芹菜bzxZ.net
细嫩、空心无白梢的本芹。
1.1.5苯蓝
表皮呈青绿色、肉呈白色,质脆,无网状纹。1.1.6生姜
鲜嫩的子姜或孙姜。
1.1.7宝塔菜
三个环以上的鲜嫩宝塔菜。
1.1.8小芸豆
长度4~5cm,无豆米的嫩芸豆。1.1.9小茄子
选用鲜嫩无籽的嫩茄苞,长度不超过5cm,直径1.0~1.5cm。1.2辅料
1.2.1食盐
应符合GB2721-81
1.2.2虾油
《食盐卫生标准》的规定。
色金黄、澄清、有虾油的香气、滋味鲜美,无臭味及异味,具有虾油的风味。1.2.3杏仁
大小均匀、无虫蚀、无霉变、无哈喇气。1.3配比
1.3.1盐渍阶段
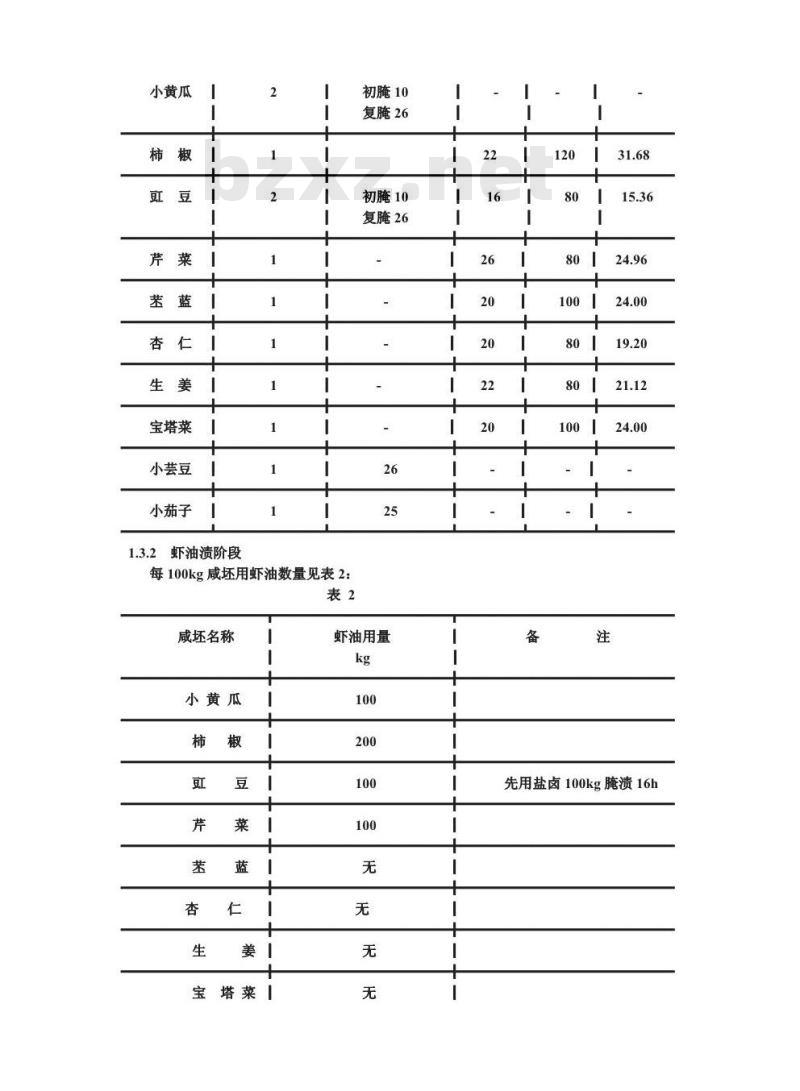
每100kg鲜菜用盐量见表1:
盐渍用盐量
蔬菜名称!
腌渍次数
盐水渍用盐量,kg
【盐水浓度盐水数量食盐重量
o°Be'
小黄瓜
宝塔菜
小芸豆
小茄子
虾油渍阶段
每100kg咸坏用虾油数量见表2:初腌10
初腌10
复腌26
咸坏名称
小黄瓜
虾油用量
先用盐卤100kg腌渍16h
小芸豆丨
小茄子 
1.3.3成品配卤
什锦菜100kg,虾油30kg。
2工艺流程
I食盐上
鲜菜|→预处理→盐渍→虾油渍→成品】+
[虾油H
3制作方法
3.1小黄瓜
3.1.1预处理
在田间边采摘边盐渍,每100kg小黄瓜用盐10kg,一层瓜一层盐,然后将盐渍的小黄瓜摘掉黄花,保持嫩刺。用水洗去浮盐及杂质,沥去水分,再入缸复腌。3.1.2盐渍
经预处理的小黄瓜100kg,虾油10kg,食盐26kg,咸卤15kg。盐渍36h后,捞出小黄
瓜,沥净盐卤。
3.2柿椒
3.2.1预处理
将柿椒摘去蒂,用竹签在蒂周围扎45个小孔。同时戳破辣椒内部隔膜。3.2.2盐渍
用浓度为21°~22°Be'的盐水浸泡,每隔3h翻动一次,为防止油椒上浮,上面压圆形木板。60h后,捞出沥卤。
3.2.3虾油渍
每100kg用虾油200kg。15天后即为成品。3.3豇豆
3.3.1预处理
鲜豇豆去蒂,用浓度15°~16°Be'的盐水浸泡,3h后捞出豇豆沥干卤。3.3.2盐渍
每100kg豇豆用食盐26kg入缸盐渍,每天转缸翻菜一次,7天即可。3.3.3虾油渍
将复腌的豇豆出缸,用水浸泡30min左右,切成长2.5cm的段,再用15°Be'盐卤腌16h
捞出,沥干,入缸加虾油浸泡。100kg豇豆用虾油100kg,10天后即可。3.4芹菜
3.4.1烫漂
鲜菜摘掉根叶,切成2.5cm长的小段,在沸水中烫2~3min,立即放入凉水中冷却。捞
出,沥干。
3.4.2盐渍
用26°Be'的盐水,浸渍16h,捞出,沥干盐水。3.4.3虾油渍
每100kg芹菜用虾油100kg,浸泡7天即为成品。3.5苯蓝
3.5.1盐渍
鲜苯蓝剥去皮,用20°Be'盐水浸渍,每隔3天转缸翻菜一次,两周后即为咸坏,备用。3.5.2造型
将咸坏苯蓝切2.5mm的片,再切成菱形。菱形的长角对线2.5cm,短角对线1cm。3.6杏仁
3.6.1烫漂
将杏仁放入沸水内烫漂至六成熟,捞出,放入冷水中浸泡3天,每天换水一次;然后搓去内种皮,洗净。若是苦杏仁则应浸泡7天,每天换水一次,除去苦味。3.6.2盐渍
用23°Be'盐水,漂去杂质,再放入20°Be'的盐水中,腌渍7天即可。3.7生姜
3.7.1预处理
用饮用水洗净,剥去外皮,切成细丝。3.7.2盐渍
将切好的生姜丝用22°Be'的盐水浸渍,两天转缸翻菜一次,10天后即可。3.8宝塔菜
3.8.1预处理
摘除须根,洗净杂质,用20°Be'的盐水浸渍,每天擦缸一次,3天后出缸。3.8.2盐渍
经初腌的宝塔菜,每100kg用食盐20kg,腌至深褐色即可。3.9芸豆
3.9.1烫漂
将鲜芸豆入沸水中烫漂1~2min,出锅入冷水浸泡,换水两次,捞出沥去浮水。3.9.2盐渍
每100kg经烫漂芸豆用食盐26kg,盐渍16h出缸,沥去盐水。3.9.3虾油渍
每100kg盐渍芸豆用虾油100kg,浸渍7天即可。3.10小茄子
3.10.1烫漂
鲜茄子摘去蒂把,入沸水锅中烫漂2~3min,出锅后用水浸泡,换水两次,捞出沥去浮水。
3.10.2盐渍
每100kg茄子用食盐25kg,每天转缸一次,7~10天即可。3.11成品
将以上各种咸坏及虾油菜,按下列比例配合:塔菜
小黄瓜15kg、油椒10kg、豇豆20kg、芹菜12kg、苯蓝5kg、茄苞1kg、芸豆1kg、宝3kg、
姜丝1kg、杏仁2kg、虾油30kg。先将咸坏混合均匀,再加入虾油浸渍7天即为成品。
4成品感官质量要求
4.1色泽
绿、黄、白各色相间分明。
4.2香气
有虾油渍菜特有的香气。
咸度适口,味鲜咸。
4.4体态
规格整齐,无碎块。
4.5质地
脆嫩。
附加说明:
本标准由商业部副食品局提出。本标准由中国微生物学会酿造学会酱腌菜学组及武汉市副食品调料公司起草。本标准委托中国微生物学会酿造学会酱腌菜学组负责解释。本标准主要起草人李润生、余庆颐、阎学孟、顾秀兰。中华人民共和国商业部1986-12-31发布1987-07-01实施
小提示:此标准内容仅展示完整标准里的部分截取内容,若需要完整标准请到上方自行免费下载完整标准文档。