首页 > 国家标准(GB) > GB 20998-2007 摩托车和轻便摩托车燃油蒸发污染物排放限值及测量方法
GB 20998-2007

基本信息

标准号: GB 20998-2007

中文名称:摩托车和轻便摩托车燃油蒸发污染物排放限值及测量方法

标准类别:国家标准(GB)

标准状态:现行

发布日期:2007-07-19

实施日期:2008-07-01

出版语种:简体中文

下载格式:.rar.pdf

下载大小:248986

相关标签: 摩托车 轻便 燃油 蒸发 污染物 排放 限值 测量方法

标准分类号

标准ICS号:环保、保健与安全>>空气质量>>13.040.50移动源排放限值

中标分类号:环境保护>>污染物排放标准>>Z64流动污染源排放标准

关联标准

采标情况:GB18352.2-2001 NEQ

出版信息

出版社:中国环境科学出版社

页数:24页

标准价格:21.0 元

计划单号:20067164-Q-467

出版日期:2008-07-01

相关单位信息

首发日期:2007-07-19

起草单位:国家摩托车质量监督检验中心、海摩托车质量监督检验所、国家摩托车质量监督检验中心(天津)、中国嘉陵工业股份有限公司(集团)、江门市大长江摩托车有限公司

归口单位:467 国家环境保护总局

提出单位:国家环境保护总局科技标准司

发布部门:国家环境保护总局

主管部门:国家环境保护总局

标准简介

本标准规定了摩托车和轻便摩托车燃油蒸发污染物排放的限值及测量方法。本标准规定了摩托车和轻便摩托车燃油蒸发污染物排放型式核准的要求、生产一致性检查和判定方法。本标准适用于以汽油为燃料的摩托车和轻便摩托车。 GB 20998-2007 摩托车和轻便摩托车燃油蒸发污染物排放限值及测量方法 GB20998-2007 标准下载解压密码:www.bzxz.net

标准图片预览

GB 20998-2007 摩托车和轻便摩托车燃油蒸发污染物排放限值及测量方法
GB 20998-2007 摩托车和轻便摩托车燃油蒸发污染物排放限值及测量方法
GB 20998-2007 摩托车和轻便摩托车燃油蒸发污染物排放限值及测量方法
GB 20998-2007 摩托车和轻便摩托车燃油蒸发污染物排放限值及测量方法
GB 20998-2007 摩托车和轻便摩托车燃油蒸发污染物排放限值及测量方法

标准内容

中华人民共和国国家标准
GB209982007
摩托车和轻便摩托车燃油蒸发污染物排放限值及测量方法
Limits and measurement methods for evaporative pollutants frommotorcycles andmopeds
(发布稿)
本电子版为发布稿。请以中国环境科学出版社出版的正式标准文本为准。2007-07-19发布
2008-07-01实施
国家环境保护总局
国家质量监督检验检疫总局
1范围·
2规范性引用文件
3术语和定义
4型式核准的申请和批准
5技术要求和试验类别
6型式核准试验
7生产一致性检查试验
8型式核准扩展
9标准的实施
(规范性附录)
(规范性附录)
(规范性附录)
(规范性附录)
(规范性附录)下载标准就来标准下载网
型式核准申报资料.
型式核准证书格式..
燃油蒸发污染物排放试验
基准燃料的技术要求
蒸发排放试验设备的标定
为贯彻《中华人民共和国环境保护法》和《中华人民共和国大气污染防治法》,控制摩托车和轻便摩托车燃油蒸发污染物对环境的污染,保护环境,节约能源,制定本标准本标准规定了摩托车和轻便摩托车燃油蒸发污染物排放的限值及测量方法。本标准规定了摩托车和轻便摩托车燃油蒸发污染物排放型式核准、生产一致性检查要求和判定方法。
本标准根据国内污染防治工作要求、行业发展状况制定。本标准有关技术内容参照国家污染物排放标准《轻型汽车污染物排放限值及测量方法(II)》(GB18352:2-2001)、泰国《机动车燃油蒸发污染物排放标准》(TIS2130-2545-2002)等标准制订。本标准与上述排放标准相比较,主要差异如下:燃油蒸发污染物排放的试验方法采用密闭室法预处理在底盘测功机上运行:
一基准燃料的技术要求;
一增加生产一致性检查和判定;一增加了相关管理条款。
本标准的附录都是标准的规范性附录。按照有关法律的规定,本标准具有强制执行的效力。本标准由国家环境保护总局科技标准司提出。本标准起草单位:国家摩托车质量监督检验中心参加起草单位:国家机动车质量监督检验中心(上海)、国家摩托车质量监督检验中心(天津)、中国嘉陵工业股份有限公司(集团)、重庆隆鑫工业(集团)有限公司、洛阳北方易初摩托车有限公司五羊-本田摩托(广州)有限公司。本标准由国家环境保护总局于2007年4月23日批准。本标准自2008年7月1日起实施。本标准由国家环境保护总局解释。本标准为首次发布。
摩托车和轻便摩托车燃油蒸发污染物排放限值及测量方法1范围
本标准规定了摩托车和轻便摩托车燃油蒸发污染物排放的限值及测量方法。本标准规定了摩托车和轻便摩托车燃油蒸发污染物排放型式核准的要求、生产一致性检查和判定方法。
本标准适用于以汽油为燃料的摩托车和轻便摩托车(以下统称摩托车)。2规范性引用文件
下列文件中的条款通过本标准的引用而成为本标准的条款。凡是注日期的引用文件,其随后所有的修改单(不包括勘误的内容)或修订版均不适用于本标准,然而,鼓励根据本标准达成协议的各方研究是否可使用这些文件的最新版本。凡是不注日期的引用文件,其最新版本适用于本标准。GB14622
摩托车排气污染物排放限值及测量方法(工况法)GB/T15089-2001机动车辆及挂车分类GB18176
3术语和定义
轻便摩托车排气污染物排放限值及测量方法(工况法)下列术语和定义适用于本标准:3.1摩托车motorcycle
指GB15089-2001规定的两轮摩托车(L3类),边三轮摩托车(L4类)和正三轮摩托车(L5类)。3.2轻便摩托车moped
指按GB/T150892001规定的两轮轻便摩托车(L1类),三轮轻便摩托车(L2类)。3.3燃油系统fuelsystem
由燃油箱、燃油管、燃油滤清器、燃油泵、化油器或汽油喷射部件组成的系统和燃油蒸发污染物控制系统,包括这两个系统中所有的通大气开口。3.4蒸发污染物evaporativepollutant从摩托车燃油系统排放到大气中的碳氢化合物。3.4.1昼间换气损失(呼吸损失)diurnalloss由于温度变化从燃油系统排放的碳氢化合物。3.4.2热浸损失hot-soakloss
摩托车行驶一段时间后,静置时从燃油系统排放的碳氢化合物,3.5蒸发污染物控制系统或装置evaporativepollutantcontrollingsystemordevice摩托车上控制或限制蒸发污染物排放的系统或装置。3.6试验循环testcycle
由一次昼间换气损失试验和一次热浸损失试验组成的试验过程。3.7临界点critical point
燃油蒸发污染物排放量累计等于2g的时刻。4型式核准的申请和批准
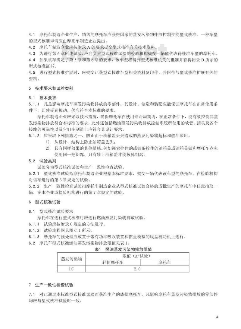
4.1摩托车制造企业生产、销售的摩托车应获得国家的蒸发污染物排放控制性能型式核准。一种车型的型式核准申请应由摩托车制造企业提出。4.2摩托车制造企业应按附录A的要求提交型式核准有关技术资料。4.3为进行第6章所述试验,应向负责型式核准试验的检验机构提交一辆能代表待核准车型的摩托车。4.4如果该车满足了第5章和第6章的要求,该车型将得到型式核准机关的批准并获得附录B所示的型式核准证书
4.5进行型式核准扩展时,应提交已获型式核准车型相关资料复印件,并附带与型式核准扩展有关的资料。
5技术要求和试验类别
5.1技术要求
5.1.1凡是影响摩托车蒸发污染物排放的零部件,其设计、制造和装配应能保证摩托车在正常使用条件下,即使受到振动,仍应符合本标准的要求。摩托车制造企业应采取技术措施,确保摩托车在使用寿命周期内,在正常条件下,能有效控制其蒸发污染物排放符合本标准的要求,此外还包括燃油蒸发污染物挂放控制系统所使用的软管、接头及各个接线的可靠性以及它们在制造上应符合其设计要求。5.1.2应采取下列措施之一,防止由于油箱盖丢失造成的蒸发污染物超标和燃油溢出,1)从设计、结构上防止油箱盖丢失;2)具有同样效果的其他措施。例如绳索拴住的或链条拴住的油箱盖或油箱盖锁和摩托车点火使用同一把钥匙,只有锁上油箱盖才能拔掉钥匙。5.2试验类别
试验分为型式核准试验和生产一致性检查试验。5.2.1型式核准试验指摩托车制造企业根据本标准要求,提交一辆代表该车型的摩托车,在检验机构对该车进行的第6章规定的试验。5.2.2生产一致性检查试验指摩托车制造企业从型式核准试验合格的成批生产的摩托车中任意抽取辆,在本企业或检验机构进行的第7章规定的试验。6型式核准试验
6.1型式核准试验要求
摩托车在进行型式核准时应进行燃油蒸发污染物排放试验。6.1.1试验应按附录C规定的方法进行。6.1.2试验流程图见图C.1所示。6.1.3摩托车的预处理应放置于带有功率吸收装置和惯量模拟的底盘测功机上进行。6.2摩托车型式核准燃油蒸发污染物排放限值见表1。表1燃油蒸发污染物排放限值
蒸发污染物
7生产一致性检查试验
限值(g/试验)
轻便摩托车
摩托车
7.1对已通过本标准型式核准试验而获准生产的成批摩托车,凡影响摩托车蒸发污染物排放的零部件均应与型式核准试验时一致。
7.2生产一致性检查试验可按照附录C.7的规定进行,也可以按照本标准第6章的规定进行。如果生产一致性试验采用第6章的规定进行,限值采用表1中的规定7.3如果某一车型不满足生产一致性检查的要求,摩托车生产厂应尽快采取有效措施重新建立生产致性,否则应撤销该车型的型式核准。8型式核准扩展
8.1在下列条件下,对装蒸发污染物控制系统的某一已型式核准的车型,可以进行扩展:8.1.1混合气(燃料/空气)形成的基本原理应相同(即:喷射、化油器)。8.1.2如果是化油器型发动机,化油器浮子室的燃油容积差应在10mL以内。8.1.3燃油箱的形状和材料应相同,燃油箱的标称容积差应在土10%以内,燃油箱呼吸阀的设定应相同:液体燃料软管的材料应相同,长度基本相同。8.1.4贮存燃油蒸气的方法应相同,如活性炭罐的形状和容积、贮存介质、空气滤清器(如果用于蒸发污染物排放控制)等。
8.1.5脱附贮存蒸气的方法(即:空气流量,起动点或运转循环中的脱附容积)应相同。8.1.6燃油系统的密封和通气方式应相同。8.2型式核准扩展限制
当一种车型按8.1条方法通过型式核准扩展后,该车型的型式核准扩展不得再扩展到其他车型9标准的实施
本标准规定的型式核准执行时间为2008年7月1日自规定的型式核准执行日期起,凡进行污染物排放型式核准的摩托车都应符合本标准要求。在规定的执行日期之前,可以按照本标准的相应要求进行型式核准的申请和批准。对于按本标准已获得型式核准批准的摩托车,其生产一致性检查自批准之日起执行。自规定型式核准执行日期之后一年起,所有生产、进口和销售的摩托车,其燃油蒸发污染物排放应符合本标准的要求。
附录A
(规范性附录)
型式核准申报资料
型式核准申请时,应提供包括内容目次的如下资料,以电子文档提供。任何示意图,应以适当的比例充分说明细节:其幅面尺寸为A4,或折叠至该尺寸。如有照片,应显示其细节。如系统、部件或独立技术装置,应提供其性能资料。A.1
摩托车识别代号
摩托车类别
制造企业名称和地址
总装厂地址
摩托车标牌位置
摩托车总体结构特征
代表摩托车的照片和/或示意图
整车外型尺寸图
轴数和轮数
发动机安装位置
乘员数
整车质量参数
整备质量
基准质量
厂定最大载质量
发动机
制造企业
厂牌或商标
气缸工作容积
压缩比2
冷却系统(液冷/风冷)\)
空气滤清器:制造企业、型号及图纸蒸发污染物控制装置
1)划掉不适用者
2)注明偏差
A.5.1蒸发污染物控制装置:有/无A.5.1.1详细说明装置和它们的调整状态蒸发污染物控制系统的示意图
A.5.1.3活性炭罐
炭罐制造企业
A.5.1.3.1
A.5.1.3.2
A.5.1.3.3
A.5.1.3.4
A.5.1.3.5
炭罐型号
炭罐数目
炭罐的形状及示意图
炭罐容积
炭罐贮存介质
A.5.1.3.6
A.5.1.3.7
干碳质量
A.5.1.3.8
床容积
A.5.1.4油箱
A.5.1.4.1油箱制造企业
A.5.1.4.2油箱示意图
油箱标称容积
A.5.1.4.3
A.5.1.4.4油箱材料
A.5.1.4.5燃油箱呼吸阀
A.5.1.5液体燃料软管
A.5.1.5.1液体燃料软管的制造企业A.5.1.5.2液体燃料软管的材料
A.5.1.5.3液体燃料软管的长度
A.5.1.6燃油系统的密封和通气方式A.6燃料供给
A.6.1燃料供给
化油器式:是/否
A.6.1.1.1
A.6.1.1.2制造企业
A.6.1.1.3型号
A.6.1.1.4浮子室燃油容积
A.6.1.2燃料喷射:是/否
A.6. 1.2. 1
A.6.1.2.2
A.6.1.2.3
系统说明
工作原理:进气歧管(单点/多点)/直接喷射/其它(注明)1燃油泵
A.6.1.2.3.1
A.6.1.2.3.2
制造企业
A.6.1.2.3.3
油泵排量
A.6.1.2.4喷射器
制造企业
A. 6. 1. 2. 4. 1
A.6.1.2.4.2
A.6.1.2.4.3
1)划掉不适用者
2)注明偏差
开启压力
mm/行程(泵速
kPa\2或特性曲线\2)
r/min)1)2或特性曲线\>2)
附录B
(规范性附录)
型式核准证书格式
(最大尺寸:A4(210x297mm))根据GBXXXX标准,对某一型式的摩托车作如下通知:型式核准批准1)
型式核准扩展1)
型式核准拒绝1)
型式核准撤消1)
型式核准号!
型式核准扩展号1)
扩展理由:
B.1第一部分
商标:
型号:
摩托车识别代号:
摩托车类别:
制造企业的名称和地址:
总装厂地址:
B.2第二部分
负责进行型式核准试验的检验机构:试验报告日期:
试验报告编号:
证书签发日期:
签字盖章(型式核准机关):
备注:
附上型式核准机关保存的资料索引,若需要可索取。1)划掉不适用者
摩托车参数及试验条件
摩托车整备质量:.
摩托车最大总质量:
摩托车基准质量:
乘员数(包括驾驶员):
发动机型号
燃料:
试验结果:
附件BA
(规范性附件)
型式核准证书的附加资料
蒸发污染物排放试验
昼间换气损失
热浸损失
蒸发污染物控制装置
HC (g/test)
按本标准所有有关要求试验的蒸发污染物控制装置BA.3.1
BA.3.1.1蒸发污染物控制装置的厂牌和型号:BA.3.2按本标准所有有关要求试验的替代用蒸发污染物控制装置替代用蒸发污染物控制装置的厂牌和型号:BA.3.2.1
C.1概述
附录C
(规范性附录)
燃油蒸发污染物排放试验
本附录规定了摩托车燃油蒸发污染物排放的测量方法。C.2试验描述
蒸发污染物排放试验包括下列阶段:二试验准备,
一测量叠间换气损失
一测量热浸损失。
将叠间换气损失试验和热浸损失试验测得的蒸发污染物质量相加作为试验的总结果。C.3摩托车和燃料
C.3.1摩托车
C.3.1.1车辆技术状况良好,摩托车试验前应进行不少于1000km的走合行驶,轻便摩托车试验前应进行不少于250km的走合行驶。
C.3.1.2如果摩托车上装有燃油蒸发控制系统,在走合行驶期间应连接正确和工作正常,炭罐经过正常使用,未经异常吸附和脱附。C.3.2燃料
C.3.2.1试验用燃料应符合附录D规定的基准燃料的技术要求。C.4试验设备
C.4.1底盘测功机
底盘测功机应符合GB14622和GB18176的要求。C.4.2密闭室
蒸发污染物排放测量用密闭室应是一个气密性良好的矩形测量室,试验时可以用来容纳摩托车并有足够的空间供试验人员处理测试摩托车。密闭室应能达到附录E规定的要求,密闭室的内表面不应渗透碳氢化合物也不应释放碳氢化合物并不与其发生反应。密闭室至少有一个内表面装有案性的不渗透材料,以平衡由于温度的微小变化而引起的压力变化。密闭室壁面的设计应有良好的散热性,在试验过程中密闭室内表面温度不应低于293K(20℃)。C.4.3分析系统
C.4.3.1碳氢化合物分析仪
C.4.3.1.1应使用氢火焰离子化型(FID)碳氢分析仪监测密闭室内的气体。样气从密闭室某一侧面或顶棚的中心处抽取,所有的旁通气体应回流到密闭室内、混合风扇的下游处。C.4.3.1.2碳氢化合物分析仪示值达到其满量程的90%的响应时间应不大于1.5s。对于分析仪的每个工作量程分别通零气和量距气,在15min的时间内其稳定性应小于对应工作量程的2%。C.4.3.1.3对分析仪每个工作量程的重复性,在通入零气和量距气后,其读数的标准偏差应小于1%。10
放油和加油
炭罐吸附至
临界点(汽油)
重复套间换气
以达到2克临界点
起始温度=293K(20℃)
At=15K
最多 1h
6至36h
最多7min
炭罐吸附至
临界点(丁烷)
放油和加油
预处理运行
最多5min
叠间换气损失试验
预处理运行
热浸损失试验
丁烷/氮吸附至2克临界点
燃油温度:283K至287K(10℃-14℃)名义油箱容积50%土5%
环境温度:293K至303K(20℃-30℃)GB14622或GB18176附录C规定的循环起始温度:293K至303K(20℃-30℃)环境温度:293K至303K(20℃-30℃最低温度=288.5K(15.5℃)
最高温度=308.5K(35.5℃)
60min±0.5min
GB14622或GB18176附录C规定的循环起始温度:293K至303K(20℃-30℃)60min±0.5min
图C.1蒸发污染物排放试验流程
C.4.3.1.4应选择分析仪的工作量程,以便在测量、标定、检漏等过程中得到最好的分辨力。C.4.3.2碳氢化合物分析仪用数据记录系统C.4.3.2.1碳氢化合物分析仪应带一个笔录仪或其它数据采集系统,以每分钟最少一次的频率记录分析仪的输出电信号。该记录系统至少应具备与记录信号等效的工作特性,并能永久记录试验结果。该记录应明确显示热浸损失试验或者查间换气损失试验的开始和结束点(包括取样期的开始和结束,以及每次试验开始和结束所经历的时间)。C.4.4燃油箱加热系统
C.4.4.1油箱加热系统应包含两个可控的加热源及两个温度控制器。典型的加热源为电加热型加热片,用来加热燃油和燃油蒸气。加热过程中,应均匀加热且不应造成燃油或蒸气的局部过热。C.4.4.2加热燃油的加热片应尽量置于油箱的较低位置,且至少应涵盖汽油与油箱接触面积的10%以上。加热片的中心线应尽可能与汽油液面平行,并尽量置于离油箱底部起30%的深度位置或尽量置于油箱侧边最低位置。蒸气加热片的中心线尽量与蒸气体积的高度中央位置接近。C.4.4.3温度控制器应能够控制燃油及蒸气温度,以符合升温曲线及公差范围。温度传感器位置如C.5.1.1所述
C.4.5温度记录系统
小提示:此标准内容仅展示完整标准里的部分截取内容,若需要完整标准请到上方自行免费下载完整标准文档。