首页 > 国家专业标准(ZB) > ZB B 66005.1-1990 橄榄油 油橄榄果渣油
ZB B 66005.1-1990

基本信息

标准号: ZB B 66005.1-1990

中文名称:橄榄油 油橄榄果渣油

标准类别:国家专业标准(ZB)

标准状态:已作废

实施日期:1990-10-01

出版语种:简体中文

下载格式:.rar.pdf

下载大小:398524

相关标签: 橄榄油 油橄榄 渣油

标准分类号

中标分类号:食品>>食品加工与制品>>X14油脂加工与制品

关联标准

替代情况:转化为LY/T 1534-99

出版信息

标准价格:16.0 元

相关单位信息

标准简介

ZB B 66005.1-1990 橄榄油 油橄榄果渣油 ZBB66005.1-1990 标准下载解压密码:www.bzxz.net

标准图片预览

ZB B 66005.1-1990 橄榄油 油橄榄果渣油
ZB B 66005.1-1990 橄榄油 油橄榄果渣油
ZB B 66005.1-1990 橄榄油 油橄榄果渣油
ZB B 66005.1-1990 橄榄油 油橄榄果渣油
ZB B 66005.1-1990 橄榄油 油橄榄果渣油

标准内容

中华人民共和国专业标准
橄榄油、油橄榄果渣油
1主题内容与适用范围
ZB B66 005. 190
本标准规定了橄榄油、油橄榄果渣油的产品分类、技术要求、试验方法、检验规则和标志、包装、运输、贮存的基本要求。
本标准适用于商品橄榄油油橄榄果渣油。2引用标准
GB2828逐批检查计数抽样程序及抽样表(适用于连续批的检查)GB5009.11食品中总砷的测定方法GB5009.17食品中总汞的测定方法ZBB66005.2005.19橄榄油、油橄榄果渣油检验3术语
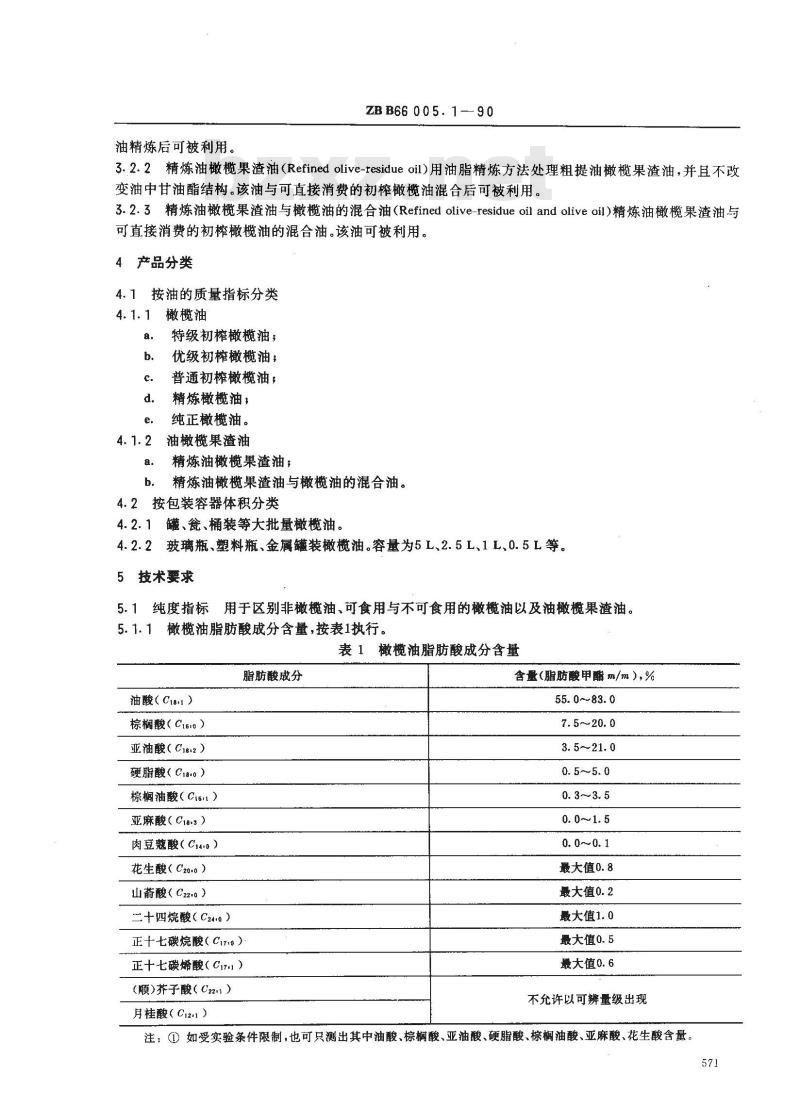
3.1橄榄油(Olive oil)是指以油榄(Olea europaea·L·)鲜果为原料,排除用溶剂浸提或重酯化过程获得的油,并且不得掺杂其他油类。任何情况下,橄榄油都不指油橄榄果渣油。3.1.1初榨橄榄油(Virgin oliveoil)指专门用机械方式或其他物理方式直接从油橄概鲜果中获取的天然油,榨油过程中的外界条件特别是温度不导致油中天然成分改变。该油只进行过清洗、倾析、离心或过滤处理,没有进行过任何其他物理、化学处理。3.1.1.1可直接消费的初榨橄榄油a。特级初榨橄榄油(Virgin olive oil extra)天然橄榄油并具有橄榄油固有的纯正气味和滋味,酸度≤1%(或酸价≤2mgKOH/g油)。b.优级初榨橄榄油(Virgin oliveoil fine)天然橄榄油并具有橄榄油固有的纯正气味和滋味,酸度≤2%(或酸价≤4mgKOH/g油)。c.普通初榨橄榄油(Vitgin olive oil semi-fine)天然榄油并具有橄榄油良好的气味和滋味,酸度≤3.3%(或酸价≤6:6mgKOH/g油)。3.1.1.2不能直接消费的初榨橄榄油初榨油橄榄灯油(Virginoliveoil lampante)天然橄榄油失去其固有的气味和滋味,酸度>3.3%(或较价>6.6mgKOH/g油)。该油精炼后可被利用。3.1.2精炼橄榄油(Refined olive ail)用油脂精炼方法处理不能直接消费的初榨橄榄油,并且不改变原天然油的甘油酯结构,该油称为精炼橄榄油。3.1.3纯正橄榄油(Pureoliveoil)指可直接消费的初榨橄榄油与精炼橄榄油的混合油,其质量特性必须符合规定标推。
3.2油橄榄果渣油(Olive一residue oil)排除重酯化过程,用化学溶剂从油橄榄果渣中浸出的油,油中不掺杂任何其他油类。该类油可分为如下几种:3.2.1粗提油橄榄果渣油(Crude olive-residue oil)指没有进行过任何其他工艺处理的油橄榄果渣油。该中华人民共和国林业部1990-03-21批准570
1990-10-01实施
油精炼后可被利用。
ZB B66 0 05. 1- 90
3.2.2精炼油橄榄果渣油(Refined olive-residue oil)用油脂精炼方法处理粗提油橄榄果渣油,并且不改变油中甘油酯结构。该油与可直接消费的初榨橄榄油混合后可被利用。3.2.3精炼油橄榄果渣油与橄榄油的混合油(Refined olive-residue oil and olive oil)精炼油橄榄果渣油与可直接消费的初榨橄榄油的混合油。该油可被利用。4
产品分类
按油的质量指标分类
橄榄油
特级初榨橄榄油;
优级初榨橄榄油;
普通初榨橄榄油,;
精炼橄榄油,
纯正橄榄油。
油橄榄果渣油
精炼油橄榄果渣油;
精炼油橄榄果渣油与橄榄油的混合油。按包装容器体积分类
罐、瓮、桶装等大批量橄榄油。玻璃瓶、塑料瓶、金属罐装橄榄油。容量为5L、2.5L、1L、0.5L等,4.2.2
技术要求
纯度指标用于区别非橄榄油、可食用与不可食用的橄榄油以及油橄榄果渣油。5.1
橄榄油脂肪酸成分含量,按表1执行。表1橄榄油脂肪酸成分含量
脂肪酸成分
油酸(Ci8)
棕榈酸(C16)
亚油酸(C1=2)
硬脂酸(C1)
棕榈油酸(C16m1)
亚麻酸(C183)
肉豆蔻酸(Ci4)
花生酸(C200)
山酸(C22.o)
二十四烷酸(C240)
正十七碳烷酸(C17)
正十七碳烯酸(C17)
(顺)芥子酸(C22-)
月桂酸(Ciz)
含量(脂肪酸甲酯m/m),%
55.0~83.0
0. 0 ~1. 5wwW.bzxz.Net
0. 0~0. 1
最大值0.8
最大值0.2
最大值1.0
最大值0.5
最大值0.6
不允许以可辨量级出现
注:①如受实验条件限制,也可只测出其中油酸、棕榈酸、亚油酸、硬脂酸、棕榈油酸、亚麻酸、花生酸含量。571
ZBB66005.1-90
②无实验条件测定油中脂肪酸成分含量时,可用测定橄榄油碘值代替。榄油碘值75~94;油橄榄果渣油碘值75~92。
5.1.2其他纯度指标,按表2执行。表2其他纯度指标
皂化价
mgKOH/g 油
不皂化物
油橄榄果渣油检验
Beller指数
半干性油检验
茶油检验
质量指标,按表3执行。
透明度(20℃,24h)
酸度(以油酸含量计,
m/m),%
过氧化值,(mmol/kg
橄榄油
橄榄油
184~196
橄榄油、油橄榄果渣油质量指标榄
橄榄油
橄榄油
初榨油精
【无异味
无异味
淡黄~黄绿淡黄~黄绿淡黄~黄绿透明
食品添加剂,按表4执行。
油质名称
初榨橄榄油
粗提油橄榄果渣油
精炼橄榄油
纯正橄榄油
精炼油橄榄果渣油
精炼油橄榄果渣油和橄榄油
5.4污染物含量,按表5执行。
较透明
橄榄油
橄榄油
油橄果渣油
182~193
油橄榄果渣油
粗提油
橄榄果
黄~黄绿
橄榄油、油橄榄果渣油食品添加剂指标维生素 E,mg/kg
不允许
精炼油
橄榄果
精炼油橄榄果
渣油和橄榄油
的混合油
淡黄~棕黄淡黄~黄绿
可添如维生素E,以弥补在精炼过程油中损失的天然维生素 E。添加剂限量:最终产品中维生素E含量不超过200mg/kg指标
水分及挥发物
(m/m),%
杂质(石油醚不溶物
m/m),%
含皂量
ZBB66005.1-90
橄榄油、油橄榄果渣油污染物含量指标榄
特级初榷
橄榄油
卫生指标,按表6执行。
砷(以 As 计),mg/kg
汞(以 Hg 计),mg/kg
优级初榨
橄榄油
普通初榨
橄榄油
初榨油橄精
榄灯油
由橄榄油
橄榄油
6橄榄油、油橄榄果渣油卫生指标表6
橄榄油
注:酸度、过氧化值指标按本标准5.2条中表3执行。5.6产品缺陷分类
产品如不符合本标准技术要求规定,应记作缺陷。缺陷按表7分类。表7产品缺陷分类
严重缺陷
一般缺陷
试验方法
油橄榄果渣油
粗提油橄
精炼油橄
榄果渣油
榄果渣油
橄榄油、油橄榄果渣油中存在如下一种情况即为严重缺陷:砷≥0.1 mg/kg 油;
汞>0.05mg/kg油;
酸度>3.3%(以油酸含量计);
过氧化值>10 m mol/kg油;
含皂量>100mg/kg
有严重异味、蛤味;
掺杂其他油类
橄榄油、油橄果渣油中存在如下一种情况即为有一般缺陷:水分及挥发物含量超过本标准5.4条表5中规定指标;杂质含量超过本标准5.4条表5中规定指标;净重量少于标明重量的99.5%;
色泽较深
按ZBB66005.2~005.19执行。
油中铅含量按GB5009.11执行。
油中汞含量按GB5009.17执行。
精炼油橄榄果
渣油和橄榄油
油橄榄果渣油
7检验规则
ZBB66005.1—90
7.1产品生产厂家:在榨油厂,以工艺条件相同,原料质量等级相同的产品合为同一批。产量较小时,可将同一规格的产品合并为一批。产品出厂前由生产厂的技术检验部门进行检验,按本标准7.3.2规定的方法抽样,检验结果符合本标准第5条规定的产品方可出厂。7.2产品接收单位:以接收的产品为一批,按本标准7.3.2规定的方法抽样,按7.3.1规定项目进行检验,检验结果符合本标准第5条中有关规定指标,该产品方能接收。7.3交收检验
7.3.1交收检验项目根据产品类别分别进行如下有关项目检验。也可由供需双方按产品质量要求共同协商确定检验项目。
a.油脂酸度、过氧化值;
b.油脂水分及挥发物含量、杂质含量、含皂试验或含皂量;c半干性油检验、茶油检验、油橄榄果渣油检验;d.橄榄油净重量。
7.3.2抽样
7.3.2.1抽样方案类型:正常检查一次抽样方案。7.3.2.2抽样方案的检索
根据样本大小字码和产品合格质量水平,在本标准附录B(参考件)表中检索抽样方案。a.确定样本大小字码使用本标准附录A(参考件)表,规定应用特殊检查水平S-3,从表中“批量范围”栏内找出提交检验的批量所在“行”和S-3所在“列”相交处,读出样本大小字码。确定样本大小使用本标准附录B表,规定产品合格质量水平AQL=2.5,从表中找出由本标b.
准7.3.2.2.a得到的样本大小字码,并水平向右,在样本大小栏内读出样本大小n,再由此继续向右,与AQL=2.5所在列相交处,读出判定数组LA,R)。若在相交处是箭头,则沿着筋头方向读出箭头所指的第一个判定数组LA,R。,然后由此判定数组Ae,R。J所在行向左,在样本大小栏内读出相应的样本大小。所选定的,n,A,R了组成提交检验批的正常检查一次抽样方案。7.3.2.3确定样本单位产品包装在1L和1L以下时,取每个包装为样本单位。包装在1L以上时,取混勾油500g为样本单位。
7.3.2.4抽取样本使用本标准附录C(参考件)随机号码表,按其规定的方法从提交检验批中抽取样本(可以在批的形成过程中,也可以在批组成以后),样本数由本标准7.3.2.2.a、b确定,样本单位按本标准7.3.2.3规定确定。
7.3.3样本检查
按本标准7.3.1交收检验项目规定,逐个对样本单位进行逐项检验,并累计不合格品数。a.当检验结果均符合本标准第5条规定指标,累计不合格品数为零时,判该检验批是合格批。b.当检验结果中存在本标准第5.6条规定的“严重缺陷”项目,累计不合格品数大于零时,判该检验批是“严重缺陷”不合格批。该批产品不能食用。c。当检验结果中存在本标准第5.6条规定的“一般缺陷”项目而无“严重缺陷”项目时,根据不合格品累计数,应用本标准7.3.2.2.b判定数组【A,R。进行判断(参看本标准附录B表):当样本中不合格品累计数小于或等于合格判定数A。时,则判该检验批是合格品。当样本中不合格品累计数大于或等于不合格判定数R。时,则判该检验批是“一一般缺陷”不合格批。7.3.4确定提交批的产品类别属于合格批的产品,根据检验结果指数,依据本标准第5条有关规定指标,将其按本标准第4.1条规定归类。如需增加检验项目,仍按本标准第5条中有关规定执行。7. 4型式检验
7.4.1型式检验,每个生产季节进行一次。发生下列任一情况,亦应进行。574
a.更改原料;
b.更改关键工艺;
ZB B66 0 0 5. 1 - 9 0
c。国家质量监督机构提出进行型式检验要求时。7.4.2型式检验在检查产品重金属含量时,是从任一批产品中随机抽取样品做检查。任一重金属含量超过本标准5.5条表6规定,该产品应判为“严重不合格品”。应对加工设备、加工工艺、加工原料进行严格检查,直至产品合格。
其他检验项目同本标准7.3条有关规定。7.5当供需双方对产品质量发生异议时,由双方协商解决或委托仲裁单位复验,以复验结果作为最终判定依据。
8标志、包装、运输、贮存
8.1标志
8.1.1产品标志
根据本标准第4条的各项规定,大容器用不易脱落的涂料书写,在零销小包装容器外面贴牢商标纸:均注明:
制造厂名及商标;
—产品名称;
产品制造日期;
一净含量(kg或其他国际通用单位):一酸度(%)或酸价(mgKOH/g油);一进口分装产品注明原产国。
8.1.2包装标志
在盛放小包装橄油的木箱、纸箱外面,一侧按本标准8.1.1注明产品标志及箱内包装小容器的数量、重量,另一侧注明“轻放、防潮、勿倒置”等并附图案。8.2包装
盛放橄榄油的容器必须专用。容器内外要洁净、干燥、密封,不污染油脂,符合卫生要求。8.2.1用于大批量贮存、运输的橄榄油、油橄榄果渣油的包装容器可采用罐、瓮、桶等。8.2.2用于零售的橄榄油包装容器可采用玻璃瓶、塑料瓶、听、桶等。8.2.3包装容器容量体积
a。当橄概油标明重量≤1kg时,包装容器容量体积不得超过橄概油体积的20%,即橄榄油体积不得少于容器容量的80%(容器容量等于20℃时盛满蒸馏水的体积)。b.当榄油标明重量>1kg时,包装容器容量体积不得超过橄榄油体积的10%,即橄榄油体积不得少于容器容量的90%。
8.2.4包装容器内橄榄油的净重量不得少于标明重量的99.5%。8.2.5在运输零售小包装橄榄油前,要将其盛放在木箱或纸箱内,箱内油瓶要排列齐不松动,装瓶数量不得超过箱内允许容积。
8.2.6本箱内瓶与底接触处衬以防潮纸,瓶之间应用瓦楞纸垫隔。木箱封盖时用元钢钉钉紧。箱外捆以镀锌低碳钢丝等两道。
8.2.7纸箱内底盖处加衬草纸板,瓶之间用瓦楞纸垫隔。纸箱口外、纸箱底外用粘合剂、粘固纸封牢(或用塑料打包带)。
8.3运输
8.3.1运输工具必须清洁、干燥,长途运输的车、船等均必须遮盖。8.3.2运输过程中要杜绝橄榄油渗漏、污染及标签脱落,做到安全运输。575
ZBB66005.1—90
8.3.3搬运中必须轻拿轻放,不得损坏产品。8.4存
8.4.1橄榄油应贮存在避光、干燥、洁净的地方,尤其要避开有异常气味的物品。适宜在15℃左右存放。8.4.2用大容器贮存的橄概油要定期清除在沉降过程中底部的渣滓,以便保护油的质量。要定期检验油的酸度(或酸价)、过氧化值指数,以便检查油的质量。8.4.3对成批零售小包装橄榄油,要定期抽检酸度和过氧化值指数。抽样方法按7.3.2规定方法进行。8.4.4贮存期以橄榄油的酸度、过氧化值不超过本标准表3规定指标为限。576
ZBB66.005.1—90
附录A
样本大小字码
(参考件)
检查水平
查水平
特殊检
批量范围
51~90
91~150
151~280
501~1200
281~500
3201~10000
10001~35000
1201~3200
35001150000
150 001~500 000
≥500001
注:此表摘自GB2828中表2,使用方法见GB2828中的规定。577
ZBB66005.1—
9 1j82
s90o009200s100o100
14 347
64 447
72 010
71 750
90 225
96 070
64 638
17 964
59 247
78 376
44 720
86 044
79 307
ZBB66005.1-90
附录c
随机号码表
(参考件)
66 441
11 359
16 750
99 279
77 178
76 797
47 900
07 000
78 252
28 677
01 414
32 222
42 991
30 057
64 177
89 822
60 044
42 361
72 128
93 646
21 242
07 411
37 231
27 397
09 756
90 347
04 629
00 776
32 122
11 527
14 199
48 625
随机号码表使用说明:
77 184
47 029
68 682
ZBB66005.1—90
续表C1
76 028
47 491
41 042
37 099
47 039
94 242
90 262
22 256
41 256
22 222
这个五位数的随机号码表,是完全由随机数字组成的,可供随机抽样时使用。使用随机号码表抽取样本单位,总体单位须事先编号或有编号的一览表、图式。(12)
15 371
64 827
02 090
48 221
39 017
19 431
64 035
27 132
91-406
使用号码表时,首先,应根据总体单位的数目和编号,确定使用几位随机号码;然后,从表中任何580
ZBB66005.1-90
栏的任何一行开始,依次看下去(向上下左右均可),凡符合总体单位编号范围内的号码,即为抽中号码,直至抽取到预定的样本单位为止。C4例如:从某市的99个工厂中随机抽取11个工厂来调查其职工家庭收支情况,工厂的编号是1--99。这样,就可以确定使用五位数字中的两位数就行了,通常就使用最后两位数(也可以使用任意两位数)。假定从随机号码表的第(2栏第7行开始,这个数是64638,它的是后两位数是38,在99范围内,符合要求,即为抽中的第一个号码;接着下去的10个数字的最后两位数是:64,07,47,51,37,34,34,73,60,61。其中出现了两个34,重复,把后面一个划去,再往下补充一个为93。这样,我们所需要抽取的11个样本单位的号码就出来了,即:38,64,7,47,5137,34,73,60,61,93。对照工厂名单,相应的编号即为抽中单位。同样,如果从500个单位中抽25个单位,则需要使用最后的三位数。假定从(3)栏1行开始,第一个数是29655,最后三位数是655,大于总体单位数500,不合要求,就不要;接下去,592,也不符合要求,不要;再下去是441,符合要求,即为抽中号码;再下去,635,不要;165,430,359,符合;以此类推,直到按预定要求抽出25个号码为止。
用同样的办法,可以使用四位数,五位数。C5例如:现有1L的纯正橄榄油1000瓶,需对其进行质量检验,抽取样本方法如下:C5.1按本标准7.3.2.2a和b确定样本大小,为20瓶。C5.2按本标准7.3.2.3确定样本单位,为1L/瓶。C5.3按本标准7.3.2.4规定抽取样本。由于这1000瓶纯正橄榄油是以每40瓶包装为1箱,共25箱,故可先将包装箱编号由1~25,第一次由25箱中抽出5箱,抽取方法同C4,再将这5箱内的橄概油编号由1~200,按C5.1规定需从这200瓶中抽出20瓶即为样本。在随机号码表中,则应使用最后的三位数。假定从(4)栏1行开始,第一个数字是92114,最后三位数是114,在200范围内,符合要求,即为抽中的第一个号码,接下去的最后三位数分别是642677,大于总体单位数200,不合要求不要。再接下去最后三位数是087,符合要求,为抽中号码,以此类推,直到按预定要求抽出20个号码为止。对照瓶号相应的抽中编号即为样本。
附加说明:
本标准由中华人民共和国林业部提出。本标准由中国林业科学研究院林业研究所负责起草。本标准主要起草人薛益民。
小提示:此标准内容仅展示完整标准里的部分截取内容,若需要完整标准请到上方自行免费下载完整标准文档。