首页 > 国家标准(GB) > GB/T 15970.9-2007 金属和合金的腐蚀 应力腐蚀试验 第9部分:渐增式载荷或渐增式位移下的预裂纹试样的制备和应用
GB/T 15970.9-2007

基本信息

标准号: GB/T 15970.9-2007

中文名称:金属和合金的腐蚀 应力腐蚀试验 第9部分:渐增式载荷或渐增式位移下的预裂纹试样的制备和应用

标准类别:国家标准(GB)

标准状态:现行

发布日期:2007-07-11

实施日期:2007-12-01

出版语种:简体中文

下载格式:.rar.pdf

下载大小:684282

相关标签: 金属 合金 腐蚀 应力 试验 载荷 位移 裂纹 试样 应用

标准分类号

标准ICS号:冶金>>77.060金属的腐蚀

中标分类号:冶金>>金属理化性能试验方法>>H25金属化学性能试验方法

关联标准

采标情况:ISO 7539-9:2003 IDT

出版信息

出版社:中国标准出版社

页数:平装16开 页数:26, 字数:45千字

标准价格:22.0 元

计划单号:20051370-T-605

出版日期:2007-12-01

相关单位信息

首发日期:2007-05-14

起草人:王玮、金明秀、柳泽燕、冯超

起草单位:钢铁研究总院、冶金工业信息标准研究院

归口单位:全国钢标准化技术委员会

提出单位:中国钢铁工业协会

发布部门:中华人民共和国国家质量监督检验检疫总局 中国国家标准化管理委员会

主管部门:中国钢铁工业协会

标准简介

GB/T 15970的本部分包括了研究金属在渐增式载荷或渐增式位移下应力腐蚀裂纹敏感性的预裂纹式样的设计、制备以及使用等内容。 GB/T 15970.9-2007 金属和合金的腐蚀 应力腐蚀试验 第9部分:渐增式载荷或渐增式位移下的预裂纹试样的制备和应用 GB/T15970.9-2007 标准下载解压密码:www.bzxz.net

标准图片预览

GB/T 15970.9-2007 金属和合金的腐蚀 应力腐蚀试验 第9部分:渐增式载荷或渐增式位移下的预裂纹试样的制备和应用
GB/T 15970.9-2007 金属和合金的腐蚀 应力腐蚀试验 第9部分:渐增式载荷或渐增式位移下的预裂纹试样的制备和应用
GB/T 15970.9-2007 金属和合金的腐蚀 应力腐蚀试验 第9部分:渐增式载荷或渐增式位移下的预裂纹试样的制备和应用
GB/T 15970.9-2007 金属和合金的腐蚀 应力腐蚀试验 第9部分:渐增式载荷或渐增式位移下的预裂纹试样的制备和应用
GB/T 15970.9-2007 金属和合金的腐蚀 应力腐蚀试验 第9部分:渐增式载荷或渐增式位移下的预裂纹试样的制备和应用

标准内容

ICS77.060
中华人民共和国国家标准
GB/T 15970.9—2007/IS0 7539-9:2003金属和合金的腐蚀
应力腐蚀试验
第9部分:渐增式载荷或渐增式位移下的预裂纹试样的制备和应用
Corrosion of metals and alloysStress corrosion testing--Part 9: Prcparation and ust of pre-cracked specimens for lestsunder rising load ar rising displacement(1S0 7539-9:2003,IDI)
2007-05-14 发布
中华人民共和国国家质量监督检验检疫总局中国国家标推化管理委员会
2007-12-01实施
CB/T 15970.9—2007/1S0 7539-9:2003GB/T15970在《金属和合金的腐蚀应力腐蚀试验》总标题下,包括以下部分:第1部分:试验方法总则(G13/T15970.1—1993);第2部分:弯梁试样的制备和应用(GB/T15970.2—2000);第3部分:U型弯曲试样的制备和应用(G13/T15970.3—1995);第4部分:单轴加载拉伸试样的制备和应用(GB/T15970.4—2000):第5部分:C型环试样的制备和应用(GR/T15970.5—1998)第6部分恒载荷或忙位移下的预裂纹试样的制备和应用(GB/T15970.6一2007):第7部分:慢应变速率试验(GB/T15970.72000):第8部分:焊接试样的制备和应用(GB/T15970.82005):第9部分:渐增式载荷或渐增式位移下的预裂纹试样的制备和应用(GB/T15970.9一2007)。本部分等同采用国际标准I.S07539-9:2003《金属和合金的腐蚀应力腐钟试验第9部分:渐增式载荷或渐增式位移下的预裂纹试样的制备和应用。本部分作了下列编辑性修改:
-删除国际标推前言。
本部分的附录A、附录B和附录C均为资料性附录。本部分由中国钢钛工业协会提出。本部分由金国钢标准化技术委员会归口。本部分起草单位:钢铁研究总院,冶金工业信息标准研究院。本部分主要起草人:毛玮、金明秀、柳泽燕、冯超。1
GB/T15970.9—2007/1S07539-9:2003金属和合金的腐蚀应力腐蚀试验第9部分:渐增式载荷或渐增式位移下的预裂纹试样的制备和应用
1.1本部分包括广研究金城在渐增式载荷或渐增式位移下应力腐蚀裂纹嫩感性的预纹试样的设计、制备和应用等内容.恒定载或恒定位移下的试验见GB/T159.6。本部分中的术语“金质也包括答金。1.2因为裂纹尖端需要维持弹性约束,所以预裂纹试样不适下评价如薄板或线材等搏的产品。通常适用丁评价板材、样样和镀作等厚的产品。预裂纹试样也适用于焊接件,1.3预裂纹试样可以通过在加载点使用单增风载荷或位移装置定加载。1.4顾裂纹试样的一个突出优点是:可以通过测得的数据计算出起知几何形状且承受已知应力构件的临界缺陷尺于。如果缺陷尺寸超过临界值,应力蚀破裂可能会发生。预裂纹试样也可以用于测定应力璃蚀裂纹扩展速率。
1. 5本试验的+一个主要优点是:考虑了动态应变对应力痴蚀破裂界限值的潜在影响。1. 6在足够低的载速率下,本方法可以更快捷地定K1sc值,且此值会小于或等于由担载荷或位移方法测定的值,
2规范性引用文件
下列文件中的条款通过本部分的引用而成为本部分的条款。凡是注日期的引用文件,其随后所有的修改单(不包据勘误的内容)或修订版均不适用于本部分,然面,鼓励恨据本部分达成协议的各方研究是否呵使用这些文件的最新版本。凡是不注日期的引用文件,其最新版本适用于本部分。GHB:T15970.1金应和合金的腐蚀应力腐蚀试验第1部分:试验方法总则(GB/T15970.11995,idt 1S6 7539 1:1987)
GH/T15970.6金属和合金的腐蚀应力魔蚀试验第6部分:恒载荷或恒位移下的预裂纹试样的制备和应用(GHT15970.6-2007IS0?539.6:2003IDT)G13/T15970.7金属和合金的蹈处诚万腾蚀试验第7部分:应变速率试验(GBT15970.72000'IS0 7539 7:1989,IDT)
B/T20120.2金与和合金的脑蚀腐蚀般劳试验第2部分预裂纹试样扩展试验(GB/T 20120.2 2006 1S0 11782 2:1998,IDT)3术语和定义
GB: T 15970. 6 确立,的以及 下列术语和定义适用于本部分。3.1
在加载面上裂纹张开位移的变化率rate-of change of crack opening displacement at loading plane固定周期调量的加载点避路的挠度GB/T 15970.9—2007/1S0 7539-9:20033.2
裂纹萌生时的应力强度因子stressintensityfactoratcrack initiationKi-tsn
可测量的裂纹开始扩展时的应力强度。3.3
疲劳状态下应力强度因子范围
range of slress intensity factorAK
一周期内最大与最小应力强度因子的代数差。3.4
位移速率displacement rute
在加载点轴线或远离加载线处测量的挠度增加率。4原理
4.1要确保构件在加下制作或随后的使用过程中不产生裂纹状的缺陷是困难的,有鉴于此,使用预裂纹试样。这些缺陷的存在对应力腐蚀被裂是敏感的,而这种敏感性对某些材料(如钛),在光滑试样的载布试验中不明显。应用线性断裂力学的原理,能够借助于平面应变应力强度定最地确定存在于预裂纹试样或构件中的裂纹尖端的应力状况。4,2对机械切口进行疲劳预制裂纹的试样,通过在施力点施加恒定载荷或位移.在化学役蚀性介质中避行试验,日的是借助于应力腐边破裂界限应力强度因子K,sc和裂纹扩展动力学来定豆地确定产生环境划速裂纹扩展的条件。
4.3试验可在拉伸或弯曲条件下进行:试验的最五要特性是使用低加载/位荐速率。4.4于本方法与动态应变相关联,所以得到的数据也许与相同环境材料组合下的仪静态加载的预裂纹试样试验不同。
4.5设计和寿命预测中可以应用经验数据。目的是为了保证大型构件内的应力不足以在预先存在的缺陷部位引发环境诱导开裂,或者是在设计寿命或检查周期内确保裂纹扩展量不会造成失稳破坏的危险。
4.6由于在裂纹尖端化学和电极电位的变化,应力腐蚀破裂受力学和电化学驱动力影响.后者可随裂纹深度,开放程度或形状变化,不仅仪用断裂力学应力强度因子描述。4.7力学驱动力位括施加的和残余应力。在实验室试验和应用于更复杂的几何形状时·应考虑后者可能的影响。试样中的残余应力梯度可导致沿裂纹前端非均勾扩展。4.8K1必是环境和加载条件的函数.环境应模拟续际使用条件。5试样
5.1总则
5.1.1凡在断裂韧性试验中,所采用的火范前的标谁试样儿何尺寸都可以使用。故常用的试样在GB/T15970.6中描述。试样具休类型可因原材料的形状、强度、对应力腐蚀破裂的敏感性以及试验目的不同而异。
5.1.2蒸本的要求是尺寸要满足以三轴应力为主的(平面应变)条件,在此录件下,塑性变形在裂纹尖端附近受到限制,断裂韧性试验的经验裘明,为了测得正确的K值,试样的裂纹长度α和度B都不2
GB/T15970.9—2007/IS07539-9:2003能小于 2. 5(Kl/Rm.2)。为保证足够的约束,应尽可能使用大试样,其 u和B 至少等于 4(K1/R.2)2。从断裂力学的观点看,此时不能具体规定可得到恒定Krsc值的最小试样厚度。在应为腐蚀过程,侵蚀性坏境的存在,可以降低与破断有关以及因此与限制塑性变形所需的尺寸有关的翻性值。然而为了减少约束不足的危险,推荐了类似于断裂韧性试验甲使用的有关试样尺寸的规范,即:α 和B 不小于 2 5(K /R2 ..*
最好不小于4R风).
+++++++++++++( 1?
的KI是试验中外加的应力强度,单位为 MPa/m。最后测定的界限应力强度值垃该取代式(1)中的 KI以检验其有效性。
第一个表达式中的K1米替代应力强度极限值以检验试验的有效性。5.1.3如果试样是用测定KIx:·那么初始的试样尺寸可按材料K1xx的估计值来考虑(开始最好将K1值估计得高一点,因此采用较实际需要大一些的试样),在实际使用中,如遇到所用的材料的厚度不能满足有效的条件时,只要能清楚说明所测得的临界应力强度值只与此特殊应用有关·那么可以使用相同厚度的试样做试验。在需要测定作为应力强度函数关系的应力腐蚀裂纹扩展行为时试排尺寸应按测定裂纹扩展速率的最商应力强度估计值确定。5.1.4根据试验材料的形状,现有的实验装暨以及试验目的,试样的儿何形状可以在很宽范围内进行选择。可以使用下面两种基本类型的样:a)用于拉伸加载的试样:
b)用于弯曲加载的试样。
这表示可以在弯曲或拉伸加载条件下研究裂纹的扩展。试样可用来测定KI心或裂纹扩展逆率,用一组带预制疲劳裂纹的试样通过应力腐蚀裂纹萌生测定KIscC。因为试样暴露在试验环境中时是加载的.所以应避免出现不必要的孕育期。5.1.5可以通过许多连续监测方法进行裂纹长度测查,例如电阻方法。5.1.6原则上弯曲试样可在相对简单的悬臂梁试验机上进行试验,但受拉伸加载的试样则要求在拉伸试验机上进行。
5.2试样设计
5.2.1试样可拉伸或弯曲加教。根据不同设计,拉仲加载试样在裂纹尖端主要受拉应力(类似于中心裂纹板这一类远拉仰型试样)或者包含明显的弯曲应力(类似于紧渗拉伸这一类的裂纹线加载型试样)。裂纹尖端存在的明显的弯曲应力在应力蚀试验中能反过来影响裂纹通道的稳定性.并且对荣些材料能促进裂纹的分叉。弯曲试样可以按三支点、四支点或悬臂弯曲装置加载。5.2.2裂纹线变曲会导致裂纹扩展具有偏离平面的倾问,可以通过在试样上开侧面播来控制。5.2.3许多几何形状试样具有独特的优点·从而被广泛的应用于渐增载荷或渐增位移应力腐蚀破裂试验。这包括
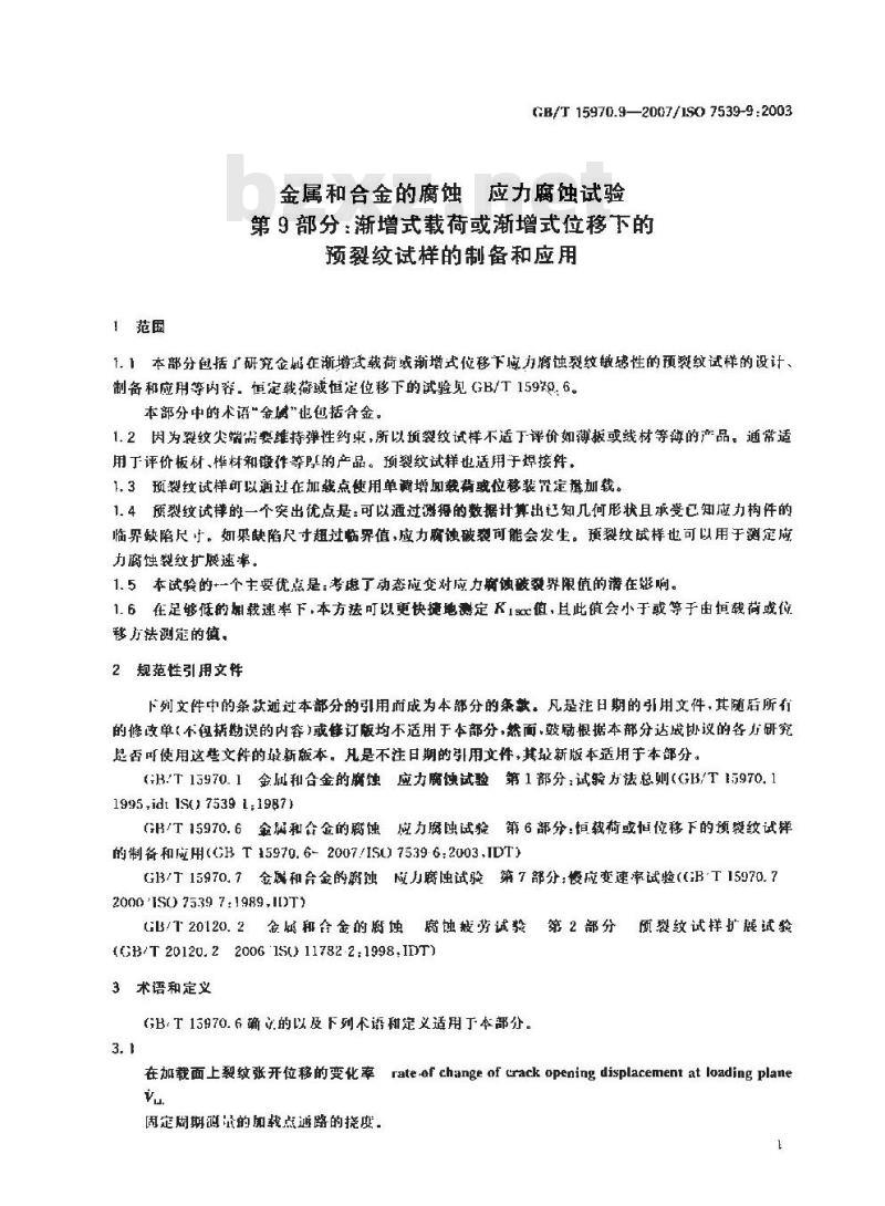
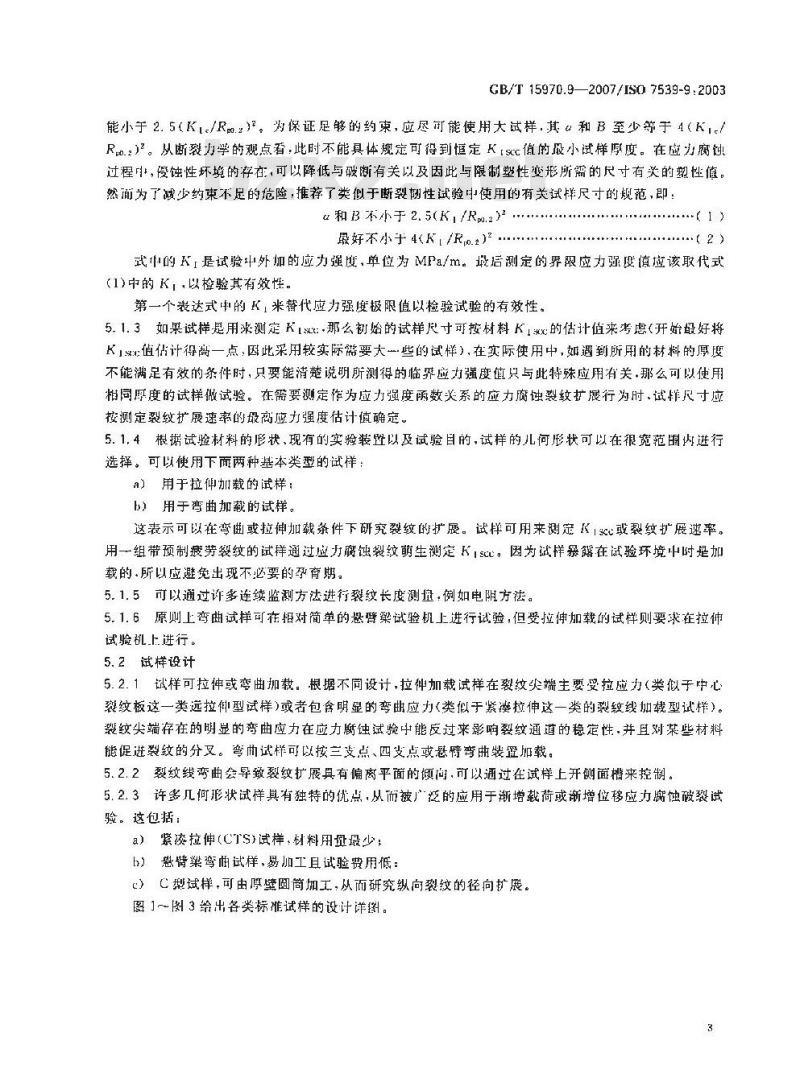
a)紧凌拉伸(CTS)试样,材料用量最少;b)邀臂染弯性试样,易加工且试验费用低:c)心型试样,可由厚壁圆简加工,从而研究纵向裂纹的径向扩展。图1~图3给出各类标准试样的设计详图。GB/T 15970.92007/1S0 7539-9 :2003#2+5
宽度-W
度 B-0.5w
净2+5
切口宽度V-0.065W腹大如果W25mm)或1.5mm最大(如果W25mml)有效切长度【-0.25W~0,45
有效裂纹长度a-0.15W--0.5弹
图1愚臂梁试验试样的比例尺寸和公差单位为壁来
0. 2% H 4
%件片
净宽度一W
总宽度C含1.25W最小
度--0.5W
半商『-0.6W
孔径D=U. 25W
孔外边缘之问距离的一半 F= 1. 6D缺口案度N≤0,065W最大
有效缺[1长度1—0.25W--0.40W
有效裂纹长度c=0.45W--0.55
%5*0于4
GB/T 15970.9—2007/[SO 7539-9.2003单位为毫米
//+0.2%片
2XZZZ2Z4
701. 4% Hx
图2紧凑拉神试样的比例尺寸和公差R±0.8%
GB/T15970.9—2007/IS07539-9.2003Rar 0. 4
净宽度=W
序度30.50±0.01W
孔轴线到内径彻线X=0.50w±0.005w切口宽度 N 1. 5 mm≤N≤0, 1W切口深度1=0.3W
孔轴线到试样面2=0.25W土0.01证孔线到外表面T=0.25W±0.01W
孔的直径2-0.25w士0.005W
单位为旁米
正:所有表面都应平行和垂直·偏差在0.002W范围内“表面垂直于\Y\面,遍差在0.02W范围内。图 3 C形试样的比例尺寸和公差5.2.4如果需要的话,例如,在难以泄确地控制疲劳裂纹的萌生和(或)扩展的情况下,不妨采用如图4中所示的人等形切口试样。必要时,此缺口的角度可以从90°增加到120°。5.2. 5在需带要测定裂纹张开位移的场合,安装引伸计的刀口可以加二}成如图 5a)所示的切口。切口也可分别用螺检固定或粘在试样切口相对的两侧,如图51)所示。图6给出了一种适用的锥形梁引伸计详图。
用 60\刀具既-对丁全部试样切日根部半径最人为 0. 3。图4人字形缺口
GB/T 15970.9—2007/ISO 7539-9 :2003单位为意米
2 2w+5
GB/T 15970.9—2007/IS0 7539-9:2003o
整体形式
h螺钉形式
注:似设能够保证足够的强度,那么上面刀目可用粘合剂固定,图5引伸计刀口的位置
单位为米
a)变装在试样上的别伸计Www.bzxZ.net
案的尺
GB/T 15970.9-2007/IS0 7539-9:2003单花米
图6锥形梁引伸计详图
CB/T 15970.9—2007/1S0 7539-9.2003压N
记录器
)桥式盘电路
a此处尺寸应为最小初始标准长的3.8倍。L梁厚度的料度为0.5~0.8。
注:应选择应变计及材料以适应试验环境图6(续)
5. 3应力强度因子
5.3.1用弹性理论可以证明作用于不同形状的试样或构件的裂纹尖端处应力强度因子K,可以用公式(3)表示:
Ki =Qxaxva
式中:
Q一无量纲的几何常数:
外加应力,单位为兆帕a-一裂纹长度,单位为毫米(mm)。·(3)
5.3.2对于特定儿何形状和加载方法的试样,K,的数学解可以通过有限元应力分析或者根据试验或理论确定试样柔度值来计算。
5. 3. 3 K,前以通过一个无量纲应力强度因子系数 Y 来计算,此系数与由 4/W 来表示的裂纹长度有关·其关系式见公式(4):
K =BWiE
对于紧漆拉伸试样和C形试样,
式中:
W一-试样的宽度,单位为米(m);
P——施加载荷。
5.3.4为了抑制裂纹分叉,可采用浅的侧面(一般在试群两侧面的惜深总共为试样厚度的5%)。侧面可采用半圆形或60*V形.但是要注意即使采用高达50%试样厚度的半圆侧而挡,有时也不一定能达到保持裂纹在所要求的平面内扩展的目的。对于使用侧面糖的试样,并樽后的厚度B。由于开对应力强度的作用可以在上面的表达式中用VBB,代替B来解快。然而,侧而忆对应力强度因子的影响还远远没有确定,所以在采用修正系数时要特别谨慎,尤其是在侧面槽较深的情况下更应如此。5.3.5图7~图9给出了在应力腐蚀试验中常用试样儿何形状的Y的解。10
小提示:此标准内容仅展示完整标准里的部分截取内容,若需要完整标准请到上方自行免费下载完整标准文档。