首页 > 国家标准(GB) > GB/T 9695.14-2008 肉制品 淀粉含量测定
GB/T 9695.14-2008

基本信息

标准号: GB/T 9695.14-2008

中文名称:肉制品 淀粉含量测定

标准类别:国家标准(GB)

标准状态:现行

发布日期:2008-08-28

实施日期:2009-03-01

出版语种:简体中文

下载格式:.rar.pdf

下载大小:252394

相关标签: 肉制品 淀粉 含量 测定

标准分类号

标准ICS号:食品技术>>67.040食品综合

中标分类号:食品>>食品综合>>X04基础标准与通用方法

关联标准

替代情况:替代GB/T 9695.14-1988

采标情况:MOD ISO 5554:1978

出版信息

出版社:中国标准出版社

书号:155066·1-34569

页数:8页

标准价格:10.0 元

计划单号:20063846-T-469

出版日期:2008-11-01

相关单位信息

首发日期:1988-09-05

起草人:杨万颖、罗美中、孟海鸥、张进军、黎永乐、颜姜瑜、靳晓蕾

起草单位:深圳市计量质量检测研究院、中国商业联合会商业标准中心

归口单位:全国食品工业标准化技术委员会

提出单位:中国商业联合会

发布部门:国家标准化管理委员会

主管部门:国家标准化管理委员会

标准简介

GB/T9695由31个部分组成,本部分为GB/T9695的第14部分。 本部分代替GB/T9695.14—1988《肉制品 淀粉含量测定》。 GB/T 9695的本部分规定了肉制品中淀粉含量的测定方法。本部分适用于肉制品中淀粉含量的测定,不适用于还含有经水解也能产生还原糖的其他添加物的淀粉含量测定。 本部分与GB/T9695.14—1988相比主要修改如下:———按照GB/T1.1—2000和GB/T20001.4—2001进行了结构调整和文字修改;———第2章增加规范性引用文件GB/T6682—2008;———第4章将“所用试剂均为分析纯,水为蒸馏水或相当纯度的水”修改为“如无特别说明,所用试剂均为分析纯”,增加了部分溶液的配制方法,增加了条款“4.1 水:应符合GB/T6682—2008中三级水的要求”;———第4章将“硫代硫酸钠(GB637):0.1N 标准溶液。”修改为“0.1mol/L 硫代硫酸钠标准溶液:按GB/T601制备。”;———用“9 精密度”及其内容代替“9 允许差”及其内容;———增加了“试验报告”一章。 GB/T 9695.14-2008 肉制品 淀粉含量测定 GB/T9695.14-2008 标准下载解压密码:www.bzxz.net

标准图片预览

GB/T 9695.14-2008 肉制品 淀粉含量测定
GB/T 9695.14-2008 肉制品 淀粉含量测定
GB/T 9695.14-2008 肉制品 淀粉含量测定
GB/T 9695.14-2008 肉制品 淀粉含量测定
GB/T 9695.14-2008 肉制品 淀粉含量测定

标准内容

ICS67.040
中华人民共和国国家标准
GB/T 9695.14—2008免费标准下载网bzxz
代替GB/T9695.14—1988
肉制品
淀粉含量测定
Meat products-Determination of starch content(ISO 5554; 1978,MOD)
2008-08-28发布
敬码防伪
中华人民共和国国家质量监督检验检疫总局中国国家标准化管理委员会
2009-03-01实施
GB/T9695由如下部分组成:
游离脂肪含量测定》;
GB/T9695.1&肉与肉制品
-GB/T 9695.2《肉与肉制品
GB/T 9695.3&肉与肉制品
脂肪酸测定》;
铁含量测定》
-GB/T9695.4《肉与肉制品总磷含量测定》;-GB/T 9695.5《肉与肉制品pH测定》;-GB/T9695.6&肉制品胭脂红着色剂测定》;GB/T 9695.7肉与肉制品
GB/T 9695. 8么肉与肉制品
总脂肪含量测定》;
氣化物含量测定》;
GB/T9695.9肉与肉制品
:聚磷酸盐测定》;
-GB/T9695.10《肉与肉制品
六六六、滴滴梯残留量测定》;-GB/T9695.11《肉与肉制品
氮含量测定》;
—GB/T9695.13《肉与肉制品
钙含量测定》,
-GB/T9695.14《肉制品淀粉含量测定》;-GB/T9695.15肉与肉制品
水分含量测定》;
-GB/T9695.17《肉与肉制品
GB/T9695.18肉与肉制品
:GB/T9695.19肉与肉制品
-GB/T9695.20肉与肉制品
-GB/T9695.21肉与肉制品
-GB/T9695.22肉与肉制品
-CB/T9695.23≤肉与肉制品
-GB/T9695.24肉与肉制品
—GB/T9695.25肉与肉制品
-GB/T 9695,26肉与肉制品
葡萄糖酸-8-内酯含量的测定》;灰分测定》:
取样方法》;
锌的测定》;
镁含量测定》;
铜含量测定》;
羟脯氮酸含量测定》:
胆固醇含量测定》;
维生素PP含童测定》
维生素 A含量測定》;
-GB/T9695.27肉与肉制品维生素B,含量测定》;-GB/T9695.28&肉与肉制品维生素B,含量测定》;GB/T9695.29肉制品维生素C含量测定》;-GB/T9695.30肉与肉制品维生素E含量测定》;GB/T9695.31肉制品总糖含量测定》。本部分为GB/T9695的第14部分。本部分修改采用1SO5554:1978肉制品淀粉含景测定》(英文版)。本部分与ISO5554:1978相比主要技术性修改如下:增加规范性引用文件GB/T6682—2008和CB/T601;试剂中对水的要求修改为“应符合GB/T6682一2008中三级水的要求\;GB/T 9695.14-—2008
-将“硫代硫酸钠标准溶液0.1N\改为\0.1mol/L硫代硫酸钠标准溶液:按GB/T601制备”;用 GB/T 9695. 19 代替 ISO 3100-1。按照GB/T1.1—2000《标准化工作导则第1部分:标准的结构和缩写规则》和GB/T20001.4-I
GB/T 9695,14—2008
2001标准编写规则第 4部分:化学分析方法》对IS0 1442:1997进行的主要编辑性修改如下:删除ISO5554:1978的前言;
用本部分”代替“本国际标准”;用小数点“.”代替IS05554:1978中作为小数点的“,”;为计算公式增加了编号。
本部分代替GB/T9695.14—1988肉制品淀粉含量定》。本部分与GB/T9695.14一1988相比主要修改如下:-按照GB/T1.1—2000和GB/T20001,4—2001进行了结构调整和文字修改;一第2章增加规范性引用文件GBT6682一2008;一第4章将“所用试剂均为分析纯,水为蒸馏水或相当纯度的水”修改为“如无特别说明,所用试剂均为分析纯”,增加了部分溶液的配制方法,增加了条款\4.1水:应符合GB/T6682一2008中三级水的要求”;
第4章将硫代硫酸钠(GB637):0.1 N标准溶液。\修改为\0.1 mol/L硫代酸钠标准溶液按CB/T 601制备。\;
用”9精密度\及其内穿代替“9允许差”及其内容;增加了“试验报告”一章。
本部分由中国商业联合会提出。本部分由全国肉禽蛋制品标准化技术委员会归口。本部分起草单位:深圳市计量质量检测研究院、中国商业联合会商业标准中心。本部众主要起芦人:杨方领、罗美中、孟海鸥、张进军,攀永乐、瑜,靳晓鹤。本部分所代替标准的历次版本发布情况为:GB/T 9695.14-1988.
1范围
肉制品淀粉含量测定
GB/T9695的本部分规定了肉制品中淀粉含量的测定方法。GB/T9695.14-2008
本部分适用于肉制品中淀粉含量的测定,不适用于还含有经水解也能产生还原糖的其他添加物的淀粉含量测定。
2规范性引用文件
下列文件中的条款通过GB/T9695的本部分的引用而成为本部分的条款。凡是注日期的引用文件,其随后所有的修改单(不包括勘误的内容)或修订版均不适用于本部分,然而,鼓励根据本部分达成协议的各方研究是否可使用这些文件的最新版本。凡是不注日期的引用文件,其最新版本适用于本部分。
GB/T601化学试剂标推滴定溶液的制备GB/T6682—2008分析实验室用水规格和试验方法(ISO3696:1987,MOD)GB/T9695.19肉与肉制品取样方法3原理
试样中加入氢氧化钾-乙醇溶液,在沸水浴上加热后,滤去上清液,用热乙醇洗涤沉淀除去脂肪和可溶性糖,沉淀经盐酸水解后,用碘量法测定形成的葡萄糖并计算淀粉含量。4试剂
如无特别说明,所用试剂均为分析纯。4.1水:应符合GB/T6682—2008中三级水的要求4.2氢氧化钾-乙醇溶液:称取氢氧化钾50g,用95%乙醇溶解并稀释至1000mL。4.380%乙醇溶液:量取95%乙醇842mL,用水稀释至1000mL,4.41.0mal/L盐酸溶液:量取盐酸83mL,用水稀释垒1000mL,4.5氢氧化钠溶液:称取固体氢氧化钠30g,用水溶解并稀释至100mL。4.6蛋白沉淀剂:
a)溶液A:称取铁氛化钾106多,用水溶解并稀释至1000mL。b)溶液B:称取乙酸锌220g,用水溶解,加入冰乙酸30mL,用水稀释至1000mL。4.7碱性铜试剂:
溶液a:称取硫酸铜(CuSO,-5H,0)25g,溶于100mL水中。溶液b:称取碳酸钠144g,溶于300mL~400mL50℃的水中。溶液c:称取柠檬酸(CHO,HzO)50g,溶于50mL水中。将溶液c级慢加人溶液b中,边加边搅拌直到气泡停止产生。将溶液a加到此混合液中并连续搅拌,冷却至室温后,转移到1000mL容量瓶中,定容到刻度,混匀。放置24h后使用,若出现沉旋需过滤。
取1份此浴液加人49份煮沸并冷却的蒸馏水,PH应为10.0士0.1。4.8碘化钾溶液:称取碘化钾10g,用水溶解并稀释至100mL。4.9盐酸溶液:取盐酸100mL,用水稀释到160mL,1
GB/T9695.14—2008
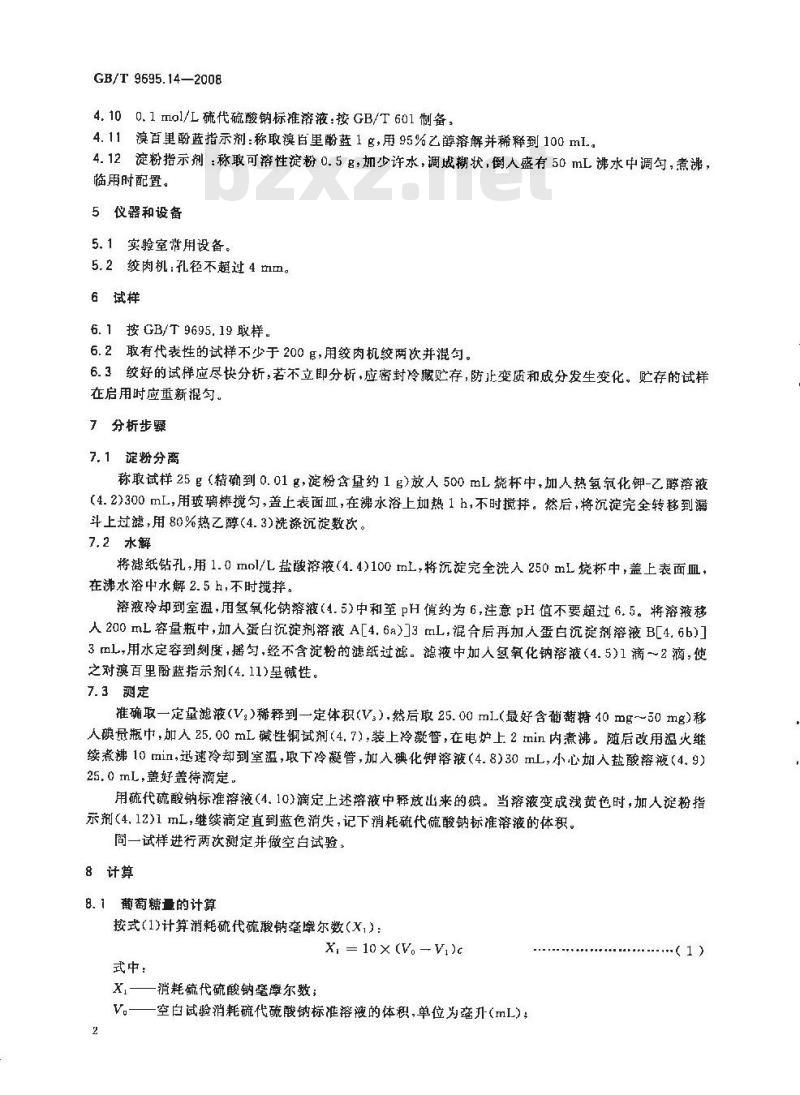
4.100.1mol/L硫代硫酸钠标准溶液:按GB/T601制备:4.11溴百里酚蓝指示剂:称取溴百里酚蓝1g,用95%乙醇溶解并稀释到100mL.。4.12淀粉指示剂:称取可溶性淀粉0.5名,加少许水,调成糊状,倒人盛有50mL沸水中调匀,煮沸,临用时配置。
5仪器和设备
5.1实验室带用设备。
5.2绞肉机:孔径不超过4mm。
6试样
6.1按GB/T9695.19取样
6.2取有代表性的试样不少于200多,用绞肉机绞两次并混勾。6.3绞好的试样应尽快分析,若不立即分析,应密封冷藏贮存,防止变质和成分发生变化。贮存的试样在启用时应重新混匀。
7分析步骤
7.1淀粉分离
称取试样25g(精确到0.01g,淀粉含量约1g)放人500mL烧杯中,加人热氢氛化钾-乙醇溶液(4.2)300mL-,用玻璃棒搅匀,盖上表面血,在沸水浴上加热1h,不时搅拌。然后,将沉淀完全转移到漏斗上过滤,用80%热乙醇(4.3)洗涤沉淀数次。7.2水解
将滤纸钻孔,用1.0mol/L盐酸溶液(4.4)100mL,将沉淀完全洗入250mL烧杯中,盖上表面血,在沸水浴中水解2.5h,不时搅拌。溶液冷却到室温,用氢氧化钠溶液(4.5)中和至pH值约为6,注意pH值不要超过6.5。将溶液移人200mL容量瓶中,加人蛋白沉淀剂溶液A[4.6a)]3mL,混合后再加人蛋白沉淀剂溶液BL4.6b)]3mL,用水定容到刻度,摇匀,经不含淀粉的滤纸过滤。滤液中加人氢氧化钠溶液(4.5)1滴~2滴,使之对漠百里酚蓝指示剂(4.11)呈碱性。7.3测定
准确取一定量滤液(V.)稀释到一定体积(V),然后取25.00mL(最好含葡糖40mg~50mg)移人碘量瓶中,加入25.00mL藏性钢试剂(4.7),装上冷凝管,在电炉上2min内煮沸。随后改用温火继续煮沸10min,迅速冷却到室温,取下冷凝管,加入碘化钾溶被(4.8)30mL,小心加入盐酸溶液(4.9)25.0mL,盖好盖待滴定。
用硫代硫酸钠标准溶液(4.10)滴定上述游液中释放山来的碘。当溶液变或浅黄时,加人淀粉指示剂(4.12)1mL,继续滴定直到蓝色消失,记下消耗硫代硫酸钠标准溶液的体积。同一试样进行两次测定并做空白试验。8计算
8.1葡萄糖量的计算
按式(1)计算消耗硫代硫酸钠毫摩尔数(X,):X, = 10 × (V。- V,)c
式中:
XI——消耗硫代硫酸钠毫摩尔数;V。——空白试验消耗硫代硫酸钠标准溶液的体积,单位为旁升(mL);2
V1——试样液消耗硫代硫酸钠标准溶液的体积,单位为毫升(mL)-硫代硫酸钠标准溶液的浓度,单位为摩尔每升(mol/L.)。根据X,从表1中查出相应的葡葡糖量(ml)。表1硫代硫酸钠的毫摩尔数同葡萄糖量(ml)的换算关系X
[10(Va-V,)-]
相应的葡葡糖盘
GB/T 9695.14--2008
Amg/mg
GB/T 9695.14—2008
8.2 淀粉含量的计算
按式(2)计算淀粉含量:
.200.100
式中:
X2——旋粉含量,单位为克每百克(g/100g);ml葡萄糖含量,单位为毫克(mg);0.9——葡萄糖折算成淀粉的换算系数;Va
-稀释后的体积,单位为毫升(mL);Vz——取原液的体积,单位为衰升(mL)试样的质量,单位为克(g)。
当平行测定符合精密度所规定的要求时,取乎行测定的算术平均值作为结果,精确到0.1%。9精密度
在同一实验室由同一操作者在短暂的时间间隔内,用同一设备对同一试样获得的两次独立测定结果的绝对差值不得超过0.2%。
10试验报告
试验报告应说明:
与识别样品有关的必需信息;
取样方法,
一依据本部分所使用的方法;
未在本部分规定或被视为可选的所有操作,以及可能影响测试结果的其他事件;获得的结果;
如果检验了重复性,列出最终结果。版权专有侵权必究
书号:155066·1-31569
GB/T 9695. 14-2008
定价:
80025696
中华人民共和
国家标雅
肉制品
淀粉含量测定
GB/T 9695. 14--2008
中国标准出版社出版发行
北京复兴门外三里河北街16号
邮政编码:100045
网址 spc. net.cn
电话:6852394668517548
中国标推出版社案皇岛印刷厂印刷各地新华书店经销
开本880×12301/16
即张0.5
字数12千字
2008 年 11 月第一版 2008 年 11 月第一次印刷*
书号:155066-1-34569
定价10.00元
如有印装差错
由本社发行中心调换
版权专有侵权必究
举报电话:(010)68533533
小提示:此标准内容仅展示完整标准里的部分截取内容,若需要完整标准请到上方自行免费下载完整标准文档。