首页 > 国家标准(GB) > GB/T 15068-2008 八角茴香(精)油
GB/T 15068-2008

基本信息

标准号: GB/T 15068-2008

中文名称:八角茴香(精)油

标准类别:国家标准(GB)

标准状态:现行

发布日期:2008-08-28

实施日期:2009-01-01

出版语种:简体中文

下载格式:.rar.pdf

下载大小:312779

相关标签: 精油

标准分类号

标准ICS号:化工技术>>化工产品>>71.100.60香精油

中标分类号:轻工、文化与生活用品>>日用化工品>>Y41香精、香料

关联标准

替代情况:替代GB/T 15068-1994

采标情况:MOD ISO 11016:1999

出版信息

出版社:中国标准出版社

页数:12页

标准价格:14.0 元

计划单号:20063096-T-607

出版日期:2009-01-01

相关单位信息

首发日期:1994-03-15

起草人:傅雪夫、徐易、田继军、金其璋、刘军义、曹怡、杨春德、黄徽

起草单位:广西出入境检验检疫局、上海香料研究所、防城港市双丰香料有限公司和广西万山香料有限责任公司

归口单位:全国香料香精化妆品标准化技术委员会

提出单位:中国轻工业联合会

发布部门:中国轻工业联合会

主管部门:中国轻工业联合会

标准简介

本标准规定了八角茴香(精)油的要求、试验方法、检验规则及标志、包装、运输、贮存和保质期。本标准适用于八角茴香(犐犾犾犻犮犻狌犿狏犲狉狌犿Hook.f.)(精)油。 本标准代替GB/T15068—1994《八角茴香油》。本标准与GB/T15068—1994相比,主要变化是:增加了附录B代表性和特征性组分含量范围。 本标准修改采用ISO11016:1999《中国八角茴香油》。与ISO11016:1999 相比,主要技术差异如下:———删除了ISO11016:1999的取样方法;———试验方法采用《香料通用试验方法》国家标准;———ISO11016:1999中规定相对密度(20℃/20℃)为0.979~0.985,本标准为0.975~0.992;———ISO11016:1999中规定折光指数(20℃)为1.5530~1.5560,本标准为1.5525~1.5600;———将ISO11016:1999的4.9内容作为本标准的附录B(资料性附录);———增加了检验规则;———对标志、包装、运输、贮存和保质期内容进行了具体规定。 GB/T 15068-2008 八角茴香(精)油 GB/T15068-2008 标准下载解压密码:www.bzxz.net

标准图片预览

GB/T 15068-2008 八角茴香(精)油
GB/T 15068-2008 八角茴香(精)油
GB/T 15068-2008 八角茴香(精)油
GB/T 15068-2008 八角茴香(精)油
GB/T 15068-2008 八角茴香(精)油

标准内容

ICS 71, 100. 60
中华人民共和国国家标准
GB/T15068--2008
代帮GB/T15068—1994
八角茴香(精)油
Oil of star anise (lllicium verum Hook. f. )(ISO 11016:1999,Oil of star anise,Chinese type,MOD)2008-08-28发布
中华人民共和国国家质量监督检验检疫总局敏码防件
中国国家标准化管理委员会
2009-01-D1实施
GB/T 15068—2008
本标推修改采用ISO11016:1999《中国八角商香油》。与ISO11016:1999相比,主要技术差异如:
删除了1S011016:1999的取样力法;-试验方法采用《香料通用试验方法》国家标准;ISO11016:1999中规定相对密度(20℃/20℃)为0.979~0.985,本标准为0.975-~0.992;—ISO11016:1999中规定折光指数(20℃)为1.5530~1.5560,本标准为1.5525--1.5600-将IS011016:1999的4.9内容作为本标推的附录B(资料性附录);一增加了检验规则;
一对标志、包装、运输、贮存和保质期内容进行了具体规定。本标准代替CB/T15068—1994八角苗香袖》。本标准与GB/T15068—1994相比,主要变化是:增加了附录B代表性和特征性组分含鼠范围。本标准的附录A,附录B是资料性附录。本标准由中国轻工业联合会提出。本标准由全国香料香精化妆品标雅化技术委员会归口。本标准起草单位:中华人民共和国广西出入境检验检疫局、上海香料研究所、防城港市双半香料有限公司、广西方山香料有限资任公司。本标准主要起草人傅雪夫、徐易、日继车、金其璋、刘军义、曹怡、杨春德、黄徽。本标准所代替标准的历次版本发布情况为:GB/T 15068 1994,
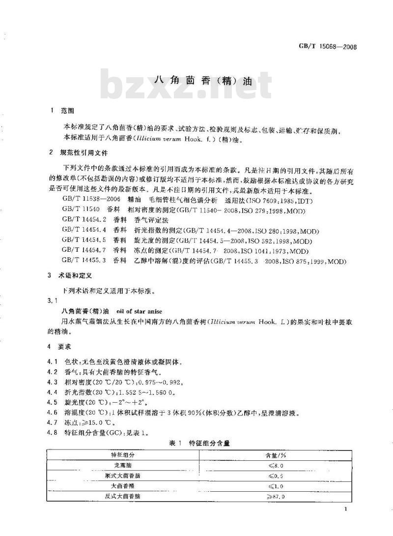
1范围
八角茴香(精)油
GB/T 15068-2008
本标准规定了八角茴香(精)油的要求、试验方法、检验规则及标志、包装、运输、账存和保质期。本标准适用于八角酋香(llicium verum Haok、f.)(精)油。2规范性引用文件
下列文件中的条款通过本标准的引用而成为本标准的条款。凡是注日期的引用文件,其随后所有的修改单(不包括勘误的内容)或修订版均不适用于本标准,然而,鼓励根据本标准达成协议的各方研究是否可使用这些义件的最新版本,凡是不注日期的引用文件,其最新版本适用于本标准。GB/T11538—2006精油毛细管柱气相色谱分析道用法(ISO7609:1985,IDT)GB/T11540香料对密度的测定(GB/T11540-2008,ISO279:1998M0ID)CGB/T14454.2香料香气评定法
GB/T14454.4香料折光指数的测定(GB/T14454.4—2008,ISO280:1998,MOD)GB/T 14451. 5
城光度的测定(GB/T14454.5—2008,ISO592:1998,MOD)香料
GB/T14454.7
冻总的测定(GB/T14454.7:2008,ISO1041:1973,MOD)香料
GB/T14155.3香料
3术语和定义
乙醇中溶解(混)度的评估(GB/T14455.32008,ISO875:1999,MOD)下列术语和定义适用于本标准。3.1
八角茴香(精)油nil of star anise用水蒸气蒸馏法从生长在中国南方的八角茴香树(Iiczum:wrurrHook.1.的果实和叫枝中提取的精油。
4要求
4.1色状:尤色至浅黄色澄清液体或凝周体:4.2香气:具有大茴香脑的特征香气4.3相对密度(20℃/20 ℃):0.975-~0.992,4.4折光指数(20℃).1.5525~1.56004.5旋光度(20 ℃):—2°~+2°。4.6溶混度(20℃):1体积试样混溶于3体积90%(体积分数)乙醇中,呈澄清溶液。4.7冻点:215.0℃。
4.8特征组分含量(GC):见表1。表 1 特征组分含显
特征组分
龙茜脑
顺式大茴香脑
大茴香醛
反式大茴香脑
含量/%
GB/T 15068--2008
5试验方法
5.1色状的检定
将试样置于比色管内或一洁净白纸上,用月测法观察,5.2香气的评定
按GB/T11454.2的规定。
5.3相对密度的测定
按CB/T11540的规定。
5.4折光指数的测定
按GB/T14454.1的规定。
5.5旋光度的测定
按GB/T14454.5的规定。
5.6溶混度的评估
按GB/T11155.3的规定,
5.7冻点的测定
按GB/T14454.7的规。
5. 8特征组分含量的测定
5.8.1仪器
色谱仪、记录仪和积分仪按GB/T11538—2006中第5章的规定;a)
b)毛细管柱;
)氢火焰离子化检测器。
5. 8.2测定方法
面积归化法:按GB/T11538—2006中10.4指定方法测定特征组分的含量。5. 8. 3 蛋复性及结果表示
按GB/T115382006中11.4规定进行,应符合要求。八角蒿香精)油典型气相色谱图(面积归一化法)参见附录A八角茴香(精)油代表性和特征性组分含量范围(面积归一化法)参见附录B。6检验规则
6.1八角商香(精)油应出生产)质量检验部门负责检验,生产厂应保证出厂产品均符合本标难的要求,每批出厂产品均应附有质量合格证-。色状、香气、相对密度、折光指数,冻点,特定组分含为出」检验项自,而旋光度,榕混度为型式检验项国,每季度检验一饮。6.2验收单位有权按照本标准的各项规定检验所收到的产品质量是否符合本标准的要求。每一批号做--次验收,不同批号分别验收。6.3抽样方法:每批的包装单位1个~2个,全抽;3个~100个抽取2个;100个以上增加部分再抽取3%。用取样器从每个包装单位中均匀抽取试样50mL~100mL,将所抽取的试样全部置于混样器内充分混句,分别装入两个清洁、下燥,密闭的情性容器中,避光保存。容器上贴标签,注明:生产厂名、产品名称、生产日期、批号数量及取样日期,一瓶作为检验用,另一瓶留存备查。6.4如验收结果巾有-项指标不符合本标推要求时,可会同生产厂重新加倍抽取试样复验。如复验结巢仍有指标不合格,则该批产品不能验收6.5当供需双方对产品质量发生异议时,可由双方协议解决或由法定检验机构进行仲裁。2
7标志、包装、运输、购存和保质期7.1标志
GB/T15068--2008
产品包装外应注明:产品名称、生产厂名和地址、商标、批号、净含量、生产日期和保质期、许可证号及标准编号。顾客如有特殊要求,可与生产厂另订协议。7.2包装
八角香(精)油应装清洁、光杂味的镀锌铁桶或塑料桶内,或按顾客要求包装。运输
在运输过程中应轻装轻卸,防止日晒雨淋,不得与有毒、有害物质混装,混运,并应符合有关部门的规定。本产品的闪点约为96℃。7.4购存
本产品应贮存在阴凉、干燥、通风的仓床内,避免杂气污染,逆离火源。5保质期
在符合规定的贮运条件、包装完整,末经启封的情况下,本产品保质期为-年。逾期重新按本标准进行检验,合格仍可使用
GR/T15068—2008
A.1 操作条件
附录A
(资料性附录)
八角香(精)油典型气相色谱图
(面积归一化法)
柱:毛细替桂长50 m,内径药0.21 mm;固定相:PEG-20M;
膜厚,0.25μm
色谱炉温度:70℃恒温 1 min,然后线性程序升温从 70 ℃-~220 ℃,速率 2℃/in,最后在220℃恒温20min
进样口温度:250℃;
检测器温度:250℃;
检测器:火焰离子化检测器;
载气:氮气;
载气流速:l mL/min;
进样量:约 0. 2 μL;
分流比:1/100,
八角营香(精)油典型气相色谱图八角茴香(精)油典型气相色谱图,见图A.1。17
1-α-烯;
2----蕊烯;
桧烯;
丙3酱烯:
月桂烯;
6-α-水芹烯;
芋烯:
1,8-楼叶素;
芳樟醇;
顺式-α-香柠檬烯;
反试-α-香柠檬烯;
4-松油醇:
右竹烯;
八角茴香(精)油典型气相色谱图14-----龙带脑;
15 :--r-松油醇;
顺式大菌香脑;
17:--反式大茴香脑,
大茴香醛;
小酱香灵。
附录B
【资料性附录
八角茴香(精)油代表性和特征性组分含量范围(面积归化法)
八角尚香(精)油代表性和特征性组分含量范围,见表B.1。表B.1角苟香(精)油代表性和特征性组分含量范围组
水芹烯
芳樟醇
α-松油醇
龙嵩脑
顺式大苗香脑
大茴香醛
反式大面香脑
阝石竹烯
反式。香柠檬烯
顺式-α-香柠檬烯
小蒿香灵
最低/%
GB/T15068—2008
最高/%
GB/T15068-2008
中华人民共和国
国家标准
八角茴香(精)油
CB/T15068—2008
中国标准出版社出版发行
北京复兴门外二里河北街16 号
邮政编码:100045
网址 spc, nel, cn
电话:6852394668517548
中国标准出版社秦皇岛印刷厂印刷各地新华书店经销
开本880×12301/16
印张 0.75字数 11千字
2008年11月第一次印刷
2008年11月第一版
书号:155066,1-31479定价14.00元由本社发行中心调换wwW.bzxz.Net
如有印装差错
版权专有侵权必究
举报电话:(010)68533533
80028900
小提示:此标准内容仅展示完整标准里的部分截取内容,若需要完整标准请到上方自行免费下载完整标准文档。