首页 > 国家标准(GB) > GB/T 24411-2009 摩擦材料用酚醛树脂
GB/T 24411-2009

基本信息

标准号: GB/T 24411-2009

中文名称:摩擦材料用酚醛树脂

标准类别:国家标准(GB)

标准状态:现行

发布日期:2009-09-30

出版语种:简体中文

下载格式:.rar .pdf

下载大小:7903739

相关标签: 摩擦 材料 酚醛树脂

标准分类号

关联标准

出版信息

出版社:中国标准出版社

标准价格:0.0 元

出版日期:2010-02-01

相关单位信息

发布部门:中华人民共和国国家质量监督检验检疫总局 中国国家标准化管理委员会

标准简介

GB/T 24411-2009 摩擦材料用酚醛树脂 GB/T24411-2009 标准下载解压密码:www.bzxz.net

标准图片预览

GB/T 24411-2009  摩擦材料用酚醛树脂
GB/T 24411-2009  摩擦材料用酚醛树脂
GB/T 24411-2009  摩擦材料用酚醛树脂
GB/T 24411-2009  摩擦材料用酚醛树脂
GB/T 24411-2009  摩擦材料用酚醛树脂

标准内容

ICS83.080.20
中华人民共和国国家标准
GB/T24411—2009
摩擦材料用酚醛树脂
Phenolic resinforfrictionmaterials2009-09-30发布
中华人民共和国国家质量监督检验检疫总局中国国家标准化管理委员会
2010-02-01实施
本标准的附录A为规范性附录。
本标准由中国石油和化学工业协会提出。GB/T24411-2009
本标准由全国塑料标准化技术委员会塑料树脂通用方法和产品分会(SAC/TC15/SC4)归口。本标准起草单位:山东圣泉化工股份有限公司。本标准参加起草单位:国家合成树脂质量监督检验中心、杭州杭城摩擦材料有限公司、湖南博云汽车制动材料有限公司、国家非金属矿制品质量监督检验中心。本标准主要起草人:唐路林、张志敏、李枝芳、王健东、黄顺民、贺云果、焦红斌。1范围
摩擦材料用酚醛树脂
GB/T24411—2009
本标准规定了摩擦材料用酚醛树脂产品分类、分级、型号、技术要求、试验方法、检验规则以及包装、标志、运输、储存、合格证书和安全的要求。本标准适用于以甲醛、苯酚为主要原料合成生产的摩擦材料用酚醛树脂。2规范性引用文件
下列文件中的条款通过本标准的引用而成为本标准的条款。凡是注日期的引用文件,其随后所有的修改单(不包括勘误的内容)或修订版均不适用手本标准。然而,鼓励根据本标准达成协议的各方研究是否可使用这些文件的最新版本。凡是不注日期的引用文件,其最新版本适用于本标准。GB/T601—2002
GB/T603—2002
GB/T606—2003
GB/T2035—2008
GB/T 2794—1995
GB/T2916—2007
GB/T3723—1999
化学试剂标准滴定溶液的制备
化学试剂试验方法中所用制剂及制品的制备化学试剂水分测定通用方法卡尔·费休法塑料术语及其定义
胶粘剂黏度的测定
塑料氯乙烯均聚和共聚树脂
用空气喷射筛装置的筛分析
工业用化学品采样安全通则
GB/T6678—2003
GB/T6680—2003
GB/T6682—2008
GB/T9722—2006
HG/T2501—1993
3术语和定义
化工产品采样总则
液体化工产品采样通则
分析实验室用水规格和试验方法化学试剂
气相色谱法通则
酚醛树脂
pH值的测定
GB/T2035一2008确立的以及下列术语和定义适用于本标准。3.1
热固性酚醛树脂resolresin
含有大量活性羟甲基的可溶可熔酚醛树脂,羟甲基可使树脂进一步反应变得不熔。3.2
热塑性酚醛树脂
novolakresin
线性酚醛树脂novolak
甲醛与苯酚摩尔比小于1:1,通常保持热塑性的酚醛树脂,它同适量能提供桥键的化合物(例如甲醛或六次甲基四胺)加热时能生成不熔物。3.3
游离酚含量freephenolcontent
酚醛树脂中残留的酚的质量占树脂总质量的百分数。1
GB/T24411—2009
聚合时间
curingtime
在规定的试验条件下,酚醛树脂在热力板上从加热开始至凝胶所需的时间。3.5
流动度
pelletflow
在规定的试验条件下,酚醛树脂在加热的玻璃板上流动的长度。4分类与型号
4.1产品分类
4.1.1摩擦材料用酸醛树脂,按产品状态分两类:摩擦材料用固体树脂,摩擦材料用液体树脂,应符合表1的要求。
摩擦材料用酚醛树脂按状态的分类产品分类
库擦材料用固体树脂
摩擦材料用液体树脂
分类代号
PF-FMI
PF-FM2
4.1.2产品按性质(改性剂)分五类:纯树脂、腰果油改性树脂、丁腈橡胶改性树脂、环氧树脂改性树脂、其他改性树脂,应符合表2的要求。表2
摩擦材料用酚醛树脂按性质的分类产品分类
摩擦材料用纯树脂
摩操材料用腰果油改性树脂
库擦材料用丁胰橡胶改性树脂
擦材料用环氧树脂改性树脂
摩擦材料用其他改性树脂
4.2型号
PF-FM10
PF-FMi1
PF-FM12
PF-FMI3
PF-FM14
分类代号
PF-FM20
PF-FM21
PF-FM22
PF-FM23
PF-FM24
产品型号由酚醛树脂代号、产品用途代号、产品状态代号和产品性质代号组成,表示如下:PF-FM
产品性质代号
产品状态代号(1代表固体树脂,2代表液体树脂)是“擦材料”两个英文单词(frictionmaterial)的第个字母大写是“苯酚、甲醛”两个英文单词(phenolformaldehyde)的第一个字母大写示例:摩擦材料用丁膜橡胶改性固体树脂,可表示为:PF-FM125技术要求
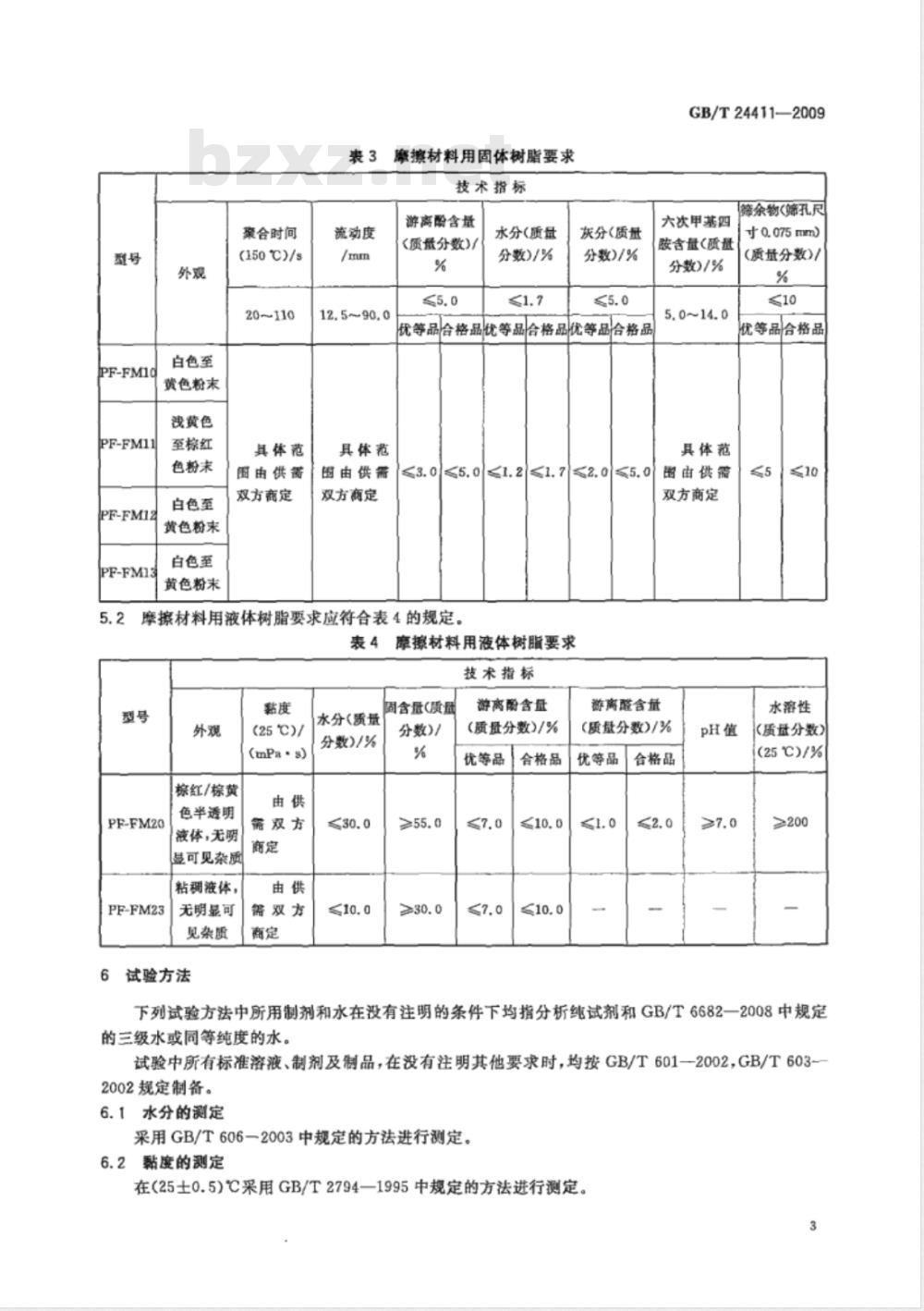
5.1摩擦材料用固体树脂要求应符合表3的规定。2
PF-FM10
PF-FM11
PF-FM12
PF-FM13
白色室
黄色粉末
浅黄色
至棕红
色粉末
白色至
黄色粉末
白色至
黄色粉末
案合时间
(150℃)/s
20~110
具体范
围由供需
双方商定
表3擦材料用固体树脂要求
技术指标
游离酚含量
流动度
12.5~90.0
具体范
围由供需
双方商定
<质量分数)/
水分(质量
分数)/%
灰分(质
分数)/%
优等品合格品优等品合格品优等品合格品≤3.0≤5.0≤1.2≤1.7≤2.0≤5.05.2摩擦材料用液体树脂要求应符合表4的规定。表4摩擦材料用液体树脂要求
技术指标
PF-FM20
PF-FM23
棕红/棕黄
色半透明
液体,无明
显可见杂质
粘稠液体,
无明显可
见杂质
6试验方法
(25℃)/
(mPa·s)
需双方
需双方
水分(质量
分数)/%
固含量(质量
分数)/
游离酚含量
(质量分数)/%
优等品
合格品
GB/T24411—2009
六次甲基四
胺含量(质量
分数)/%
具体范
留由供需
双方商定
游离醛含量
(质量分数)/%
优等品
合格品
筛余物(筛孔尺
寸0.075mm)
(质量分数)/
优等品合格品
水溶性
(质盘分数)
(25℃)/%
≥200
下列试验方法中所用制剂和水在没有注明的条件下均指分析纯试剂和GB/T6682一2008中规定的三级水或同等纯度的水。
试验中所有标准溶液、制剂及制品,在没有注明其他要求时,均按GB/T601—2002,GB/T603~2002规定制备。
6.1水分的测定
采用GB/T606一2003中规定的方法进行测定。6.2黏度的测定
在(25土0.5)℃C采用GB/T2794一1995中规定的方法进行测定。3
GB/T24411—2009
6.3筛余物的测定
仲裁法采用GB/T2916—2007中规定的方法进行测定。6.4pH值的测定
采用HG/T2501一1993中规定的方法进行测定。6.5其他性能的测定
外观、聚合时间、流动度、游离酚、灰分、六次甲基四胺含量、黏度、固含量、游离醛、水溶性按附录A规定的方法测定。
7检验规则
7.1检验分类
检验分为出厂检验和型式检验。7.1.1出厂检验
出厂检验项目见表5。
表5出厂检验项目
树脂分类
7.1.2型式检验
型式检验项目为全部检验项目。当有下列情况之-时,应进行型式检验:a)
试制新产品;
b)产品长期停产后,恢复生产时;检验项目
外观、筛余物、凿离酚、聚合时间、流动度、水分外观、黏度、水分、固含量、游离酚、水溶性、PH值材料、工艺有较大变动,可能影响产品性能时;c)
d)出厂检验与上次型式检验有较大差异时:国家质量监督检验机构提出进行型式检验的要求时;e)
企业正常连续生产一年时。
7.2检验样品应在树脂合成后(24~72)h内进行,产品需经生产方检验合格并附有合格证明后方可出厂。产品出厂检验为逐批检验。7.3抽样
7.3.1工厂生产酚醛树脂时的抽样,应按反应釜为单位,或多签混合后的产品数量组成的均一体为一检验批。
7.3.2已被分装的树脂,视分装单元数量,采用随机取样法,采样安全注意事项按GB/T3723一1999的规定,采样单元数按GB/T6678一2003中7.4.1的规定。7.3.3液体样品抽取试样量不得少于250mL,保留样不得少于100mL,分别装入于燥洁净的留样瓶中,保存备查;对于黏度较大的树脂可以用不锈钢取样器进行取样,黏度在100mPa·s(25C)以下的用玻璃管取样。
7.3.4固体样品(包括粉状树脂)取样时自袋内上、中、下取具有代表性的样品按四分法缩分,混匀装人洁净干燥的塑料样品袋中,立即封口。样品每批抽样试样量不得少于200g,保留样不得少于100g保存备查。
7.3.5装样的袋(瓶)上应粘贴标签,标明型号、批号、生产日期。7.3.6固体留样在室温下保存2个月,液体留样在10℃以下保存2个月。4
7.4合格判定与复检规则
GB/T24411—2009
7.4.1出厂检验的各项检验结果均应符合该类型树脂技术要求的规定,判为合格。如果检验结果有任何一项性能指标不符合要求,应自该批产品的包装件中,按两倍量于原取样量的标准重新取样,对不合格项目进行复检,以复检结果判定产品等级。7.4.2型式检验各项检验结果均应符合该类型树脂技术要求的规定,方可判为合格;如果检验结果有任何一项性能指标不符合要求,应自该批产品的包装件中,按两倍量于原取样量的标准重新取样,对不合格项目进行复检,以复检结果判定产品等级。7.5合格评定形式
合格评定可采用供货方声明、使用方认定或第三方认证的形式进行。当供需双方发生质量异议时:可协商解决,也可由仲裁单位按本标准的规定仲裁。8包装、标志、运输、贮存和合格证书8.1包装
液体酚醛树脂装入洁净、干燥的铁桶或塑料桶中,拧紧桶盖确保密封良好,防止树脂渗出和水分渗人。铁桶每桶净含量200kg、240kg或其他净含量,桶盖垫圈应用不受树脂溶解的材料;塑料桶桶盖要疗紧,产严防树脂渗出和水分渗人;粉状酚醛树脂用内衬塑料袋的缩织袋或三复合牛皮纸袋包装;塑料内袋扎口或用其他相当方式封口;外袋应牢固缝合。缝线整齐,针距均匀,无漏缝和跳线的现象。封口要严密,防止吸潮,并用封口胶带贴牢,也可根据用户要求进行包装。8.2标志
8.2.1产品标志
在产品包装的合格证上对产品进行标志,内容包括:商标、产品名称、生产厂名、厂址、产品型号、生产日期、批号、净含量等。
8.2.2包装标志
包装上标有醒目的标志,注明商标、公司名称、地址,袋装产品还有防雨、防晒、防突出尖锐物刺穿等防护性标志。
8.3运输
运输时不得与高温物体接触,不得骤晒或雨淋,不得与强酸、强碱性物质接触。水溶性液体树脂为非危险品,铁桶运输应在桶底加垫隔离物,防止铁桶运输过程中发生泄漏,散车运输必须盖上篷布,车厢内要清洁、干燥。
8.4.1酚醛树脂应贮存在干燥、阴凉、遮风避雨的仓库内,袋装固体酚醛树脂堆放在防潮架上,堆放平整,垛高最多不超过7层。
8.4.2热固性液体树脂,供需双方可议定保质期,树脂应在保质期内使用。保质期内不能用完的液体树脂,应存放于温度10℃以下冷库内,8.4.3固体树脂应在30℃以下相对湿度70%以下贮存,贮存期6个月。8.5合格证书
产品出厂应附有质量合格证书,内容包括:产品名称、型号、生产日期、批号、检验结果等。9安全
使用过程中佩戴好劳保用品,尽量避免树脂与皮肤、眼晴的接触,避免吸人呼吸道。5
GB/T244112009
附录A
(规范性附录)
外观、聚合时间、流动度、游离酚含量、六次甲基四胺含量、黏度、固含量、游离醛含量、水溶性、凝胶时间的检测方法
A.1外观
目测,无明显可见杂质。
A.2聚合时间测定
A.2.1试剂
六次甲基四胺:分析纯。
A.2.2仪器
A.2.2.1聚合热力板:(见图A.1)表面温度保持在(150士1)℃,尺寸为200mm×200tmm×50mm的45#钢板(下面使用电炉加热)中心槽直径为50mm,槽深1mm。A,2.2.2秒表:精度0.2s。
A.2.2.3研钵。
分析天平:精密度0.01g。
刮刀:钢质,宽约10mm,长(100150)mm。A.2.2.5
数显温度计:(0~300)℃,分度值0.1℃。单位为毫米
图A.1聚合热力板侧视图
A.2.3操作步骤
A.2.3.1试样制备
称取树脂样品9.0g(精确至0.01g),六次甲基四胺1.0g(精确至0.01g),置于研钵中研磨均匀后作为试样。或者直接称取已加人六次甲基四胺的样品1.0g(精确至0.01g)。A.2.3.2测定
先把刮刀放在聚合热力板上预热,然后称取1.0g(精确至0.01g)试样,用刮刀使其均匀分布于预先加热到(150土1)℃聚合热力板的直径为50mm的中心槽内,放上试样后按动秒表,开始计时,用刮刀从左至右再从右至左向上拉丝,直至拉不成丝,立即停止计时,记下所用时间即为酚醛树脂的聚合时间。注:a。划抹时要以每秒2下的统一速率进行。b.样品保持在中心槽范围内。
c.平行测定两次。
A.2.4结果与表示
平行测定两次取算术平均值作为测定结果,结果保留至整数位。A.2.5重复性
在重复性条件下获得的两次独立测定结果的绝对差值不大于5s。A,3游离酚含量的测定
A.3.1化学法
A,3.1.1原理Www.bzxZ.net
酚醛树脂中的游离酚,用水蒸汽蒸馏与水一起馏出,用漠化法测定。A.3.1.2试剂与材料
A.3.1.2.195%乙醇:分析纯。
A.3.1.2.2溴酸钾-溴化钾溶液:称取KBrO37.83g和KBr37.5g用蒸馏水在1000mL容量瓶中定容。A.3.1.2.3盐酸:分析纯。
A.3.1.2.4
A.3.1.2.5
A,3.1.2.6
A.3.1.2.7
碘化钾:20%溶液
硫代硫酸钠:0.1mol/L标准滴定液。淀粉指示剂:10g/L。
溴液:
另取25mL溴酸钾-溴化钾溶液,加入5mL盐酸混匀。A.3.1.2.8硫酸纸。
A.3.1.3仪器、设备
仪器的组装示意图,见图A.2。
蒸汽发生瓶;
圆底烧瓶;
-冷凝器;
接受器。
图A.2苯酚测定装置
GB/T24411—2009
GB/T24411—2009
A.3.1.3.13
平底烧瓶:1000mL。
A.3.1.3.2
2容量瓶:1000mL
冷凝器(蛇形):长600mm。
A.3.1.3.3
A,3.1.3.4
玻璃连接管。
A.3.1.3.5
5电炉:1000W。
A,3.1.3.6
A.3.1.3.7
A.3.1.3.8
移液管:100mL、50mL、10mL、5mL。分析天平:精密度0.0001g。
碘量瓶:500mL。
9烧杯:100mL。
A.3.1.3.9
A.3.1.4操作步骤
用已知质量的硫酸纸称取试样约(1~2)g(精确至0.0001g),放入平底烧瓶中,加入95%乙醇(25士0.5)mL,落解试样,再加人蒸馏水100mL,用水燕汽蒸馏,将馏出液收于1000mL容量瓶中,当馏出液达到约600mL时用小烧杯接出几滴馏出液并滴加2滴溴液,若馏出物与溴液相遇不发生浑浊即停止蒸馏,若发生浑浊则继续蒸馏,直至馏出物与溴液相遇不发生浑浊为止;然后用蒸馏水将馏出液稀释至刻度并摇匀。
移取馏出液100mL于500mL碘瓶中,再移入溴酸钾-溴化钾混合液50mL,盐酸5mL,摇匀静置10min,加入10mL20%的碘化钾溶液暗处静置5min,用0.1mol/L的硫代硫酸钠标准滴定溶液滴定,近终点时加人淀粉指示剂2mL,继续滴定至蓝色消失为终点,同时进行空白试验。A.3.1.5结果计算
游离酚含量以质量分数W计,数值以%表示,按式(A,1)计算:wl=(-V):X0 015 68×1 000
100×m
式中:
V1—-空白试验消耗硫代硫酸钠标准滴定溶液体积,单位为毫升(mL);V2—试样消耗硫代硫酸钠标准溶液体积,单位为毫升(mL);硫代硫酸钠标准溶液浓度,单位为摩尔每升(mol/L);0.01568—-苯酚的毫摩尔质量,单位为克每毫摩尔(g/mmol);m—试样重量,单位为克(g)。
A.3.1.6结果与表示
平行测定两次取算术平均值作为测定结果,计算结果保留至小数点后2位。A.3.1.7重复性
在重复性条件下获得的两次独立测定结果的绝对差值不大于1%。A.3.2气相色谱法(毛细管柱/填充柱)仲裁法A.3.2.1原理
..(A.1)
将试样溶解在无水乙醇中,加人内标物,用气相色谱法测定游离酚含量,有毛细管柱和填充柱两种方法。
A.3.2.2试剂和材料
A.3.2.2.1无水乙醇:分析纯。
A,3.2.2.2内标物:m-甲酚(间甲酚)化学纯。A.3.2.2.3苯酚:色谱纯。
A.3.2.2.4
载气:高纯氮气(含量不小于99.999%)。A,3.2.2.5燃气:高纯氢气(含量不小于99.999%)。净化空气。
A.3.2.2.6
A.3.2.3仪器、设备
GB/T24411—2009
A.3.2.3.1气相色谱仪:配有氢火焰离子化检测器,灵敏度和稳定性符合GB/T9722一2006的规定。A.3.2.3.2色谱柱:
a)毛细管柱:内径0.53mm,柱长15m;b)填充柱:内径3mm,柱长2m。A.3.2.3.3柱型号及填料:
5柱填料:5%二苯基95%二甲基聚硅氧烷;毛细管柱型号:HP-5
b)填充柱填料:6.5%PBOB十0.5%HsPO白色硅藻土载体,粒径:80~100目。A,3.2.3.4微量进样器:1.0μL。A.3.2.3.5色谱数据工作站/数据处理机。A.3.2.3.6空气压缩机/无油空气发生器。A,3.2.3.7
比色管50mL,烧杯100mL。
A.3.2.3.8分析天平:精密度0.0001g.分析天平:精密度0.01g。
A.3.2.3.9
9封闭式电炉:1000W。
A.3.2.3.10
A.3.2.4操作步骤
A.3.2.4.1色谱仪分离条件
a)汽化温度180℃
色谱柱
毛细管柱:柱温100℃升温速率30℃/min终止温度130℃载气流速10mL/min填充柱:柱温150℃载气流速30mL/min空气流速(350~400)mL/min
检测器:检测温度200C氢气流速35mL/min9
A,3.2.4,2测相对校正因子用标样的配制称取m-甲酚(0.12士0.02)g(精确至0.0001g)置于编号为1#、2#、3#、4#、5#、6#的50mL比色管中,分别称取色谱纯苯酚0.02g、0.06g、0.12g、0.18g、0.24g、0.30g(精确至0.0001g)置于1#~6#50mL比色管中,用无水乙醇稀释至刻度播匀,待测相对校正因子F(2/1)。A,3.2.4.3试样的配制
称取试样(1.0~2.0)g(精确至0.01g)置于100mL烧杯中,加入无水乙醇25mL在封闭式电炉上低温加热溶解试样,转移至50mL比色管中,称取m-甲酚(0.12士0.02)g(精确至0.0001g)于50mL比色管中,用无水乙醇稀释至刻度摇匀,待测。A.3.2.4.4测定
按A.3.2.4.1色谱条件启动色谱仪,待仪器稳定后,用清洁的微量进样器,吸取样品0.4μL迅速注人色谱仪中,待各组分出蜂完毕采用内标法计算游离酚百分含量。A.3.2.5测量结果的表述
游离酚含量以质量分数w2计,数值以%表示,按式(A.2)计算:×㎡l×F(2/1)×100
式中:
试样质量,单位为克(g);
m1内标质量,单位为克(g);
A1—内标峰面积,单位为皮安秒(pA·s);A2——试样蜂面积,单位为皮安秒(pA·s);F(2/1)—相对校正因子。
小提示:此标准内容仅展示完整标准里的部分截取内容,若需要完整标准请到上方自行免费下载完整标准文档。