首页 > 国家标准(GB) > GB 14880-2012 食品营养强化剂使用标准
GB 14880-2012

基本信息

标准号: GB 14880-2012

中文名称:食品营养强化剂使用标准

标准类别:国家标准(GB)

标准状态:现行

出版语种:简体中文

下载格式:.rar .pdf

下载大小:642KB

相关标签: 食品 营养 强化剂 使用

标准分类号

关联标准

出版信息

相关单位信息

标准简介

GB 14880-2012 食品营养强化剂使用标准 GB14880-2012 标准下载解压密码:www.bzxz.net

标准图片预览

GB 14880-2012 食品营养强化剂使用标准
GB 14880-2012 食品营养强化剂使用标准
GB 14880-2012 食品营养强化剂使用标准
GB 14880-2012 食品营养强化剂使用标准
GB 14880-2012 食品营养强化剂使用标准

标准内容

中华人民共和国国家标准
GB148802012
食品安全国家标准
食品营养强化剂使用标准
2012-03-15发布
中华人民共和国卫生部
2013-01-01实施
本标准代替GB14880-1994《食品营养强化剂使用卫生标准》。本标准与GB14880-1994相比,主要变化如下:标准名称改为《食品安全国家标准食品营养强化剂使用标准》;GB14880-2012
增加了卫生部1997年~2012年1号公告及GB2760-1996附录B中营养强化剂的相关规定:-增加了术语和定义;
增加了营养强化的主要自的、使用营养强化剂的要求和可强化食品类别的选择要求:在风险评估的基础上,结合本标准的食品类别(名称),调整、合并了部分营养强化剂的使用品种、使用范围和使用量,删除了部分不适宜强化的食品类别;-列出了充许使用的营养强化剂化合物来源名单;一增加了可用于特殊膳食用食品的营养强化剂化合物来源名单和部分营养成分的使用范围和使用量;
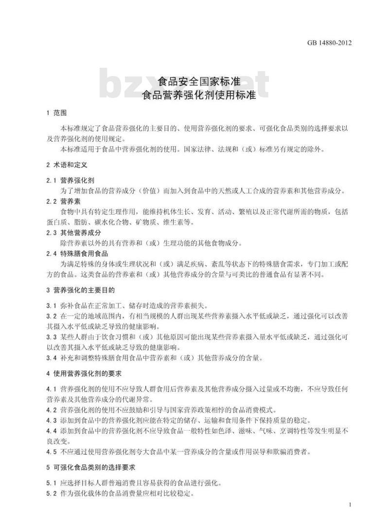
-增加了食品类别(名称)说明;-删除了原标准中附录A“食品营养强化剂使用卫生标准实施细则”保健食品中营养强化剂的使用和食用盐中碘的使用,按相关国家标准或法规管理。1范围
食品安全国家标准
食品营养强化剂使用标准
GB14880-2012
本标准规定了食品营养强化的主要目的、使用营养强化剂的要求、可强化食品类别的选择要求以及营养强化剂的使用规定。
本标准适用于食品中营养强化剂的使用。国家法律、法规和(或)标准另有规定的除外。2术语和定义
2.1营养强化剂
为了增加食品的营养成分(价值)而加入到食品中的天然或人工合成的营养素和其他营养成分2.2营养素
食物中具有特定生理作用,能维持机体生长、发育、活动、繁殖以及正常代谢所需的物质,包括蛋白质、脂肪、碳水化合物、矿物质、维生素等。2.3其他营养成分
除营养素以外的具有营养和(或)生理功能的其他食物成分。2.4特殊膳食用食品
为满足特殊的身体或生理状况和(或)满足疾病、紊乱等状态下的特殊膳食需求,专门加工或配方的食品。这类食品的营养素和(或)其他营养成分的含量与可类比的普通食品有显著不同。3营养强化的主要目的
3.1弥补食品在正常加工、储存时造成的营养素损失。3.2在一定的地域范围内,有相当规模的人群出现某些营养素摄入水平低或缺乏,通过强化可以改善其摄入水平低或缺乏导致的健康影响。3.3某些人群由于饮食习惯和(或)其他原因可能出现某些营养素摄入量水平低或缺乏,通过强化可以改善其摄入水平低或缺乏导致的健康影响。3.4补充和调整特殊膳食用食品中营养素和(或)其他营养成分的含量。4使用营养强化剂的要求
4.1营养强化剂的使用不应导致人群食用后营养素及其他营养成分摄入过量或不均衡,不应导致任何营养素及其他营养成分的代谢异常。4.2营养强化剂的使用不应鼓励和引导与国家营养政策相停的食品消费模式。4.3添加到食品中的营养强化剂应能在特定的储存、运输和食用条件下保持质量的稳定。4.4添加到食品中的营养强化剂不应导致食品一般特性如色泽、滋味、气味、烹调特性等发生明显不良改变。
4.5不应通过使用营养强化剂夸大食品中某一营养成分的含量或作用误导和欺骗消费者。5可强化食品类别的选择要求
5.1应选择目标人群普遍消费且容易获得的食品进行强化。5.2作为强化载体的食品消费量应相对比较稳定。5.3我国居民膳食指南中提倡减少食用的食品不宜作为强化的载体。6营养强化剂的使用规定
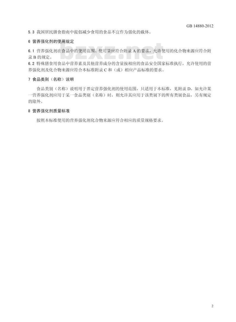
GB14880-2012
6.1营养强化剂在食品中的使用范围、使用量应符合附录A的要求,允许使用的化合物来源应符合附录B的规定。
6.2特殊膳食用食品中营养素及其他营养成分的含量按相应的食品安全国家标准执行,允许使用的营养强化剂及化合物来源应符合本标准附录C和(或)相应产品标准的要求。7食品类别(名称)说明
食品类别(名称)说明用于界定营养强化剂的使用范围,只适用于本标准,见附录D。如允许某-营养强化剂应用于某一食品类别(名称)时,则允许其应用于该类别下的所有类别食品,另有规定的除外。
8营养强化剂质量标准
按照本标准使用的营养强化剂化合物来源应符合相应的质量规格要求,2
食品营养强化剂使用规定见表A.1。附录A
食品营养强化剂使用规定
表A.1营养强化剂的允许使用品种、使用范围“及使用量营养强化剂
维生素A
β-胡萝卜素
维生素D
食品分类号
02.01.01.01
02.02.01.02
04.04.01.07
04.04.01.08
02.02.01.02
04.04.01.07
04.04.01.08
06.05.02.03
调制乳
食品类别(名称)
维生素类
GB14880-2012
使用量
600μg/kg~1000μg/kg
调制乳粉(儿童用乳粉和孕产妇用乳粉除外)
调制乳粉(仅限儿童用乳粉)
调制乳粉(仅限孕产妇用乳粉)植物油
人造黄油及其类似制品
冰淇淋类、雪糕类
豆粉、豆浆粉
小麦粉
即食谷物,包括辗轧燕麦(片)西式糕点
含乳饮料
固体饮料类
膨化食品
固体饮料类
调制乳
调制乳粉(儿童用乳粉和孕产妇用乳粉除外)
调制乳粉(仅限儿童用乳粉)
调制乳粉(仅限孕产妇用乳粉)人造黄油及其类似制品
冰淇淋类、雪糕类
豆粉、豆浆粉
即食谷物,包括辗轧燕麦(片)饼干
其他焙烤食品
3000μg/kg~9000μg/kg
1200μg/kg~7000μg/kg
2000μg/kg~10000μg/kg
4000μg/kg~8000μg/kg
4000μg/kg~8000μg/kg
600 μg/kg~1200 μg/kg
3000μg/kg~7000μg/kg
600μg/kg~1400μg/kg
600μg/kg~1200μg/kg
600μg/kg~1200μg/kg
2000μg/kg~6000μg/kg
2330μg/kg~4000μg/kg
2330μg/kg~4000μg/kg
300μg/kg~1000μg/kg
4000μg/kg~17000μg/kg
600μg/kg~1000μg/kg
600μg/kg~1500μg/kg
3mg/kg~6mg/kg
10 μg/kg~40 μg/kg
63μg/kg~125μg/kg
20μg/kg~112μg/kg
23μg/kg~112μg/kg
125μg/kg~156 μg/kg
10 μg/kg ~ 20 μg/kg
15 μg/kg ~ 60 μg/kg
3μg/kg~15μg/kg
50μg/kg~100μg/kg
12.5 μg/kg ~ 37.5 μg/kg
16.7 μg/kg ~ 33.3 μg/kg
10 μg/kg~70 μg/kg
营养强化剂
维生素 D
维生素E
维生素K
维生素 B1
食品分类号
14.04.02.02
02.01.01.01
02.02.01.02
04.04.01.07
04.04.01.08
04.04.01.07
04.04.01.08
14.04.02.02
表A.1(续)
食品类别(名称)
果蔬汁(肉)饮料(包括发酵型产品等)
含乳饮料
风味饮料
固体饮料类
膨化食品
调制乳
调制乳粉(儿童用乳粉和孕产妇用乳粉除外)
调制乳粉(仅限儿童用乳粉)
调制乳粉(仅限孕产妇用乳粉)植物油
人造黄油及其类似制品
豆粉、豆浆粉
胶基糖果
即食谷物,包括辗轧燕麦(片)饮料类(14.01,14.06涉及品种除外)固体饮料
调制乳粉(仅限儿童用乳粉)
调制乳粉(仅限孕产妇用乳粉)调制乳粉(仅限儿童用乳粉)
调制乳粉(仅限孕产妇用乳粉)豆粉、豆浆粉
胶基糖果
大米及其制品
小麦粉及其制品
杂粮粉及其制品
即食谷物,包括辗轧燕麦(片)面包
西式糕点
含乳饮料
风味饮料
固体饮料类
GB14880-2012
使用量
2μg/kg~10μg/kg
10μg/kg~40μg/kg
2μg/kg~10 μg/kg
10μg/kg~20μg/kg
10μg/kg~40μg/kg
10 μg/kg ~ 60 μg/kg
12mg/kg~50mg/kg
100mg/kg~310mg/kg
10mg/kg~60mg/kg
32mg/kg~156mg/kg
100mg/kg~180mg/kg
100 mg/kg ~ 180 mg/kg
30mg/kg~70mg/kg
5mg/kg~15mg/kg
1050mg/kg~1450mg/kg
50mg/kg~125mg/kg
10 mg/kg ~ 40 mg/kg
76mg/kg~180mg/kg
10 mg/kg ~ 70 mg/kg
420μg/kg~750μg/kg
340μg/kg~680μg/kg
1.5 mg/kg ~ 14 mg/kg
3mg/kg~17mg/kg
6mg/kg~15mg/kg
1mg/kg~3mg/kg
16 mg/kg ~ 33 mg/kg
3mg/kg~5mg/kg
3mg/kg ~ 5mg/kg
3mg/kg~5mg/kg
7.5mg/kg~17.5mg/kg
3mg/kg~5mg/kg
3mg/kg~6mg/kg
3mg/kg~6mg/kg
1 mg/kg~2mg/kg
2mg/kg ~ 3mg/kg
9mg/kg~22mg/kg
1mg/kg~7mg/kg
营养强化剂
维生素B2
维生素B6
维生素B12
维生素C
食品分类号
04.04.01.07
04.04.01.08
04.01.02.01
表A.1(续)
食品类别(名称)
调制乳粉(仅限儿童用乳粉)
调制乳粉(仅限孕产妇用乳粉)豆粉、豆浆粉
胶基糖果
大米及其制品
小麦粉及其制品
杂粮粉及其制品
即食谷物,包括辗轧燕麦(片)面包
西式糕点
含乳饮料
固体饮料类
调制乳粉(儿童用乳粉和孕产妇用乳粉除外)
调制乳粉(仅限儿童用乳粉)
调制乳粉(仅限孕产妇用乳粉)即食谷物,包括辗轧燕麦(片)饼干
其他焙烤食品
饮料类(14.01、14.06涉及品种除外)
固体饮料类
调制乳粉(仅限儿童用乳粉)
调制乳粉(仅限孕产妇用乳粉)即食谷物,包括辗轧燕麦(片)其他焙烤食品
饮料类(14.01、14.06涉及品种除外)
固体饮料类
风味发酵乳
调制乳粉(儿童用乳粉和孕产妇用乳粉除外)
调制乳粉(仅限儿童用乳粉)
调制乳粉(仅限孕产妇用乳粉)水果罐头
GB14880-2012
使用量
8 mg/kg ~ 14 mg/kg
4 mg/kg ~ 22 mg/kg
6 mg/kg ~15mg/kg
1 mg/kg~3mg/kg
16mg/kg~33mg/kg
3mg/kg~5mg/kg
3mg/kg ~5mg/kg
3mg/kg~5mg/kg
7.5 mg/kg ~ 17.5 mg/kg
3mg/kg~5mg/kg
3.3mg/kg~7.0mg/kg
3.3mg/kg~7.0mg/kg
1 mg/kg ~2mg/kg
9 mg/kg ~ 22 mg/kg
1mg/kg~7mg/kg
8 mg/kg ~16 mg/kg
1mg/kg~7mg/kg
4 mg/kg ~ 22 mg/kg
10mg/kg~25mg/kg
2mg/kg~5mg/kg
3 mg/kg ~ 15 mg/kg
0.4mg/kg~1.6mg/kg
7 mg/kg ~ 22 mg/kg
1 mg/kg ~ 7 mg/kg
10 μg/kg ~30 μg/kg
10μg/kg~66μg/kg
5 μg/kg ~10 μg/kg
10 μg/kg~70μg/kg
0.6 μg/kg ~ 1.8μg/kg
10 μg/kg~ 66μg/kg
2μg/kg~6μg/kg
120mg/kg~240mg/kg
300mg/kg~1000mg/kg
140mg/kg~800mg/kg
1000mg/kg~1600mg/kg
200 mg/kg~400mg/kg
营养强化剂
维生素C
烟酸(尼克酸)
食品分类号
04.01.02.02
04.04.01.07
04.04.01.07
04.04.01.08
表A.1(续)
食品类别(名称)
豆粉、豆浆粉
胶基糖果
除胶基糖果以外的其他糖果
即食谷物,包括辗轧燕麦(片)果蔬汁(肉)饮料(包括发酵型产品等)
含乳饮料
水基调味饮料类
固体饮料类
调制乳粉(仅限儿童用乳粉)
调制乳粉(仅限孕产妇用乳粉)豆粉、豆浆粉
大米及其制品
小麦粉及其制品
杂粮粉及其制品
即食谷物,包括辗轧燕麦(片)面包
饮料类(14.01、14.06涉及品种除外)
固体饮料类
调制乳(仅限孕产妇用调制乳)调制乳粉(儿童用乳粉和孕产妇用乳粉除外)
调制乳粉(仅限儿童用乳粉)
调制乳粉(仅限孕产妇用乳粉)大米(仅限免淘洗大米)
小麦粉
即食谷物,包括轧燕麦(片)
其他焙烤食品
果蔬汁(肉)饮料(包括发酵型产品等)
固体饮料类
调制乳粉(仅限儿童用乳粉)
调制乳粉(仅限孕产妇用乳粉)GB14880-2012
使用量
50mg/kg~100mg/kg
400mg/kg~700mg/kg
630mg/kg~13000mg/kg
1000mg/kg~6000mg/kg
300mg/kg~750mg/kg
250mg/kg~500mg/kg
120mg/kg~240mg/kg
250mg/kg~500mg/kg
1000mg/kg~2250mg/kg
120mg/kg~240mg/kg
23mg/kg~47mg/kg
42 mg/kg ~100 mg/kg
60 mg/kg ~ 120 mg/kg
10mg/kg ~30 mg/kg
40mg/kg~50mg/kg
40mg/kg~50mg/kg
40mg/kg~50mg/kg
75mg/kg~218mg/kg
40mg/kg~50mg/kg
30mg/kg~60mg/kg
3 mg/kg ~ 18 mg/kg
110 mg/kg~330mg/kg
400μg/kg~1200μg/kg
2000μg/kg~5000μg/kg
420μg/kg~3000μg/kg
2000μg/kg~8200μg/kg
1000μg/kg~3000μg/kg
1000μg/kg~3000μg/kg
1000μg/kg~2500μg/kg
390μg/kg~780μg/kg
2000μg/kg7000μg/kg
157 μg/kg~313 μg/kg
600 μg/kg~6000 μg/kg
50 μg/kg~100μg/kg
6 mg/kg ~ 60 mg/kg
20mg/kg~80mg/kg
营养强化剂
生物素
食品分类号
14.04.02.02
14.04.02.02
04.04.01.07
表A.1(续)
食品类别(名称)
即食谷物,包括轧燕麦(片)
碳酸饮料
风味饮料
茶饮料类
固体饮料类
调制乳粉(仅限儿童用乳粉)
调制乳粉(仅限儿童用乳粉)
调制乳粉(仅限孕产妇用乳粉)果冻
调制乳粉(仅限儿童用乳粉)
果蔬汁(肉)饮料(包括发酵型产品等)
风味饮料
矿物质类
调制乳
调制乳粉(儿童用乳粉和孕产妇用乳粉除外)
调制乳粉(仅限儿童用乳粉)
调制乳粉(仅限孕产妇用乳粉)豆粉、豆浆粉
除胶基糖果以外的其他糖果
大米及其制品
小麦粉及其制品
杂粮粉及其制品
即食谷物,包括辗轧燕麦(片)面包
西式糕点
其他焙烤食品
饮料类(14.01及14.06涉及品种除外)
固体饮料类
调制乳
调制乳粉(儿童用乳粉除外)
调制乳粉(仅限儿童用乳粉)
干酪和再制干酪
冰淇淋类、雪糕类
GB14880-2012
使用量
30mg/kg~50mg/kg
1.1 mg/kg ~ 2.2 mg/kg
1.1 mg/kg ~2.2 mg/kg
1.1 mg/kg ~ 2.2 mg/kg
22 mg/kg ~ 80 mg/kg
2mg/kg~5mg/kg
38 μg/kg~76μg/kg
800mg/kg~1500mg/kg
1600mg/kg~3400mg/kg
50mg/kg~100mg/kg
210mg/kg~250mg/kg
60mg/kg~120mg/kg
60 mg/kg ~120 mg/kg
10 mg/kg ~ 20 mg/kg
60mg/kg~200mg/kg
25 mg/kg ~ 135 mg/kg
50mg/kg~280mg/kg
46mg/kg~80mg/kg
600mg/kg~1200mg/kg
14mg/kg~26mg/kg
14mg/kg~26mg/kg
14 mg/kg ~ 26 mg/kg
35mg/kg~80mg/kg
14mg/kg~26mg/kg
40 mg/kg ~60 mg/kg
40mg/kg~80mg/kg
50mg/kg~200mg/kg
180mg/kg~260mg/kg
10 mg/kg~20mg/kg
95mg/kg ~ 220 mg/kg
10mg/kg~20mg/kg
250mg/kg~1000mg/kg
3000mg/kg~7200mg/kg
3000mg/kg~6000mg/kg
2500mg/kg~10000mg/kg
2400mg/kg~3000mg/kg
营养强化剂
食品分类号
04.04.01.07
06.05.02.03
08.03.07.01
08.03.07.02
04.04.01.07
表A.1(续)
食品类别(名称)
豆粉、豆浆粉
大米及其制品
小麦粉及其制品
杂粮粉及其制品
即食谷物,包括辗轧燕麦(片)面包
西式糕点
其他焙烤食品
肉灌肠类
肉松类
肉干类
脱水蛋制品
饮料类(14.01、14.02及14.06涉及品种除外)
果蔬汁(肉)饮料(包括发酵型产品等)
固体饮料类
调制乳
调制乳粉(儿童用乳粉和孕产妇用乳粉除外)
调制乳粉(仅限儿童用乳粉)
调制乳粉(仅限孕产妇用乳粉)豆粉、豆浆粉
大米及其制品
小麦粉及其制品
杂粮粉及其制品
即食谷物,包括辗轧燕麦(片)面包
西式糕点
饮料类(14.01及14.06涉及品种除外)
固体饮料类
调制乳粉(儿童用乳粉除外)
调制乳粉(仅限儿童用乳粉)
GB14880-2012
使用量
1600mg/kg~8000mg/kg
1600mg/kg~3200mg/kg
1600mg/kg~3200mg/kg
1600mg/kg~3200mg/kg
2400mg/kg~3200mg/kg
2000mg/kg~7000mg/kg
1600mg/kg~3200mg/kg
2670mg/kg~5330mg/kg
2670mg/kg~5330mg/kg
3000mg/kg~15000mg/kg
850mg/kg~1700mg/kg
2500mg/kg~5000mg/kg
1700mg/kg~2550mg/kg
190mg/kg~650mg/kg
6000mg/kg~8000mg/kg
160mg/kg~1350mg/kg
1000mg/kg~1800mg/kg
2500mg/kg~10000mg/kg
390mg/kg~800mg/kg
5 mg/kg ~ 10 mg/kg
30mg/kg~60mg/kg
50mg/kg~175mg/kg
30mg/kg~140mg/kg
29mg/kg~55.5mg/kg
10mg/kg~40mg/kg
10mg/kg~40mg/kg
10 mg/kg~40 mg/kg
37.5 mg/kg~112.5mg/kg
10mg/kg~40mg/kg
45mg/kg~80mg/kg
45mg/kg~80mg/kg
3mg/kg~20mg/kg
60 mg/kg ~ 180 mg/kg
10 mg/kg ~20 mg/kg
140 μg/kg~280 μg/kg
60μg/kg~130μg/kg
营养强化剂
L-赖氨酸
牛磺酸
左旋肉碱(L-肉
食品分类号
04.04.01.07
04.04.01.07
04.04.01.08
14.04.02.01
14.04.02.02
表A.1(续)
食品类别(名称)
大米及其制品
小麦粉及其制品
杂粮粉及其制品
含乳饮料
调制乳粉(儿童用乳粉和孕产妇用乳粉除外)
调制乳粉(仅限儿童用乳粉)
调制乳粉(仅限孕产妇用乳粉)饮料类(14.01及14.06涉及品种除外)
固体饮料类
调制乳粉(儿童用乳粉和孕产妇用乳粉除外)
调制乳粉(仅限儿童用乳粉)
调制乳粉(仅限孕产妇用乳粉)调制乳粉(儿童用乳粉和孕产妇用乳粉除外)
调制乳粉(仅限儿童用乳粉)
调制乳粉(仅限孕产妇用乳粉)调制乳粉(仅限孕产妇用乳粉)豆粉、豆浆粉
固体饮料类
大米及其制品
小麦粉及其制品
杂粮粉及其制品
调制乳粉
豆粉、豆浆粉
含乳饮料
特殊用途饮料
风味饮料
固体饮料类
调制乳粉(儿童用乳粉除外)
调制乳粉(仅限儿童用乳粉)
GB14880-2012
使用量
140 μg/kg~280 μg/kg
140μg/kg~280μg/kg
140μg/kg~280μg/kg
140μg/kg~280μg/kg
30 μg/kg~ 110 μg/kg
50μg/kg~200μg/kg
300mg/kg~1100mg/kg
300mg/kg~2800mg/kg
300mg/kg~2300mg/kg
30mg/kg~60mg/kg
1300mg/kg~2100mg/kg
3 mg/kg ~ 7.5 mg/kg
2 mg/kg ~12 mg/kg
4mg/kg~23mg/kg
0.3mg/kg~4.3mg/kg
7 mg/kg ~ 15 mg/kg
11 mg/kg ~ 26 mg/kg
7000mg/kg~14100mg/kg
1600mg/kg~3700 mg/kg
1960mg/kg~7040mg/kg
1 g/kg ~2 g/kg
1 g/kg~2g/kg
1g/kg~2g/kg
1 g/kg~2g/kg
0.3 g/kg~0.5 g/kg免费标准bzxz.net
0.3 g/kg ~ 0.5 g/kg
0.06 g/kg~0.1 g/kg
0.1 g/kg~0.5 g/kg
0.1g/kg~0.5g/kg
0.4g/kg~0.6g/kg
1.1 g/kg ~ 1.4 g/kg
0.3 g/kg~ 0.5 g/kg
300mg/kg~400mg/kg
50mg/kg~150mg/kg
营养强化剂
左旋肉碱(L-肉
-亚麻酸
叶黄素
低聚果糖
1,3-二油酸2-棕榈
酸甘油三酯
花生四烯酸(AA
或ARA)
二十二碳六烯酸
乳铁蛋白
酪蛋白钙肽
酪蛋白磷酸肽
食品分类号
14.04.02.01
14.04.02.02
02.01.01.01
表A.1(续)
食品类别(名称)
果蔬汁(肉)饮料(包括发酵型产品等)
含乳饮料
特殊用途饮料(仅限运动饮料)风味饮料
固体饮料类
调制乳粉
植物油
饮料类(14.01,14.06涉及品种除外)
调制乳粉(仅限儿童用乳粉,液体按稀释倍数折算)
调制乳粉(仅限儿童用乳粉和孕产妇用乳粉)
调制乳粉(仅限儿童用乳粉,液体按稀释倍数折算)
调制乳粉(仅限儿童用乳粉)
调制乳粉(仅限儿童用乳粉)
调制乳粉(仅限孕产妇用乳粉)调制乳
风味发酵乳
含乳饮料
粮食和粮食制品,包括大米、面粉、杂粮、淀粉等(06.01及07.0涉及品种除外)
饮料类(14.01涉及品种除外)
调制乳
风味发酵乳
粮食和粮食制品,包括大米、面粉、杂粮、淀粉等(06.01及07.0涉及品种除外)
饮料类(14.01涉及品种除外)
在表A1中使用范围以食品分类号和食品类别(名称)表示。GB14880-2012
使用量
600mg/kg~3000mg/kg
600mg/kg~3000mg/kg
100mg/kg~1000mg/kg
600 mg/kg~ 3000 mg/kg
6000mg/kg~30000mg/kg
20 g/kg ~ 50 g/kg
20 g/kg ~ 50 g/kg
20 g/kg ~50 g/kg
1620μg/kg~2700μg/kg
≤64.5g/kg
24 g/kg ~ 96 g/kg
≤1%(占总脂肪酸的百分
≤0.5%(占总脂肪酸的百分
300mg/kg~1000mg/kg
≤1.0g/kg
≤1.0g/kg
≤1.0g/kg
≤1.6g/kg
≤1.6g/kg(固体饮料按冲调
倍数增加使用量)
≤1.6g/kg
≤1.6g/kg
≤1.6g/kg
≤1.6g/kg(固体饮料按冲调
倍数增加使用量)
小提示:此标准内容仅展示完整标准里的部分截取内容,若需要完整标准请到上方自行免费下载完整标准文档。