首页 > 国家标准(GB) > GB 28365-2012 食品添加剂 4-羟基-2,5-二甲基-3(2H)呋喃酮
GB 28365-2012

基本信息

标准号: GB 28365-2012

中文名称:食品添加剂 4-羟基-2,5-二甲基-3(2H)呋喃酮

标准类别:国家标准(GB)

标准状态:现行

出版语种:简体中文

下载格式:.rar .pdf

下载大小:165KB

相关标签: 食品 添加剂 羟基 二甲基

标准分类号

关联标准

出版信息

相关单位信息

标准简介

GB 28365-2012 食品添加剂 4-羟基-2,5-二甲基-3(2H)呋喃酮 GB28365-2012 标准下载解压密码:www.bzxz.net

标准图片预览

GB 28365-2012 食品添加剂 4-羟基-2,5-二甲基-3(2H)呋喃酮
GB 28365-2012 食品添加剂 4-羟基-2,5-二甲基-3(2H)呋喃酮
GB 28365-2012 食品添加剂 4-羟基-2,5-二甲基-3(2H)呋喃酮
GB 28365-2012 食品添加剂 4-羟基-2,5-二甲基-3(2H)呋喃酮

标准内容

中华人民共和国国家标准
GB283652012
食品安全国家标准
4-羟基-2,5-二甲基-3(2H)呋
食品添加剂
2012-04-25发布
中华人民共和国卫生部
2012-06-25实施
1范围
食品安全国家标准
食品添加剂4-羟基-2,5-二甲基-3(2H)呋喃酮GB283652012
本标准适用于由乳酸乙酯或1,2-丙二醇为原料制得的食品添加剂4-羟基-2.5-二甲基-3(2H)呋喃酮。化学名称、分子式、结构式和相对分子质量2
2.1化学名称
4-羟基-2,5-二甲基-3(2H)呋喃酮2.2分子式
CgHgO3bzxZ.net
3结构式
2.4相对分子质量
128.13(按2007年国际相对原子质量)3
技术要求
感官要求:应符合表1的规定。
表1感官要求
理化指标:应符合表2的规定。
白色至苍黄色
果香、焦糖香或焦的菠萝样香气表2理化指标
4-羟基-2,5-二甲基-3(2H)呋喃酮含量,w/%≥熔点/℃
75.0~80.0
检验方法
将试样置于一洁净白纸上,用
目测法观察
GB/T14454.2
附录A
检验方法
GB/T14457.3
仪器和设备
附录A
4-羟基-2,5-二甲基-3(2H)呋喃酮含量的测定色谱仪:按GB/T115382006中第5章的规定柱:毛细管柱。
检测器:氢火焰离子化检测器
测定方法
面积归一化法:按GB/T11538—2006中10.4测定含量。试样制备:称取本品1g溶于5mL95%(体积分数)乙醇中,摇勾备用。3重复性及结果表示
按GB/T11538—2006中11.4规定执行。食品添加剂4-羟基-2,5-二甲基-3(2H)呋喃酮典型气相色谱图(面积归一化法)参见附录BGB283652012
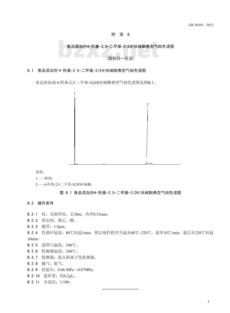
附录B
食品添加剂4-羟基-2.5-二甲基-3(2H呋喃酮典型气相色谱图(面积归一化法)
B.1食品添加剂4-羟基-2,5-二甲基-3(2H)呋喃酮典型气相色谱图食品添加剂4-羟基-2,5-二甲基-3(2H)喃酮典型气相色谱图见图B.1。1
说明:
溶剂:
4-羟基-2.5-三甲基-3(2H)呋喃酮,图B.1食品添加剂4-羟基-2.5-二甲基-3(2H)呋酮典型气相色谱图操作条件
柱:毛细管柱,长30m,内径0.53mm。固定相:聚乙二醇。
10min。
膜厚:1.0um。
GB283652012
色谱炉温度:80℃恒温1min,然后线性程序升温从80℃~220℃,速率10℃/min,最后在220℃恒温B.2.5进样口温度:240℃。
B.2.6检测器温度:240℃。
检测器:氢火焰离子化检测器。载气:氮气。
柱前压:0.06MPa~0.07MPa。
进样量:约0.2μL。
分流比:1/100。
小提示:此标准内容仅展示完整标准里的部分截取内容,若需要完整标准请到上方自行免费下载完整标准文档。