首页 > 国家标准(GB) > GB 15984-1995 霍乱诊断标准及处理原则
GB 15984-1995

基本信息

标准号: GB 15984-1995

中文名称:霍乱诊断标准及处理原则

标准类别:国家标准(GB)

英文名称: Cholera diagnostic criteria and treatment principles

标准状态:已作废

发布日期:1995-01-02

实施日期:1996-07-01

作废日期:2008-08-01

出版语种:简体中文

下载格式:.rar.pdf

下载大小:332671

相关标签: 霍乱 诊断 处理 原则

标准分类号

标准ICS号:医药卫生技术>>11.020医学科学和保健装置综合

中标分类号:>>>>C59

关联标准

替代情况:被WS 289-2008替代

出版信息

页数:平装16开, 页数:13, 字数:21千字

标准价格:12.0 元

相关单位信息

首发日期:1995-12-21

复审日期:2004-10-14

起草单位:中国预防医学科学院

归口单位:卫生部

发布部门:国家技术监督局 中华人民共和国卫生部

主管部门:卫生部

标准简介

本标准规定了霍乱的诊断标准,对病人、疫点、疫区的处理原则等,并推荐了对霍乱的病原学检查、血清免疫学检查、霍乱弧菌的鉴定和分型方法以及对病人的补液疗法等。 GB 15984-1995 霍乱诊断标准及处理原则 GB15984-1995 标准下载解压密码:www.bzxz.net

标准图片预览

GB 15984-1995 霍乱诊断标准及处理原则
GB 15984-1995 霍乱诊断标准及处理原则
GB 15984-1995 霍乱诊断标准及处理原则
GB 15984-1995 霍乱诊断标准及处理原则
GB 15984-1995 霍乱诊断标准及处理原则

标准内容

【GB15984—1995】
霍乱诊断标准及处理原则
霍乱是由01群和0139群霍乱弧菌引起的急性肠道传染病,是发病急、传播快、波及面广、危害严重的甲类传染病,也是当今三种国际检疫传染病中最严重的一种。根据《中华人民共和国传染病防治法》和《中华人民共和国传染病防治法实施办法》的规定,制定本病的诊断标准及处理原则,1主题内容与适用范围
本标准规定了霍乱的诊断标准,对病人、疫点、疫区的处理原则等,并推荐了对霍乱的病原学检查、血清免疫学检查、霍乱弧菌的鉴定和分型方法以及对病人的补液疗法等。本标准适用于全国各级卫生防疫、医疗保健机构对由01群和0139群霍乱弧菌引起的霍乱的诊断和处理。2诊断原则
根据夏秋季节霍乱流行期间的疫区内,凡有腹泻,伴有呕吐,从粪便或吐泻物检出01群或0139群霍乱弧菌或血清检查对01群或0139群霍乱弧菌的抗体有明显升高者予以诊断。病人的临床症状可由轻度到重度不等。
3诊断标准
3.1疑似霍乱诊断标准
a.凡有典型临床症状,如剧烈腹泻,水样便(黄水样、清水样、米油样或血水样),伴有呕吐,迅速出现严重脱水,循环衰竭及肌肉胫挛(特别是排肠肌)的首发病例,在病原学检查尚未肯定前。b.霍乱流行期间有明确接触史(如同餐、同住或护理者等),并发生泻吐症状,而无其他原因可查者。具有上述项目之一者诊断为疑似霍乱。3.2确定诊断标准
a.凡有腹泻症状,粪便培养01群或0139群霍乱弧菌阳性;b.霍乱流行期间的疫区内,凡有霍乱典型症状(见3.1a),粪便培养01群和0139群霍乱弧菌阴性,但无其他原因可查者:C.在流行期间的疫区内有腹泻症状,作双份血清抗体效价测定,如血清凝集试验呈4倍以上或杀弧菌抗体测定呈8倍以上增长者;d.在疫源检查中,首次粪便培养检出01群或0139群霍乱弧菌前后各5天内有腹泻症状者。
临床诊断:具备b。
确诊病例:具备a或c或d。
4临床分型标准
4.1轻型
仅有腹泻症状,极少伴呕吐,大便一天少于10次,大便性状为软便、稀便或黄水样便,个别患者粪便带粘液或血,皮肤弹性正常或略差,大多数患者能照常进食及起床活动,脉搏、血压、尿量均正常。4.2中型
腹泻次数一日10~20次,精神表现淡漠,有音哑,皮肤干而缺之弹性,眼窝下陷,有肌肉痉挛,脉搏细速,血压(收缩压)儿童<9.33kPa(<70mmHg),成人12~9.33kPa(90~70mmHg),尿量每日<400mL,脱水程度相当体重儿童为5%~10%,成人为4%~8%。4.3重型
腹泻次数一日20次以上,极度烦躁甚至昏迷,皮肤弹性消失眼窝深凹,明显发维,严重肌肉挛,脉搏微弱而速,甚或无脉,血压(收缩压)儿童<6.67kPa(<50mmHg),成人<9.33kPa(<70mmHg或测不到等循环衰竭的表现,尿量每日<50mL或无尿,脱水程度儿童相当于体重10%以上,成人8%以上。4.4中毒型(干性霍乱)
为一较罕见类型,起病后迅速进入休克状态,无泻吐或泻吐较轻无脱水或仅轻度脱水,但有严重中毒性循环衰竭5治疗原则
5.1按甲类传染病隔离治疗。危重病人应先就地抢救,待病情稳定后在医护人员陪同下送往指定的隔离病房。确诊与疑似病例应分开隔离。
5.2轻度脱水病人,以口服补液为主。口服补液治疗方法可参考附录D的D1章。
5.3中、重型脱水病人,须立即进行静脉输液抢救,待病情稳定、脱水程度减轻、呕吐停止后改为口服补液。输液治疗方法可参考附录D的D2章。
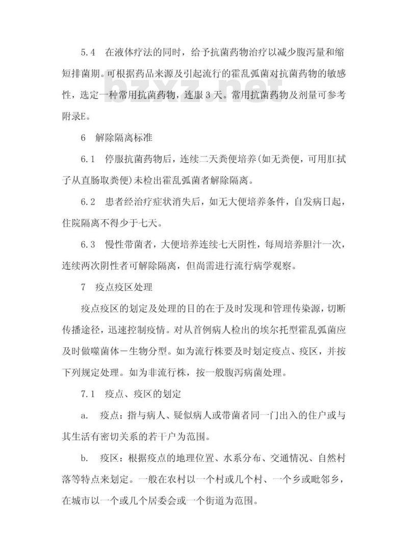
5.4在液体疗法的同时,给予抗菌药物治疗以减少腹泻量和缩短排菌期。可根据药品来源及引起流行的霍乱弧菌对抗菌药物的敏感性,选定一种常用抗菌药物,连服3天。常用抗菌药物及剂量可参考附录E。
6解除隔离标准
6.1停服抗菌药物后,连续二天粪便培养(如无粪便,可用肛拭子从直肠取粪便)未检出霍乱弧菌者解除隔离。6.2患者经治疗症状消失后,如无大便培养条件,自发病日起住院隔离不得少于七天,
6.3慢性带菌者,大便培养连续七天阴性,每周培养胆汁一次,连续两次阴性者可解除隔离,但尚需进行流行病学观察。7疫点疫区处理
疫点疫区的划定及处理的目的在于及时发现和管理传染源,切断传播途径,迅速控制疫情。对从首例病人检出的埃尔托型霍乱弧菌应及时做噬菌体一生物分型。如为流行株要及时划定疫点、疫区,并按下列规定处理。如为非流行株,按一般腹泻病菌处理。7.1疫点、疫区的划定
a.疫点:指与病人、疑似病人或带菌者同一门出入的住户或与其生活有密切关系的若干户为范围。b.疫区:根据疫点的地理位置、水系分布、交通情况、自然村落等特点来划定。一般在农村以一个村或几个村、一个乡或毗邻乡,在城市以一个或儿个居委会或一个街道为范围。7.2疫点处理
a.疫情报告:责任疫情报告人发现病人、疑似病人或带菌者时,城镇于6h内,农村于12h内,以最快的通讯方式向发病地的卫生防疫机构报告,并同时报出传染病卡。b.隔离治疗传染源:病人、疑似病人和带菌者要立即就地隔离治疗。转送病人时对途中污染的物品、地面和运送病人的工具要随时消毒处理。
C.疫点消毒:做好随时消毒和终末消毒。对病人、疑似病人和带菌者的吐泻物和污染过的环境、物品、饮用水进行消毒。d.验便:对疫点内所有人员,自开始处理之日起每日验便一次。第一次采便应在服药前进行。
e.病家和密切接触者预防服药:可根据药敏试验情况和药物来源选择一种抗菌药物,连服2天。常用抗菌药物及服用剂量参考附录E。
7.3疫点的解除:在传染源隔离后,疫点内所有人员验便连续两次阴性,无续发病人或带菌者出现时可予以解除。如无粪检条件,自疫点处理后5日内无新病例出现时亦可解除。7.4疫区处理:加强饮用水消毒和水源管理、饮食卫生和集市贸易管理、做好粪便管理、改善环境卫生。及时发现传染源,按7.2规定处理,防止传播
附录A
A1标本的收集
病原学检查
(补充件)
标本以病人粪便为主,水样便采取1~3mL,成形便采取指甲大小的粪量,亦可用直肠棉拭或采便管由肛门插入直肠内3~5cm处采取。
A2标本的送检
采得的标本应立即接种于培养基。不能立即检查的,要放入碱性蛋白陈水或文腊二氏保存液或插入Cary-Blair二氏半固体保存培养基中。标本与保存液比例约为1:5。A3分离培养
A3.1直接分离培养:急性期病人水样大便标本在增菌培养的同时可取其粘液絮片或用棉拭子直接接种在选择性培养基上。目前常用的强选择性培养基有庆大霉素琼脂、4号琼脂和TCBS琼脂等。A3.2增菌后分离培养:所有粪便标本都应接种碱性蛋白陈水培养基,放37℃增菌6~8h后,从菌膜下表层取一接种环培养物,划线接种于强选择性琼脂平血。
A3.3鉴定:自分离培养基上挑取可疑菌落与01群崔乱弧菌多价诊断血清及0139群霍乱弧菌诊断血清做玻片凝集试验。玻片凝集用血清的效价一般应为1:40~1:50。如可疑菌落在血清中很快(般在10s内)出现肉眼可见的明显凝集,在生理盐水中不凝集者判为阳性。可疑菌落较多时,应挑选5个以上的菌落逐个进行玻片凝集检查,必要时,取原划线菌落边缘透明部分再做玻片凝集,均为阴性时可报告未检出01群及0139群霍乱弧菌。对首发病例菌株需送上一级实验室做进一步鉴定或复查。附录B
血清学检查
(参考件)
B1血清学检查有助于流行病学追溯诊断,检查抗体的成分为折菌抗体。为进行血清学诊断,需要采取病人的双份血清,在发病第1~3天采第一份血清,第15~20天采第二份血清。检查血清中抗菌抗体常用凝集试验和杀弧菌试验,杀弧菌试验比凝集试验敏感。B2试管凝集试验:用生理盐水对倍连续稀释待检血清,每管含稀释血清0.5mL。将标准菌在营养琼脂上的16~18h培养物用0.2%福尔马林生理盐水制成约含18亿菌/mL(相当于细菌标准比浊管浓度)的悬液,每稀释血清管加0.5mL;另将菌悬液加入0.5mL生理盐水中作对照。摇匀,置37C3h观察初步结果,再放冰箱(4℃)或室温过夜,观祭最后结果。生理盐水对照不出现自然凝集,能使菌凝于管底成伞状,上清半透明者判为十十,以能使菌呈十十凝集的血清最高稀释度判为血清凝集效价。第二份血清效价比第一份血清增长4倍或以上者有诊断意义。
B3杀弧菌抗体检测:可采用改良微量法,检测程序如下:a.2,3,5一氯化三苯四氮唑溶液(TTC)的配制:用无菌蒸馏水配制0.5%(W/V)溶液,加热溶解,置火菌棕色瓶中,4℃保存备用。b.补体指示菌混悬液制备:选取标准01群及0139群霍乱弧菌为指示菌,分别连续在营养琼脂平板上分离2次,选取光滑型菌落2~3个,挑取小量接种于5mL营养肉汤中,37℃培养6h,取0.1mL转种于5mL营养肉汤,37℃培养2h,用分光光度计测定492nm吸光度(OD)值,调整0D值至0.1为原液。将原液作1:50稀释后与1:10补体等量混合,即为补体指示菌混悬液。c.待检血清稀释:于经洗涤处理、无水乙醇浸泡5min和紫外灯照射灭菌1h的微量培养板或4×10孔聚苯乙烯塑料板用微量加液滴管每孔加入一滴(0.025mL)灭菌磷酸盐缓冲盐水PBS或生理盐水,再将待测灭活血清一滴(0.025mL)加入每排的第1孔,自第1孔开始作连续对倍稀释至第10孔。
d.加补体指示菌悬液:于每孔稀释血清加入补体指示菌悬液一滴,加盖,在微型振荡器上振荡1~2min,置37℃水浴箱孵育30min。e:加TTC营养肉汤:每孔加入含0.01%TTC的营养肉汤0.15mL(2大滴),混匀后,继续置37℃水浴箱孵育4h。f.观祭结果:以孔内无颜色变化的血清最高稀释度为被检测材本的杀弧菌抗体滴度,第二份血清效价比第一份血清升高8倍或以上者有诊断意义。
C1血清分型
附录C
01群霍乱弧菌的鉴定和分型
(参考件)
用普通琼脂或碱性琼脂培养基上的菌苔进行血清分型。分型使用小川型及稻叶型的单价血清作玻片凝集反应。C1.1在小川型单价血清凝集,在稻叶型单价血清不凝集者为小川型。
C1.2在小川型单价血清不凝集,在稻叶型单价血清凝集者为稻叶型。
C1.3在小川型、稻叶型单价血清均呈明显凝集者为彦岛型。C2试管凝集试验
用生理盐水自1:20开始对倍连续稀释01群霍乱多价血清,每管含稀释血清0.5mL。将被检菌在营养琼脂的16~18h培养物用0.2%福尔马林生理盐水制成每毫升约含18亿菌体(相当于细菌标准比浊管浓度)的悬液,每稀释血清管加入0.5mL;另将菌悬液0.5mL加入0.5mL生理盐水中作对照。摇匀,置37℃3h观察初步结果。再放4℃或室温过夜,观察最后结果。生理盐水对照不出现自然凝集,能使试验菌出现十十凝集的血清最高稀释倍数为凝集滴度,凝集滴度达到或超过血清原效价一半的即可确定为01群霍乱弧菌。对一次流行的首批病例菌株和玻片凝集反应不典型的菌株应做本试验。
C3古典型和埃尔托型的鉴别
C3.1按表C1所列的试验鉴别01群霍乱弧菌的两个生物型。表C1
01群霍乱弧菌两个生物型的鉴别监则试验
1.第N组插乱张菌菌体(10/mL)婴解2.多粘菌素B数感此内容来自标准下载网
3.鸡童球凝集
高游血
注:括弧内为少数菌株结果。
C3.2试验方法:
a.第IV组霍乱噬菌体裂解试验:01群窄乱离菌生物型
埃尔托
本项试验与噬菌体分型在同一平皿上进行,方法见C4.1.2。b.多粘菌素B敏感试验:将1.5%普通琼脂加热溶化,待冷却至50℃左右,按每毫升培养基加入50单位多粘菌素B,摇匀后倾注平血,凝固后备用。在平血背面用玻璃笔划出若干方格。将被检菌2~3h肉汤培养物一接种环点在培养基表面,待干后放37℃培养过夜观察结果。被检菌不生长或生长不足10个菌落为敏感,记录为十号。c.鸡血球凝集试验:在清洁平血内划出方格,用直径4mm的接种环取一滴生理盐水滴在每个方格内,取被检菌18h琼脂培养物少许在生理盐水中制成浓厚菌悬液。再用接种环各加一滴经洗涤三次的2.5%鸡血球生理盐水悬液,充分摇匀,肉眼观察结果。1min内出现血球凝集者为阳性,血球呈均匀分散状态者为阴性。埃尔托型为阳性古典型一般为阴性。
d.V一P试验:将被检菌接种于葡萄糖磷酸盐蛋白陈水,37℃培养2~3天。然后取出1mL培养物加5%α一萘酚乙醇溶液0.6mL,振荡5s,加入40%氢氧化钾液0.2mL,再振荡5s,去掉棉塞置室温。在1h内出现红色反应者为阳性。阴性者在试剂加入后逐渐出现浅褐色。古典型为阴性,而埃尔托型多为阳性。e:溶血试验:取被检菌24h普通肉汤(中试管装8~10mL)培养物1mL,1%绵羊红血球(生理盐水洗3次,最后1次离心速度为2000r/min,离心10min)1mL,混匀后放37℃,2h观察初步结果,再放4℃冰箱过夜观察最后结果。试验应有已知溶血株、不溶血株和肉汤管做对照。达半数血球溶解者为溶血阳性。为证明为不耐热溶血素可将被检菌的培养物加热56℃30min后再做溶血试验。古典型不产生可溶性溶血素,埃尔托型有些产生,有些不产生不耐热的可溶性溶血素。
C4噬菌体一生物分型
C4.1噬菌体分型
C4.1.1利用五株国内分离的弧菌噬菌体(VP1~VP5)将埃尔托型霍乱弧菌分成32个噬菌体型(表C2)。表C2埃尔托型霍乱弧菌噬菌体分型表敏感性
强菌的曬菌体型
续表C2
驱菌的赚菌体型
C4.1.2噬菌体分型方法:在1.5%普通琼脂平皿的背面,用玻璃笔划出9个方格,再将被检菌2~3h肉汤培养物0.2mL加至已融化并冷至50℃的0.7%4mL半固体琼脂中,混匀后倾注于琼脂平皿上待于后,于第1~5格分别滴加VP1~VP5分型噬菌体的原液(10~10/mL)第6、7格分别滴加第IV组霍乱噬菌体原液(10/mL)及常规稀
小提示:此标准内容仅展示完整标准里的部分截取内容,若需要完整标准请到上方自行免费下载完整标准文档。