首页 > 其他行业标准 > JB/T 8605-2012电感内径比较仪
JB/T 8605-2012

基本信息

标准号: JB/T 8605-2012

中文名称:电感内径比较仪

标准类别:其他行业标准

英文名称:Inductance bore comparator

标准状态:现行

发布日期:2012-05-24

实施日期:2012-11-01

出版语种:简体中文

下载格式:.pdf .zip

下载大小:2041558

相关标签: 电感 内径 比较仪

标准分类号

标准ICS号:计量学和测量、物理现象>>长度和角度测量>>17.040.30测量仪器仪表

中标分类号:机械>>工艺装备>>J42量具与量仪

关联标准

替代情况:替代JB/T 8605-1997

出版信息

出版社:机械工业出版社

标准价格:12.0

出版日期:2012-11-01

相关单位信息

起草单位:中原量仪股份有限公司、哈尔滨工业大学、广西壮族自治区计量检测研究院、河南省计量科学研究院

归口单位:全国量具量仪标委会

发布部门:中华人民共和国工业和信息化部

标准简介

本标准规定了电感内径比较仪的术语和定义、型式与基本参数、要求、检验条件、检验方法、标志与包装等。 本标准适用于分辨力为0.1μm、1μm,量程不大于2mm的电感内径比较仪。


标准图片预览

JB/T 8605-2012电感内径比较仪
JB/T 8605-2012电感内径比较仪
JB/T 8605-2012电感内径比较仪
JB/T 8605-2012电感内径比较仪
JB/T 8605-2012电感内径比较仪

标准内容

ICS17.040.30
备案号:36485-2012
中华人民共和国机械行业标准
JB/T86052012
代替JB/T8605—1997
电感内径比较仪
Inductanceborecomparator
2012-05-24发布
2012-11-01实施
中华人民共和国工业和信息化部发布口华人民共和
机械行业标准
电感内径比较仪bzxZ.net
JB/T8605-2012
机械工业出版社出版发行
北京市百万庄大街22号
邮政编码:100037
210mm×297mm·0.5印张·15千字2012年12月第1版第1次印刷
书号:15111·10582
网址:http://www.cmpbook.com编辑部电话:
(010)88379778
直销中心电话:
(010)88379693
封面无防伪标均为盗版
版权专有
侵权必究
2规范性引用文件
3术语和定义.
4型式与基本参数
4.1型式.
基本参数
5要求..
相互作用..
调零范围
上下传感器测头的对称度
传感器的测量力
工作台运动对底座的上工作面的平行度,校正装置工作面的平面度
重复性.
最大允许误差
稳定性.
电压变化对示值的影响。
绝缘电阻与工频耐压试验
检验条件.
检验方法
8标志与包装
标志,
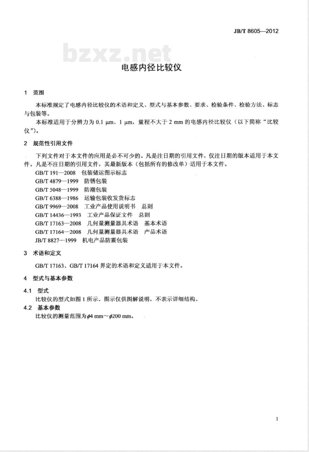
图1比较仪
JB/T8605—2012
JB/T8605--2012
本标准按照GB/T1.1—2009给出的规则起草。本标准代替JB/T8605—1997《电感瞄准式内径比较仪》,与JB/T86051997相比主要技术变化如下:增加了规范性引用文件(本版的第2章);修改了型式和基本参数(本版的第4章,1997年版的第3章);修改了各项要求(本版的第5章,1997年版的第4章);修改了检验条件和检验方法(本版的第6章、第7章,1997年版的第5章);删除了检验规则(1997年版的第6章);删除了运输要求(1997年版的7.3)。本标准由中国机械工业联合会提出。本标准由全国量具量仪标准化技术委员会(SAC/TC132)归口。本标准负责起草单位:中原量仪股份有限公司。本标准参加起草单位:哈尔滨工业大学、广西壮族自治区计量检测研究院、河南省计量科学研究院。本标准主要起草人:金国顺、石玉林、黄景志、黄向东、莫华荣、贾晓杰。本标准所代替标准的历次版本发布情况:JB/T8605—1997。
1范围
电感内径比较仪
JB/T 8605—2012
本标准规定了电感内径比较仪的术语和定义、型式与基本参数、要求、检验条件、检验方法、标志与包装等。
本标准适用于分辨力为0.1μm、1um,量程不大于2mm的电感内径比较仪(以下简称“比较仪”)。
2规范性引用文件
下列文件对于本文件的应用是必不可少的。凡是注日期的引用文件,仅注日期的版本适用于本文件。凡是不注日期的引用文件,其最新版本(包括所有的修改单)适用于本文件。GB/T191—2008
GB/T4879—1999
GB/T5048—1999
GB/T63881986
GB/T9969—2008
包装储运图示标志
防锈包装
防潮包装
运输包装收发货标志
工业产品使用说明书总则
GB/T14436—1993
工业产品保证文件总则
GB/T17163-2008
几何量测量器具术语基本术语
GB/T17164—2008
几何量测量器具术语产品术语
JB/T8827-1999机电产品防震包装3术语和定义
GB/T17163、GB/T17164界定的术语和定义适用于本文件。型式与基本参数
4.1型式
比较仪的型式如图1所示。图示仅供图解说明,不表示详细结构。4.2基本参数
比较仪的测量范围为@4mm~Φ200mm。JB/T8605-2012
说明:
—底座:2-
工作台左右移动轮:3-
上下移动手轮:8-
5要求
-工作台倾斜钮;14
5.1外观
上下传感器;9
校正装置:4
工作台:10
工作台升降钮;15-
立柱:5-
锁紧手柄;6
紧固钮:11-
工作台前后移动钮。
图1比较仪
5.1.1比较仪表面不应有锈蚀、碰伤、涂层脱落、镀层脱落等缺陷。5.1.2各种标志、数字、刻线应完整、清晰。5.2相互作用
-电箱;12-
各紧固部分应牢固可靠,各运动部分应灵活、平稳,不应有卡滞和松动现象。5.3调零范围
调零范围不应小于20μm。
5.4,上下传感器测头的对称度
上下传感器测头的对称度不应大于:侧面:0.05/100;
一前面:0.15/100。
微动钮;
锁紧钮;
5.5传感器的测量力
传感器的测量力为(100150)mN。5.6工作台运动对底座的上工作面的平行度工作台前后/左右运动对底座的上工作面的平行度均不应大于0.03mm/100mm。5.7校正装置工作面的平面度
校正装置工作面的平面度不应大于0.5μm。工作面的表面不允许凸面。5.8重复性
比较仪的重复性不应大于0.5μm。5.9最大允许误差
比较仪的最大允许误差应符合土(0.5+D/100)um的规定。注:D—被测件的公称尺寸,单位为mm。5.10稳定性
在规定时间内,比较仪示值随时间变化的稳定性不应大于表1的规定。表1
分辨力μm
5.11电压变化对示值的影响
规定时间h
JB/T8605—2012
稳定性μm
电源频率为50Hz,电压在额定值的90%~110%内变化时,引起的示值变化量不应大于0.2μm。5.12绝缘电阻与工频耐压试验
比较仪电源输入端与机壳之间施加直流500V试验电压,绝缘电阻应大于5M2。电源输入端对机壳之间施加50Hz、1kV正弦波电压,历时1min,应无闪烁、飞弧、击穿。检验条件
比较仪应在温度为(20±1)℃,温度变化不大于0.5℃/h的检验室内进行检验。检验前,比较仪和检验器具应在检验室内等温8h以上。比较仪安装在减震工作台上,并调平。比较仪通电后应预热30min,正式检验在放大倍数调好后进行。7检验方法
比较仪的检验项目、检验方法和检验器具见表2。表2
检验项目
调零范围
上下传感器测
头的对称度
传感器测量力
检验方法
在分辨力为0.1um档将零位调整旋钮从一端旋到另一端时,读出示值的变化范围
用上下动手轮,调整两个传感器测杆分开至100mm,将500mm级直角尺置于底座工作面上,使其长边工作面与其中一个传感器的测杆侧面相接触,用塞尺测量另一传感器的测杆侧面与直角尺之间的间隙,用同样测量方法测量前面的间隙,其测量结果不超过规定值在最小分辨力档位上,用测力计沿测头运动方向对测头加力,读出指示器数值显示零位时的测力计读数,然后重复测量三次,取三次读数的平均值,作为传感器测量力检验器具
测量台架、三
等量块
500mm一级
直角尺、塞尺
测力计
JB/T86052012
检验项目
工作台运动对
底座的上工作面
的平行度
校正装置工作
面的平面度
重复性
示值误差
稳定性
电压变动对示
值的影响
绝缘电阻与工
频耐压试验
8标志与包装
8.1标志
表2(续)
检验方法
把装有杠杆千分表或电感传感器的磁力表架固紧在工作台上,使千分表或传感器测头与底座的上工作面相接触,前后、左右任意移动工作台100mm,指示表指示的最大读数与最小读数之差不应大于规定值用一级平品以光波干涉法进行检验用量块组合好相应的尺寸,校对好上下传感器,用校正装置的微分丝杆进行单向进给(对传感器)10次,其最大值与最小值之差应不超过规定值
对$49.95mm、$50mm、$50.05mm三个校准环规进行检验。在对每个校准环规进行检验时用量块组合好相应的尺寸,校对上下传感器,然后再测量校准环规,测量结果与校准环规尺寸的差值不超过规定值比较仪通电预热30min后,用校准环规及调零旋钮将指示器调到零位附近任意值,记下示值,在规定的时间内,读取示值最大变化量比较仪通电预热30min后,指示器置最小分辨力档,用校准环规及调零旋钮将指示器调到零位附近任意值,记下示值,输入50Hz、220V交流电压,使电压在额定值的90%~110%内变动,读山示值最大变化量用500V绝缘电阻表,测量比较仪电源输入端与机壳之间的绝缘电阻。将比较仪电源输入端接至耐压测试仪的高端,机壳接至低端。试验电压应平稳升到5.12的规定值,保持1min后平稳降到零,应无闪烁、飞弧、击穿(如数字表有特殊要求,此项目可按特殊要求施加电压进行试验)
8.1.1比较仪标牌或面板上应标志:a)制造企业或注册商标;
b)产品名称、型号;
c)产品制造日期;
d)产品序号。
8.1.2比较仪外包装的标志应符合GB/T191和GB/T6388的规定,8.2包装
8.2.1比较仪的包装应符合GB/T4879、GB/T5048和JB/T8827的规定。检验器具
千分表或电感
传感器、电感测
微仪、磁力表架
级平晶
三等量块
三级校准环
规、三等量块
钟表、三级校
准环规
调压器、交流
电压表、三级校
准环规
绝缘电阻表、
耐压测试仪
8.2.2比较仪经检验合格的,应具有符合GB/T14436规定的产品合格证和符合GB/T9969规定的使用说明书,以及装箱单。
版权专有侵权必究
书号:15111·10582
JB/T8605-2012
小提示:此标准内容仅展示完整标准里的部分截取内容,若需要完整标准请到上方自行免费下载完整标准文档。