首页 > 其他行业标准 > FZ/T 01167-2022纺织品 甲醛去除效率试验方法 光催化法
FZ/T 01167-2022

基本信息

标准号: FZ/T 01167-2022

中文名称:纺织品 甲醛去除效率试验方法 光催化法

标准类别:其他行业标准

英文名称:Textiles—Determination of formaldehyde elimination rate—Photocatalysis method

标准状态:现行

发布日期:2022-04-08

实施日期:2022-10-01

出版语种:简体中文

下载格式:.pdf .zip

相关标签: 纺织品 甲醛 去除 效率 试验 方法 光催化

标准分类号

标准ICS号:纺织和皮革技术>>纺织产品>>59.080.30纺织物

中标分类号:纺织>>纺织综合>>W04基础标准与通用方法

关联标准

出版信息

出版社:中国标准出版社

页数:12页

标准价格:20.0

相关单位信息

起草人:罗峻、谭伟新、张天祥、谢小保、毛志平、黄志强

起草单位:广州纤维产品检测研究院、广东省科学院微生物研究所(广东省微生物分析检测中心)、山东中康国创先进印染技术研究院有限公司、苏州凝润纺织有限公司、中纺标(深圳)检测有限公司、纺织工业标准化研究所

归口单位:全国纺织品标准化技术委员会基础标准分技术委员会(SAC/TC 209/SC 1)

提出单位:中国纺织工业联合会

发布部门:中华人民共和国工业和信息化部

标准简介

本文件规定了采用光催化法测定纺织品甲醛去除效率的试验方法。 本文件适用于具有光触媒除甲醛性能的纺织织物及其制品。


标准图片预览

FZ/T 01167-2022纺织品 甲醛去除效率试验方法 光催化法
FZ/T 01167-2022纺织品 甲醛去除效率试验方法 光催化法
FZ/T 01167-2022纺织品 甲醛去除效率试验方法 光催化法
FZ/T 01167-2022纺织品 甲醛去除效率试验方法 光催化法
FZ/T 01167-2022纺织品 甲醛去除效率试验方法 光催化法

标准内容

ICS59.080.30
CcsW04
中华人民共和国纺织行业标准
FZ/T01167—2022
纺织品
甲醛去除效率试验方法
光催化法
Textiles--Determination offormaldehydeelimination rate-Photocatalysis method
2022-04-08发布
中华人民共和国工业和信息化部中国标准出版社
2022-10-01实施
FZ/T01167—2022
本文件按照GB/T1.1一2020《标准化工作导则第1部分:标准化文件的结构和起草规则》的规定起草。
请注意本文件的某些内容可能涉及专利。本文件的发布机构不承担识别专利的责任。本文件由中国纺织工业联合会提出。本文件由全国纺织品标准化技术委员会基础标准分技术委员会(SAC/TC209/SC1)归口。本文件起草单位:广州纤维产品检测研究院、广东省科学院微生物研究所(广东省微生物分析检测中心)、山东中康国创先进印染技术研究院有限公司、苏州凝润纺织有限公司、中纺标(深圳)检测有限公司、纺织工业标准化研究所。
本文件主要起草人:罗峻、谭伟新、张天祥、谢小保、毛志平、黄志强。1范围
纺织品
甲醛去除效率试验方法
光催化法
本文件规定了采用光催化法测定纺织品甲醛去除效率的试验方法。本文件适用于具有光触媒除甲醛性能的纺织织物及其制品。2规范性引用文件
FZ/T01167—2022
下列文件中的内容通过文中的规范性引用而构成本文件必不可少的条款。其中,注日期的引用文件,仅该日期对应的版本适用于本文件;不注日期的引用文件,其最新版本(包括所有的修改单)适用于本文件。
GB/T2912.1纺织品甲醛的测定第1部分:游离和水解的甲醛(水萃取法)GB/T6682分析实验室用水规格和试验方法GB/T8629—2017纺织品试验用家庭洗涤和干燥程序GB/T18801-2015空气净化器
3术语和定义
下列术语和定义适用于本文件。3.1
自然衰减率naturaldecayrate
在规定空间及条件下,由于沉降、附聚、表面沉积、化学反应和空气交换等非人为因素,导致空气中的甲醛浓度降低的比率。
4原理
在一定的温度和湿度条件下,将具有光触媒除甲醛性能的纺织品试样放人含有甲醛的密闭环境中,用日光灯为光源进行照射一定时间,试样在光照作用下可去除甲醛。进行空白测试、参比测试及试样测试,根据甲醛浓度的变化,计算试样去除光催化甲醛的效率。5试剂
5.1通则
所用试剂应均为分析纯,水为符合GB/T6682规定的三级水。5.2甲醛溶液
质量浓度约为37%。
FZ/T01167—2022
5.3乙酰丙酮溶液
体积分数为0.4%。制备时可用移液管吸取4mL乙酰丙酮于1L棕色容量瓶中,并加水稀释至刻度,摇匀,储存于暗处,现配现用。5.4乙酸铵溶液
质量分数为20%的水溶液。使用天平(6.3)称取200g乙酸铵于500mL烧杯中,加水完全溶解后移至1L棕色容量瓶中,稀释至刻度,摇匀,储存于暗处,现配现用。5.5甲醛标准溶液
浓度为1000μg/mL的甲醛水溶液标准品或由甲醛溶液(5.2)按GB/T2912.1配制及标定。6设备和器具
6.1甲醛测试箱
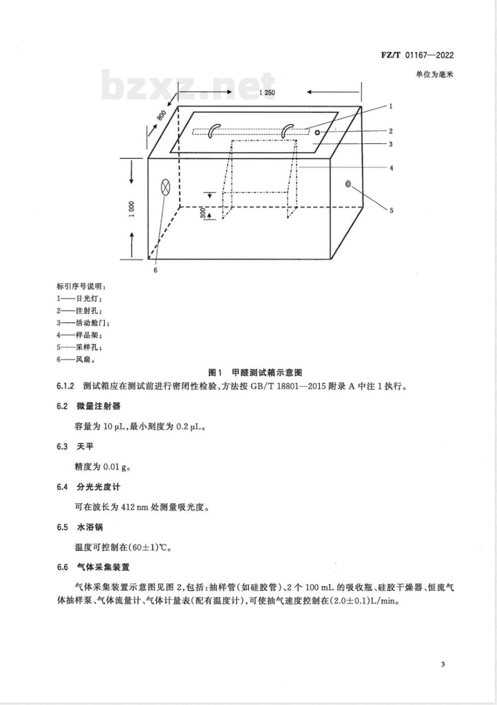
6.1.1测试箱容积为1m2,内壁尺寸为1250mm×800mm×1000mm,由厚度为8mm~10mm的透明玻璃制造。测试箱顶部有活动舱门,可打开和密闭,样品经由上部舱门放人测试箱中。箱接缝处用密封胶处理,采样孔为测试箱右侧壁中心点,测试箱顶部舱门内中心位置沿长度方向放置30W日光灯(色温为6500K,直管荧光灯)一支用于提供光照条件,测试箱内左侧中心位置放置一个功率为15W的风扇用于均匀箱内空气。测试箱长度方向放置一个不锈钢样品架(以外径为5mm的钢管焊接),用于放置试样,而且使得试样与箱壁成30°,试样底边距离箱底部300mm,示意图见图1。2
标引序号说明:
一日光灯;
注射孔;
一活动舱门;
样品架;
5—采样孔;
风扇。
甲醛测试箱示意图
FZ/T01167—2022
单位为毫米
6.1.2测试箱应在测试前进行密闭性检验,方法按GB/T18801一2015附录A中注1执行。6.2Www.bzxZ.net
微量注射器
容量为10μL,最小刻度为0.2μL。6.3天平
精度为0.01g。
分光光度计
可在波长为412nm处测量吸光度。6.5水浴锅
温度可控制在(60士1)℃。
6.6气体采集装置
气体采集装置示意图见图2,包括:抽样管(如硅胶管)、2个100mL的吸收瓶、硅胶干燥器、恒流气体抽样泵、气体流量计、气体计量表(配有温度计),可使抽气速度控制在(2.0士0.1)L/min。3
FZ/T01167—2022
标引序号说明:
抽样管;
吸收瓶(气体洗瓶);
硅胶干燥器;
二气阀;
玻璃器血
玻璃平皿:直径为150mm。
恒流气体抽样泵;
气体流量计;
7气体计量表;
一空气压力表。
图2气体采集装置示意图
6.7.2手动移液管:5mL,10mL,25mL,50mL;或具有同样精度的自动移液器。6.7.3具塞三角烧瓶:50mL。
6.7.4棕色容量瓶:100mL,1L。6.7.5烧杯:100mL,500mL。
7试验方法
试样准备
取样前将样品放置于温度为(20士2)℃,相对湿度为(50士3)%的环境中调湿至少4h,调湿后剪取6块试样,每块试样为边长(500士10)mm的正方形。如需要测试样品经洗涤后的去除甲醛效率,按GB/T8629一2017的A型标准洗衣机4N程序对样品进行洗涤5次,洗涤剂选择“标准洗涤剂3”,干燥程序按GB/T8629-2017附录Q进行烘箱干燥,然后再取样调湿进行测试。7.2甲醛标准工作溶液和标准工作曲线的制备按5.5中的甲醛标准溶液质量浓度,计算含有15mg甲醛的溶液体积。用移液管移取该体积数到1000mL棕色容量瓶中,并用水定容至刻度,则1mL该溶液中含有15μg甲醛,此为甲醛标准储备溶液。
把0mL、5mL、10mL、20mL、50mL和100mL的甲醛标准储备溶液分别移加到100mL棕色容量瓶中,用水定容至刻度,为甲醛标准工作溶液。然后分别取出10mL溶液于50mL具塞三角烧瓶中,加人10mL乙酰丙酮溶液(5.3)和10mL乙酸铵(5.4)溶液,塞上瓶塞,摇匀,放到(60士1)℃的水浴锅(6.5)中加热10min,然后在室温下避光放置1h。在分光光度计(6.4)上412nm处,以三级水作为对比溶液,调零。分别测定溶液的吸光度A,和空白液吸光度Ab。根据甲醛溶液质量浓度与吸光度的关系绘制标准工作曲线。
7.3试验步骤
7.3.1试验准备
FZ/T01167—2022
测试箱在试验测试前,用湿毛巾擦拭并干燥箱体内部和内部部件,打开风扇通风1h,去除吸附残留的甲醛。
调节测试箱内开始测试时温度为(20士2)℃,相对湿度为(50士3)%,测试过程中将测试箱放在温度为(20士2)℃,相对湿度为(50士3)%的环境中。7.3.2试样放置
试样测试和参比测试需放置试样:将制备好的试样放人测试箱中,固定在样品架上,使试样的测试面朝向箱中心。
空白测试不放置试样。
7.3.3甲醛的加入
将玻璃平血放人测试箱的底部,置于注射孔正下方,密闭箱门后,用微量注射器(6.2)取3μ浓度为37%的甲醛溶液,滴入测试箱中的玻璃平皿内,密闭注射孔。7.3.4气体采集
按照空白测试、参比测试、试样测试的要求在一定时间采集测试箱内气体。采集气体前开启风扇30min,采样时关闭。在2个吸收瓶中各加入25mL三级水,串联在一起,然后将气体采集装置抽样管与测试箱的采样孔相连接。开动抽气泵,抽气速度控制在(2.0士0.1)L/min,每次取样抽取10L气体。7.3.5甲醛浓度的测定
将2个吸收瓶的溶液充分混合,用移液管取10mL吸收液至50mL具塞三角烧瓶中,加入10mL乙酰丙酮溶液(5.3)和10mL乙酸铵(5.4)溶液,塞上瓶塞,摇匀,放到(60士1)℃的水浴锅(6.5)中加热10min,然后在室温下避光放置1h。在分光光度计(6.4)上412nm处,以三级水作为对比溶液,调零。测定溶液的吸光度A和空白液吸光度A。7.4样品测试
7.4.1空白测试
空白测试不放置试样。按照7.3.1、7.3.3的步骤准备测试箱并加人甲醛,打开箱内的日光灯,并使测试箱无外部光照,密闭1h后采集测试箱内气体,测试其甲醛初始浓度C;24h后采集箱内气体并测试其甲醛终止浓度Cb。气体的采集按照7.3.4进行,甲醛浓度的测定按照7.3.5进行。空白测试每个样品测试一次。
7.4.2参比测试
按照7.3.1、7.3.2、7.3.3的步骤准备测试箱,放置试样并加入甲醛。关闭箱内的日光灯,并使测试箱无外部光照,密闭24h后采集箱内气体并测试其甲醛终止浓度C。气体的采集按照7.3.4进行,甲醛浓度的测定按照7.3.5进行。重复以上步骤,进行第二块和/或第三块参比测试。5
FZ/T01167—2022
7.4.3试样测试
按照7.3.1、7.3.2、7.3.3的步骤准备测试箱、放置试样并加人甲醛。打开箱内的日光灯,并使测试箱无外部光照,密闭24h后采集箱内气体并测试其甲醛终止浓度C,。气体的采集按照7.3.4进行,甲醛浓度的测定按照7.3.5进行。重复以上步骤,进行第二块和/或第三块试样测试。8结果计算
8.1甲醛浓度
按式(1)校正试样的吸光度:
A=A,-Ab
式中:
-校正吸光度;
-测定溶液的吸光度;
A—空白液吸光度。
用校正后的吸光度数值,通过标准曲线查出吸收液中甲醛浓度G,用mg/mL表示。按式(2)计算甲醛测试箱中甲醛浓度C:C=GX50/V
式中:
C—测试箱中甲醛浓度,单位为毫克每立方米(mg/m2);G
吸收液中甲醛浓度,单位为毫克每毫升(mg/mL);V—抽取的空气体积,单位为立方米(m)。8.2自然衰减率
(1)
用空白测试的起始浓度和终止浓度比较得到甲醛的自然衰减情况,自然衰减率按公式(3)计算,计算结果修约至小数点后一位:
R=(C-C)/C×100%
式中:
R—自然衰减率,%:
C空白测试中甲醛初始浓度,单位为毫克每立方米(mg/m);C——空白测试中甲醛终止浓度,单位为毫克每立方米(mg/m2)。(3)
当甲醛的自然衰减率<30%,试验有效;当自然衰减率>30%,需查找造成自然衰减率过大的因素,消除这些因素的影响,再重新进行测试。8.3甲醛去除效率
按式(4)计算参比测试中的试样在无光照条件下的去除甲醛效率。每个样品的试验结果以两个试样的平均值表示,若两个试样测得的结果绝对差值大于2%时,应进行第三个试样试验,试验结果以3个试样平均值表示,计算结果修约至小数点后两位。P,=(C,-C)/C,×100%
式中:
参比测试中的甲醛去除效率,%;P
空白测试中甲醛终止浓度,单位为毫克每立方米(mg/m2);(4)
C—参比测试中甲醛终止浓度,单位为毫克每立方米(mg/m)。FZ/T01167—2022
按式(5)计算试样测试中试样在有光照条件下的去除甲醛效率。每个样品的试验结果以两个试样的平均值表示,若两个试样测得的结果绝对差值大于2%时,应进行第三个试样试验,试验结果以3个试样平均值表示,计算结果修约至小数点后两位。P=(C-C)/C,×100%
式中:
P试样测试中的甲醛去除效率,%;C——空白测试中甲醛终止浓度,单位为毫克每立方米(mg/m);C,—试样测试中甲醛终止浓度,单位为毫克每立方米(mg/m2)。按式(6)计算试样的光催化除甲醛效率,计算结果修约至小数点后一位。AP=P-P
式中:
AP—-试样的光催化除甲醛效率,%;P.—试样测试中的甲醛去除效率,%;P.
参比测试中的甲醛去除效率,%。9
试验报告
试验报告应包括下列内容:
本文件编号;
来样日期和试验日期;
试验样品描述;
试验环境;
样品的处理方式;
空白测试的自然衰减率,%;
试样的光催化除甲醛效率,%;
任何偏离本文件的说明。
(5)
(6)
小提示:此标准内容仅展示完整标准里的部分截取内容,若需要完整标准请到上方自行免费下载完整标准文档。