首页 > 其他行业标准 > YS/T 523-2011锡、铅及其合金箔和锌箔
YS/T 523-2011

基本信息

标准号: YS/T 523-2011

中文名称:锡、铅及其合金箔和锌箔

标准类别:其他行业标准

英文名称:Tin and tin alloy foil-lead and lead alloy foil-zinc foil

标准状态:现行

发布日期:2011-12-20

实施日期:2012-07-01

出版语种:简体中文

下载格式:.pdf .zip

相关标签: 金箔

标准分类号

标准ICS号:冶金>>有色金属产品>>77.150.60铅、锌和锡产品

中标分类号:冶金>>有色金属及其合金产品>>H62重金属及其合金

关联标准

替代情况:替代YS/T 523-2006

出版信息

出版社:中国标准出版社

页数:12页

标准价格:16.0

出版日期:2012-07-01

相关单位信息

起草单位:白银有色西北铜加工有限公司

归口单位:全国有色金属标准化技术委员会(SAC/TC 243)

发布部门:中华人民共和国工业和信息化部

主管部门:全国有色金属标准化技术委员会(SAC/TC 243)

标准简介

本标准规定了加工锡、铅及其合金箔和锌箔的要求、试验方法和检验规则、标志、包装、运输和贮存及质量证明书和合同(或订货单)等内容。 本标准适用于电气、仪表、医疗器械等工业部门制造零件使用的锡、铅及其合金箔和锌箔。


标准图片预览

YS/T 523-2011锡、铅及其合金箔和锌箔
YS/T 523-2011锡、铅及其合金箔和锌箔
YS/T 523-2011锡、铅及其合金箔和锌箔
YS/T 523-2011锡、铅及其合金箔和锌箔
YS/T 523-2011锡、铅及其合金箔和锌箔

标准内容

ICS 77.150.60
中华人民共和国有色金属行业标准YS/T523—2011
代替YS/T523—2006
锡、铅及其合金箔和锌箔
Tin and tin alloy foil-lead and lead alloy foil-zinc foil2011-12-20 发布
中华人民共和国工业和信息化部发布
2012-07-01实施
本标准是按照GB/T1.1--2009给出的规则起草的。YS/T 523—2011
本标准代替YS/T523--2006《锡、铅及其合金箔和锌箔》(原GB/T5191—1985)。本标准结合我国锡、铅及其合金箔和锌箔的实际情况进行修订。本标准与YS/T523一2006相比,主要变化如下:对箔材的宽度及厚度尺寸允许偏差进行了修订、补充完善。增加了PbSb3-1、PbSb6-5、PbSn45合金牌号。本标准由全国有色金属标准化技术委员会(SAC/TC243)归口。本标准负责起草单位:白银有色西北铜加工有限公司。本标准主要起草人:邓予生、李双龙、刘生伟、张海滨、王洛成。本标准所替代标准的历次版本发布情况为:-YS/T523—2006;GB/T5191—1985。工
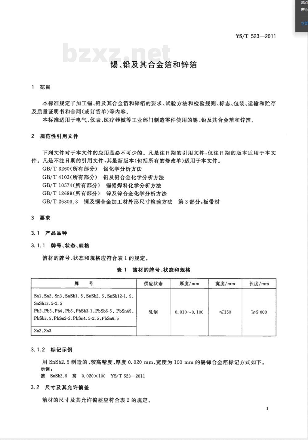
1范围
锡、铅及其合金箔和锌箔
YS/T523—2011
本标准规定了加工锡、铅及其合金箔和锌箔的要求、试验方法和检验规则、标志、包装、运输和贮存及质量证明书和合同(或订货单)等内容。本标准适用于电气、仪表、医疗器械等工业部门制造零件使用的锡、铅及其合金箔和锌箔。2规范性引用文件
下列文件对于本文件的应用是必不可少的。凡是注日期的引用文件,仅注日期的版本适用于本文件。凡是不注日期的引用文件,其最新版本(包括所有的修改单)适用于本文件。GB/T3260(所有部分)锡化学分析方法GB/T4103(所有部分)铅及铅合金化学分析方法GB/T10574(所有部分)锡铅焊料化学分析方法GB/T12689(所有部分)锌及锌合金化学分析方法GB/T26303.3铜及铜合金加工材外形尺寸检验方法第3部分:板带材3要求
3.1产品品种
3.1.1牌号、状态、规格
箔材的牌号、状态和规格应符合表1的规定。表1箔材的牌号、状态和规格
Sn1、Sn2、Sn3、SnSb1.5、SnSb2.5、SnSb12-1.5、SnSb13.5-2.5
Pb2、Pb3、Pb4、Pb5、PbSb3-1、PbSb6-5、PbSn45、PbSb3.5、PbSn2-2、PbSn4.5-2.5、PbSn6.5Zn2、Zn3
3.1.2标记示例
供应状态
厚度/mm
0.010~0.100
宽度/mm
≤350
长度/mm
≥5 000
用SnSb2.5制造的、较高精度、厚度0.020mm、宽度为100mm的锡锑合金箔标记方式如下。示例:
箔SnSb2.5高0.020×100YS/T523—20113.2尺寸及其允许偏差
箔材的尺寸及其允许偏差应符合表2的规定。1
YS/T523—2011
Snl、Sn2、Sn3、SnSb1.5、SnSb2.5、SnSb12-1.5.SnSb13.5-2.5
Pb2、Pb3、Pb4、Pb5、PbSb3-1、PbSb6-5、PbSn45、PbSb3.5、PbSn2-2、PbSn4.5-2.5、PbSn6.5
Zn2、Zn3
2箔材的尺寸及其允许偏差
厚度/mm
0.010~0.030
>0.030~0.100
>0.030~0.100
0.010~0.030
>0.030~0.100
>0.030~0.100
厚度允许偏差/mm
普通精度
注1:经双方协议,可供应其他规格和允许偏差的箔材;注2:合同中未注明精度等级时,按普通精度供应。3.3化学成分
箔材的化学成分应符合表3的规定。2
较高精度
宽度/mm免费标准bzxz.net
>200~≤350
≤200
>200~≤350
宽度允许
偏差/mm
YS/T523—2011
20051000
“%/()
800℃
0002000
2000200
1000100
0~0'
08~0
09~0
s'-susad
s~s'
s's~
08°664
0666≤
s'lasus
YS/T 523—2011
3.4表面质量
3.4.1箔材表面应光滑、清洁,不应有辊印、压折和磨痕。允许有轻微的氧化色、油迹和暗斑。3.4.2箔材表面不应有超出厚度允许公差之半的缺陷。3.4.3厚度不大于0.03mm的箔材,对光用肉眼观察时,局部每0.1m2不允许有超过3个小针眼,且不形成条状和聚积的小针眼。
4试验方法
4.1箔材的化学成分仲裁分析方法:Sn1、Sn2、Sn3箔材化学分析方法按GB/T3260的规定进行;Pb2、Pb3、Pb4、Pb5、PbSb3-1、PbSb6-5、PbSb3.5、PbSn2-2、PbSn4.5-2.5箱材化学分析方法按GB/T4103的规定进行;Zn2、Zn3箔材化学分析方法按GB/T12689的规定进行;SnSb1.5、SnSb2.5、SnSb12-1.5、SnSb13.5-2.5、PbSn45、PbSn6.5箔材化学分析方法按GB/T10574的规定进行,或按双方议定方法进行。
4.2箔材的外形尺寸及其允许偏差按GB/T26303.3的规定进行检查。4.3箔材的表面质量用肉眼进行检查。5检验规则
5.1检查和验收
5.1.1箔材应由供方进行检验,保证产品符合本标准及合同(或订货单)的规定,并填写质量证明书。5.1.2需方应对收到的产品按本标准及合同(或订货单)的规定进行检验,检验结果与本标准及合同(或订货单)的规定不符时,应以书面形式向供方提出,由供需双方协商解决。属于表面质量及尺寸偏差的异议,应在收到产品之日起一个月内提出,属于其他质量异议,应在收到产品之日起三个月内提出。如需仲裁,仲裁取样应由供需双方共同进行。5.2组批
箔材应成批提交验收,每批应由同一牌号、规格和状态的产品所组成,批重不大于500kg。5.3检验项目
每批箔材均应进行化学成分、外形尺寸和表面质量的检验。5.4取样
箔材的取样应符合表4的规定。
表4取样
检验项目
化学成分
外形尺寸及表面质量
供方在熔铸时,每炉取1个试样;需方在每批箔材中任取1个试样
每批中任意抽取两卷,每卷取3m~5m长的试样,进行尺寸测量和表面质量的检查要求的章条号
试验方法的章条号
5.5检验结果的判定
5.5.1化学成分不合格时,判该批产品不合格。YS/T523--2011
5.5.2外形尺寸和表面质量的检验有一个试样的检验结果不合格,应从该批中再取双倍试样,进行该不合格项目的复验。重复试验结果全部合格,则判整批产品合格。复验结果仍有一个试样不合格,则判该批不合格,或逐卷检验,合格者单独编批验收6标志、包装、运输、贮存和质量证明书6.1标志
箔材的标志应在验收合格的箔卷上加贴标签,注明:a)
供方名称;
产品名称;
牌号、状态和规格;
产品批号;
e)其他。
6.2包装、运输和贮存
6.2.1包装规定如下:
6.2.1.1箔材需缠绕在外径65mm~69mm的塑料或其他材料的衬筒上,衬筒的长度应比箔材的宽度大15mm~120mm。
6.2.1.2箔材在衬筒上须卷得紧实,当卷材移动时不应有松脱现象。6.2.1.3箔材轴卷直径不应小于100mm,每卷张数不应多于5张,成卷后的箔材应以薄纸和塑料薄膜包裹或按供需双方商定的包装方法进行包装。6.2.1.4箔材的装箱:木箱内衬防潮纸,箔卷用架卡牢在箱中,以防窜动,箱外注明“防湿、轻放”等字样或标志,并以包装带捆紧,木箱毛重不应超过30kg。6.2.2运输和贮存时,应防止碰撞、受潮和活性化学的侵蚀。6.2.3箔材在贮存时,应先拆去包装的木箱,然后将箔卷存在干燥仓库内的架子上。6.3质量证明书
每批箔材应附有质量证明书,注明:供方名称;
产品名称;
产品批号、规格、状态和加工精度、批重和件数;c)
各项分析检验结果及技术监督部门印记;本标准编号;
包装日期。
7合同(或订货单)内容
订购本标准所列材料的合同(或订货单)内应包括下列内容:a)产品名称;
b)牌号;
YS/T 523-2011
状态;
规格;
重量;
尺寸精度;
本标准编号;
其他。
YS/T523-2011
中华人民共和国有色金属
行业标准
锡、铅及其合金箔和锌箔
YS/T523—2011
中国标准出版社出版发行
北京市朝阳区和平里西街甲2号(100013)北京市西城区三里河北街16号(100045)网址www.spc.net.cn
总编室:(010)64275323发行中心:(010)51780235读者服务部:(010)68523946
中国标准出版社秦皇岛印刷厂印刷各地新华书店经销
开本880×12301/16
2012年7月第一版
印张0.75字数13千字
2012年7月第一次印刷
书号:155066·2-23676
如有印装差错由本社发行中心调换版权专有侵权必究
举报电话:(010)68510107
小提示:此标准内容仅展示完整标准里的部分截取内容,若需要完整标准请到上方自行免费下载完整标准文档。