首页 > 其他行业标准 > FZ/T 66102-1995特种工业用棉布(一)
FZ/T 66102-1995

基本信息

标准号: FZ/T 66102-1995

中文名称:特种工业用棉布(一)

标准类别:其他行业标准

标准状态:现行

发布日期:1995-12-01

实施日期:1996-07-01

出版语种:简体中文

下载格式:.pdf .zip

相关标签: 特种 棉布

标准分类号

标准ICS号:纺织和皮革技术>>59.080纺织产品

中标分类号:纺织>>纺织制品>>W59其他纺织制品

关联标准

替代情况:FZ 330-1985;强制性转化为推荐性标准,其文本不做任何调整;公告:中华人民共和国工业和信息化部公告 2017年(第11号)

出版信息

出版社:中国标准出版社

页数:7页

标准价格:10.0

相关单位信息

复审日期:2017-03-24

起草人:朱锦兰、于沁

起草单位:上海市纺织工业局

归口单位:上海纺织标准计量研究所

提出单位:中国纺织总会

发布部门:中国纺织总会

标准简介

本标准规定了特种工业用棉布(一)的技术要求、外观疵点检验、试验方法、检验规则、标志、包装。 本标准适用于鉴定特种工业用棉布(一)。


标准图片预览

FZ/T 66102-1995特种工业用棉布(一)
FZ/T 66102-1995特种工业用棉布(一)
FZ/T 66102-1995特种工业用棉布(一)
FZ/T 66102-1995特种工业用棉布(一)
FZ/T 66102-1995特种工业用棉布(一)

标准内容

中华人民共和国纺织行业标准
FZ66102-1995
特种工业用棉布(一)
1995—12-01发布
中国纺织总会
1996—07—01实施
本标准在FZ330-85基础上进行修订。本标准根据GB/T1.1-1993《标准化工作导则标准编写的基本规定》和GB1.3-1987《标准化工作导则产品标准编写规定》进行编写,本标准中的所有计量单位都使用法定计量单位。
鉴于多年来特种工业用棉布生产厂的设备老化、生产条件较差,同时兼顾用户要求,本标准对115布经纬向断裂伸长作适当修订,并对生产量较大的一些产品幅宽偏差有所调整:100cm及以下为
100cm以上为
同时在外观疵点检验上也作了适当修订,统一按GB/T411一1993标准执行。本标准从1996年7月1日起实施。本标准由中国纺织总会提出,上海纺织标准计量研究所归口。本标准起草单位:上海市纺织工业局本标准协助起草单位:陕西省纺织工业总公司本标准主要起草人:朱锦兰于沁80
1范围
中华人民共和国纺织行业标准
特种工业用棉布(一)
FZ66102-1995
代替FZ330-85
本标准规定了特种工业用棉布(一)的技术要求、外观疵点检验、试验方法、检验规则、标志、包装。本标准适用于鉴定特种工业用棉布(--)。2引用标准
下列标准包含的条文,通过在本标准中引用而构成为本标准的条文。在标准出版时,所示版本均为有效。所有标准都会被修订,使用本标准的各方应探讨使用下列标准最新版本的可能性。GB250-94
GB3920-83
GB3921-83
GB5714-85
FZ65001-1995
FZ65004-1995
FZ65006-1995
FZ65008-1995
3技术要求
评定变色用灰色样卡
纺织品耐摩擦色牢度试验方法
纺织品耐洗色牢度试验方法
纺织品耐海水色牢度试验方法
特种工业用织物物理机械性能试验方法特种工业用纺织品化学性能试验方法特种工业用纺织品标志和包装
特种工业用纺织品检验规则
3.1物理机械及化学性能指标见表1。3.2外观症点
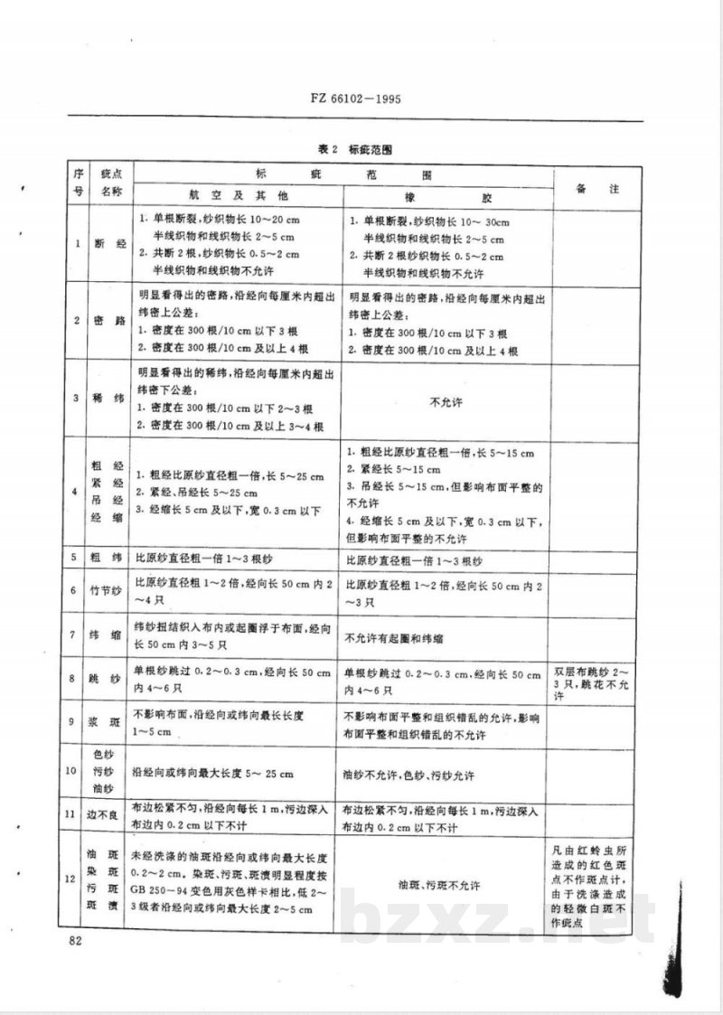
3.2.1外观症疵点的标出疵点(以下简称标疵)范围见表2。3.2.2约定匹长、允许标疵个数见表3。3.2.3在规定匹长内,按允许标疵个数掌握,标疵范围如表3。该类疵点,生产厂在检验时,应在布幅的一边缝上白色线作标记。不到标疵范围的起点时.不作疵点·普遍存在不允许,超过标症范围的疵点,应剪除或作假开剪。如作假开剪时应在布幅的一边缝上不褪色线作标记.生产厂在交货时应扣除假开剪的长度。3.3外观疵点评定说明
3.3.1每米内不得超过一个疵点。3.3.2疵点长度以经向或纬向最大的长度量计。3.3.3各种布面疵点,如在沿经向长0.2m内两边同时出现时,应按严重的一边评定。3.3.4凡属下列各类疵点均为不允许,疵点应剪除或作假开剪。如轧梭、稀弄、脱结不结、杂物织入、脱纬、修织不良、机械损伤、厚薄段、破洞、双经箍路、豁边。产品用于橡胶用布时,存在的上述各类疵点均应剪除。3.3.5未列入的疵点,根据影响使用程度,按类似疵点评定。3.3.6如果布匹长度多于或少于本条规定匹长时,其疵点的允许次数按比例折算。3.4外观疵点的说明
3.4.1断经—
包括断经、断纬,“共断二根纱”系指断二根经纱或断二根纬纱或断一根经纱、一根纬纱。3.4.2机械损伤
一边撑疵,刺毛辊造成纱身起毛或轧断纱。3.4.3修织不良
指修正疵点时造成的起毛或起给。中国纺织总会
1995-10-15批准
1996-07-01实施
本色粗平布
染色粗平布
连边重量
本色细平布航空
本色细平布胶+18120
燃细平布航空
5本色细平布
不小于76
交912:8~1202楼
本色细平布
本色细平布免费标准下载网bzxz
9:8120+
染色细平布
防腐细平布航空
本色线平布
本色线平布
染色线平布
74±号:81202
113柴色线平布
0+8120-
114丝光线平布
115本色线平布橡胶912:8~120
0-8120
丝光线平布
6+2812
阻燃线平布
染色双层布
阻燃双层布
119本色细平布航空
不小于96
断裂强
平均个别平均
253±5
235±10
297±5257±10
408±10368±13
468±16372±13
475±15456±20
458±10
428±16
432±8
500±25
432±8
500±25
432±8
500±25
不小于,
247±8
224±8
物理机械及化学性能指标
均个别
小于7
191235
191不小于4
191226
不小于
不小于
不小于8
斯破强力
不小于
个别经向纬向
最大最小
300~600
350~640
0.19±0.02
0.16±0.9
350~640
630~1040
不大于
不大于不大于
不大于
223±10
220±10
197±10172±10
不小于
325±8
332±8
不小于
320±8
686637
不小于
不大于不大于
588559
322±14
354±8335±14
552±10415±10
不大于·
不大于·
297±5
257±10
杰大于
不大于
不大于
指个品种的伸长率是标准伸长率。112号表6等
能血毒障表确调,随史著其基本性能持标,同时在基本性能指标中,个别断市翼九铺您
像股外
幅宽偏差100 em及以下为±2::8.100 cm以上为二7.5不大于
450~730
裂强度指标亦不考核。
300~600
0.16±0.02
加工委
J11x4平纹
J10.4×4110.4×4平纹
510.4×4|J10.4×4平纹
111.4x211.4x2平纹
110.6×2116.6×2平纹
J9.6×2J9.6X2平纹
J11.7×3J11.7×
竹节纱
边不良
航空及其他
1.单根断裂,纱织物长10~20cm
半线织物和线织物长2~5cm
2.共断2根,纱织物长0.5~2cm
半线织物和线织物不允许
FZ66102-1995
表2标疵范围
明显看得出的密路,沿经向每厘米内超出纬密上公差:
1.密度在300根/10cm以下3根
2.密度在300根/10cm及以上4根
明显看得出的稀纬,沿经向每厘米内超出纬密下公差:
1.密度在300根/10cm以下2~3根2.密度在300根/10cm及以上3~4根1.粗经比原纱直径粗一倍,长5~25cm2.紧经、吊经长5~25cm
3.经缩长5cm及以下,宽0.3cm以下比原纱直径粗一倍1~3根纱
比原纱直径粗1~2倍,经向长50cm内2~4只
纬纱扭结织入布内或起圈浮于布面,经向长50cm内3~5只
单根纱跳过0.2~0.3cm,经向长50cm内4~6只
不影响布面,沿经向或纬向最长长度1~5cm
沿经向或纬向最大长度5~25cm
布边松紧不匀,沿经向每长1m,污边深入布边内0.2cm以下不计
未经洗涤的油斑沿经向或纬向最大长度0.2~2cm。染斑、污斑、斑溃明显程度按GB250-94变色用灰色样卡相比,低2~3级者沿经向或纬向最大长度2~5cm范
1.单根断裂,纱织物长10~30cm半线织物和线织物长2~5cm
2.共断2根纱织物长0.5~2cm
半线织物和线织物不允许
明显看得出的密路,沿经向每厘米内超出纬密上公差:
1.密度在300根/10cm以下3根
2.密度在300根/10cm及以上4根
不允许
1.粗经比原纱直径粗一倍,长5~15cm2.紧经长5~15cm
3.吊经长5~15cm,但影响布面平整的不允许
4.经缩长5cm及以下,宽0.3cm以下,但影响布面平整的不允许
比原纱直径粗一倍1~3根纱
比原纱直径粗1~2倍,经向长50cm内2~3只
不允许有起圈和纬缩
单根纱跳过0.2~0.3cm,经向长50cm内4~6只
不影响布面平整和组织错乱的允许,影响布面平整和组织错乱的不允许
油纱不允许,色纱、污纱允许
布边松紧不匀,沿经向每长1m,污边深入布边内0.2cm以下不计
油斑、污斑不允许
双层布跳纱2~
3只,跳花不允
凡由红虫所
造成的红色斑
点不作斑点计,
由于洗涤造成
的轻微白斑不
作疵点
注:1
航空及其它
由金属引起的锈渍0.1~0.2cm
FZ66102-1995
续表2
深入布边内0.3cm及以下(靠边断2根纱不算),长不超过12cm
深入布边内0.5cm~1cm,每匹内3~5只
色泽按GB250-94变色用灰色样卡相比,低于3级的条花和横档宽0.2cm及以上长20~50cm
深入布内3~5cm,沿边长度不超过1m前后及左右色差按GB250-94变色用灰色样卡比较不低于3级为合格
轧皱布面1cm以上
纬纱直线歪斜或弧形歪斜不超过7%为合格,102、105、109、110、111纬斜不超过5%,119纬斜不超过6%
由金属引起的锈溃0.1~0.2cm
深入布边内0.3cm及以下(靠边断2根纱不算),长不超过12cm
深入布边内0.5cm~1cm,每匹内3~5只
前后及左右色差按GB250-94变色用灰色样卡比较不低于3级为合格
轧皱不允许
纬纱直线歪斜或弧形歪斜不超过7%为合格,102、105、109、110、111纬斜不超过5%,119纬斜不超过6%
约定匹长、允许标疵个数
本色粗平布、染色粗平布
本色细平布
本色细平布、阻燃细平布
本色细平布
本色细平布
本色细平布、染色细平布
防腐细平布
本色线平布
本色线平布、染色线平布
染色线平布
丝光线平布
本色线平布
丝光线平布、阻燃线平布
染色双层布、阻燃双层布
本色细平布
规定匹长及
允许公差
70--10
最短段长和假
开剪间最小距离
不足规定长度
布段允许数量
以米计的%
匹长不足或超过规定匹长时,允许标疵个数和允许假剪次数按比例折算。2橡胶用布最短段长按表2规定增加一倍。3
0.1cm以下10
cm2内3~5个
称一只症点,超
过5个则不允
许,大面积分散
的不充允许
允许标
症个数
充允许假开
剪次数
FZ66102-1995
3.4.4密路一一以最明显处为准,量计1cm内根数,与密度上公差折算为1cm的根数相比较。3.4.5稀纬一—以最明显处为准,量计1cm内根数,与密度下公差折算为1cm的根数相比较。3.4.6染斑—指在染色布上,因染料溶解不良造成的深点或因坏布修刮洗涤造成的染斑。污斑指布匹运输、储藏或在加工过程中,沾染在表面的污浊斑点,一般经洗涤可以消除·属于此类疵点,如泥污、尘污、试剂下脚污以及整理时机身不清洁造成污斑等。油斑一一指在织造和加工过程中造成的透过布的另一面油斑。斑溃—指在加工过程中造成的煮练斑、水斑、水渍印以及洗涤各种疵点造成的痕迹。3.4.7.脱侠一—指印染加工中拉幅整理时布侠滑脱造成布匹局部幅小。3.4.8条花一—指布面沿经向或纬向伸延,有深浅色泽或不同色光的条状疵点,属于此类疵点如:通匹性染色条花、煮练起条花或雨状条花。横档一一布面沿纬向伸延的长形疵点,属于此类疵点的如染色布的停车档、接头印或稀纬、密路(未达疵点起点程度)造成染色档等。3.4.9轧皱一—指由于轧光造成的死皱痕,布匹运转中造成的冲击死皱痕亦属此类。3.4.10深浅边一—指染色不匀造成的深浅边。评定深浅边时有边组织折去布边3cm后与布幅中正常色泽比较评级。
3.4.11色差一一指布面色光差异或色泽有深浅的疵点。前后色差指在布匹的不同处或两头色差;左右色差指布匹的两边色差;匹与匹色差,指同一批生产或交货的布匹任意两匹间的色差。4外观症点检验
外观疵点检验,按GB/T411的规定进行,并根据特种工业用棉布的使用要求另作补充规定如下。4.1逐匹检验。
4.2112、114、115、116等四个品种应两面检查。5试验方法
物理机械性能试验按FZ65001的规定进行。化学性能试验按FZ65004的规定进行。染色牢度试验按GB3920纺织品耐摩擦色牢度试验方法、GB3921纺织品耐洗色牢度试验方法和GB5714纺织品耐海水色牢度试验方法的规定进行。6检验规则
检验规则按FZ65008的规定进行。7标志、包装
标志、包装按FZ65006的规定进行。84
小提示:此标准内容仅展示完整标准里的部分截取内容,若需要完整标准请到上方自行免费下载完整标准文档。