首页 > 其他行业标准 > YS/T 806-2012铝及铝合金中稀土分析方法 X-射线荧光光谱法测定镧、铈、镨、钕、钐含量
YS/T 806-2012

基本信息

标准号: YS/T 806-2012

中文名称:铝及铝合金中稀土分析方法 X-射线荧光光谱法测定镧、铈、镨、钕、钐含量

标准类别:其他行业标准

英文名称:Chemical analysis method for rare earth in aluminium and aluminium alloys—Determination of La,Ce,Pr,Nd,Sm contents X-ray fluorescence spectrometric method

标准状态:已作废

发布日期:2012-11-07

实施日期:2013-03-01

作废日期:2020-10-01

出版语种:简体中文

下载格式:.pdf .zip

相关标签: 铝合金 稀土 分析方法 射线 荧光 光谱法 测定 含量

标准分类号

标准ICS号:冶金>>有色金属>>77.120.10铝和铝合金

中标分类号:冶金>>金属化学分析方法>>H12轻金属及其合金分析方法

关联标准

替代情况:被YS/T 806-2020代替

出版信息

出版社:中国标准出版社

页数:8页

标准价格:14.0

出版日期:2013-03-01

相关单位信息

起草人:赵洪生、金建华、张晓平、邢戈斌、沈清华、郭艳萍、张树朝、文静、张爱芬、马慧侠、艾蓁、白鹏程、孙洪斌、聂艾红、罗梅

起草单位:包头铝业有限公司等

归口单位:全国有色金属标准化技术委员会(SAC/TC 243)

发布部门:中华人民共和国工业和信息化部

主管部门:全国有色金属标准化技术委员会(SAC/TC 243)

标准简介

本标准规定了铝及铝合金中镧、铈、镨、钕、钐元素的测定方法。 本标准适用于铝及铝合金中镧、铈、镨、钕、钐元素的测定。测定范围:La:0.020%~0.250%、Ce:0.050%~0.600%、Pr:0.005%~0.065%、Nd:0.020%~0.250%、Sm:0.001%~0.015%。
本标准按照GB/T1.1—2009给出的规则起草。
本标准由全国有色金属标准化技术委员会(SAC/TC243)归口。
本标准负责起草单位:包头铝业有限公司。
本标准参加起草单位:中国铝业股份有限公司郑州研究院、中国铝业股份有限公司河南分公司。
本标准主要起草人:赵洪生、金建华、张晓平、邢戈斌、沈清华、郭艳萍、张树朝、文静、张爱芬、马慧侠、艾蓁、白鹏程、孙洪斌、聂艾红、罗梅。

标准图片预览

YS/T 806-2012铝及铝合金中稀土分析方法  X-射线荧光光谱法测定镧、铈、镨、钕、钐含量
YS/T 806-2012铝及铝合金中稀土分析方法  X-射线荧光光谱法测定镧、铈、镨、钕、钐含量
YS/T 806-2012铝及铝合金中稀土分析方法  X-射线荧光光谱法测定镧、铈、镨、钕、钐含量
YS/T 806-2012铝及铝合金中稀土分析方法  X-射线荧光光谱法测定镧、铈、镨、钕、钐含量
YS/T 806-2012铝及铝合金中稀土分析方法  X-射线荧光光谱法测定镧、铈、镨、钕、钐含量

标准内容

ICS77.120.10
中华人民共和国有色金属行业标准YS/T806—2012
铝及铝合金中稀土分析方法
X-射线荧光光谱法测定
镧、铈、错、、含量
Chemical analysis method for rare earth in aluminium and aluminium alloys-DeterminationofLa,Ce,Pr,Nd,SmcontentsX-ray fluorescence spectrometric method2012-11-07发布
中华人民共和国工业和信息化部2013-03-01实施
本标准按照GB/T1.1一2009给出的规则起草。本标准由全国有色金属标准化技术委员会(SAC/TC243)归口。本标准负贵起草单位:包头铝业有限公司。YS/T806—2012
本标准参加起草单位:中国铝业股份有限公司郑州研究院、中国铝业股份有限公司河南分公司。本标主要起草人:赵洪生、金建华、张晓平、邢戈斌、沈清华、郭艳萍、张树朝、文静、张爱芬、马慧侠、艾葉、白鹏程、孙洪斌、聂艾红、罗梅。1范围
铝及铝合金中稀土分析方法
X-射线荧光光谱法测定
镧、、错、钕、含量
本标准规定了铝及铝合金中镧、铈、错、钕、元索的测定方法。YS/T806—2012
本标准适用于铝及铝合金中镧、铺、错、钕、元素的测定。测定范围为La:0.020%~0.250%、Ce:0.050%~0.600%、Pr:0.005%~0.065%、Nd:0.020%~0.250%.Sm:0.001%~0.015%。2方法原理
在包含某种待测元素的样品中,照射一次X射线,就会产生待测元素的荧光X射线。荧光X射线的强度会随着待测元素含量的变化而改变,待测元素含量高,荧光X射线的强度就会变强。根据此原理,如果预先知道已知浓度样品的荧光X射线强度,就可以计算出样品中待测元素的含量。3仪器和材料
3.1波长色散X射线荧光光谱仪:端口靶X射线管。3.2试样加工设备:车床或铣床。4环境
4.1不应受阳光照射及其他辐射源的辐射。4.2不应受大的震动及气体腐蚀。4.3分析室应洁净无尘,温度、湿度按仪器要求控制。5试样
5.1试样尺寸
使用X射线荧光光谱仪分析试样时,应保证试样能将样品杯孔径完全覆盖,试样的厚度应保证不被X射线击穿。
5.2试样加工
试样分析面用车床或铣床加工成光洁的平面。试样车削时可用无水乙醇冷却、润滑,不应用其他润滑剂。wwW.bzxz.Net
6分析步骤
6.1测定次数
独立进行两次测定,取其平均值。1
YS/T806—2012
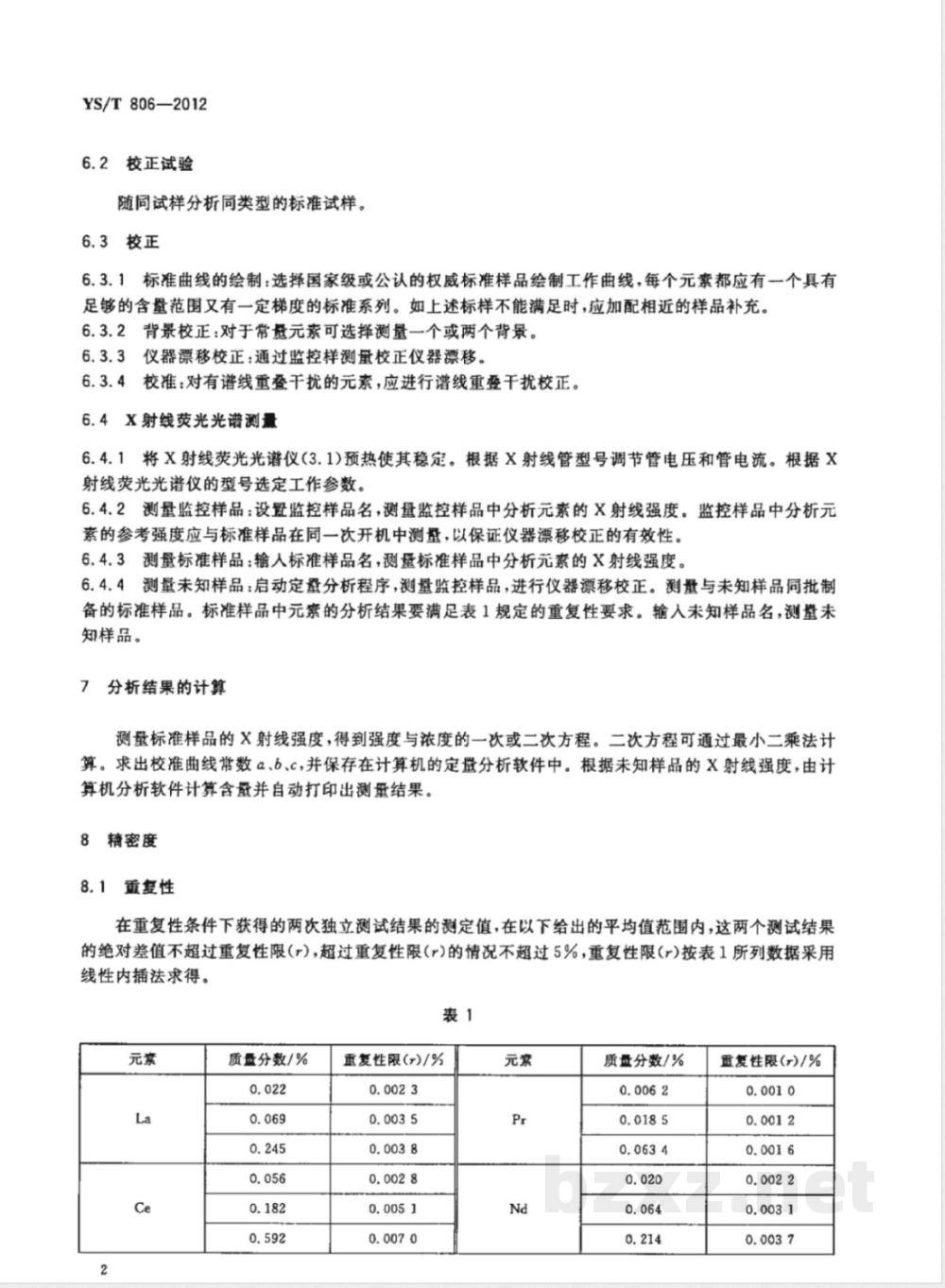
6.2校正试验
随同试样分析同类型的标准试样。6.3校正
6.3.1标准曲线的绘制:选择国家级或公认的权威标准样品绘制工作曲线,每个元素都应有一个具有足够的含量范围又有一定梯度的标准系列。如上述标样不能满足时,应加配相近的样品补充。6.3.2背景校正:对于常量元素可选择测量一个或两个背景。6.3.3仪器漂移校正:通过监控样测量校正仪器漂移。6.3.4校准:对有谱线重叠干扰的元素,应进行谱线重叠干扰校正。6.4X射线荧光光谱测量
6.4.1将X射线荧光光谱仪(3.1)预热使其稳定。根据X射线管型号调节管电压和管电流。根据X射线荧光光谱仪的型号选定工作参数。6.4.2测量监控样品:设置监控样品名,测量监控样品中分析元素的X射线强度。监控样品中分析元素的参考强度应与标准样品在同一次开机中测量,以保证仪器漂移校正的有效性。6.4.3测量标准样品:输人标准样品名,测量标准样品中分析元素的X射线强度。6.4.4测量未知样品:启动定量分析程序,测量监控样品,进行仪器漂移校正。测量与未知样品同批制备的标准样品。标准样品中元素的分析结果要满足表1规定的重复性要求。输人未知样品名,测量未知样品。
分析结果的计算
测量标准样品的X射线强度,得到强度与浓度的一次或二次方程。二次方程可通过最小二乘法计算。求出校准曲线常数a、b、c,并保存在计算机的定量分析软件中。根据未知样品的X射线强度,由计算机分析软件计算含量并自动打印出测量结果。8精密度
8.1重复性
在重复性条件下获得的两次独立测试结果的测定值,在以下给出的平均值范围内,这两个测试结果的绝对差值不超过重复性限(r),超过重复性限(r)的情况不超过5%,重复性限(r)按表1所列数据采用线性内插法求得。
质盘分数/%
重复性限(T)/%
质盘分数/%
重复性限()/%
允许差
质盘分数/%
表1(续)
重复性限(r)/%
0,00027
实验室之间分析结果的差值应不大于表2所列允许差9
质量保证与控制
质量分数/%
YS/T806—2012
重复性限(r)/%
应用标准样品,使用时至少每半年校核一次本标准方法的有效性。当过程失控时,应找出原因。纠正错误后,重新进行校核。
质盘分数/%
0.020~0.025
>0.025~0.050
>0.050~0.075
>0.075~0.100
>0.100~0.25
0.050~0.075
>0.075~0.100
>0.100~0.25
>0.25~0.50
0.0010~0.0025
>0.025~0.050
>0.050~0.075
>0.075~0.100
>0.100~0.15
允许差/%
0, 012
质量分数/%
0.0050~0.0075
>0.075~0.010
>0.010~0.025
>0.025~0.050
>0.050~0.065
0.020~0.050
>0.050~0.075
>0.075~0.100
>0.100~0.25
允许差/%
YS/T806-2012
中华人民共和国有色金属
行业标准
铝及铝合金中稀土分析方法
X-射线荧光光谱法测定
镧、铈、错、钕、含量
YS/T806~-2012
中国标准出版社出版发行
北京市朝阳区和平里西街甲2号(100013)北京市西城区三里河北街16号(100045)网址www.spc.net.cn
发行中心:(010)51780235
总编室:(010)64275323
读者服务部:(010)68523946
中国标准出版社皇岛印刷厂印刷各地新华书店经销
开本880×12301/16
2013年1月第一版
印张0.5
字数7千字
2013年1月第一次印刷
书号:155066·2-24277
告由本社发行中心调换
如有印装差错
侵权必究
版权专有
举报电话:(010)68510107
小提示:此标准内容仅展示完整标准里的部分截取内容,若需要完整标准请到上方自行免费下载完整标准文档。