首页 >  其他行业标准 >  YB/T 190.12-2014连铸保护渣 三氧化二硼含量的测定 电感耦合等离子体原子发射光谱法

基本信息

标准号: YB/T 190.12-2014

中文名称:连铸保护渣 三氧化二硼含量的测定 电感耦合等离子体原子发射光谱法

标准类别:其他行业标准

标准状态:现行

发布日期:2014-10-14

实施日期:2015-04-01

出版语种:简体中文

下载格式:.pdf .zip

下载大小:4.48 MB

相关标签: 连铸 保护 氧化 含量 测定 电感 耦合 等离子体 原子 发射光谱

标准分类号

标准ICS号:冶金>>钢铁产品>>77.140.80钢铁铸件

中标分类号:冶金>>冶金原料与辅助材料>>H30冶金原料与辅助材料综合

关联标准

出版信息

出版社:冶金工业出版社

标准价格:30.0

出版日期:2015-04-01

相关单位信息

发布部门:中华人民共和国工业和信息化部

标准简介

本部分规定了电感耦合等离子体原子发射光谱法(ICP -AES)测定三氧化二硼含量的方法。 本部分适用于保护渣中三氧化二硼含量的测定,测量范围(质量分数):0.05%~12.0%。


标准内容

ICS73.080
中华人民共和国黑色冶金行业标准YB/T190.12—2014
连铸保护渣
三氧化二硼含量的测定
电感耦合等离子体原子发射光谱法Continuous castingmouldpowderThedetermination of borontrioxidecontent-The inductively coupled plasma atomic emission spectrometric method2014-10-14发布
中华人民共和国工业和信息化部2015-04-01实施
YB/T190《连铸保护渣化学分析方法》分为13部分:第1部分:连铸保护渣
二氧化硅含量的测定高氯酸脱水重量法第2部分:连铸保护渣氧化铝含量的测定EDTA滴定法第3部分:连铸保护渣总钙含量的测定EGTA滴定法一第4部分:连铸保护渣氧化镁含量的测定CyDTA滴定法YB/T190.12—2014
一第5部分:连铸保护渣化学分析方法火焰原子吸收光谱法测定氧化钾、氧化钠含量第6部分:连铸保护渣游离碳含量的测定燃烧气体容量法和红外线吸收法第7部分:连铸保护渣
查总碳含量的测定燃烧气体容量法和红外线吸收法第8部分:连铸保护渣铁含量的测定邻菲罗啉分光光度法和火焰原子吸收光谱法第9部分:连铸保护渣
第10部分:连铸保护渣
氧化锂含量的测定火焰原子吸收光谱法氟含量的测定离子选择电极法
-第11部分:连铸保护渣
第12部分:连铸保护渣
氧化锰含量的测定高碘酸钠(钾)分光光度法和火焰原子吸收光谱法
三氧化二硼含量的测定电感耦合等离子体原子发射光谱法第13部分:连铸保护渣
二氧化硅、三氧化二铝、氧化钙、氧化镁、全铁含量的测定波长色散X射线荧光光谱法
本部分为YB/T190的第12部分。
本部分按照GB/T1.1一2009给出的规则起草。本部分由中国钢铁工业协会提出。本部分由全国钢标准化技术委员会(SAC/TC183)归口。本部分起草单位:武汉钢铁(集团)公司、冶金工业信息标准研究院。本部分主要起草人:邵梅、闻向东、陈士华、张穗忠、曹宏燕、吴立新、陈晓红、赵希文、仇金辉、卢春生、吕琦。
连铸保护渣三氧化二硼含量的测定电感耦合等离子体原子发射光谱法YB/T190.12—2014
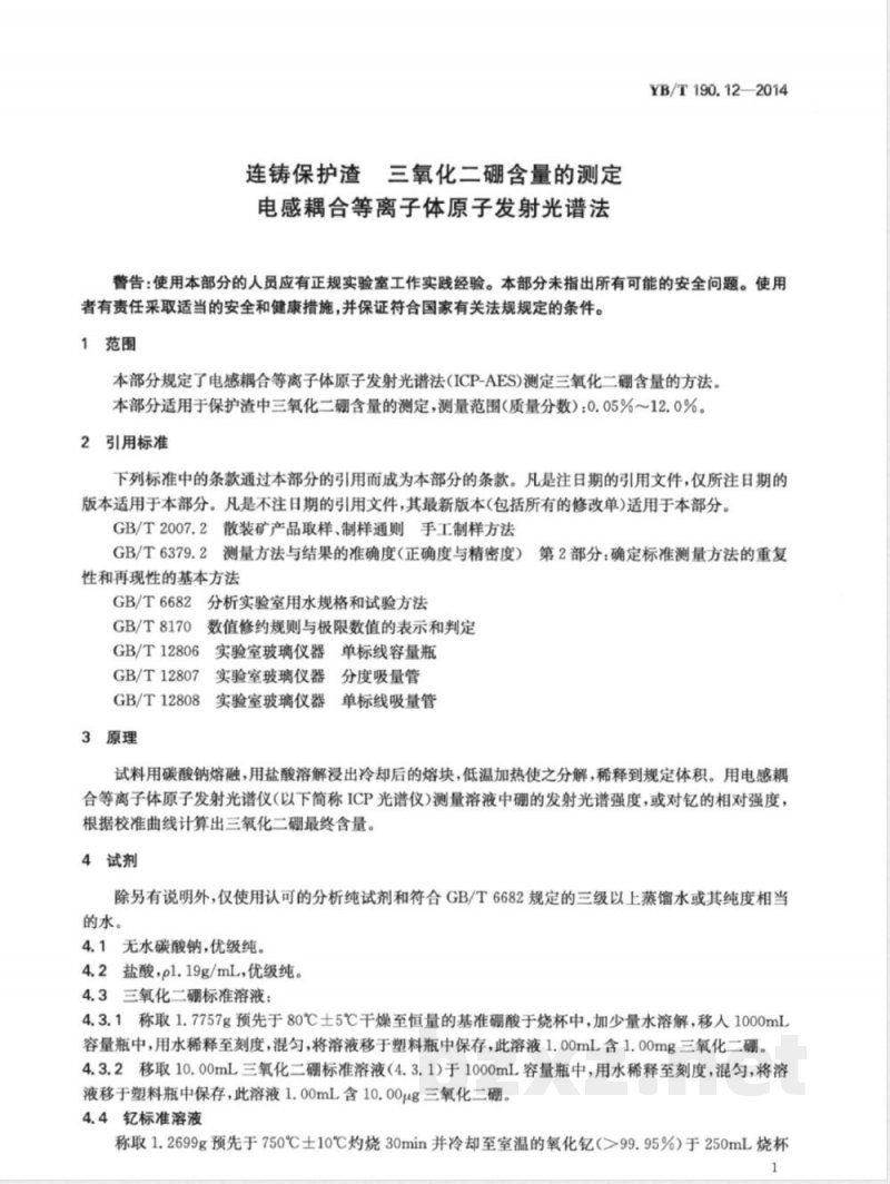
警告:使用本部分的人员应有正规实验室工作实践经验。本部分未指出所有可能的安全问题。使用者有责任采取适当的安全和健康措施,并保证符合国家有关法规规定的条件。1范围
本部分规定了电感耦合等离子体原子发射光谱法(ICP-AES)测定三氧化二硼含量的方法。本部分适用于保护渣中三氧化二硼含量的测定,测量范围(质量分数):0.05%~12.0%。2引用标准
下列标准中的条款通过本部分的引用而成为本部分的条款。凡是注日期的引用文件,仅所注日期的版本适用于本部分。凡是不注日期的引用文件,其最新版本(包括所有的修改单)适用于本部分。GB/T2007.2散装矿产品取样、制样通则手工制样方法GB/T6379.2测量方法与结果的准确度(正确度与精密度)第2部分:确定标准测量方法的重复性和再现性的基本方法
GB/T6682分析实验室用水规格和试验方法数值修约规则与极限数值的表示和判定GB/T8170
实验室玻璃仪器单标线容量瓶
GB/T12806
实验室玻璃仪器分度吸量管
GB/T12807
3实验室玻璃仪器单标线吸量管
GB/T12808
3原理
试料用碳酸钠熔融,用盐酸溶解浸出冷却后的熔块,低温加热使之分解,稀释到规定体积。用电感耦合等离子体原子发射光谱仪(以下简称ICP光谱仪)测量溶液中硼的发射光谱强度,或对亿的相对强度,根据校准曲线计算出三氧化二硼最终含量。4试剂
除另有说明外,仅使用认可的分析纯试剂和符合GB/T6682规定的三级以上蒸馏水或其纯度相当的水。
4.1无水碳酸钠,优级纯。
4.2盐酸,pl.19g/mL,优级纯。4.3三氧化二硼标准溶液
4.3.1称取1.7757g预先于80℃士5℃干燥至恒量的基准硼酸于烧杯中,加少量水溶解,移入1000mL容量瓶中,用水稀释至刻度,混匀,将溶液移于塑料瓶中保存,此溶液1.00mL含1.00mg三氧化二硼,4.3.2移取10.00mL三氧化二硼标准溶液(4.3.1)于1000mL容量瓶中,用水稀释至刻度,混匀,将溶液移于塑料瓶中保存,此溶液1.00mL含10.00μg三氧化二硼。4.4钇标准溶液免费标准bzxz.net
称取1.2699g预先于750℃士10℃灼烧30min并冷却至室温的氧化钇(>99.95%)于250mL烧杯1
YB/T190.12—2014
中,加30mL盐酸(1十1),加热溶解,冷却至室温。移入1000mL容量瓶中,用水稀释至刻度,混匀。此溶液1.00mL含1.00mg。
5仪器
5.1单标线移液管、分度移液管和单标线容量瓶,应分别符合GB/T12806、GB/T12807和GB/T12808的规定。
5.2ICP光谱仪
可以使用任何类型的ICP光谱仪,在测定之前,按制造商的说明进行初始设定,并按7.6.2进行性能试验。推荐使用耐高盐雾化器,以防止结盐产生较高的记忆效应。本标准的推荐分析谱线:B182.641nm、B208.959nm、B249.678nm和Y371.030nm。但本标准不对分析谱线作出限制性的规定,也可采用其他分析谱线。在选用分析谱线之前(包括推荐的分析谱线),必须仔细评价光谱干扰、背景和离子化,如果不能满足建议的性能参数,表明可能有干扰。注:B182.641nm位于短波,使用该线时需要先用情性气体对整个光学系统进行充分的吹洗。表1显示了背景等效浓度(BEC),对于浓度小于或等于该浓度的试料的分析,在校准和分析之前,必须先仔细评价所选择的具体谱线的背景校准。表1推荐的性能参数
6制样
DL/(μg/mL)
BEC/(μg/mL)
6.1按GB/T2007.2的规定制备试样。试样应全部通过0.097mm筛孔。6.2试样分析前在105℃~110℃干燥2h,置于干燥器中冷却至室温。7分析步骤
7.1试料量
称取0.20g试样(6.2),精确到0.0002g。7.2测定次数
同一试样应称取至少两份试料进行测定。注:试样应迅速称取,以免重新吸湿7.3空白试验
随同试料进行空白试验。
7.4试料分解和试液制备
7.4.1试料(7.1)置于已预置1.0克无水碳酸钠(4.1)的铂埚中,充分混匀,再覆盖1.0g无水碳酸钠(4.1),于高温炉低于700℃处加热,逐渐升至1050℃熔融20min,取出冷却。注:如果试样含碳量较高,为了避免腐蚀铂埚,应预先将试料置于垫有两层滤纸的铂中,在700℃左右在高温炉中灼烧30min~60min后取出后加人熔剂熔融。7.4.2在聚四氟乙烯杯或石英烧杯中,加50mL~70mL水和20mL盐酸(4.2)在低温炉上浸出并溶解熔块(试样硅含量高时适当多加些水),用带橡皮头的石英玻璃棒擦净铂娲壁上的遗留物,冷却并转移至250mL塑料或石英容量瓶中,用水稀释至刻度,混匀。如用内标法测量,在定容前,加入5.00mL亿标准溶液(4.4)。
7.5校准溶液的制备
取与分解试样相同量的无水碳酸钠(4.1)置于聚四氟乙烯杯或石英烧杯中,加50mL70mL水和2
YB/T190.12—2014
20mL盐酸(4.2)溶解,转移至250mL塑料或石英容量瓶中,加人三氧化二硼标准溶液,定容至250mL塑料或石英容量瓶中。如果使用内标法,在定容前,加人5.00mL标准溶液(4.4)。校准溶液为绘制分析元素校准曲线所需要的标准溶液,其浓度范围要覆盖所分析元素的浓度范围,表2中包括了方法所测定的全部含量范围。根据试样含量范围制作合适的校准曲线,每一校准曲线需要由5点(含5点)以上校准溶液组成,校准溶液的浓度差不超过2个数量级并成合适梯次。表2校准曲线溶液的配制
校准曲线溶液号
标准溶液
标准溶液加人量/mL
校准曲线各点
相当于试样的三氧化二硼含量/%校准曲线溶液号
标准溶液
标准溶液加人量/mL
校准曲线各点
相当于试样的三氧化二硼含量/%7.6光谱仪的调节
7.6.1一般要求
首先应按制造商的建议和实验室定量分析操作来初始调节ICP光谱仪(5.2)。7.6.2性能试验
性能试验的目的是评价ICP光谱仪性能参数,使所有类型的光谱仪都能在相等条件下操作,以便比较产生的数据。
试验基于以下三个参数的确定:检出限(DL);
一背景等效浓度(BEC);
短期精密度(RSD)。
这些参数的评价程序在附录B中给出。尽量完善优化每一轮的仪器参数,如有必要应尽可能多的进行仪器操作次数,直至所得数值符合表1要求。
7.7测量
7.7.1校准溶液的测量
先使用零校准溶液,并按浓度增大的顺序吸入校准溶液,在每次吸人溶液之间吸入去离子水。至少重复测量2次,计算其平均值。以光谱强度的平均值减去零浓度光谱强度平均值为纵坐标,校准溶液的浓度为横坐标,绘制三氧化二硼的校准曲线,注:最初校准建立后,再次分析时,可使用两点再校正程序进行常规分析,此种情况下的结果计算,按附录C规定进行。
检查校准曲线的线性,其相关系数应大于0.999。7.7.2试验溶液的测量
校准溶液测量后,立即测量试验溶液(7.4.2),每次测量之间吸人去离子水。试验溶液至少应重复测量2次,计算其平均值。其光谱强度平均值减去空白试验溶液光谱强度的平均值为净光谱强度,YB/T190.12—2014
8结果计算
8.1分析结果的计算
根据试验溶液的净光谱强度值从校准曲线中计算三氧化二硼的浓度值,按式(1)计算三氧化二硼的质量分数wB%。
式中:
试验溶液中三氧化二硼的浓度,单位为微克每毫升(μg/mL);CM
V—校准和试验溶液的最终体积,单位为毫升(mL);m
试料量,单位为克(g)。
8.2分析结果的确定和表示
同一试样两次独立分析结果差的绝对值如不大于重复性限r值,则取其算术平均值作为分析结果。如果两次独立分析结果差的绝对值大于r值,则按附录A的规定追加测量次数并确定分析结果。分析结果按GB/T8170修约,当分析结果大于或等于0.10%时,将数值修约到两位小数,当分析结果小于0.10%时,将数值修约到三位小数。9精密度
精密度数据是在2013年由8个实验室对三氧化二硼含量的5个不同水平试样进行共同试验确定的。每个实验室对每个水平的三氧化二硼含量在重复性条件下独立测定3次。共同试验数据按GB/T6379.2进行统计分析,统计结果表明三氧化二硼质量分数与其重复性限r间存在线性函数关系,与其再现性限R间存在线性函数关系,函数关系式计算结果见表3。表3精密度
三氧化二硼含量(质量分数)/%
0.05~12.0
重复性限r
r=0.004374+0.03015m
重复性限(r)、再现性限(R)按表3给出的方程求得。再现性限R
R=0.01224+0.04622m
在重复性条件下,获得的两次独立分析结果差值的绝对值不大于重复性限r,出现大于重复性限r的概率不大于5%;
在再现性条件下,获得的两次独立分析结果差值的绝对值不大于再现性限R,出现大于再现性限R的概率不大于5%。
精密度共同试验的原始数据见附录D。试验报告
试验报告应包括下列信息:
识别样品、实验室和试验日期所需的全部资料;b)
标准编号;
结果及其表示;
采用的分析谱线;
测定中发现的异常现象;
对结果可能产生影响而在本部分中没有规定的任何操作。附录A
(规范性附录)
试样分析结果接受程序流程图
图A.1为试样分析结果接受程序流程图。从独立结果开始
分析结果,义2
再次测定
[YmaxYmin|≤1.2r
再次测定4
[maxmn|≤1.3r
=中位值(,2,为,)
注:r为重复性限。
试样分析结果接受程序流程图
YB/T190.12—2014
YB/T190.12—2014
B.1目的
附录B
(规范性附录)
ICP光谱仪性能试验
本附录中给出的性能试验目的在于使用不同类型的仪器对ICP光谱仪的性能进行适当的测定,允许不同的仪器使用不同的操作条件,但ICP光谱仪最终能产生一致的结果。整个性能试验步骤用三个基本参数考核:检出限(DL),背景等效浓度(BEC)和短期精密度(RSD)。
B.2校准溶液
制备3份溶液,含待测物浓度分别为:0浓度水平,10倍检出限和1000倍检出限。这些溶液含有与待测样品相似浓度的酸、熔剂、基体元素。制备校准溶液的DL值可以是实验室值或是表1中给出的估计值。B.3程序
应按制造商的建议和实验室的定量分析的实践经验对ICP光谱仪进行最初的调节。吸人空白液并以预设积分时间测定10次。对另外两种校准溶液重复此操作。按照式(B.1)计算分析曲线的斜率:M=(I2-I)/c2
式中:
M分析曲线的斜率;
-10倍检出限的浓度,单位为微克每毫升(ug/mL)I2——第二个校准溶液(浓度为10倍检出限)10次原始强度读数的平均值;Is——空白溶液10次强度读数的平均值。按照式(B.2)计算DL:
DL=3Sb/M.
式中:
检出限,单位为微克每毫升(ug/mL);Sb——10次空白强度读数的标准偏差。按照式(B.3)计算BEC:
BEC=I/M+
式中:
背景等效浓度,单位为微克每毫升(ug/mL)。(B. 1)
从平均强度(I3)与空白平均强度Ip的差值来计算第三个校准溶液(浓度为1000倍检出限)的净平均强度(INs),按照式(B.4)计算:IN=I-.
式中:
I3——平均强度;
IN3—第三个校准溶液的净平均强度。按照式(B.5)计算第三个校准溶液的净强度相对标准偏差+×100
式中:
S3——第三个校准溶液的10次强度读数的标准偏差YB/T190.12—2014
YB/T190.12—2014
附录C
(资料性附录)
校准曲线的标准化(漂移校正)
校准曲线的定期检查和校正,按如下操作进行:取两份校准溶液,分析元素的含量分别是最低和最高的。在绘制的校准曲线中,测定这两种校准溶液的光谱强度,按式(C.1)和式(C.2)计算校正系数α和β。α=
IHo - Iuo
β-I-a.....
式中:
IH高含量校准溶液的初始测量强度;ILo—低含量校准溶液的初始测量强度;II高含量校准溶液在一定时间间隔后的测量强度;IL——低含量校准溶液在一定时间间隔后的测量强度。测定的试样溶液光谱强度应使用校正系数α和β校正,按式(C.3)计算:Ic=α.I+....
式中:
Ic经校正后的强度值;
I——测定强度值。
在下次校正前,同一批分析中应使用相同的α和β值。......
........
注1:标准化频率取决于仪器的特性。一般,30min或每隔10~20个试样,用相同的校准溶液校正校准曲线。注2:校正后的强度值(Ic)用来计算分析元素含量,该计算通常由计算机来完成。8
附录D
(资料性附录)
三氧化二硼精密度共同试验原始数据YB/T190.12—2014
精密度数据是在2013年由8个实验室对三氧化二硼含量的5个不同水平试样进行共同试验确定的。
每个实验室对每个水平的三氧化二硼含量在重复性条件下独立测定3次。测定的原始数据见表D.1。
实验室
三氧化二硼精密度试验的测定原始数据三氧化二硼含量(质量分数)/%
1, 874

小提示:此标准内容仅展示完整标准里的部分截取内容,若需要完整标准请到上方自行免费下载完整标准文档。

标准图片预览

YB/T 190.12-2014连铸保护渣 三氧化二硼含量的测定 电感耦合等离子体原子发射光谱法 YB/T 190.12-2014连铸保护渣 三氧化二硼含量的测定 电感耦合等离子体原子发射光谱法 YB/T 190.12-2014连铸保护渣 三氧化二硼含量的测定 电感耦合等离子体原子发射光谱法 YB/T 190.12-2014连铸保护渣 三氧化二硼含量的测定 电感耦合等离子体原子发射光谱法 YB/T 190.12-2014连铸保护渣 三氧化二硼含量的测定 电感耦合等离子体原子发射光谱法