首页 > 国家标准(GB) > GB/T 16613-1996 试验用聚氯乙烯(PVC)糊的制备 分散器法
GB/T 16613-1996

基本信息

标准号: GB/T 16613-1996

中文名称:试验用聚氯乙烯(PVC)糊的制备 分散器法

标准类别:国家标准(GB)

标准状态:已作废

发布日期:1996-10-25

实施日期:1997-05-01

作废日期:2008-12-01

出版语种:简体中文

下载格式:.rar.pdf

下载大小:125538

相关标签: 试验 聚氯乙烯 PVC 分散

标准分类号

标准ICS号:橡胶和塑料工业>>塑料>>83.080.01塑料综合

中标分类号:化工>>合成材料>>G32合成树脂、塑料

关联标准

替代情况:被GB/T 16613-2008代替

采标情况:idt ISO/DIS 11468:1995

出版信息

出版社:中国标准出版社

页数:平装16开, 页数:8, 字数:8千字

标准价格:8.0 元

出版日期:1997-05-01

相关单位信息

首发日期:1996-10-25

复审日期:2004-10-14

起草单位:化工部锦西化工研究院

归口单位:全国塑料标准化技术委员会

发布部门:国家技术监督局

主管部门:中国石油和化学工业协会

标准简介

本标准规定了用分散器制备PVC糊的方法。本方法所制糊适用于表征各种氯乙烯聚合物的流变性,并可作为各树脂产品交付中确定粘度的一种方法。本方法也适用于含其他组分PVC糊的制备(如有稳定剂),但这种糊不用于树脂命名。 GB/T 16613-1996 试验用聚氯乙烯(PVC)糊的制备 分散器法 GB/T16613-1996 标准下载解压密码:www.bzxz.net

标准图片预览

GB/T 16613-1996 试验用聚氯乙烯(PVC)糊的制备 分散器法
GB/T 16613-1996 试验用聚氯乙烯(PVC)糊的制备 分散器法
GB/T 16613-1996 试验用聚氯乙烯(PVC)糊的制备 分散器法
GB/T 16613-1996 试验用聚氯乙烯(PVC)糊的制备 分散器法
GB/T 16613-1996 试验用聚氯乙烯(PVC)糊的制备 分散器法

标准内容

GB/T16613
本标准等同采用IS()/DIS11468:1995《试验用PVC糊的制备分散器法》。
根据ISO/DIS11468的前言,将把ISO4612—1979修订为ISO11468的第二部分,因此,本标准与等效采用ISO4612的国家标准《PVC糊树脂糊的制备》也组成系列标准本标准由中华人民共和国化学工业部提出。本标准由全国塑料标准化技术委员会妇口,本标准起草单位:化学工业部锦西化工研究院、上海氯碱化工股份有限公司。本标准主要起草人:安少华、司业光、李惠泉、陈艳茹、赵阳。231
GB/T16613—1996
ISO前言
国际标准化组织(ISO)是世界性的国家标准团体(ISO成员团体)的联合机构。制定国际标准的工作,由ISO)技术委员会进行。凡对某-一个技术委员会已经确立的项目感兴趣的任何成员团体,都有权派代表参加该技术委员会。政府的或非政府的国际组织,经与ISO联系也可参加这一工作。ISO与国际电!委员会(IEC),在电工技术标准化的所有题材方面紧密协作。由技术委员会采纳的国际标准草案,在ISO理事会接受为国际标准之前要发给各成员团体表决。要求至少有75%的成员团体投赞成票,方能作为国际标准发布。国际标准ISO/DIS11468是由ISO/TC61塑料技术委员会SC9制定的。将来计划要发布本国际标准的第二部分,要把ISO4612一1979修订为第二部分,如下文件将编号为ISO11468第一部分。232
中华人民共和国国家标准
试验用聚氯乙烯(PVC)糊的制备分散器法
Preparation of polyvinyl chloride (PVC)pastes for test purposes-Dissolver methodGB/T 16613—1996
idt ISO/DIS 11468:1995
本标准规定了用分散器制备PVC糊的方法。本方法所制糊适用于表征各种氯乙烯聚合物的流变性,并可作为各树脂产品交付中确定粘度的一种方法。按本标准增塑糊定义为:由PVC树脂悬浮在液体的增塑剂邻苯二甲酸二(2-乙基)已酯(DOP)中所组成的一种液体的PVC混合物。
本方法也适用于含其他组分PVC糊的制备(如有稳定剂),但这种糊不用于树脂命名。2引用标准
下列标准包含的条文,通过在本标准中的引用而构成为本标准的条文。本标准出版时,所示版本均为有效。所有标准都会被修订,使用本标准的各方应探讨使用下列标准最新版本的可能性。GB/T6488--86化工产品折光率测定法GB/T1660~-82增塑剂运动粘度的测定(品氏法)GB/T4472—84化工产品密度、相对密度测定通则GB2918-82(89)塑料试样状态调节和试验的标准环境(eqvISO2039—73)3原理
采用本标准所规定的方法,将PVC树脂和DOP,放在分散器中进行混合,制备PVC糊。4仪器与材料此内容来自标准下载网
4.1分散器:
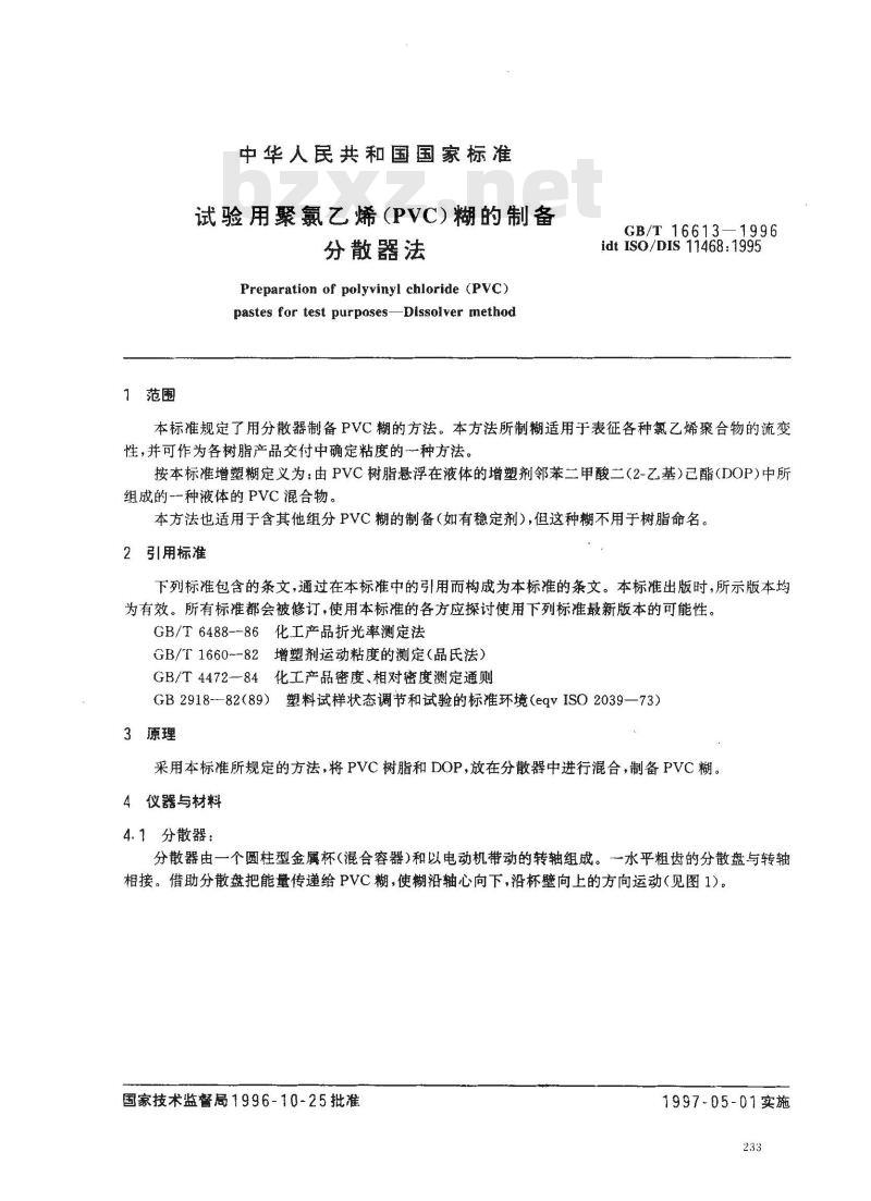
分散器由一个圆柱型金属杯(混合容器)和以电动机带动的转轴组成。一水平粗齿的分散盘与转轴相接。借助分散盘把能量传递给PVC糊,使糊沿轴心向下,沿杯壁向上的方向运动(见图1)。国家技术监督局1996-10-25批准1997-05-01实施
GB/T16613—1996
1一分散盘;2-金属杯;3糊;4-转轴图1分散器
混合容器的尺寸,可根据所需的糊量不同,从表1中选取适当的规格。表1分散器与混合容器的规格
分散器
盘的直径,mm
盘的厚度,mm
轴的直径,mm
距杯底的高度,mm
混合容器
内径.mm
总高度,mm
转速,r/min
糊量·g
4.1.1传动装置:
2500±100
200±10
在混合全过程中,搅拌的速度应按表1规定保持不变。2
≥110
2000±100
400±20
带动搅拌的电动机和混合转轴应固定于台架上,并使它们的高度可调。金属杯应安放在台架的底座处,使转轴处于杯子中心。4.1.2分散盘和金属杯:
120±1
≥180
1250±50
1500±75
分散盘应由不锈钢制做,在盘上有梯形的齿,并以垂直向上和向下的间隔分布在圆周上。与切线大约成30°角(图2)。
GB/T16613-.-1996
图2分散盘
盘的直径与厚度、齿数、转轴直径和距杯底高度,以及由不锈钢制做的金属杯的内径、总高度等应符合表1中规定。
4.1.3安全设施:
传动转轴的顶部,如没有被混合容器所包盖,应加防护罩。混合转轴的电传动装置应与电敏感元件连接(或开关),使分散盘浸入容器后转轴才能运转。4.2天平:感量0.5g。
4.3韧性刮刀。
4.4秒表。
4.5恒温水浴:保持(23士1)℃
4.6邻苯二甲酸二(2-乙基)已酯(DOP),符合如下性能要求:密度,g/cm3
折光指数,n
动力粘度,mPa.s
试样与状态调节
0. 982~~0. 984
1.486~1.487
(按GB/T4472测定)
(按GB/T6488测定)
(按GB1660测定)
按GB2918调节环境温度23℃和湿度50%。使湿度达平衡后,把有代表性,无结块的PVC树脂样品贮存在这个条件下,直到使用。6糊的组成
在一次混合中可制备的糊量,按表1中规定的范围进行。对树脂命名可采用表2推荐配方1表2标准糊的配比(质量份数)
糊的制备过程
按表2选取的糊配方和所需用量,称取预先贮存在23℃下的PVC树脂和DOP,精确到1g。把DOP倒入金属杯(4.1.2)中,然后在手工搅拌下加入PVC,直到树脂粉末充分湿润。用刮刀(4.3)把散采用说明:
1]表2是IS()/DIS1060-2规定的标准糊配方。235
GB/T16613—1996
于杯壁上的组分刮入杯中。再把杯子放在23℃下(或水浴4.5中),并使分散盘处于杯子中心。然后,降低分散盘至表1中规定的高度。
按表1规定的速度,搅拌混合物(150士5)s。然后,停止搅拌。并用刮刀将转轴、杯壁和底部的粘着物或混合不均匀的成分清于混合物中。最后,再用相同的搅拌速度搅拌混合物(150士5)s。用秒表(4.4)控制总的混合时间,在整个制糊过程中,糊温不应超过35℃。如果在此条件,PVC不能成糊或在制糊中温度超过35C。必须重新制备增塑剂配比更高的糊。用于测量粘度的糊,应在700 Pa真空下,脱除糊中气体,并在这个压力下,当观察到气泡消失后,再保持5min。然后贮存在(23土1)C下直到使用。至此,试验用PVC糊已制备完毕。8报告
试验报告应包含如下内容:
a)采用本国家标准:
b)PVC树脂型号及有关说明,
c)糊配方;
d)混合终止时的温度;
e)与本标准的差别处。
小提示:此标准内容仅展示完整标准里的部分截取内容,若需要完整标准请到上方自行免费下载完整标准文档。