首页 > 国家标准(GB) > GB/T 17619-1998 机动车电子电器组件的电磁辐射抗扰性限值和测量方法
GB/T 17619-1998

基本信息

标准号: GB/T 17619-1998

中文名称:机动车电子电器组件的电磁辐射抗扰性限值和测量方法

标准类别:国家标准(GB)

标准状态:现行

发布日期:1998-01-02

实施日期:1999-01-02

出版语种:简体中文

下载格式:.rar.pdf

下载大小:451571

相关标签: 机动车 电子电器 组件 电磁辐射 抗扰性 限值 测量方法

标准分类号

标准ICS号:电信、音频和视频技术>>33.100电磁兼容性(EMC)

中标分类号:电子元器件与信息技术>>电子元器件与信息技术综合>>L06电磁兼容

关联标准

采标情况:≈95/54/EC-95

出版信息

出版社:中国标准出版社

书号:155066.1-15873

页数:平装16开, 页数:19, 字数:32千字

标准价格:13.0 元

出版日期:2004-08-10

相关单位信息

首发日期:1998-12-14

复审日期:2004-10-14

起草单位:中国汽车技术研究中心

归口单位:全国无线电干扰标准化技术委员会

发布部门:国家质量技术监督局

主管部门:国家标准化管理委员会

标准简介

本标准规定了机动车电子电器组件(ESA)对电磁辐射的抗扰性限值和测量方法。本标准适用于机动车电子电器组件。 GB/T 17619-1998 机动车电子电器组件的电磁辐射抗扰性限值和测量方法 GB/T17619-1998 标准下载解压密码:www.bzxz.net

标准图片预览

GB/T 17619-1998 机动车电子电器组件的电磁辐射抗扰性限值和测量方法
GB/T 17619-1998 机动车电子电器组件的电磁辐射抗扰性限值和测量方法
GB/T 17619-1998 机动车电子电器组件的电磁辐射抗扰性限值和测量方法
GB/T 17619-1998 机动车电子电器组件的电磁辐射抗扰性限值和测量方法
GB/T 17619-1998 机动车电子电器组件的电磁辐射抗扰性限值和测量方法

标准内容

GB/T 17619-1998
随着机动车工业的发展,机动车电子化程度的不断提高,相应地对机动车电磁兼容性提出了要求,本标准的制定,对机动车电子电器组件的电磁抗扰性提出了技术要求,以增加车辆运行的安全性和可靠性及电磁抗扰性。
本标准采用共体指令95/54/EC(1995)《机动车电磁兼容性》的相关内容,抗扰性限值等效采用附件1中关于安装于车辆上的电子电器组件的抗扰性限值;测量方法等效采用附件9关于电子电器组件对电磁辐射的抗扰性的测量方法。这样,可以使我国机动车电磁兼容国家标准能尽快适应国际贸易和经济技术交流以及国外先进标准快速发展的需要。本标准的附录 A、附录 B、附录 C、附录 D为标准的附录。本标准由全国无线电干扰标准化技术委员会提出并归口。本标准负责起草单位:中国汽车技术研究中心、机械部上海电器科学研究所。本标准参加起草单位:电子部标准化研究所、一汽大众汽车有限公司。本标准主要起草人:徐立、楼鼎夫、陈俐、潘少杰。85
1范圃
中华人民共和国国家标准
机动车电子电器组件的电磁辐射抗扰性限值和测方法
Limits and methods of testing for immunityof electrical/electronic sub-assemblies in vehicles to electromagnetic radiationGB/T 17619-1998
本标准规定了机动车电子电器组件(ESA)对电磁辐射的抗扰性限值和测量方法。本标准适用于机动车电子电器组件。2引用标准
下列标准所包含的条文,通过在本标推中引用而构成为本标准的条文。本标准出版时,所示版本均为有效。所有标准都会被修订,使用本标准的各方应探讨使用下列标准最新版本的可能性。GB/T4365-1995电磁兼容术语
GB/T6113.1—1995无线电骚扰和抗扰度测量设备规范3定义
本标准采用下列定义。
3.1 电磁兼容 electromagnetic compatibility(EMC)设备或系统在其电磁环境中能正常工作且不对该环境中任何事物造成不能承受的电磁扰的能力。
3.2 电磁疆扰 electromagnetic disturbance任何可能引起装置、设备或系统性能降低或者对有生命或无生命物质产生损害作用的电磁现象。电磁骚扰可以是电磁噪声、无用信号或传播媒介自身的变化。3.3·(对骚扰的)抗扰性immunityto adisturbance)装置、设备或系统面临电磁骚扰不降低运行性能的能力。3.4 电磁环境 electromagnetic environment存在于给定场所的所有电磁现象的总和。3.5抗扰性限值immunity limit
规定的最小抗扰性电平。
3.6参考天线reference antenna在20MHz~80MHz内指在80MHz处为半波谐振偶极子的短平衡偶极子天线80MHz以上则指调谐于测量频率的平衡半波谐振偶极子。3.7 屏蔽室 shielded enclisure专门为隔离室内和室外的电磁环境而设计的屏栅或整体金属封闭室。其目的是阻止室外的电磁场国象质量技术监督局1998-12-14批准86
1999-12-01实施
GB/T 17619--1998
干扰室内的环境,并阻止对室外各种电磁活动产生干扰发射。3.8半电波暗室semi-anechoic chamber除地板以外,其余内表面均装有吸波材料的屏蔽室。3.9电子电器组件(ESA)electrical/electronic sub-assembly实现项或多项特定功能的电子电器设备或设备组,包括电气连接器和导线。ESA可应制造商要求作为“零部件”或“独立技术单元(STU)”进行检验。3.10 ESA 型式ESA type
和电磁兼容相关的ESA型式要在以下方面无本质区别:a)ESA完成的功能;
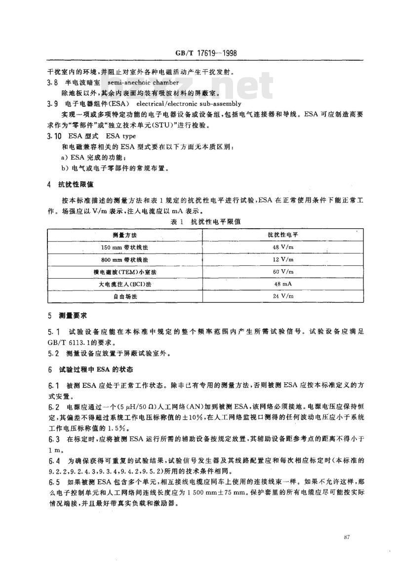
b)电气或电子零部件的常规布置。4抗扰性限值
按本标准描述的测量方法和表1规定的抗扰性电平进行试验,ESA在正常使用条件下能正常工作。场强应以V./m表示,注人电流应以mA表示。表1抗扰性电平限值
测量方法
150mm带状线法
800mm带状线法
横电磁波(TEM)小室法
大电流注人(BCI)法
自由场法
5测量要求
抗扰性电平
5.1试验设备应能在本标准中规定的整个频率范围内产生所需试验信号。试验设备应满足GB/T 6113.1的要求。
5.2测量设备应放置于屏蔽试验室外。6试验过程中ESA的状态
6.1被测ESA应处于正常工作状态。除非已有专用的测量方法,否则被测ESA应按本标准定义的方式安置。
6.2电源应通过一个(5μH/50Q)人工网络(AN)加到被测ESA,该网络必须接地。电源电压应保持恒定,其偏差不得超过系统工作电压标称值的士10%,在人工网络监视口测得的任何波动电压应小于系统工作电压标称值的1.5%。
6.3在标定时,应将被测ESA运行所需的辅助设备按规定放置,其辅助设备距参考点的距离不得小于1m。
6.4为确保获得可重复的试验结果,试验信号发生器及其线路配置应和每次相应标定时(本标准的9.2.2,9.2.4.3,9.3.4,9.4.2,9.5.2)所用的技术条件相同。6.5如果被ESA包含多个单元,相互接线电缆应同车上使用的连接线束一样。如果不允许这样,那么电子控制单元和人工网络间连线长度应为1500mm士75mm。保护套里的所有电缆应尽可能按实际情况端接,并且最好带真实负载和励器。87
7频率范国和承受时间
GB/T 17619—1998
7.1应在20 MHz~1 000 MHz频率范围进行试验。7.2为保证ESA满足本标准的要求,试验应在此频率范围内至少14个频率点上进行,例如:27MHz,45 MHz,65 MHz, 90 MHz, 120 MHz,150 MHz,190 MHz, 230 MHz.280 MHz, 380 MHz, 450 MHz,600 MHz,750 MHz 和 900 MHz。考虑到被测设备的响应时间,被测设备的承受时间应足以使其在正常条件下产生响应。在任何情况下,承受时间不应小于2。
8试验号的特性
8.1最大包络线幅度
试验信号最大包络线幅度应等于一个未调制的正弦波的最大包络线幅度。本标准第4章规定了该正弦波的均方根值,见图1。
未调葡的正弦波,
均方根值在第 4章中定
8.2试验信号波形
信号为一正弦波,80%的幅度被调制,最大包络幅度等于未调制的正弦波的最大包络幅度,该未调制波的均方根值在第 4 章中定义。图1试验信号的特性
试验信号应为一正弦波,其幅值由一个1kHz正弦波调制,调制深度m为0.8士0.04。8.3调制深度
调制深度 m定义为:
9测量方法
9.1测量方法选择
最大包络线幅值一最小包络线幅值最大包络线幅值十最小包络线幅值在20MHz~1000 MHz频率范围内,ESA可以选用以下测量方法进行试验。带状线方法:见9.2
自由场方法:见9.3
-TEM小室方法:见9.4
一大电流注入方法:见9.5
由于试验时存在电磁场的辐射,所有试验应在具有屏蔽设施的场地进行(TEM小室是一屏蔽场地)。
9.2带状线方法
9.2.1试验方法
该试验方法是通过将ESA中连接着零部件的连接线束放入特定的场强中,进行抗扰性试验的一种方法。
9.2.2带状线内的场强标定
GB/T 17619-1998
在每个期望的试验频率,应输人给带状线一定等级的功率,在被测ESA不存在的情况下,在试验区域产生所需场强。该预定功率等级或与决定场强所需的预定功率相关的其他参数,应进行测量并记录结果。这些结果将用于ESA的测试,除非试验室或装置发生变化时,这一程序才须重复进行。在这一过程中,场强探头的位置应在有源导体之下,且位于带状线的长度方向、垂直方向和水平方向的中心。场强探头的测量仪器部分应在带状线轴长度方向上,并尽可能远离带状线。9.2.3150mm带状线方法
9.2.3.1试验方法
该试验方法是在一有源导体(带状线50Q阻抗)和一接地平板(安装桌的导电平面)间产生均勾场强,在场强中间可插入部分连接线束。被测ESA的电控制器应安装在接地平板上,但量于带状线以外,电控制器的一个边缘平行于带状线的有源导体,并且距有源导体的侧面的直线距离为200mm士10mm。有源导体的任何边缘至用于测试的任何外部设备的距离至少为200mm,被测ESA的连接线束部分应在有源导体和接地平板之间水平放置(见附录A的图A1和图A2)。9.2.3.2连接线束的最小长度,包括放在带状线内的电控部分的电源线,应为1.5m。除非车上该连接线束小于1.5m,在这种情况下连接线束的长度才为车辆安装中所用线束的最大长度。在这个长度上的任何支路应沿着和线长度轴垂直的方向走线。9.2.3.3连接线束全部伸展长度,包括所有分支的最大长度,选择为1.5m。9.2.4800mm带状线方法
9.2.4.1试验方法
该带状线是由两块相距800mm的平行金属板构成。被测设备放于金属板间的中心位置并承受电磁场(见附录A的图A3和图A4)。该方法能测试包括传感器和激励器以及控制器和接线保护套在内的完整的电器系统。该方法适用于最大尺寸小于金属板间距离的1/3的装置。9.2.4.2带状线的布置
带状线应放置在屏蔽室内(以避免外部辐射),并与墙壁和任何金属屏蔽壳体的距离大于2m,以避免电磁反射。射频吸波材料可用来减弱这些反射。带状线应置于地面以上至少0.4m的非导电支撑物上。
9.2.4.3带状线标定
在被测系统未放人带状线内之前,将一个场强测量探头放置在带状线金属平板之间的空间中心。该空间的三维尺寸为平板之间空间的长、宽、高的1/3。相关测量设备应置于屏蔽室外。在每个要求的试验频率点,输人给带状线一定等级的功率,以产生所要求的场强。该预定功率等级或直接影响规定场强所需预定功率的其他参数,应该用于ESA的测试。除非试验室或设备发生变化时,该过程才须重复进行
9.2.4.4'被测ESA的安装
主控制单元应置于平行板之间的空间,该空间的三维尺寸为平板之间空间的长,宽、高的1/3。它应放在一个非导电材料制的台架上。9.2.4.5主连线保护套和传感器电缆或激励器电缆主连线保护套和传感器电缆或激励器电缆应该从控制单元垂真地向上引到接地平板内表面(这样使和电磁场的耦合最大化),并沿着金属板的内表面到它的一个自由面,在那儿环绕至接地平板的外表面,并沿着带状线馈线的走向,连接到置于电磁场影响之外的场地上的相关设备。例如,在带状线长度方向上,距离带状线1m以外的屏蔽室的地面上的相关设备。9.3自由场方法
9.3.1试验方法
GB/T 176191998
该试验方法是将ESA暴露于由天线产生的辐射电磁场中进行试验。9.3.2试验台架
试验应在个半电波暗室内的台架上进行。台架应是木质或等效的非导电桌。9.3.2.1接地乎板
9.3.2.1.1对自由场抗扰性试验,被测ESA及其连接线束应置于木质或等效的非导电桌上50mm土5mm处。然面,如果被测ESA与车辆的金属车体有电气搭接,那么搭接部分应放在接地平板上并电气搭接于接地平板。接地平板应为厚度不小于0.5mm的金属板。接地平板的最小尺寸取决于被测ESA的大小,并应有足够空间布置ESA的连接线束和零部件。接地平板应与接地系统的保护导体连接。接地平板应位于测试试验室地面以上1.0m士0.1m高处,并平行于该地面。9.3.2.1.2被测ESA应按要求装配和连接。电源供电线束应沿着离天线最近的接地平板或桌子边缘布线并限制在100mm之内。
9.3.2.1.3被测ESA应按制造商的安装说明书与接地系统连接,不允许有其他的接地连接。9.3.2.1.4被测ESA和所有其他导电结构之间的最小距离应为1.0 m(除被测物体下的接地平板以外),导电结构可以是屏蔽室的侧壁。9.3.2.1.5接地平板的面积应不小于2.25m,其短边不小于750mm,接地平板用连接线与屏蔽室相连,连接直流电阻不超过2.5mQ。9.3.2.2被测ESA的安装
对于安装在金属试验台架上的大设备,试验时,金属台架应被看作接地平板的一部分并进行相应搭接。试验样品的表面应放在距接地平板边缘至少200mm处。所有导线和电缆距接地平板边缘的最小距离为100mm,且在接地平板(从线束的最低点)以上50mm士5mm。电源应通过一个(5μH/50Q)人工网络(AN)加到被测ESA。
9.3.3场发生装鬣类型、位置和方向9.3.3.1场发生装置类型
9.3.3.1.1应选择适当类型的场发生装置,使参考点(见9.3.3.4)在相应频率上获得符合要求的场强,
9.3.3.1.2场发生装置可以是天线或面天线。3场发生装置的结构和方向应使产生的场为极化场:从20MHz~1000MHz水平极化或垂9.3.3.1.3
直极化。
9. 3. 3. 2测试高度和距离
9.3.3.2.1高度
天线的相位中心应位于被测ESA放置的接地平板之上至少150mm士10mm。天线的任何发射部分到试验室地面的距离不应小于 250 mim。9.3.3.2.2距离
9.3.3.2.2.1将场发生装暨放置在离ESA尽可能跟实际情况接近处,可以最好地接近实际情况。大多数情况下,这--距离在1 m~5m 之内。9.3.3.2.2.2如果试验是在一个屏蔽室内进行,场发生装置的辐射部分距辐射吸波材料不应小于0.5m,距屏蔽室墙壁不应小于1.5m。在发射天线和被测ESA之间不应放有吸波材料。9.3.3.3天线相对于被测ESA的位量9.3.3.3.1场发生装置的辐射部分距接地平板边缘不应小于0.5m。9.3.3.3.2场发生装置的相位中心应在一平面上,该平面a)垂直于接地平板;
b)平分接地平板的边缘和连接线束主要部分中点,c)垂直于接地平板边缘和连接线束主要部分。90
GB/T 17619-1998
场发生装量应平行该平面放置(见附录D的图D1和图D2)。9.3.3.3.3放置在接地平板或被测ESA之上的任何场发生装置应伸出被测ESA。9.3.3.4参考点
参考点的场强应按如下的方法建立和定义。9.3.3.4.1参考点应距天线相位中心水平距离至少1m或距面天线辐射部分的垂直方向的距离至少1m。
9.3.3.4.2在一个平面上,该平面a)垂直于接地平板;
b)垂直连接线束主要部分布线所沿的接地平板的边缘;c)平分接地平板的边缘及连接线束主要部分中点;d)与沿着离天线最近的接地平板的边缘布线的线束的主要部分的中心点重合。9.3.3.4.3位于接地平板以上150mm±10mm。9.3.4产生所需场强
9.3.4.1应用\替代法”建立试验场。9.3.4.2替代法:在每个要求的试验频率,向场发生装蟹输人一定等级的功率以使在参考点(在被测ESA不存在的情况下,按9.3.3.4定义的参考点)产生所需场强。应测量并记录下该预定功率等级或与确定场强所需预定功率相关的其他参数。这些参数将用于ESA测试,除非试验室或设备发生变化时,才有必要重复这程序。
9.3.4.3在标定过程中,附加设备距离参考点至少1m。9.3.4.4场强测量设备:用替代法标定场强时,用适当的小型场强测量仪确定场强大小。9.3.4.5场强测量设备的相位中心应位于参考点上。9.3.4.6将包括一个附加接地平板的被测ESA放人试验室中,并且按9.3.3的要求放置。如果要用到第二块接地平板,那么它应该距台架接地乎板5mm之内,并且与台架接地平板电气搭接。然后在第7章中规定的每个频率点上,施加给场发生装置9.3.4.2中确定的所要求的预定功率。9.3.4.7在9.3.4.2中为确定场强选择的参数,在ESA测试过程中应该使用同样参数来确定场强。9.3.5等场强线
9.3.5.1用替代法标定场强时(被测ESA放入试验场地以前),在条平行于离天线最近的接地平板的边缘且通过参考点的直线上,在参考点两侧0.5m士0.05m位量处,场强不应低于额定值的50%。9.4TEM小室方法
9.4.1试验方法
TEM小室在内部导体(芯板)和外壳(接地平板)之间产生均匀场强,用来测试ESA的抗扰性(见图C)。
9.4.2TEM小室内场强标定
9.4.2.1TEM小室内电场强度应用下面等式确定:IEI=VPX
式中:E-电场强度,V/m;
P—输人小室的功率,W,
Z-—小室的阻抗(50Q);
d-上板和平板(芯板)之间的距离,m。·(1)
9.4.2.2应选择适当的场强传感器放人TEM小室的上半部分。在.TEM小室的这部分,传感器对试验场仅有很小的影响,传感器测定的场强大小即为TEM小室场强。9.4.3TEM小室的尺寸
GB/T 17619-1998
为维持TEM小室内均匀场强并获得可重复性试验结果,被测ESA的高度不应大于小室项板到芯板高度的1/3。在附录C中,图C2和表C1给出了TEM小室的推荐尺寸。9.4.4电源线,信号线和控制线
TEM小室应与一个同轴插座板连接,并且尽可能近的连接于带适当管脚的插头连接器上。从小室壁上的插头连接器出来的电源线和信号线应直接与被测ESA连接。外部零部件如:传感器、电源和控制元件可以连于a)已屏蔽的外部设备;
b)TEM小室附近的车辆;
c)直接与屏蔽的接线板连接。
如果车辆或外部设备不在同一或邻近的屏蔽室内,那么一定要使用屏蔽电缆将TEM小室与外部设备或车辆连接。
9.5大电流注人方法
9.5.1试验方法
这是利用电流注入探头通过将电流直接感应到连接线束进行抗扰性试验的一种方法。该注入探头由一个耦合钳组成,被测系统的电缆从耦合钳中穿过。然后通过改变感应信号的频率进行抗扰性试验。被测ESA可以按9.3.2.1放置在接地平板之上,或者根据车辆实际安装要求放量于车内。9.5.2试验前大电流注人探头的标定注入探头应安装在一个标定架上,在扫描全频率范围时,监测本标准第4章中规定的电流所需要的功率。这种方法标定了试验前大电流注人系统预定功率和电流的关系。当用标定时所用电缆连接被测ESA时,正是这个预定功率将施加到注人探头里。应注意,监测到的用于注人探头的功率为预定功率。9.5.3被测ESA的安装
对于按9.3.2.1安装在接地平板上的ESA,连接线束的所有电缆应尽可能按实际情况端接并且最好带真实负载和激励器。对于安装在车上或接地平板上的ESA,应使连接每个接线端子的连接线束中所有的导线依次穿过电流注入操头,并且电流注人探头距被测系统电控单元(ECU)、设备组件或有源传感器的每个接线端子的距离为150mm士10mm。9.5.4电源线、信号线和控制线
对于按9.3.2.1安装在接地平板上的被测ESA,连接线束应连于人工网络(AN)和主电控单元(ECU)之间。该线束应平行于接地平板的边缘并距其至少200mm。该线束应包括连接汽车蓄电池到ECU的电源馈给线,如果汽车上用到的话,还应包括电源返回线。从ECU到AN的距离应为1.0m士0.1m或者为ECU和蓄电池之间在车上使用线束长度。如果已知线束使用长度,那么选择两者中较短者。如果使用车辆线束,那么在其长度上存在的任何支线应沿接地平板走线,并且应和接地平板边缘垂直,否则被测ESA在该长度上的导线应在人工网络处断开。92
GB/T17619—1998
(标准的附录)
带状线试验
单位:mm
1—屏敲室,2—电缆线束:3--被测物体;4-端接电阻;5—信号发生器;6/7—可替换的电瓶;8—电源;9—滤波器;10-外部设备;11—滤波器;12—视频监视器;13—光电转换器;14—光缆;15-无防辐射的外设,16—线性或防辐射外设,17—光电转换器;18—绝缴支承座:19—摄像机图A1150mm带状线试验布置
GB/T17619-1998
L- 2 500 mm
S=800 mm
W=-740 mm
h=150 mm
1-被测物体;2—电缆线束;3-外部设备:4—端接电阻:5—绝缘支承座2150mm带状线尺
≥200
单位:mm
N 型接头监视帮
黄调支架
N塑接头
黄竭支架
带状线恢进细目
GB/T 17619-1998bzxz.net
047002W
2×12022W
47002W
2×8200 2W
黄编支架
330n2w
黄铜支架
带状线端接细目
27002W
1接地平板:2—主保护套和传感器电缆或激励器电缆,3一木质框架;4—激励板;5—绝缘装置:6—被测物体图A3800mm带状线试验布置
绝协支撑物
GB/T 17619-1998
允许的工作区域
800/3800/3
侧视图
允许的工作区域
800/3_1_800/3
平面图
图A4800mm带状线尺寸
单位:mm
小提示:此标准内容仅展示完整标准里的部分截取内容,若需要完整标准请到上方自行免费下载完整标准文档。