首页 > 国家标准(GB) > GB/T 633-1994 化学试剂 亚硝酸钠
GB/T 633-1994

基本信息

标准号: GB/T 633-1994

中文名称:化学试剂 亚硝酸钠

标准类别:国家标准(GB)

标准状态:现行

发布日期:1994-01-02

实施日期:1995-10-01

出版语种:简体中文

下载格式:.rar.pdf

下载大小:121706

相关标签: 化学试剂 亚硝酸钠

标准分类号

标准ICS号:化工技术>>分析化学>>71.040.30化学试剂

中标分类号:化工>>化学试剂>>G62一般无机试剂

关联标准

替代情况:替代GB 633-1977

出版信息

出版社:中国标准出版社

页数:6页

标准价格:8.0 元

出版日期:1995-10-01

相关单位信息

首发日期:1965-01-04

复审日期:2004-10-14

起草人:唐思杨、陈兴旺

起草单位:重庆化学试剂总厂

归口单位:全国化学标准化技术委员会

提出单位:中华人民共和国化学工业部

发布部门:国家技术监督局

主管部门:中国石油和化学工业协会

标准简介

本标准规定了化学试剂亚硝酸钠的技术要求、试验方法、检验规则和包装及标志。本标准适用于化学试剂亚硝酸钠的检验。 GB/T 633-1994 化学试剂 亚硝酸钠 GB/T633-1994 标准下载解压密码:www.bzxz.net

标准图片预览

GB/T 633-1994 化学试剂 亚硝酸钠
GB/T 633-1994 化学试剂 亚硝酸钠
GB/T 633-1994 化学试剂 亚硝酸钠
GB/T 633-1994 化学试剂 亚硝酸钠

标准内容

中华人民共和国国家标准
Chemical reagent
Sodium nitrite
本试剂为白色或浅黄色结晶,易溶于水,在空气中潮解。分子式NaNOz
相对分子质量:69.00(按1991年国际相对原子质量)1主题内容与适用范围
GB/T 633-94
代替GB633--77
本标准规定了化学试剂亚硝酸钠的技术要求、试验方法、检验规则和包装及标志。本标准适用于化学试剂亚硝酸钠的检验。2引用标准
GB/T 601
化学试剂滴定分析(容量分析)用标准溶液的制备GB/T602,化学试剂
GB/T603
GB/T619
GB/T 6682
GB/T 9723
GB/T 9728
GB/T 9729
GB/T 9738
GB/T 9739
HG 3—119
化学试剂
化学试剂
杂质测定用标准溶液的制备
试验方法中所用制剂及制品的制备采样及验收规则
分析实验室用水规格和试验方法化学试剂
化学试剂
化学试剂
化学试剂
化学试剂
化学试剂
HG/T 3—1168
3技术要求
火焰原子吸收光谱法通则
硫酸盐测定通用方法
氯化物测定通用方法
水不溶物测定通用方法
铁测定通用方法
包装及标志
化学试剂
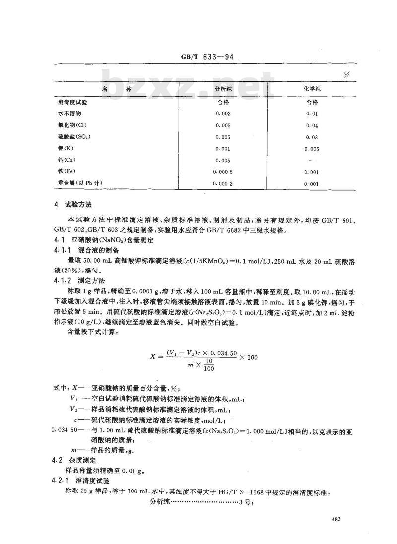
澄清度标准的制备及测定方法(玻璃乳浊液法)亚硝酸钠(NaNO)含量(%):
分析纯
化学纯
3.2杂质最高含量:
国家技术监督局1994-12-22批准482
1995-10-01实施
澄清度试验
水不溶物
氯化物(CI)
硫酸盐(SO,)
钾(K)
钙(Ca)
铁(Fe)
重金属(以Pb计)
试验方法
GB/T 633--94
分析纯
化学纯
本试验方法中标准滴定溶液、杂质标准溶液、制剂及制品,除另有规定外,均按GB/T 601、GB/T602、GB/T603之规定制备,实验用水应符合GB/T6682中三级水规格。4. 1亚硝酸钠(NaNO.)含量测定wwW.bzxz.Net
4.1.1混合液的制备
量取50.00mL高锰酸钾标准滴定溶液c(1/5KMnO)=0.1mol/L]250mL水及20mL硫酸溶液(20%),摇匀。
4.1.2测定方法
称取1g样品,精确至0.0001g,溶于水,移入100mL容量瓶中,稀释至刻度。取10.00mL,在摇动下缓缓加入混合液中,注入时,移液管尖端须接触溶液表面,摇匀,放置10min。加3g碘化钾,摇匀,于暗处放置 5 min。用硫代硫酸钠标准滴定溶液(c(NazS,0,)=0. 1 mol/LJ滴定,近终点时,加 2 mL 淀粉指示液(10g/L),继续滴定至溶液蓝色消失。同时做空白试验。含量按下式计算:
X= V-V)cX0 034 50 × 100
m×100
武中:X-
亚硝酸钠的质量百分含量,%;
V,-—空白试验消耗硫代硫酸钠标准滴定溶液的体积,mL;V2
-样品消耗硫代硫酸钠标准滴定溶液的体积,mL,硫代硫酸钠标准滴定溶液的实际浓度,mol/L,一与1.00 mL硫代硫酸钠标准滴定溶液[c(NazS,O3)=1.000mol/L)相当的,以克表示的亚0.03450—
硝酸钠的质量;
-样品的质量名。
4.2杂质测定
样品称量须精确至0.01g。
4.2.1澄清度试验
称取25g样品,溶于100mL水中,其浊度不得大于HG/T3--1168中规定的澄清度标准:分析纯
..-.3号;
4.2.2水不溶物
化学纯
GB/T 633—94
5号。
称取50g样品,溶于200mL沸水中,冷却至室温,用已在105士2℃恒重的4号玻璃滤埚过滤,用热水洗涤滤渣至洗液无亚硝酸盐反应,于105土2℃的电烘箱中干燥至恒重。结果按GB/T9738中第7章之规定计算。
4.2.3氯化物
称取0.4g(化学纯取0.2g)样品,溶于5mL水中,加2mL乙酸溶液(30%),在水浴上蒸至近干,加15mL水(必要时过滤),稀释至20mL后,按GB/T9729之规定测定。溶液所呈浊度不得大于标准。标准是取含下列数量氯化物的杂质标准溶液:分析纯·
化学纯
稀释至20mL,与同体积试样溶液同时同样处理。4.2.4硫酸盐
4.2.4.1试样溶液的制备
...0. 02 mgCl;
..0. 08 mgCl.
称取1g样品,溶于15mL水中,滴加4mL盐酸溶液(20%),在水浴上蒸干,残渣溶于水(必要时过滤),稀释至50mL。
4.2.4.2测定方法
量取20mL(化学纯取10mL,稀释至20mL)试样溶液,加0.5mL盐酸溶液(20%)酸化后,按GB9728之规定测定。溶液所呈浊度不得大于标准。必要时做空白试验。标准是取含下列数量硫酸盐的杂质标准溶液:分析纯
化学纯
稀释至20 mL,与同体积试样溶液同时同样处理。4.2.5钾
按GB/T9723之规定测定,其中:4.2.5.1仪器条件
光源:钾空心阴极灯;
波长:766.5nm;
火焰:乙炔-空气。
4.2.5.2测定方法
.0. 02 mgSO3
....0. 06 mgSO..
称取5g样品,置于烧杯中,溶于80mL水中,滴加8mL盐酸,煮沸5min,加少量水,再煮沸5min,冷却,稀释至100mL。取20mL(化学纯取4mL),共四份。按GB9723中6.2.2条之规定测定。4.2.6钙
量取5mL试样溶液(4.2.4.1条),稀释至10mL,加10mL95%乙醇,0.5mL混合碱及1mL乙二醛缩双邻氨基酚乙醇溶液(2g/L),摇匀,放置5min,用5mL三氯甲烷萃取(温度不超过30℃),立即比色。有机层所呈红色不得深于标准。标准是取含0.005mg钙的杂质标准溶液,稀释至10mL,与同体积试样溶液同时同样处理。4.2.7铁
称取2g样品,溶于10mL水中,滴加3mL盐酸,在水浴上蒸干,残渣溶于15mL水中,用盐酸溶液(15%)将溶液pH值调至2后,按GB9739之规定测定。溶液所呈红色不得深于标准。标准是取含下列数量铁的杂质标准溶液:分析纯
化学纯
0. 01 mgFe;
..0. 02 mgFe.
GB/T 633--94
稀释至15 mL,与同体积试样溶液同时同样处理。4.2.8重金属
称取5g(化学纯取2.5g)样品,溶于15mL水中,滴加15mL盐酸溶液(20%),在水浴上蒸干,残渣溶于水,用氨水溶液(10%)将溶液pH值调至4,稀释至40mL,加0.2mL乙酸溶液(30%)及10mL新制备的饱和硫化氢水溶液,摇匀,放置10 min。溶液所呈暗色不得深于标准。标准是取含下列数量铅的杂质标准溶液:分析纯
化学纯
稀释至40mL,与同体积试样溶液同时同样处理。5检验规则
按GB/T619之规定进行采样及验收。6包装及标志
6.1包装
按HG3—119之规定,其中:
内包装形式:Gz-2、Gz-3;
外包装形式:W-1;
包装单位:第4类。
6.2标志
按HG3一119之规定,并注明“氧化剂”及“毒害品”。附加说明:
本标准由中华人民共和国化学工业部提出。本标准由北京化学试剂总厂归口。本标准由重庆化学试剂总厂负责起草。本标主要起草人唐恩杨、陈兴旺。本标准于1965年首次发布,于1977年修订。..0.010 mgPb;
.0. 025 mgPb.
小提示:此标准内容仅展示完整标准里的部分截取内容,若需要完整标准请到上方自行免费下载完整标准文档。