首页 > 国家标准(GB) > GB/T 1266-1986 化学试剂 氯化钠
GB/T 1266-1986

基本信息

标准号: GB/T 1266-1986

中文名称:化学试剂 氯化钠

标准类别:国家标准(GB)

标准状态:已作废

发布日期:1986-08-13

实施日期:1987-07-01

作废日期:2007-04-01

出版语种:简体中文

下载格式:.rar.pdf

下载大小:172732

相关标签: 化学试剂 氯化钠

标准分类号

标准ICS号:化工技术>>分析化学>>71.040.30化学试剂

中标分类号:化工>>化学试剂>>G62一般无机试剂

关联标准

替代情况:替代GB 1266-1977;被GB/T 1266-2006代替

出版信息

出版社:中国标准出版社

标准价格:8.0 元

出版日期:1987-07-01

相关单位信息

复审日期:2004-10-14

起草单位:北京化学试剂总厂

归口单位:全国化学标准化技术委员会

发布部门:中国石油和化学工业协会

主管部门:中国石油和化学工业协会

标准简介

GB/T 1266-1986 化学试剂 氯化钠 GB/T1266-1986 标准下载解压密码:www.bzxz.net

标准图片预览

GB/T 1266-1986 化学试剂 氯化钠
GB/T 1266-1986 化学试剂 氯化钠
GB/T 1266-1986 化学试剂 氯化钠
GB/T 1266-1986 化学试剂 氯化钠
GB/T 1266-1986 化学试剂 氯化钠

标准内容

中华人民共和国国家标准
化学试剂
氟化钠
Chemical reagents
Sodium chloride
本试剂为白色无臭结晶粉末,溶于水,几乎不溶于乙醇。分子式:NaCl
分子量:58.44(按1983年国际原子量)1技术要求
NaCI含量不少于:
优级纯
分析纯·
化学纯·
1.2水溶液反应:合格。
1.3杂质最高含量(指标以百分含量计):名称
澄清度试验
水不溶物
干燥失重
碘化物(1)
溴化物(Br)
硫酸盐(SO)
氮化合物(以N计)
磷酸盐(PO4)
镁(Mg)
钾 (K)
钙(Ca)
亚铁氰化物
(以Fe(CN),t)
铁(Fe)
砷(As)
钡(Ba)
重金属(以Pb计)
国家标准局1986-08-13发布
优级纯
.99.5%。
分析纯
UDC 661.833.82
GB 1266--86
代替GB1266—77
化学纯
1987-07-01实施
2试验方法
GB 1266-86
测定中所需标准溶液、杂质标准液、制剂及制品按GB601一77《化学试剂标准溶液制备方法》、GB602一77《化学试剂杂质标准液制备方法》、GB603—77《化学试剂制剂及制品制备方法》之规定制备。
2.1NaC1含量测定:称取0.15g干燥恒重的样品,称准至0.0002g。溶于70ml水中,加10ml1%淀粉溶液,在摇动下用0.1N硝酸银标准溶液避光滴定,近终点时,加3滴0.5%荧光素指示液,继续滴定至乳液呈粉红色。
NaCI的百分含量(X)按下式计算:X-V:c×0.05844-× 100
式中:V硝酸银标准溶液之用量,ml,C
-硝酸银标准溶液之当量浓度,N,-样品质量,g,
0.05844每毫克当量NaCI之克数。2.2水溶液反应:称取5g样品,称准至0.01g。溶于100ml不含二氧化碳的水中,用酸度计测定,PH值应在5.0~8.0之间。
2.3杂质测定:样品须称准至0.01g。2.3.1澄清度试验:称取25g样品,溶于100ml水中,其浊度不得大于澄清度标准(参照HG31168一78《化学试剂澄清度标准的制备及测定方法(玻璃乳浊液法)》)优级纯此内容来自标准下载网
分析纯·
:2号,
·3号多
化学纯
.4号。
2.3.2水不溶物:称取50g样品,溶于200ml水中,在水浴上保温1h,用恒重的4号玻璃滤埚过滤,以热水洗涤滤渣至洗液无氯离子反应,于105~110℃烘至恒重。滤渣重量不得大于:优级纯
分析纯
化学纯·
..1.5mgs
10.0mg。
2.3.3干燥失重:称取3g样品,置于恒重的称量瓶中,称准至0.0002g,于130℃烘至恒重。由减轻之重量计算干燥失重的百分数。2.3.4碘化物
2.3.5溴化物
碘化物:称取11g样品,溶于50ml水中,移入分液漏斗中,加2ml盐酸及5ml10%三氯化铁溶液,摇匀,放置5min。加10ml四氯化碳,振摇1min,放置分层,收集四氯化碳层于比色管中。再每次用5ml四氯化碳萃取两次,并入比色管中(保留水溶液)。有机层所呈紫色不得深于标准。溴化物:将分液漏斗中的水溶液每次用5ml四氯化碳萃取两次,弃去四氟化碳。于溶液中加35ml硫酸溶液(1+1)及10ml铬酸溶液,摇匀,放置5min。加10ml四氯化碳,振摇1min,放置分层,收集四氮化碳层于比色管中。再用5ml四氯化碳萃取,并入比色管中。有机层所呈黄色不得深于标准。标准是取1g样品及下列数量的碘和溴杂质标准液:优级纯·
分析纯…
化学纯
与样品同时同样处理。
注:铬酸溶液的制备
...0.1mgI及0.5mgBr,
.0.2mg I及1.0mgBrs
-1.2mgI及5.0mgBr。
称取10g铬酸,溶干100ml10N硫酸中。669
GB 1266-86
2.8.6硫酸盆:称取1g样品,溶于10ml水中,稀释至20ml。加0.5ml25%益酸溶液,加人至1.25ml溶液I中,稀释至25ml,放置5min。所呈浊度不得大于标准。标准是取下列数量的酸盐杂质标准液:优级纯
分析纯
化学纯
稀释至20ml,与同体积样品溶液同时同样处理。0.01 mgSO*
...0.02mgsO4*
*.-0.05mgSO 4c
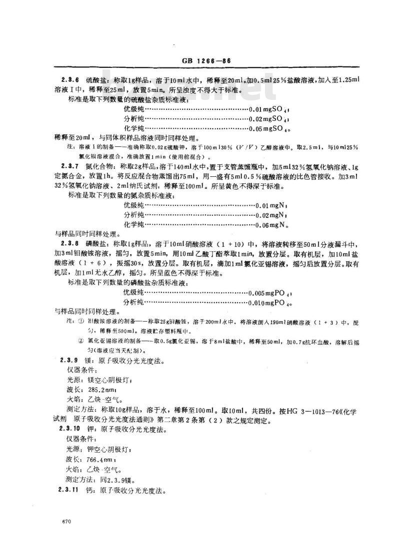
注:溶液I的制备一一准确称取0.02g硫酸钾,溶于100m130%(V/V)乙醇溶液中。取2.5ml,与10ml25%氯化钡溶液混合,准确放置1min(使用前混合)。2.3.7氮化合物:称取2g样品,溶于140ml水中,置于支管蒸馏瓶中,加5ml32%氢氧化钠溶液、1g定氮合金,放置1h。将反应混合物蒸馏出75ml,用一盛有5ml0.5%硫酸溶液的比色管接收。加3ml32%氢氧化钠溶液、2ml纳氏试剂,稀释至100ml。所呈黄色不得深于标准。标准是取下列数量的氮杂质标准液:优级纯·
分析纯
化学纯
与样品同时同样处理。
*0.01mgN;
-0.02mgN:
.0.06mgN.
2.3.8磷酸盐:称取1g样品,溶于10ml硝酸溶液(1+10)中,将溶液转移至50m1分液漏斗中,加3ml钼酸铵溶液,摇匀,放置5min,用10ml乙酸丁酯萃取1min,放置分层。取有机层,加10ml盐酸溶液(1+6),振摇30s,放置分层。取有机层,滴加1ml氯化亚锡溶液,摇匀后放置分层。取有机层,加1ml无水乙醇,摇勾。所呈蓝色不得深于标准。标准是取下列数量的磷酸盐杂质标准液:优级纯·
分析纯
与样品同时冏样处理。
.*0.005mgPO **
0.010mgPO4o
注:①)l酸铵溶液的制备—一称取25g钥酸铵,溶于200m1水中,将溶液倒人190ml硝酸溶液(1+3)中,搅匀,稀释至500ml。溶液贮存塑料瓶中。②氯化亚锡溶液的制备一一取0.5g氯化亚锡,溶于8ml盐酸中,稀释至50ml,加0.7g抗环血酸,溶解后播匀(溶液应当天配制)。
2.3.9镁:原于吸收分光光度法。仪器条件:
光源:镁空心阴极灯;
波长:285.2nm,
火焰:乙炔-空气。
测定方法:称取10g样品,溶于水,稀释至100ml。取10ml,共四份。按HG31013一76《化学试剂原子吸收分光光度法通则》第二章第2条第(2)款之规定测定。2.3.10钾:原子吸收分光光度法。仪器条件:
光源:钾空心阴极灯;
波长:766.4nm;
火焰:乙炔-空气。
测定方法:同2.3.9镁。
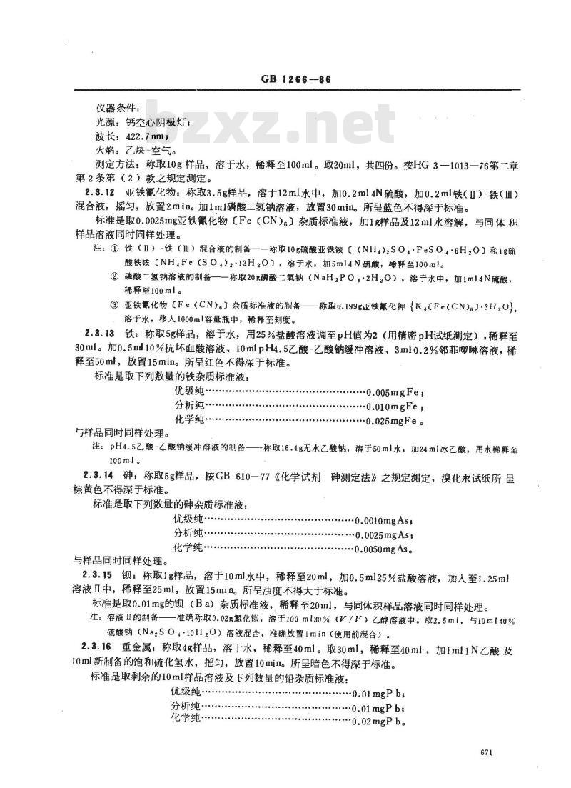
2.3.11钙:原了·吸收分光光度法。670
仪器条件:
光源:钙空心阴极灯,
波长:422.7nm,
火焰:乙炔-空气。
GB 1266--86
测定方法:称取10g样品,溶于水,稀释至100ml。取20ml,共四份。按HG3一1013一76第二章第2条第(2)款之规定测定。
2.3.12亚铁氰化物:称取3.5g样品,溶于12ml水中,加0.2ml4N硫酸,加0.2ml铁(Ⅱ)-铁(Ⅲ)混合液,摇匀,放置2min。加1m1磷酸二氢钠溶液,放置30min。所呈蓝色不得深于标准。标准是取0.0025mg亚铁氰化物(Fe(CN)。)杂质标准液,加1g样品及12ml水溶解,与同体积样品溶液同时同样处理。
注:①铁(Ⅱ)~铁(Ⅲ)混合液的制备一一称取10g硫酸亚铁铵【(NH),SO,·FeSO,6H,O)和ig硫酸铁铵【NH,Fe(S0,)212H2O】,溶于水,加5ml4N硫酸,稀释至100ml。②磷酸二氢钠溶液的制备一一称取20g磷酸二氢钠(NaH2PO,2H2O),溶于水中,加1ml4N硫酸,稀释至100ml。
③亚铁氰化物【Fe(CN)。)杂质标准液的制备——称取0.199g亚铁氰化钾(K,LFe(CN)J·3H,O),溶于水,移入1000m1容量瓶中,稀释至刻度。2.3.13铁:称取5g样品,溶于水,用25%盐酸溶液调至pH值为2(用精密pH试纸测定),稀释至30ml。加0.5ml10%抗坏血酸溶液、10mlpH4.5乙酸-乙酸钠缓冲溶液、3m10.2%邻菲嚼啉溶液,稀释至50ml,放置15min。所呈红色不得深于标准。标准是取下列数量的铁杂质标准液:优级纯
分析纯·
化学纯·
与样品同时同样处理。
注:pH4.5乙酸-乙酸钠缓冲溶液的制备100ml。
.0.005mgFe
0.010mgFe#
..0.025mgFe.
-称取16.4g无水乙酸钠,溶于50ml水,加24ml冰乙酸,用水稀释至2.3.14砷:称取5g样品,按GB610一77《化学试剂砷测定法》之规定测定,溴化汞试纸所呈棕黄色不得深于标准。
标准是取下列数量的杂质标准液:优级纯
分析纯
与样品同时同样处理。
化学纯·
-0.0010mgAs:
..0.0025mgAs;
..0.0050mgAs.
2.3.15钡:称取1g样品,溶于10ml水中,稀释至20ml,加0.5ml25%盐酸溶液,加人至1.25ml溶液Ⅱ中,稀释至25ml,放置15min。所呈浊度不得大于标准。标准是取0.01mg的钡(Ba)杂质标准液,稀释至20ml,与同体积样品溶液同时同样处理。注:溶液Ⅱ的制备—
一准确称取0.02g氯化锁,溶于100ml30%(V/V)乙醇溶液中。取2.5ml,与10ml40%硫酸钠(NazSO4·10H20)溶液混合,准确放置1min(使用前混合)。2.3.16重金属:称取4g样品,溶于水,稀释至40ml。取30ml,稀释至40ml,加1ml1N乙酸及10ml新制备的饱和硫化氢水,摇匀,放置10min。所呈暗色不得深于标准。标准是取剩余的10ml样品溶液及下列数量的铅杂质标准液:优级纯
分析纯·
化学纯
.0.01mgPb:
.0.01mgP b.
0.02mgPb。
GB1266—86
稀释至40ml,与同体积样品溶液同时同样处理。检验规则
按GB619-77《化学试剂取样及验收规则》之规定进行取样及验收。4包装及标志
4.1包装
按HG3—119——83《化学试剂包装及标志》之规定。内包装形式:G-2、Gz—2、G—3、Gz—3 外包装形式:W-1、W-3、W-5;
包装单位:第45类。
4.2标志
按HG3—119-83之规定。
附加说明:
本标准由中华人民共和国化学工业部提出,由北京化学试剂总厂归口。本标准由北京化学试剂总厂负责起草。本标准主要起草人王孙冏、陈华。本标准于1964年首次发布。
小提示:此标准内容仅展示完整标准里的部分截取内容,若需要完整标准请到上方自行免费下载完整标准文档。