首页 > 国家标准(GB) > GB 6950-2001 轻质油品安全静止电导率
GB 6950-2001

基本信息

标准号: GB 6950-2001

中文名称:轻质油品安全静止电导率

标准类别:国家标准(GB)

标准状态:现行

发布日期:2001-09-01

实施日期:2002-06-01

出版语种:简体中文

下载格式:.rar.pdf

下载大小:132236

相关标签: 安全 静止 电导率

标准分类号

标准ICS号:75.160.20

中标分类号:石油>>石油产品>>E30石油产品综合

关联标准

替代情况:GB 6950-1986

采标情况:API.RP.2003

出版信息

出版社:中国标准出版社

书号:155066.1-17993

页数:平装16开, 页数:7, 字数:

标准价格:14.0 元

出版日期:2004-04-05

相关单位信息

首发日期:1986-10-09

复审日期:2004-10-14

起草单位:北京劳动保护研究所

归口单位:中国石油化工集团公司

发布部门:中华人民共和国国家质量监督检验检疫总局

主管部门:中国石油化工集团公司

标准简介

本标准规定了喷气燃料、汽油、煤油、柴油等轻质油品的安全静止电导率。本标准规定了MAIHAK MLA900(数字型)电导率测定仪的测量方法。本标准适用于喷气燃料、汽油、煤油、柴油等轻质油品装入油罐、铁路槽车、汽车槽车、油轮、飞机等金属容器时的现场作业。 GB 6950-2001 轻质油品安全静止电导率 GB6950-2001 标准下载解压密码:www.bzxz.net

标准图片预览

GB 6950-2001 轻质油品安全静止电导率
GB 6950-2001 轻质油品安全静止电导率
GB 6950-2001 轻质油品安全静止电导率
GB 6950-2001 轻质油品安全静止电导率
GB 6950-2001 轻质油品安全静止电导率

标准内容

GB6950—2001
本标准非等效采用美国石油学会标准API.RP.2003《防止静电、闪电和杂散电流引燃的措施》。本标准涉及某些有危险性的材料、操作和仪器,但是无意对与此有关的所有安全问题都提出建议因此,用户在使用本标准之前,应按国家有关法规的要求,建立适当的安全和防护措施并确定有适用性的管理制度。对于特殊的预防措施参见有关条文。本标准的第A章为强制性的,其余为推荐性的。本标准对GB6950-1986主要进行了如下修订:将喷气燃料安全静止电导率范围修订为50pS/m~~600pS/m。增加了引用标准;增加了术语;增加了油品电导率测量方法;增加了附录:附录AMAIHAKMLA900(数字型)电导率测定仪的自检程序;附录B温度-电导率关系式;附录C油品的电导率、电阻率和电荷半值时间;附录D石油罐导静电涂料技术指标。
本标准的附录A、附录B、附录C、附录D是提示的附录。本标准由中华人民共和国经济贸易委员会提出。本标推起草单位:中国石油化工股份有限公司石油化工科学研究院。本标准参加起草单位:上海一海生亚美隆涂料有限公司、北京碧海舟防腐涂料有限公司、武汉市国漆厂。
本标雄主要起草人:广成、沈建荣、周富国、李依璇、王、勤。本标准首次发布于1986年10月。39
1范围
中华人民共和国国家标准
轻质油品安全静止电导率
Safe rest conductivity of light fuel oil本标推规定了喷气燃料、汽油、煤油、柴油等轻质油品的安全静止电导率。本标推规定了MAIHAKMLA900(数字型)电导率测定仪的测量方法。GB6950—2001
代替GB6950—1986
本标准适用于喷气燃料、汽油、煤油、柴油等轻质油品装人油罐、铁路槽车、汽车槽车、油轮、飞机等金属容器时的现场作业。
2引用标准
下列标准所包含的条文,通过在本标准中引用而构成为本标准的条文。本标准出版时.所示版本均为有效。所有标准都会被修订,使用本标准的各方应探讨使用下列标准最新版本的可能性。GB/『12582—1990液态烃类电导率测定法(精密静电计法)B/T15463—1995静电安全术语
GB13348--1992液体石油产品静电安全规程3定义
本标准采用下列定义。
3.1皮西门子/米(pS/m)Picosimens per metr电导率的单位,也可表示为cu,西门子系国际单位制(SI)定义中欧姆的倒数,也可称为姆欧。lpS/m=1×10α-m1=1cu=1皮姆欧/米3.2静止电导率rest conductivity指油品不带电荷条件下,其电阻率的倒数。此时没有离子的极化或损耗,实际上就是直流电压,施加到两个电极之间后,所测得的最初瞬时电导率。3.3安全静止电导率safe rest conductivity指在生产输送过程中,不会发生由于静电现象而导致人的伤害、设备损坏或财产损失的静止电导率。
3.4电荷半值时间half-value time of charge带电体上的电荷(或电位)消散(或下降)至初始值一半时所需要的时间。4油品安全静止电导率值
4.1喷气燃料安全静止电导率值应为50pS/m~~600 pS/m。4.2汽油、煤油、柴油安全静止电导率值应大于50pS/m。注:当油品安全静止正电导率值符合要求时,亦应严格执行GB13318的要求:采用耐油导静电防魔涂料、静电接地等搭施。
中华人民共和国国家质量监督检验检疫总局2001-09-15批准2002-06-01实施
油品电导率测量方法
5.1仪器
GB 6950—2001
MAIHAKMLA900(数字型)电导率测定仪或同等质量水平的其他型号电导率测定仪。5.2测量步骤
5.2.1按所用电导率测定仪规定的自检程序,对电导率测定仪进行自检5.2.2将电导率测定仪接地线接到贮油罐上。将清洁、干燥的电导池浸人预测的试样中,并上下移动电导池。测量时,应保证电导池全部浸人试样中,并要注意防止电导池与水接触。如果试样刚刚泵送至贮油罐,应待试样停放一定时间后(汽车槽车、铁路槽车均为2min;容积小于5000m的贮油罐为10min;容积大于5000m2的贮油罐为30min),再浸入电导池。5.2.3开启电导率测定仪,记录电导率读数和温度。5.2.4电导率测定仪应一年校准一次。41
GB 6950--2001
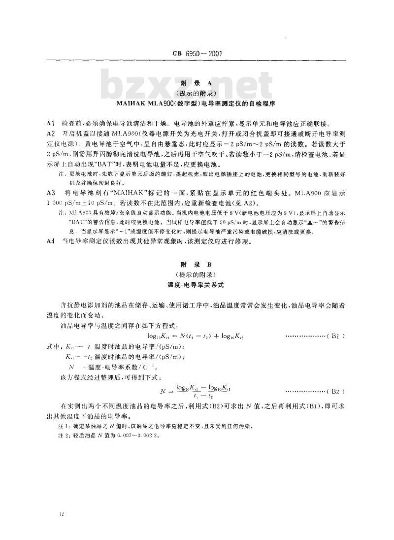
附录A
(提示的附录)
MAIHAK MLA900(数字型)电导率测定仪的自检程序A1检查前.必须确保电导池清洁和干燥。电导池的外罩应拧紧,显示单元和电导池应正确联接。A2开启机盖以接通M1.A900(仪器电源开关为光电开关,打开或闭合机盖即可接通或断开电导率测定仪电源)。置电导池于空气中,呈自由悬垂态,此时应显示一2pS/m~2pS/m的读数。若读数大于2pS/m,则需用异丙醇彻底清洗电导池,之后再用干空气吹干。若读数小于一2pS/m,请检查电池。若显示屏」自动出现“BA丁”时,表明电池电量不足,应更换电池。注:更换电池时,先取下象示单元后面的螺钉,提起机壳,取出电源插座上的电池更换相同型号的电池,熏新装好机充并确保密封良好。
A3将电导池刻有MAIHAK”标记的一面,紧贴在显示单元的红色端头处。MLA900应显示1QupS/m土10pS/m。若读数不在此范围内,应重新检查电池(见A2)。注:MI.A900具有故障/安全值自动显示功能。当机内电池电压低于8V(新电池电压应为9V),显示屏上自动显示\BAT\的警告信息,此时应更换电池,当试样电导率值低于50pS/m时,显示屏上会自动显示\~\的警告信息,当显示屏显示”一1\或温度值不停变化时,则提示电导池严重污染或电缆破损,应清洗或更换:A4电导率测定仪读数出现其他异常现象时该测定仪应进行修理。附录B
(提示的附录)
温度-电导率关系式
含抗静电添加剂的油品在储存、运输、使用诸工序中,油品温度常常会发生变化,油品电导率会随着温度的变化而变动:
油品电导率与温度之闻间存在如下方程式:logi.K. = N(t - t2) + logicK,式中:K,--t.温度时油品的电导率/(pS/m);K.\-.--t:温度时油品的电导率/(pS/m):N
温度-电导率系数/(:。
该方程式经讨整理盾,可得到下式:N =- logiek - logioK.
t, —t2
*+(B1)
·(B2)
在实测出斑个不同温度油品的电导率之后,利用式(B2)可求出N值,之后再利用式(BI),即可求出其他温度下油品的电导率。
注1:确定某油品之N值时,该油品之电导率应稳定不变,且未受到任何污染。注2:轻质油品N值为0.007~0.0022。油品名称
高纯度烃类
轻质油品
检验项目
电阻率/0下载标准就来标准下载网
容器内状况
储藏稳定性
喷涂特性
混合特性
F燥时间/h
耐冲击性/cm
耐热性,24h
燃油和水的
耐受性
32(1C
航空煤油
蒸馏水
GB 6950—2001
附录C
(提示的附录)
油品的电导率、电阻率和电荷半值时间电导率/(ps/m)
0. 01 ~~ 10
10~10
电阻率/(a·cm)
1016~1013
10l:~10°
附录D
(提示的附录)
石油罐导静电涂料技术指标
环氧-聚氨酯型
105~109
未变稠,易搅匀
易重新搅勾
能喷得光滑漆面
易混合无粗粒
120(漆膜完好
不含氯化合物、
乙烯基乙二醇
醛及其醋酸酯
漆膜完好
无机富锌型
10~105
未变稠,易搅勾
易重新搅匀
能喷得光滑漆面
易混合无粗粒
400C膜完好
不含苯、氯化合
物、乙烯基乙二
醇醚及其醋酸酯
漆膜完好
漆酚型
105~109
未变稠,易搅勾
易重新搅勾
能喷得光滑漆面
易混合无粗粒
150℃漆膜完好
不含苯、不含氯化
合物、乙烯基乙二
醇醚及其醋酸酯
漆膜完好
电荷半值时间/5
1 500~1.5
0. 015 ~0. 010 15
检验方法
ASTM 11257
GB/T 1728--1989
GB/T 1732-1993
GB/T 1735.-
ASTM 133359
小提示:此标准内容仅展示完整标准里的部分截取内容,若需要完整标准请到上方自行免费下载完整标准文档。