首页 > 国家标准(GB) > GB/T 7343-1987 10kHz-30MHz无源无线电干扰滤波器和抑制元件抑制特性的测量方法
GB/T 7343-1987

基本信息

标准号: GB/T 7343-1987

中文名称:10kHz-30MHz无源无线电干扰滤波器和抑制元件抑制特性的测量方法

标准类别:国家标准(GB)

标准状态:现行

发布日期:1987-03-02

实施日期:1987-11-01

出版语种:简体中文

下载格式:.rar.pdf

下载大小:625005

相关标签: 无源 无线电 干扰 滤波器 抑制 元件 特性 测量方法

标准分类号

标准ICS号:电子学>>31.160滤波器

中标分类号:电工>>电工综合>>K04基础标准与通用方法

关联标准

出版信息

出版社:中国标准出版社

页数:19页

标准价格:14.0 元

出版日期:1987-11-01

相关单位信息

首发日期:1987-03-02

复审日期:2004-10-14

起草人:冯凯棣、金国兴、华祖林

起草单位:上海电器科研所

归口单位:全国无线电干扰标准化技术委员会

提出单位:中华人民共和国机械工业部

发布部门:国家标准局

主管部门:国家标准化管理委员会

标准简介

本标准适用于测量下列无线电干扰滤波器和抑制件的抑制特性(即插入损耗):a.单个电容器、电感器或电阻器的抑制件;b.由具有集中参数型或分布参数型的电感器、电容器或电阻器的组合件所构成的滤波器。本标准适用的频率范围为10kHz~30MHz。本标准不适用于测量抑制车辆点火系统干扰的电阻器、电缆和其它装置的插入损耗。 GB/T 7343-1987 10kHz-30MHz无源无线电干扰滤波器和抑制元件抑制特性的测量方法 GB/T7343-1987 标准下载解压密码:www.bzxz.net

标准图片预览

GB/T 7343-1987 10kHz-30MHz无源无线电干扰滤波器和抑制元件抑制特性的测量方法
GB/T 7343-1987 10kHz-30MHz无源无线电干扰滤波器和抑制元件抑制特性的测量方法
GB/T 7343-1987 10kHz-30MHz无源无线电干扰滤波器和抑制元件抑制特性的测量方法
GB/T 7343-1987 10kHz-30MHz无源无线电干扰滤波器和抑制元件抑制特性的测量方法
GB/T 7343-1987 10kHz-30MHz无源无线电干扰滤波器和抑制元件抑制特性的测量方法

标准内容

中华人民共和国国家标准
10kHz~~30MHz无源无线申于
扰滤波器和抑制元件抑制
特性的测量方法
Methods of measurement of the suppressioncharacterlstics of passl ve radlo interferencefilters and suppresslon componepts over thefrequency range or 1okHz to 30MHzUDC 621.372.54
1621.317.3
GB 343—87
本标准适用于测量下列无线电干扰滤波器和抑制元件的抑制特性(即插入损耗):单个电容器、电感器或电阻器的抑制元件:.
b。由具有集参数型或分布参数型的电感器、电容器或电阳器的组合件所构成的滤波器。本标准适用的频率范围为10kHz-30MHz。本标准所叙述的标准测法或称固定端接阻抗测量法可用于实验室或牛线的不对称测量、对称测量、不施加负载电压或负载电流的测量以及施加负载电压利(或)负载电流的测量,无线电干扰滤波器利抑制元件的抑制特性不仅取决丁它们本身的结构参数,而且取决了它们的端接阻抗、负载电流、负载电压以及其它一些因素。为厂能对各实验室所测得的或者各生产厂所提供的渊母结果迹行比较,必须采用标准测量方法。由此测得的特件与在实际使用f所观察到的特性可能会有所不同,这足因为在测量时的端接阻抗与实际设备中所存在的端接阻抗井不相同。本标准不适用!测量抑制车辆点火系统+扰的电阻器、电缆和其它装置的插人损耗。1名词术语
本标准所用的名词术语符合GB4365—84《无线电十扰名术语》。此外,以下名词术语仅适月十本标准。1.1插入损耗
在给定的频率下,接人给定传输系统的滤波器或抑制元件在其插入前后紧挨插人点的线路两端所出现的电压之比。
1.2负载电流
流经被测滤波器或抑制件的载流导体的直流或交流电源频率的电流。1.3负载电压
施加在被测滤波器或抑制元件指定部分之间的直流或交流电源频率的电。1.4测量电路的阻抗
未接人滤波器或却制元件时測量电路两端的阻抗。1.5不对动测量电路
被测滤波器或抑制元件用同轴电缆相连接,而司轴电缆的外层导体构成了高频电流回路的测量电路
1.6对称测量电路
国家标准局1987-03-02批准
..com1987-11-01实施
GB 7343—87
被测滤波器或抑制元件用屏蔽导线对连接,屏蔽导线对中不对称电压小到足以被忽略的测量电路。1.7对称测量电路的对称系数
出现在被测滤波器或抑制元件连接点上的对称电压和不对称电压之比(用分贝表示)。2测量方法
2.1滤波器或抑制元件的抑制特性的测量要在一个特性阻抗为502的测量电路1实施,即无论是不对称测量或者足对称测量,被测滤波器或抑制元件在测量时,它的输人端利输出端都并接上502固定的阻性等效阻抗。
2.2可采用以下两种不同方式进行测量:a,被测滤波器或抑制元件不带负载,b。被测滤被器或抑制元件带有满值的直流或交流电流与(或)电压负载。2.3测量的频率范围!
a。不带负载测量的频率范围为10kHz~30MHzb负载电流在100A以下,测量的频率范围为10kHz~30MHz;c.负载电下在数干伏以下,测量的懒率范围为10~30MHz。2.4如果被测滤波器或抑制元件要用于非正弦电流的场合(如开关型电源),则在测量时必须加-个直流负载电流,其大小等于要抑制的那个非正弦电流的峰值。2.5根据附录A中所述的程序来实施测。3安装布置
被测滤波器或抑制元件应安装在合适的测试箱内。除用户,制造厂或测试1.作的主管部门因特殊用途而对安装布置另作规定外,测试箱应符合3.1条和3.2条的规定。3.1测试箱结构
没有屏蔽的输入端和输出端与没有同轴插件的滤波器或抑制件在测量时应放在个测试箱内,测试箱的大小视被测对象的尺寸(例如长」,高和宽w)而定,图1~图3。测试箱是一个出非磁性金属制成的有盖箱子。用于测量具有法兰盘安装座的穿心电容器和滤波器的测试箱应有一层内隔板,板上要有个电容器或滤波器的安装孔。
测试箱各个部件之问应有可靠的电气连接。箱体的各个部件用焊或连续缝焊连接起来:箱和箱体间用弹簧片接触装置或用螺钉连接起来,在测量同轴穿心电器和滤波器时,须特别江意保证箱盖和整个祛兰盘的接触良好。
同轴插座安装在测试箱的两侧壁上。3.2测试箱内滤波器或抑制元件的安装下面所述是最常的测试箱内的布局。对于本标准末涉及的情况,应选择-种合适的局,尽可能接近滤波器或抑制儿件实际使用的情况。3.2.1电容器和滤波器
3.2.1.1非穿心电容器和多端滤被器由双线为引出线的电容器应按图1a来装置,除非另有规定,每根导线的长度规定为:裸导线长6mm,绝缘导线长50mm。
其它出线形式的电容器,应按图1b和图1c来发装。一端接屏蔽外壳的电容器按图1来安装。A形电容器按图1d来安装,在使用其中1三个(或二个)端子-时,与A.1.5条所不同的是,对称测量时不用的端子不要连接,但非对称测量时应将不用的端了端接25见电阻(即测量线路阻抗的-半)。端滤波器按图1d安装。
GB 73438-67
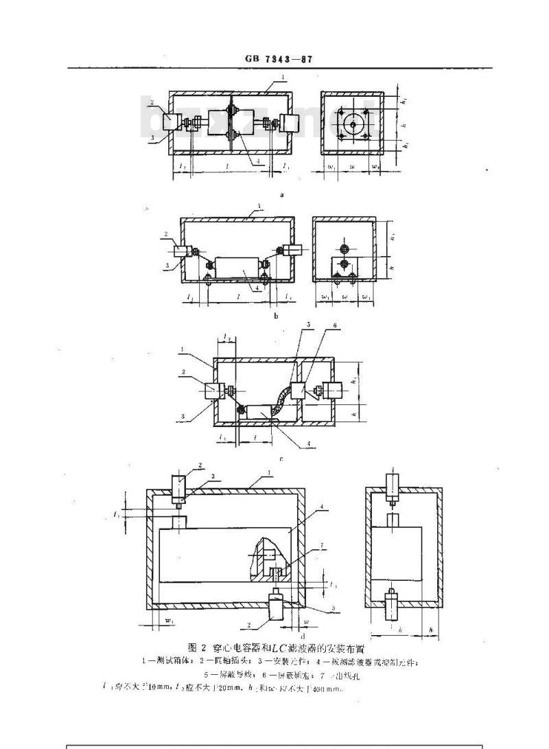
3.2.1.2穿心电容器和LC滤波器
带有法兰盘的同轴电容器和LC滤波器按图2a安装。不带有法兰盘的C滤波器以及同轴的或非同轴的心电容器图2安装。负负载接端子装在
内服板上LC滤波器按图2安装。
引线为屏蔽线的滤波器妄图2c安装。如果被潮滤波器或抑制元件本身有一根导线作为整体的接地线,那么该导线在测量时要保持原来长度,并要拉直。对其它端子则应用尽可能短的导线来连接。3.2.2拒流圈
大尺寸的拒流圈按图3a安装和连接。用引出线支承的小尺寸拒流圈(直径在10m以下)按图3 安装。
关于瑞接导线(或电缆)的长度和安装的具体规定应符合3.2.1和3.21.2。GB 7343—87
根病要技
图1非穿心电容器和四端滤波器的安装布置【—测试箱,2—同轭拓头,3—安装元件;4一被测德被器或抑制元件
1,位不大120mm,1应不人20mm,,和,应不大:80mm。法:高频测量时,测母结果与连接方式有关,这些应在试验报加以说明,GB 7343—87
图2穿心电容器和LC滤波器的安装布置1—测试箱体:2一反拍插头,3—安装件:4—被测滤波器或识1件:5一屏蔽导线,6一屏裂情癌,7出线孔7,不大!10mm,t2应不大」20mm。h:利不大F40lmm.GB 7343—8T
图3流圈安装布置
1一测试箱体,2同轴插头,3—安装元件,4一被测流圈1应不大于10mm,「,应不大于20mm,拒流圈长度A.1技术要求
A.1.1基本测量电路
GB7348—87
附录A
滤波器或抑制元件插入损耗的标准测量法(补充件)
基本测量电路应按图A1和图A2进行布置。该电路的所有元件都应加以屏蔽。用来抑制不对称干扰电压的滤波器或抑制元件,在测量时应采用不对称测量电路;测量抑制30MHz以下频段对称于扰电压的滤波器或抑制元件时,应采用对称测量电路。对图A1和图A2中所示的测量电路,在实际使用时所作的修改在A,3阐明。A,1.2测量电路的主要特性
测量电路的主要特性应在表A1规定的允许范围内。在每一个测盈频率上,对每一个负载电流值和负载电压值,测量电路的主要特性值都要在表A1所给出的允许范围内。
测量电路的特性
电压驻波比(V·S·W·R·)
对称系数(仅用于对称测盘电路)精确度:插入损耗<80dB
插入损耗≥80dB
接收机读数高于测量电路噪声电平A,1.3测量设备
A,1.3.1信号发牛器
推荐使用止弦波信号发生器。
不人[1.2
不小于dB
不小dB
也可以使用在测量频段内具有均勾频谱的其它种类的信号发生器(如噪声信号发生器或脉冲信号发生器)。但在这种情况下,接收机应该具有良好的选择性和抑制寄生信号的能力。A.1.3.2接收机
推荐使用选择性接收机,即在它的第--放大级前至少有一个谐振电路。如果信号发生器的输出信号中谐波信号和其它频率的无用信号很小,不致影响测量结果,也可以使用非选择性的接收机。使用合适的扫频信号发生器和向步调谐的全景接收机可人大简化测量过程。这时抑制特性可在示波器荧光屏上观察到或把它自动记录下来。A.1.3.3负载电流源或负载电压源提供负载电流或负载电压的电源应该是浮地的,它的二个端子与地绝缘(图A2),但在需要时可将它们中任何一个接地。
GB 7343—87
在所考嘟的频率范围内,缓冲网络UO和负载电源阻抗对测量结果的影响应不人于1dB。在测量带负载的滤波器或抑制元件的插人损耗之前,应按下列步骤进行预测量:首先按图A1测出滤波器或抑制元件在没有负载电流或负载电压条件下的插人损耗。然底按照图A2接入缓冲网络和负载电源,但不要把负载电源与电网接通,即把图A2的开关K打开,再测滤波器或抑制元件的插人损耗。比较二次测量所得的数据,其差值不应大于1dB。A.1.4 测量方法
测量应该分二步进行。
第一步,测量电路中不接入被测滤波器或抑制元件,而用合适的电缆把与信号发牛器和接收机相接的两个隔离衰减器连接起来。把信号发生器调整到所要求的频率,而把接收机调谐到信号发生器的频率上。记下信号发生器的电动势和接收机的输入电压。第二步,测量电路中接入滤波器或抑制元件,重新记下信号发生器的电动势和接收机的输人电压。被测滤波器或抑制元的插入损耗可从下式求出:Uol + 201 g -
Ek2+Atr
A=20tg-
式中:Uo1——不接人滤波器或抑制元件时,接收机的输人电压,tia2
一接人滤波器或抑制元件时,接收机的输人电压Eg」一一术接人滤波器或抑制件时,信号发生器的电动势;E2一接人滤波器或抑制元件时,信号发生器的电动势,Atr
-可变衰减器的衰减值(用dB表示)该衰减器在某些合适的测量电路中,可起替代被测滤波器或抑制元件的作用(见A3)。实际上只从信号发生器(或接收机)读数较为方便,为此目的把第二个电压保持在恒定的电平上:即Uo1=Uu2(或Eg=E,),详情参阅A,3条。A.1,5被测滤波器或抑制元件的连接用于双线制电路的滤波器或抑制元件应该分别在对称测量电路和不对称测量电路中测量。对于双线和多线去耦电路中的滤波器或抑制元件应该对每个通路分别进行测量,而不用的端了与地之间应接50的阻性负载。另外,各个通路之间的耦合也应在通路接有50阳性负载的条件下按图A3进行测量。
.A,1.6测量电路中滤波器或抑制元件的安装测量电路中的滤波器或抑制元件在测试箱中应按正常使用的方式进行安装布置。这种布置不应该妨碍测量电路屏蔽的连续性和有效性。除非另有规定,被测滤波器或抑制元件应该放置在第3觉所规定的测试箱内。
A,1.7测量结果的表示
测量报告至少应该包括下列内容:a。测量电路的阻抗;
b。测量结果(用表格形式或在单对数正交坐标纸上间出插人损耗与频率的关系曲线,插人损耗以dB为单位),
c.测量电路中滤波器或抑制元件安装和连接的说明(画出示意图)。如有必要,应写明测试箱和连接导线的外形及尺寸;
d.测量电路最大可测量的插人损耗值(贝有当该值与被测滤波器或抑制元件的实测值之差在10dB以内时,才有此要求)。
A.2测量电路主要参数的验证方法A.2.1电压驻波比检验
GB 734387
第一种方法:将测量电路在被测滤波器或抑制元件的连接点处分成两个部分,其一个部分包括信号发生器,另一个部分包括接收机。然后在这二个连接点上分别测量这两部分的阻抗。按下列公式分别计算出每部分的电压驻波比B:B= +lrl
式中:r:bZxz.net
Z——测得的复数阻抗。
第二种方法:先按第一种方法把测量电路分成两个部分。然后分别直接测量每部分的电压驻波比。电压胜波比的测量误差应不大于±5%。对使用隔离衰减器的测量电路,在测量其电压驻波比时,允许用阻值等于信号发生器的输出阻抗及接收机输人阻抗的阻性负载来分别取代信号发生器和接收机。当测量电路使用缓冲网络时,应接上缓冲网络来检验测量电路的电压驻被波比。A.2.2插入损耗精度检查
可借助具有下列特性的标准衰减器来检查插入损耗的精度:在整个测量的频率范围内,衰减量为50±0.5dB;a.
b。在整个测量的频率范围内,电压驻波比不大于1.2c.输人阻抗和瀚出阻抗与测量电路相匹配d。对称系数不小于26dB(仅用于对称测量电路)。用标准衰减器取代被测滤波器或抑制元件插人到测试电路中去,然后测出它的插人损耗。当测量电路含有缓冲网络和其它连接负载电流源或负载电压源的装置时,应该在包含上述装置的条件下,进行插人损耗的精度检查。而负载电源的本身应与测量电路断开,测量电路中连接负载电源的端子应予短路连接。
A.2.3频率精度检查
使用频率精度高于2%的设备来作此项检查。A.2.4最大可测呈的插入损耗的检查按照图A1b或A2b来布置测量电路,但被测滤波器或抑制元件被个短路器所取代,测出该短路器的插人损耗。这种短路器的一个实例如图A4所示。测量短路器的插入损耗时,接收机的读数至少要高于测量电路噪声1dB
如果接收机所测得电压高于测电路噪声1(B,则最大间测量的插人损耗受到信号发牛器的信号对接收机的泄漏或者外部无用信号影响的限制。另外它也受到信号发生器的功率和接收机的灵敏度的龈制:
实际可测得的插人损耗至少要比短路器的插人损耗小10dB。A.2.5对称系数的检查
把测量电路在被测滤波器或抑制元件的连接点处分成两个部分,一部分包拓信号发生器,另一部分包括接收机。然后使用辅助信号发牛器和辅助接收机。按图A5所示,测量电压U,和2。对称系数应按下述公式进行计算:K=201g
GB T348-87
A.2.6测量电路噪声电平的检查
测量装置按选定的方法布置连接好,信号发生器与电源断开。测量电路处于接入被测滤波器或抑制元件的状态。在做带负载的测盘时,应使被测滤波器或抑制元件处于满载状态。把接收机调至一个测量频率,此时接收机的指示值即为测量电路在该频率下的噪电平。A3基本测量电路的修改
使用基本测量电路(如图A1b和图A2b所示)需要按照图1a和图2a所示的电路预先确定参考电半(0dB)。如果所用设备的参数很稳定,能够…直保持所要求的测量精确度,那么只需要在测量前将测量电路在整个频段内校准一次。如果设备参数不够稳定,那就应该在每次测最前分别校准测量电路。
测量程序简化后一些测量电路的实例如图A6,图A7和图A8所示。如果被测滤波器或抑制元件不是安装在屏蔽的封闭测试箱内,则应把所有的元件都接在一块金属板上,并在这块金属板上进行测量。在图A6和图A7所示的被测滤波器或抑制元件或标准衰减器与隔离衰减器之间,每路x和y的电缆的总长度在任何测量频率上应不大于0.05个波长。在难以满足这个条件的场合,可用图A8所示的测量电路来替代图A6所示的测量电路。如果测量表明,同轴开关放在位置1上,在信号发生器和按收机之间的线路能满足A.2.1条所述的电压驻波比的要求,隔离衰碱器可以省去不用。同时可采用-种相应的电路来代替图A7所示的电路。也可按图A6,图A7和图A8的原理对带载滤波器或抑制元件进行测量,但被测滤波器或抑制元件应该用图A9所示的那组元件来取代(见附录B)。A.3.1采用两个同轴开关的通用测量方法(见图A6)第一种方法:省去校准衰减器TR或将它置零即使公式(1)中的Atr为零。不论同轴开关处于接通还是断开滤被器或抑制元件的位置,改变信号发生器的电动势使接收机输入电都应保持在一个恒定的电平上(Uol=Uo2)。在此情况下,插入损耗可由下列公式(A4)算出:Ee
A=20lg-
第二种方法:省去校准衰减器TR或将它置零,即使公式(A1)中的Atr为零。不论同轴开关处于哪个位置,信号发生器的电动势应保持在一个恒定的电平上(E1=E2)。在此情况下,插人损耗可由下列公式(A5)算出:
A=201g
第三种方法:不论是接通滤波器或抑制元件还是用-个最小分度为1dB的校准衰减器来替代,信号发生器的电动势和接收机的输人电压都保持不变。在此情况下,插入损耗A=Atr,即直接从校准衰减器TR上读数。
A.8.2采用两个同轴开关和一个校准衰减器与被测滤波器或抑制元件串联的测量方法(见图A7)无论开关处于哪个位置,信号发生器的电动势和接收机的输人电压都保持在恒定的电平上。被测滤波器或抑制元件的插人损耗可用下列公式(A6)算出:A-AT-AT2 .-.
式中:AT1——开关在位置1时校准衰减器的插入损耗;AT——开关在位置2时校准衰减器的插入损耗。A6
阻性负鼓
GB 7343—87
a鑫考电路
b测量电路
用十空载测盘的基本测试电路
H0—被测施波器或抑制元件,T—10dB隔离衰减器!G一信号发生器,0一接收机
a 参考电路
b测量电路
图A2用于带负载测量的基本测试电路B O—被测滤波器或抑制元件, T—10dB 隔离衰减器:UO缓冲网络,G—信号发生器,O—接收机:Z—电流灏或电压源,E端和F端不接地接收机
敏测滤波器
信号源
或抑制元件
H性负载
图A3通路之间耦合测鼠示意图
GB 784$—8T
a简图
b采用圆柱形箱体实现短接
图A4测试电路中短路器示例
SP一镀银的短路板
a 发生器的检查
b接收机的检查
图A5测量电路对称系数检查
G一被测信发生器:R一与被测发生器或接收机匹配的电随器:PO具有不对称输人的辅助接收机:O--被测接收机,PG一!儿有不对称输山的辅助信号发牛器
小提示:此标准内容仅展示完整标准里的部分截取内容,若需要完整标准请到上方自行免费下载完整标准文档。