首页 > 国家标准(GB) > GB 13151-1991 100A以上环境或管壳额定反向阻断三极晶闸管 空白详细规范
GB 13151-1991

基本信息

标准号: GB 13151-1991

中文名称:100A以上环境或管壳额定反向阻断三极晶闸管 空白详细规范

标准类别:国家标准(GB)

标准状态:已作废

发布日期:1991-08-02

实施日期:1992-05-01

作废日期:2005-10-01

出版语种:简体中文

下载格式:.rar.pdf

下载大小:350696

相关标签: 环境 管壳 额定 反向 阻断 三极 晶闸管 空白 详细 规范

标准分类号

标准ICS号:电子学>>半导体器件>>31.080.20晶体闸流管

中标分类号:电工>>输变电设备>>K46电力半导体期间、部件

关联标准

替代情况:被GB/T 13151-2005代替

出版信息

出版社:中国标准出版社

页数:平装16开, 页数:11, 字数:22000

标准价格:12.0 元

出版日期:1992-05-01

相关单位信息

复审日期:2004-10-14

起草单位:西安整流器研究所

发布部门:国家技术监督局

标准简介

本空白详细规范规定了制订100A以上、环境或管壳额定的反向阻断三极晶闸管(包括快速型)详细规范的基本要求,制订该范围内的所有详细规范应尽可能与本空白详细规范相一致。 GB 13151-1991 100A以上环境或管壳额定反向阻断三极晶闸管 空白详细规范 GB13151-1991 标准下载解压密码:www.bzxz.net

标准图片预览

GB 13151-1991 100A以上环境或管壳额定反向阻断三极晶闸管 空白详细规范
GB 13151-1991 100A以上环境或管壳额定反向阻断三极晶闸管 空白详细规范
GB 13151-1991 100A以上环境或管壳额定反向阻断三极晶闸管 空白详细规范
GB 13151-1991 100A以上环境或管壳额定反向阻断三极晶闸管 空白详细规范
GB 13151-1991 100A以上环境或管壳额定反向阻断三极晶闸管 空白详细规范

标准内容

中华人民共和国国家标准
100A以上环境或管壳额定
反向阻断三极晶闸管空自详细规范Blank detail specificalion for reverse blocking triode thyristors ,ambient or case-rzted,ahove 100 AGB13151-91
本空白详细规范规定了制订100A以上环境或臂壳额定的反向阻断三极晶闸管(包括快速型)详细规范的基本要求,制计该范围内的所有详细规范应尽可能与本空白详细规范相-致。本空山详细规范是与GB4589.1&半导体器件分立器件和集成电路总规范》有关的一系列空白详细规范中的个。
要求的资料
下列所要求的各项内容,应列人规定的相应空栏中。详细规范的识别:
(1)授权发布详细规范的机构名称(2)详细规范的IECQ编号
(3)总规范和分规范的编号和年代号(4)详细规范的编号、发布口期和国家体系要求的任何更多的资料器件的识别:
(5)器件的型号
(6)典型结构和应用的资料
如果设计。种器件满足几种应用。则应在详细规范中说明:这些应用的特性,极限值和检验要求应子满足。
对静电数感器件,应写上臀告说明。(7)外形图和(或)引用有关的外形标准(8)质量评定类别
(9)能在器件型号之间进行比较的最重要特性的参考数据【在本规范中,方括号内给出的内容仅供指导制订详细规范时用,而不包括在详细规范中。二在本规范中,当特性或额定值适用时,“义”丧示在详细规范中应给出的只体值,国家技术监督局1991-08-29批准1992-05-01实施
W.bzsoso.coD[授权发布详细规范的机Www.bzxZ.net
构名称
评定器件质量的根据:
GI:4589.1半导体器件
总规范》
详细规范:
[有关器作的型号]
GB 13151- 91
分立器件和集成电路
订货资料:见本规范第7章
机械说明
外形标推:
GB 7581半导体分立器件外形尺寸》外形图:
[可在本规范第 10 章详细给出
子识别:
[端子排列图.包括阁示符号]
标志;
[字母和图形或色码]
[如需要·详细规范应规定在器件上要标的内穿][见GB4589.1的2.5和或)本规范的第6章]!极性识别,如采用特殊方法7
4极限值(绝对最大额定值体系)[详细规范的IECQ编号、
年代号和(或)日期
详绷规范的编号
二如该编号与IECQ号重复,则本栏可以不用(5)
2简要说明
「100A以上环境或管壳额定反向阻断三极品闸管
半导体材料:硅
封装;[空腔]
质量评定类别
[根据GB4589.1的 2.6]
参考数据
除另有规定外,下列极限值在整个工作温度范围内适旧。[只重复使用带标题的条文号。任何附加值应在适当的地方给出,但不给条文号。[曲线最好在本规范的第10章给出。条文号國
工作环境或管壳温度
存温度
等效结温[如要求]
电压[应规定条件,如时间、频率,温度、安装方式等反间重复峰值电压
断态重复峰值电压
反向不重复峰值电压
断态不重复峰值电压
反向工作峰值电压
Taunlb ure
最小值
最大值
W条文号
GB 13151-91
断态工作峰值电压
直流反向电压[适用时]
直流断态电压[适用时]
电流[应规定条件,如时间,频率、安装方式等]通态平均电流
在规定温度Tura(见图1)和具有随性负载的单相电路、正弦波导通角180°的条件下通态惠您峰值电流适用时!
直流通态电流L适用时]
通态(不重复)浪开电流
[应说明是否施加反问电压]
疆态电流临界上升率
t(对管壳额定器件)
正弦波、10 ms50Hz)的最大值
a。无再加反向电压,初始结温
T( = 25℃ 或T,m
b.有再加反向电压,初始结温
Tc = 25 或T'm
门极额定值应规定条件如时间,频率,温度门等[门]被正峰值电压[适用时]
阳极相对阴极为正
门极正向峰值电压[适用时]
阳极相对阴极为负
门被反向峰值电压
门极正向峰值电流
门极峰值功率
门极平均功率、
机械额定值
安装力或力矩[适用时
最小值
最人值
W.5电特性
检验要求见本规范第8章。
GB 13151—91
转折点
Turexk
Temb/ease (max)
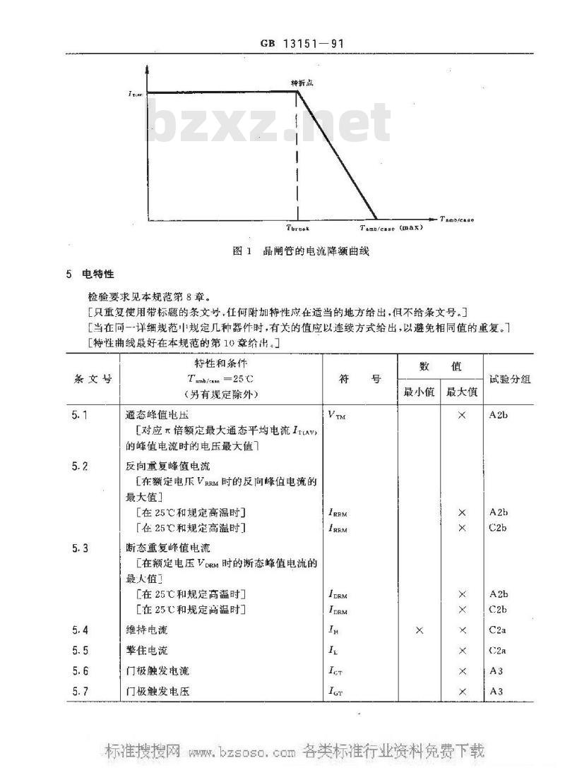
图1品阑管的电流降额曲线
[只重复使用带标题的条文号,任何附加特性应在适当的地方给出,不给条文号。[当在向一详细规范规定几种器件时,有关的值应以连续方式给出,以避免相同值的重复。[特性拥线最好在本规范的第10章给出。特性和条件
茶文号
Tamb/ae =25 C
(另有规定除外)
通态峰值电压
[对应元倍额定最大通态平均电流IrcAV】的峰值电流时的电压最大值
反向重复峰值电流
[在额定电压VRRM时的反向峰值电流的最大值1
[在25℃和规定高温时]
[在 25 和规定高温时]
断态重复峰值电流
[在额定电压 VpRM 时的渐态峰值电流的最人值!
[在 25℃和规定高温时]
[在 25C和规定高温时]
维持电流
擎住电流
门极融触发电流
门极触发电压
最小值
最大值
W.试验分组
条文号
特性和条件
Tamb/ane --25 C
(另有规定除外)
门极不触发电压
GB 13151—91
断态电压临界上升率[适用时]
电路换向关断时间[适用时]
总耗散功率
[作为通态平均电澈和导通角的函数的最大总耗散功率曲线」
热阻[如4.3规定了T(】时]结到[基准点」
注:对于快速晶闻管,此项检验在A组实施。6标志
最小值
最大值
试验分组
【不同于前面第(7)栏(第1章)和(或)GB4589.1的2.5所给出的任何特殊资料应在这里给出。]7订货资料
[除另有规定外,订购一种具体器件至少需要以下资料!a.准确的型号(和标称电压值,如要求);b,当有要求时,带有年代号和(或)日期的IECQ详细规范:c.按GB4589.1的2.6规定的质量评定类别,如果要求,还应按GB12560半导体器件分立器件分规范》的3.6所规定的筛选等级;d.其它。」
8试验条件和检验要求
[在下列各表中给出的试验条件和检验要求,所采用的数值税确切的试验条件,应按给定型号的要求和GB4024《半导体器件反向阻断三极晶闸管测试方法》和GB4937&半导体分立器件机械和气候试验方法》等标准的要求进行规定。「当编写详细规范时,应在可替换的试验或试验方法之间进行选择,[当在同一详细规范中包括几种器件时,有关的条件和(或)数值应以连续方式给出,以尽可能避免相同的条件租(或)数值的重复。在本章中,除另有规定外,引用的条文号应对应于GB4589.1的条文号。W.bzsoso.coD所有检验都是非破坏性的(3.6.6),检
外部目检
不工作
态峰值电压
反向重复峰值电流
断态重复峰值电流
门极触发电流
门极触发电压
断态电压临界上升
率[适用时
门极不触发电压
电路换向关断时间
[适用于快速型】
GB13151—91
A 组---逐批
引用标准
4. 2. 1.1
GB1024
GB4024
GB 4024
GB4024
GB4024
GB 4024
GB 4024
GB4024
Tamb/a =25 C
(另有规除外)
极性颠倒;
[>10 VTMm ;
IkeMnss
IDRMnax
[另有规定除外
[25℃和规定高温
[规定高温]
[规定高温]
检验要求
最小值
最大值
WAQL
GB 13151—91
B组——逐批
标有(D)的试验是破坏性的(3.6.6)。USL一规范上限值(根据A组)检验或试验
可焊性
[适用时]
温度变化继之:
最后测试,
通态峰值电压
反向重复峰值电流
断态重复峰值电流
电耐久性
最后测试:
通态峰值电压
反向重复峰值电流
断态重复峰值电流
放行批证明记录
引用标准
4. 2. 2 和
附录C
GB4937
GB 4937
GR 4937
GB4938
Tanhbeax =25 C
(另有规定除外)
【优先采用焊槽法]]
循环次数品
按A2b
按A2b
按A2b
168hl高漏交流阻
断或工作寿命!
按A2b
按A2b
按A2b
B3、B4、B5和B8的属性资料
注:1n为样品数,c为合格判定数,2)GB4938&半导体分立器件接收和可靠性极
最小值
检验要求
最大俏
见本规范第1章
涩润良好
GB 1315191
C 组-周期
标有(D)的试验是破坏性的(3. 6. 6)。USL 一规范 工限值(根据 A 组)检验或试验,
维持电流
擎住电流
反向重复峰值电流
断态重复峰值电流
通态不重复浪涌电
通态电流临界上升
最后测试:
通态峰值电压
反向需复峰值电流
断态重复峰值电流
电路换间关断时间
[适用时]
稳态凝热(D)
最后测试;
通态峰值电压
反向重复峰值电流
断态重复峰值电流
引用标
附录C
GB4024
GB4024
GB 4024
GB4024
GB4937
Tamb/case — 25 ℃C
(另有规定除外)
[25℃和规定高温]
按A2b
按A2h
按A2b
「按规定
按A2b
按A2b
按A2b
最小值
检验要求
最大值
见木规范第1章
检验或试验
电耐久性
最后测试:
通态峰值电压
反向重复峰值电流
断态重复峰值电流
高温贮存(D)
最后测试:
通态峰值电压
反向重复峰值电流
断态重复峰值电流
放行批证明记录
GB 13151--91
引用标准
GB4938
按A2b
GB4937
Tanb/asam-25C
(另有规定除外)
1000h高温交流
阻断或工作寿命」
按A2b
按A2b
1000h[在最大
按 A2b
按A2b
按A2b
有关C4、C7、C8和C9 的属性资料最小值
检验要求
最大值
注:如B组或C组检验第次送交不合格,可按附录A采用追加抽样的办法再进行一次检验,但每一检验分组只能追加一饮,且追加的样品应经受该分组的全部试验。W9D组
鉴定批准试验
电耐久性
[对环境额定器件]
最后测试:
通态峰值电压
GB 1315191
IVD=各个器件的初始值
反重复峰值电流
断态重复峰值电流
热循环负载
【对管壳额定器件」
最后测试:
通态峰值电压
反问重复峰值电流
断态重复峰值电流
恒定加速度
最后测试:
遥态峰值电压
反向重复蜂值电流
断态重复峰值电流
注:在C8完成了本试验,在此则不要求。附加资料(不作检验用)
引用标准
GB4938
Tamb/ee = 25 C
(另有规定除外
工作寿命:
1000 h以上
-[(80%~100%)
IrA max
按A2b
按A2h
按A2h
GB1024循环饮数一
按A2b
按A2b
按A2b
GB 4937
按A2h
按A2b
按A2b
[只要器件规范和使用需要.就泣给出附加资料,例如:4.
有关极限值的温度降额曲线:
测试电路或补充方法的完整说明:详细的外形图等,」
试验要求
最小值
晟大值
W6
初次抽样
道加抽样
追加数
附加说明:
GB13151-91
附录A
追加抽样表
(补充件)
样品量n
356789111318
689111213161825
333444557
本标准由全国半导体器件标准化技术委员会提出。A地车
本标准由西安整流器研究所负责起草。本标准主要起草人秦贤满。
合格判定数C
W.bzsoso.coD
小提示:此标准内容仅展示完整标准里的部分截取内容,若需要完整标准请到上方自行免费下载完整标准文档。