首页 > 国家标准(GB) > GB/T 13748.2-1992 镁及镁合金化学分析方法 高碘酸盐分光光度法测定锰量
GB/T 13748.2-1992

基本信息

标准号: GB/T 13748.2-1992

中文名称:镁及镁合金化学分析方法 高碘酸盐分光光度法测定锰量

标准类别:国家标准(GB)

标准状态:已作废

发布日期:1992-01-01

实施日期:1993-06-01

作废日期:2006-01-01

出版语种:简体中文

下载格式:.rar.pdf

下载大小:198904

相关标签: 镁合金 化学分析 方法 高碘酸 盐分 光度法 测定 锰量

标准分类号

标准ICS号:计量学和测量、物理现象>>流体流量的测量>>17.120.20明渠中流量的测量

中标分类号:冶金>>金属化学分析方法>>H12轻金属及其合金分析方法

关联标准

替代情况:YB 903-1978;被GB/T 13748.4-2005代替

采标情况:=ISO 2353-72

出版信息

标准价格:12.0 元

相关单位信息

复审日期:2004-10-14

起草单位:东北轻合金加工厂

归口单位:中国有色金属工业协会

标准简介

GB/T 13748.2-1992 镁及镁合金化学分析方法 高碘酸盐分光光度法测定锰量 GB/T13748.2-1992 标准下载解压密码:www.bzxz.net

标准图片预览

GB/T 13748.2-1992 镁及镁合金化学分析方法 高碘酸盐分光光度法测定锰量
GB/T 13748.2-1992 镁及镁合金化学分析方法 高碘酸盐分光光度法测定锰量
GB/T 13748.2-1992 镁及镁合金化学分析方法 高碘酸盐分光光度法测定锰量
GB/T 13748.2-1992 镁及镁合金化学分析方法 高碘酸盐分光光度法测定锰量
GB/T 13748.2-1992 镁及镁合金化学分析方法 高碘酸盐分光光度法测定锰量

标准内容

UDC 546-46-062
中华人民共和国国家标准
CB/T 13748.1~13748. 10--92
镁及镁合金化学分析方法
Methods for chemical analysttf magnesium and magnesium allays1992-11-05发布
1993-06-01实施
国家技术督同发布
中华人民共和国国家标准
镁及镁合金化学分析方法
高碘酸盐分光光度法测定锰量
Margnesiumad lisalluys
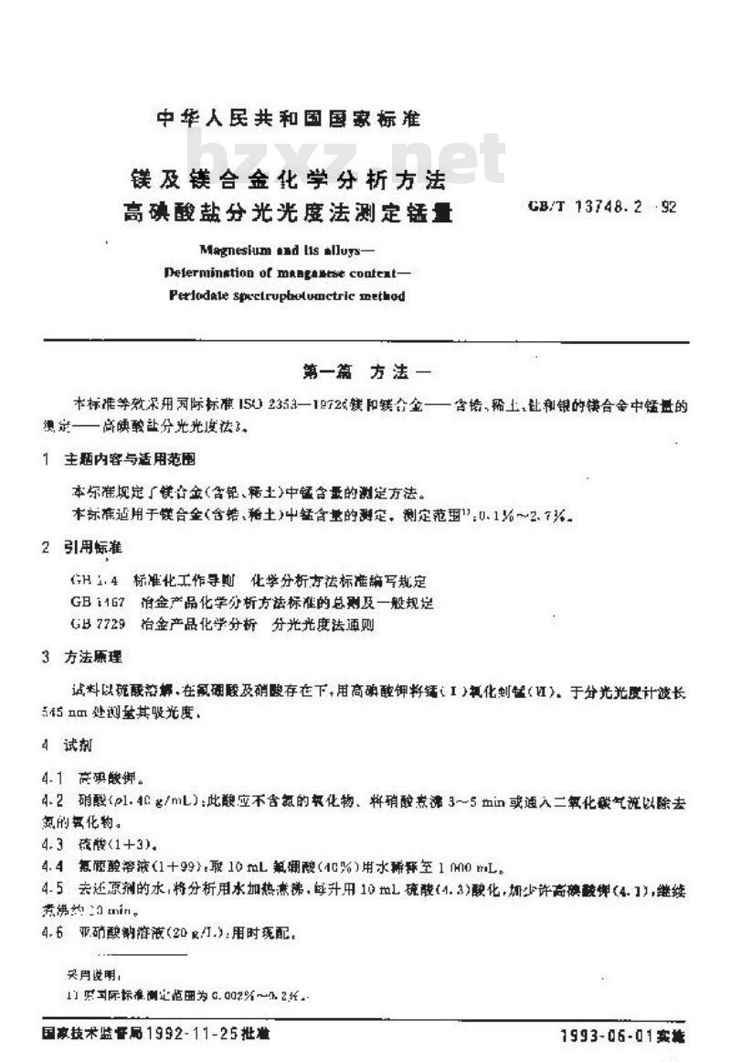
Delerminstion or maagaatse content-Perlodale spxclruphatumctric method第一篇方法一
GB/T 13748.2 -92
本标准等效保用再际标雅1502353一192载和镁合金一含铬,稀土、让和银的镁合金中锰盘的遇定—高碘酸让分光光度法3。免费标准下载网bzxz
1主题内容与适用范围
本标准规定了镁合金(含铝、程土)中轻含量的测定方法。本标准适用于模合金(含增,格土中锰含量的避定,测定范再1):0.1%~2.了%2引用标准
H1.4标准化工作导断化学分析方法标准编写规定GB11G7准金产品化学分析方法标准的总则及一般规定GB7729冶金产品化学分析分光光度法通则3方法原理
试料以碰酸获娜,在氯硼酸及确腰存在下,用高碘酸钾将钙(I)扭化划性(江),于分光光度计波长545m处测其聚光度,
4试剂
4.1高碘酸钾。
4.2硝醛(1.4C*/mL):此触应不含氯的机化物、将硝酸煮滞35血in或通入二氧化碳气说以除去的氧化物。
4.3硫酸<1+3)。
4.4氯酸落液(1+99),取10mL瓶硼酸(40%)用水系至1MOmL4.5去还原剂的水,将分析用水加热煮佛,每升用10mL硫酸(4.3)酸化,加少许高碘鼓钾(4.1),继结责佛约min
4.6亚.硝酸潮溶液(20/.).用时现配,关月说明,
11际标准测定使图为G.002%~%2。国豪技术监督易1992-11-25批验1993-06-01实推
GB/T13748.292
4.7差标准贮存浮商:按下述方法之-制备4.7.1称取2.877官高锰股钾益于400mL高型烧中,用约200mL求陷解,加人40山烦股(4.3)适量随能或过化1.10还原高假,通降去过盘的二化硫或过化氢冷部,移人1CDmL等退瓶中以水需释至数度混匀。此溶液1mL含m锰。4.7-2取适量电解锰置于盛有0~80mL统轮(4.5)和约105ml.水的殊中,据动数分钟,产去限被,以水选涤数欲再用雨候洗1~2次。在iH恒温等叶烘干的!min.胃.」一娱器中冷知。然右陷取1.Hl(1g电解锰于40ml高型说杯中,加4mL酸(4.3)溶解:加约别mL求款排数分钟:冷,移入1.容量中,以水轻即至度混到,此溶液m.含1g置。4.日经标班溶液,移取10.0叫l.症标准需存液(4.7)于100m1.等量摘中,以水希释至兹典,混匀。此格液1mL含100,
5攸器
分州光度计
6分析步骤
6.1试料
按表1款取试样.
植含量,%
.0.50.5
->c. 5--2. 7
6.2空白试验
试制·多
轻酸14.ul
于期阻山灿人20ml.酸(4.2)蒸发至下,以少母温水溶解残德,移入25℃ml.商型晓杯,用稀样至约 43 mL. 加人15 m,统醇(4. 3),5 ml.冠面醇[4- 4),以水稀释至约 60 ml. 2 下症同试科按6.3.2和6.3.3条进行。
6.3测定
6.3.1将试料(6.1)性于250mL商型烧杯中,盖上表而。接表1慢慢加人税(4.3),待试栏落解完全后,加入20ml.硝(4.2).5mL研酸(4.4).以水稀释至约nL当含基大于0.5时,将溶解完全片的试液称人130L产盖者中,以水带拜系别,流勺。外取10.m试液原烧杯中.加人15m硫酸(4.3).20L酸(4.2).5第函酸(4.4)以水稀释至约65l:
6.32将试减(5.3.1)煮沸1~2min,销冷加人0.5g高供酸抑(4.1)继续克动3mi近池保组10。移入10m容量中,用去还床剂的水.5释至刻混勺。6.3.3移取部分显色落滤(6.3.2)于1m吸收血中.向到尔的显色题中法动逆滴训豆硝鼓刺熔袋(4.)全紫色好趣去,移取其溶拨F另一没收血中为参比,分光光惠计玻区5M:m处测盘其吸光度。
6.3.4减去殖司诚料的空白试验管液的吸光医,以工作由裁上否出扫应的连试:6-4上作曲线的综制
6-4.1多取G,2.30.3.,6.005.C0.12.015.0锰标准液液(4.3)分别+—料230n1高杯中,加入15ml航酸14.3).20mL销酸(4.2).5mL切酸(4.4>.以下接6.3.2和6.=3条进行:0
GB/T 13748.2—92
5-4.2去试剂空自的吸光度以整量为描坐标,吸光奥为数繁标,绘制工作曲经7分折结果的计再与患述
按公式(1)计算值的亡分合量:Mn(y)=,×V,X J0-
附。×V
前T作曲线上查科美的质量
日元许差》
试液总体积.:
分收试凌体职.mL:
试料的质量名:
试骏亦之间分析结其的差道成不大于表2所列允许差。表
C.1C.-3. 360
n. 8nn-.1.30
:1. 50-- 2.7
第二篇 方 法 二
充许些
本标准差效采国系标准)809-1S73镁及联合余钙款的测定:S生题内容与适用范围
本标准就定镁及金(不合、稀主或针)中疑含量药测定方法。(1)
高澳轮热分光光度卷
本标准适用于钱改送会金中置含盘的他定:测定范:0.的%0.8%:TD引用标准
GB1.4标准化工作导:化学分析方法标准编写规定15147培会产品化学分析与法标微药总及一毅舰定G乃了72!将金产品化学分析分光光度法通则11方法原理
试料以硫酸游解:码酸氧化,在碟酸存在下,用高碘酸钾将锰(「)氧化到锰()。于分光光度计波长采说明:
原国球标难没有允许差,
535mm处生共吸光度,
17试剂
12.1高碘快料
GBT 13748.2-92
12.2功酸(61.0g/ml.此酸感不含氧的氧北物。将破酸壳递3--5ain或通二氧化既气流以除去的获化物。
12.3#险i01.71ml)
12.2 东酸(μ1. 1gmt.)
12.5碰戏1+3)。
12.6亚硝酸钠游液(23/):月时现配。12-7去述还原刻的水:将分析用水均热克,每升用12.5酸化:加少商决酸非(12.1】继缤泌约1omi-,
12.8短标准产在箔液:满下述点法之一制符,12.8-1称取2.87高舒酸钾客了41.高至烧忧中药201.谱期人1:1.硫醛(2.5)加入适量亚研酸销或过氧北氢(01,D8/1.)通启豆鼠酸。满佛除去过利下一氧化税或过氧化氢,冷却。移入1000mL容比瓶中,以水橘释至到度,泥与,北没1l含1mg锰。12.8.2收适压电辉盘于盛有6~0m1.硫设!2.3约10u.水的快朴中击动数分钟.产去模液,以术洗数次再月前洗1--2次,车:(泻陷中烘十药2m位于十燥星中冷都。然片释联1.000C电解话于400ml.高型烧,加,ml责蹭(2.5>游率,加人的80ml.水沸数外蚀冷却。移入10ml.穿块虑中.以水痛师至减::北落液1ml.含1g话.12-9锰格准溶滤移取100.0ml链坏\存溶改.多)100(ml量施中.以水稀释至刻度-温均。此游液1mL含10o
13设器
分产范虑计,
14分折步骤
按表3称取试样。
n n: -a. 05
*c. E ~-.1
0. 4 --C 8
14.2空白试验
武型·R
轻酸113. 5)
14.2.1盘含为0.01%~0.05%吋,于m中入25m1.码酸(:2.2>挑能(12.6录2平以少量温水游解戒蓝:移入250m高型烧杯中,用水稀择卒约0ml..加人l.酰11.)GB/T 13748.2—92
5m1.磷酸(12.3)和2~3滴茎酸(12.4),以下同试料按14.3.3及14.3.4条进行.14.2.2锰含量大于0.05%~~0,1%时于销而中加入25ml.硝酸(12.2),蒸发至干,用少母溢水解晚查转人250mL高型烧杯中,用水稀释体积约为4ml,入20ml.碰酸(12.5),5mL磷酸(12.3)和2~3滴氧款酸(12.4),以下随同试料按14.3.3,14.3.4策进行。14.2.3链含量大于0.4%~0.8时,于铂Ⅱ中加入25mL硝酸(12.2)然发至干用少量温水将解残渣,人5mL蔬酸(12.5),移入10mmL容量瓶中,冷却,以水帮再至刻度,混。移取20,0mL落液于2.30ml.高型烧杯中.用水筛秤体积约为40ml.,邮人15mt碰酸(12.5)3mL确酸(12.2).5mL酸酸(12.3>和2--3滴氢频较(12.4),以下随同试料按11.3.3.14.3.4条进行14.3测宽
14.3-1将试料14.1)图于250ml.高型烧杯中,益上表。加入10mL水.燃后按表1慢慢加入硫载(12.5),待反应完全后,按表3加入醋酸(12.2)和2~3滴氧氧酸(12.4),煮港数分钟,取下,玲却。冠含量大于1,4K~0.8%时,将上述试减移入1uUmL睿录瓶中,以水稀帮至刻度.混句。移取20.0ml.试液于259ml.商型烧杯中,入15ml.酸12.5)、25nL硝酸(12.2),14.3.2将试液(14.3.1)用水确率至约60mL,那人mI.磷酸(12.3)14.3.3兼满等雍,加人0.5自高斑酸钾(12.1).点带3min,在近谁下保避15min,冷,移入1OmL溶比瓶中用去还原剂的水(12.7)释至刻度,裤勾。14.34移取部分显色溶液(14.3.3)于1~3cm吸收血中,向剩余的退色脏+边播动边薄加亚销酸辫液(12.6)至紫色剧好悟去,移取其落减于另一吸收且中为参比。于分光光度计滤长525五m处测量共说光度。
14.3.5磁去瞻同试料的空自试验筛丧的吸光度,从工.作曲线上查出相应的督盘。14.4工准山线的偿制
14.4.1移取0,1K1.2.00.800.4.0U,5.00m值标准落波(12.9)和0,1.00,2.00,5.00.10.0.15.020.0ml.锰标准裕减(t2.9).分别置下两组250ml.高型烧杯中,用水稀释至约20mL,如人15mL碗截12.5),25m确12.2)、5m磷酸(12.3)以下按14.3.3改14.3.4条进行14.4.2减士试剂空当辫液的吸光度,以锰盘为核尘标,吸光度为数坐标,分别绘聘含量为0.01%~%租.05验0%的两条工作曲线。
15分析结果的计算与表述
载公式(2)计算的百分含革:
Ma(X)=XV:X10*
N: X V
式中:m—A工作曲线上查得的锰的质量,1g1V,—试减总体积,ml. F
V分联试获体积,ml.
m—试料的质世。
16充许差
实验室之间分析结果的差值应不大于表1所列允许差。买说明:
13紫国际标准积有充许差。
附加说明:
0.010--心.3
>t. c36 -- 5. 16?
0. 1UCx AG3
G- auc~
CH/T 13748.2—92
本标注由出国有色金两工业总公司提本标准山款北轻合金地工」,郑州轻金属研究院鱼微款草本标准由湾阳铜加工厂起草。
,本标准士要起草人题修產起草第一简,蒸苦华起苹第前充许差
白本标准实施之日起.原冶金工业部标准YB203一7变形钱合金化学分析方伙作度4
小提示:此标准内容仅展示完整标准里的部分截取内容,若需要完整标准请到上方自行免费下载完整标准文档。