首页 > 国家标准(GB) > GB 9827-1988 香蕉
GB 9827-1988

基本信息

标准号: GB 9827-1988

中文名称:香蕉

标准类别:国家标准(GB)

标准状态:现行

发布日期:1988-09-20

实施日期:1989-03-01

出版语种:简体中文

下载格式:.rar.pdf

下载大小:221292

相关标签: 香蕉

标准分类号

标准ICS号:食品技术>>水果、蔬菜及其制品>>67.080.10水果及其制品

中标分类号:农业、林业>>经济作物>>B31瓜果、蔬菜种植与产品

关联标准

出版信息

出版社:中国标准出版社

页数:7页

标准价格:10.0 元

出版日期:1989-03-01

相关单位信息

首发日期:1988-09-20

复审日期:2004-10-14

起草单位:标准起草组

归口单位:农业部

发布部门:国家技术监督局

主管部门:农业部

标准简介

本标准规定了香蕉收购的等级规格、质量指标、检验规则、方法及包装要求。本标准适用于香蕉果品的条蕉、梳蕉的收购质量规格。 GB 9827-1988 香蕉 GB9827-1988 标准下载解压密码:www.bzxz.net

标准图片预览

GB 9827-1988 香蕉
GB 9827-1988 香蕉
GB 9827-1988 香蕉
GB 9827-1988 香蕉
GB 9827-1988 香蕉

标准内容

中华人民共和国国家标准
Banana
1主题内容与适用范围
本标准规定了香蕉收购的等级规格、质量指标、检验规则、方法及包装要求。本标准适用于香蕉果品的条蕉、梳蕉的收购质量规格。2引用标准
GB2762食品中汞允许量标准
GB2763粮食、蔬菜等食品中六六六、滴滴涕残留量标准3术语
3.1条蕉,指果穗(串蕉)。
3.2梳蕉:指果手(果段)。
3.3果指:指每只果实。
同一类品种特征:指香蕉的形状、色泽相似之性状。3.4
果实长度:指自果柄基部沿果身外弧线到果顶的长度。3.5
3.6中间一梳:指整条奇数的中间一梳或偶数中间的两梳平均数。3.7
GB 9827—88
形状完整:指香蕉果实排列紧密有规律、果实大小基本一致,不缺果指,无连体蕉和扭曲等畸形皮色青绿:指果实色泽保持香蕉自然青绿色。3.8
3.9成熟适当:指各个不同季节的蕉已达到适当成熟阶段。饱满度标准:果身微凹,棱角明显,其饱满度为75%以下,果身圆满,尚见棱角为75%~80%,3.101
果身圆满无棱者为过熟现象。
腐烂,指任何腐败损及果轴、渠柄以及果实部分者。3.11
裂果:指果皮破裂,露出果肉。3.12
断果:指果实折断为两段或多段。3.13
裂轴:指果轴因割切不当或指座不坚实而受外力破裂者。3.15
折柄:指果柄受损面流乳汁。
轻度损害
压伤、擦伤:指果实被压或磨擦而损伤,但不明显。日灼:指果实被曝日灼伤,使果皮失去正常色泽。疤痕
水锈:指香果实表皮部发生之锈迹。一梳薰中按只数计,不得超过10%。伤痕:指被风伤害或鸟、昆虫等动物咬伤,抓伤果皮而形成的疤。一一梳蕉中按只数计,不得超过5%。
3.16.4黑星病:果皮被害部分呈黑斑点。平均每平方厘米不得超过1点。3.17
般损害
国家技术监督局1988-09-20批准1989-03-01实施
GB 9827--88
压伤、擦伤:一梳蕉中平均不得超过2cm2。日灼:梳蕉中按只数计,不得超过5%。疤痕
水锈:一梳蕉中按只数计,不得超过20%。伤疤:-梳蕉中按只数计,不得超过10%。黑星病平均每平方厘米不得超过3点。3.18
重损害
压伤、擦伤:一梳蕉中平均不得超过4cm2。日灼:
一梳蕉中按只数计,不得超过10%。疤痕
水锈:一梳蕉中按只数计,不得超过30%。伤疤:一梳中按只数计,不得超过20%。黑星病平均每平方厘米不得超过6点。清洁:指果实无尘土、农药残留或任何其他物质污染。4质量指标
4.1规格质量
4.1.1条蕉分级:条蕉依品质分为优等品、一等品和合格品三个等级,应符合表1的各项指标规定。表1条规格质量
等级指标
成熟度
重量、梳
数、长度
每千克
伤病害
优等品
香蔗须具有同一类品种的特
征。果实新鲜,形状完整,皮
色青绿,有光泽,清洁
成熟适当,饱满度为75%~
每一条香蕉重量在 18kg以上,
不少于七梳,中间一梳每只长
度不低于23cm
尾梳蕉每千克不得超过12只。
每批中不合格者以条蕴计算,
不得超过总条数的 3 %
无腐烂、裂果、断果。裂轴、
压伤、擦伤、日灼、疤痕、黑
星病及其他病虫害不得超过轻
度损害
果轴头必须留有头梳蕉果顶
1~3cm
一等品
香燕须具有一类品种的特
征。果实新鲜,形状完整,皮
色青绿,清洁
成熟适当,饱满度为75%~、
每一条香蕉重量在14kg以上,
不少于六梳,中间一梳每只长
度不低于20cm
尾梳蕉每千克不得超过16只。
每批中不合格者以条蕉计算,
不得超过总条数的 5 %
无腐烂、裂果、断果。裂轴、
压伤、擦伤、日灼、疤痕、黑
星病及其他病虫害不得超过 一—般损害
果轴头必须留有头梳蕉果顶
1 ~3cm
合格品
香燕须具有同一类品种的特
征。巢实新鲜,形状尚宪整,
皮色青绿,尚清洁
、成熟适当,饱满度为75% ~
每一条香蕉重量在11 kg以上,
不少于五梳,中间一梳每只长
度不低于18cm
尾梳藻每干克不得超过 20只。
每批中不合格者以条计算,
不得超过总条数的10%
无腐烂、裂果、断果。裂轴、
压伤、擦伤、日灼、疤痕、黑
基病及其他病虫害不得超过重wwW.bzxz.Net
果轴头必须留有头梳蕉果顶
1~3cm
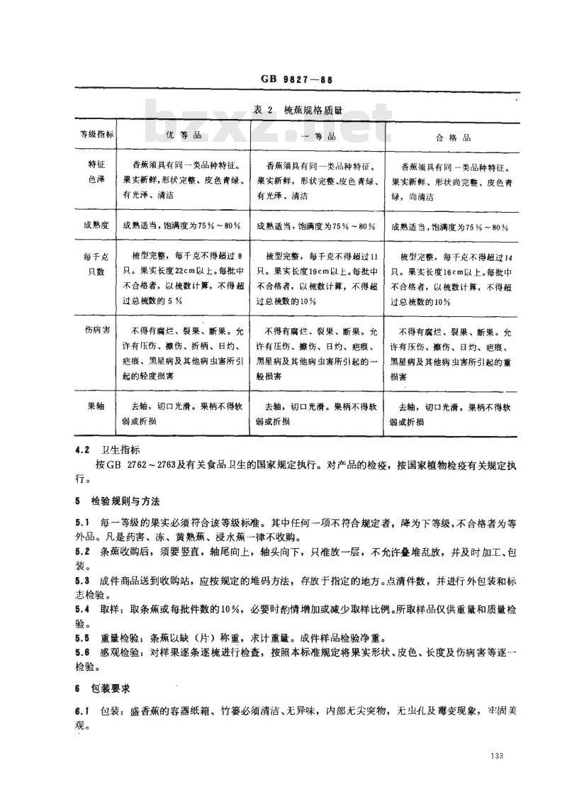
4.1.2梳蕉分级:梳蕉依品质分为优等品、一等品和合格品三个等级,应符合表2的各项指标规定。132
等级指标
成熟度
每千克
伤病害
优等品
香蕉须具有同一类品种特征。
果实新鲜,形状完整、皮色青绿、有光泽、清洁
成熟适当,饱满度为75%~80%
梳型完整,每干克不得超过8
只。果实长度22cm以上。每批中不合格者,以梳数计算,不得超过总梳数的5 %
不得有腐烂、裂果、断果。允
许有压伤、擦伤、折柄、日灼、疤痕、黑星病及其他病虫害所引起的轻度损害
去轴,切口光滑。果柄不得软
弱或折损
4.2卫生指标
GB 9827--88
表2梳蕉规格质量
香燕须具有同一类品种特征。
果实新鲜,形状完整、皮色青绿、有光泽、清洁
成熟适当,饱满度为75%~~80%
梳型完整,每于克不得超过11
只。果实长度19cm以上。每批中不合格者,以梳数计算,不得超过总梳数的10%
不得有腐烂、裂果、断果。允
许有压伤、擦伤、日灼、疱痕、黑星病及其他病虫害所引起的-
般损害
去轴,切口光滑。果柄不得软
弱或折损
合格品
香蕉须具有同类品种特征。
果实新鲜、形状尚完整、皮色青绿,尚清洁
成熟适当,饱满度为75%~80%
梳型完整,每千克不得超过14
只。果实长度16cm以上。每批中不合格者,以梳数计算,不得超过总梳数的10%
不得有魔烂、裂果、断果。允
许有压伤、擦伤、日灼、疤痕、黑星病及其他病虫害所引起的重损害
去轴,切口光滑。果柄不得软
弱或折损
按GB2762~2763及有关食品卫生的国家规定执行。对产品的检疫,按国家植物检疫有关规定执行。
5检验规则与方法
5.1每一等级的果实必须符合该等级标准。其中任何一项不符合规定者,降为下等级,不合格者为等外品。凡是药害、冻、黄熟蕉、浸水蕉一律不收购。5.2条蕉收购后,须要竖直,轴尾向上,轴头向下,只准放一层,不允许叠堆乱放,并及时加工、包装。
5.3成件商品送到收购站,应按规定的堆码方法,存放于指定的地方。点清件数,并进行外包装和标志检验。
5.4取样:取条蕉或每批件数的10%,必要时酌情增加或减少取样比例。所取样品仅供重量和质量检验。
重量检验:条蕉以缺(片)称重,求计重量。成件样品检验净重。5.51
5.6感观检验:对样果逐条逐梳进行检查,按照本标准规定将果实形状、皮色、长度及伤病害等逐一检验。
6包装要求
6.1包装:盛香蕉的容器纸箱、竹篓必须清洁、无异味,内部无尖突物,无虫孔及霉变现象,牢固美观。
GB9827-88
6.1.1纸箱:用牛皮纸板或瓦楞原纸加工制成,容量净重12kg或18kg。竹篓:用青白髋片制成,容量净重20kg或25kg。6.1.2
6.1.8装箱方法:用纸箱盛装香薰,箱内套装薄膜袋,蕉果弓形背部不得向下,只装同等级果实。6.1.4装篓方法:篓内壁用草纸垫一层或多层,蕉果弓形背部不得向下,只装同等级果实。篓盖用铁丝拴牢。
2标志:包装上应标明品名、等级、毛重、净重、包装日期、产地以及收购站检查人员姓名。6.2
主要理化成分指标
GB 9827-88
附件A
香蒸主要理化成分参考指标及检查方法(补充件)
果实硬度:15~16kg/cm
A 1.2 可食部分:>57 %
A1.3果肉淀粉:>19.5%
A1.4总可溶性糖:0.1%~0.4%
A1.5含水量:<75%
A1.6 可滴定酸含量:0.2%~0.5%A2理化检验方法
取样:取代表条蕉各部位香蕉5梳,从每梳蕉中间部位取果2个(共10个)为检验样品。A2.11
A2.2可食部分的检测
方法:果实去除果柄后称熏,然后将果肉和果皮仔细分开,称果皮重量。结果计算,按式(A1):
可食部分占整果的百分率(%)
式中,W。---果实重量,g
-果皮重量,g。
A2.3硬度检测
。仪器:TG-2型水果硬度计。
b.方法,取10个样果,在果实背中处,用硬度计硬度。A2.4含水量检测
原理:香蕉所含水分能在一定温度下蒸发掉。a.
b.仪器:分析天平,烘箱,50mL烧杯。(A1)
c.方法:准确称量已于105℃烘至恒重的烧杯,切取香蕉果实的中间部分若干果肉薄片(约0.1cm)于已知重的烧杯中,称重(准确到0.001g),放于105℃烘箱烘30min,然后于80℃下烘至恒重并称重。
结果计算,按式(A2):
含水量(%)=
式中:W,--烧杯重,g
W2-—烧杯+样品鲜重,g1
W3—-烧杯+样品干熏,g。
A2.5总可溶性糖的检验
—×100
8。原理:糖和硫酸作用生成糠醛,糠醛和酮作用生成蓝绿色络合物,这种络合物颜色的深浅和糖含量成正比。
b。仪器:72型分光光度计,恒温水浴锅,带直玻管的锥形瓶,布氏漏斗及抽滤瓶,15mL玻璃试管。
c.试剂:85%乙醇,0.2%葱酮硫酸溶液(0.2g蔽酮加人5mL蒸馏水中,再加1.18g/cm3的135
GB 9827-88
浓硫酸至100mL,用时新配),100μg/mL葡萄糖标准溶液。d.标准曲线的绘制:分别取葡糖标准溶液0.2、0.6、1.0、1.4、1.8mL于玻璃试管中,并加蒸馏水至2mL,空白加2mL蒸馏水,然后于冰浴中各加6mL0.2%葱酮试剂,摇匀,于沸水中煮10min,迅速以自来水冷却后,倒人1cm比色杯,于620nm波长处测吸光度,以吸光度为纵坐标,糖浓度为横坐标,绘出标准曲线。e.提取方法:5g果肉磨成糊状,加40mL85%乙醇移入锥形瓶中,80℃水浴提取30min,稍冷后抽滤,残渣再加30mL乙醇,继续提取30min,再抽滤,滤液倒人蒸发Ⅲ,85℃蒸去乙醇,用蒸馏水定容至100mL,残渣待测淀粉用。
f.取样液1mL,加蒸馏水至2mL,再按制作标准曲线的方法测定其吸光度。结果计算,按式(A3):
总可溶性糖含量(%):
式中:V。----样品稀释后的总体积,mL,V./Vi×C
Wx×106
一测定用样品体积,mL,
C ——从标准曲线上查得的糖浓度,μg / mL,W-—样品组织鲜重,g。
A2.6淀粉含量的检测
(A3)
a。原理:淀粉酸解转化成葡萄糖,测其葡萄糖含量,然后换算成淀粉含量。b.试剂:5%盐酸,10%氢氧化钠,碘一碘化钾溶液(碘:碘化钾=0.3g:1.3g/100mL),0.15mol/L氢氧化钡,5%硫酸锌。提取方法:将提取糖的残渣烘干,集于带玻管的锥形瓶内,加30mL5%盐酸,沸水浴中使C.
淀粉完全水解(用碘一碘化钾试剂检测至不产生蓝色)。冷却后加适量的10%氢氧化钠中和残余的酸,并加5%硫酸锌和0.15mol/L.氢氧化钡溶液各5mL,去除干扰物,过滤定容至100mL。d。检测和计算:用测可溶性糖的方法测定粗淀粉含量。结果计算,按式(A4):
粗淀粉含量(%)=水解后可溶性糖含量%×0.9·式中:0,9-
-由葡萄糖换算成淀粉的因数。
A2.7可滴定酸的检测
原理:根据可滴定酸在水中的易溶性,用酸碱中和法测定可滴定酸的含量。a.
仪器:离心机。
试剂:0.001g/L酚溶液,约0.1mol/L氢氧化钠标准滴定溶液。结果计算,按式(A5):
氢氧化钠标准滴定溶液浓度(mol/L)式中:W—用于标定的草酸量,g,V—一滴定时消耗的氢氧化钠标准滴定溶液体积,mL,W
(A4)
(A5)
45——与1mL氢氧化钠标准滴定溶液【NaOH=0.001mol /Lj相当的mol草酸的质量,g。
d.提取及检测:5g果肉研磨;加25mL蒸馏水,50C水浴提取30min,然后以4000r/min离心15min,留上清液,沉淀用25mL蒸馏水搅匀后,再离心,重复2次,合并上清液定容至100mL,取25mL,以氢氧化钠溶液滴定,加2滴0001g/L'酚作指示剂。结果计算(以100g鲜重中含苹果酸的量来表示),按式(A6):136
式中:
GB9827—88
苹果酸g/100g鲜重=V×K×0.0067×20×4一滴定25mL样液所用的氢氧化钠体积,mL;K—滴定的氢氧化钠浓度与0.1mol / L氢氧化钠的校正值(K=)
c—滴定的氢氧化钠溶液浓度,mol /L,0.0067-—与1mL氢氧化钠标准滴定溶液【NaOH=0.1mol/L]相当的苹果酸的质量,g20——样品重量换算成100g的比例,4—总提取液与样液的体积比。
附加说明:
本标准由中华人民共和国商业部提出。本标准由《香蕉》制标小组起草。本标准主要起草人张友平、姚楚兰。137
小提示:此标准内容仅展示完整标准里的部分截取内容,若需要完整标准请到上方自行免费下载完整标准文档。