首页 > 国家标准(GB) > GB/T 12224-1989 钢制阀门 一般要求
GB/T 12224-1989

基本信息

标准号: GB/T 12224-1989

中文名称:钢制阀门 一般要求

标准类别:国家标准(GB)

标准状态:已作废

发布日期:1990-01-04

实施日期:1990-01-02

作废日期:2006-04-01

出版语种:简体中文

下载格式:.rar.pdf

下载大小:218594

相关标签: 钢制 阀门

标准分类号

标准ICS号:流体系统和通用件>>23.060阀门

中标分类号:机械>>通用零部件>>J16阀门

关联标准

替代情况:被GB/T 12224-2005代替

采标情况:≈ASTM B16.34-81

出版信息

页数:平装16开, 页数:11, 字数:18000

标准价格:10.0 元

相关单位信息

复审日期:2004-10-14

起草单位:合肥通用机歇研究所

归口单位:全国阀门标准化技术委员会

发布部门:国家技术监督局

主管部门:中国机械工业联合会

标准简介

本标准规定了钢制阀门的压力-温度等级、材料和设计的一般要求。本标准适用于公称压力PN1.6~32MPa的法兰连接和焊接连接的钢制阀门。 GB/T 12224-1989 钢制阀门 一般要求 GB/T12224-1989 标准下载解压密码:www.bzxz.net

标准图片预览

GB/T 12224-1989 钢制阀门 一般要求
GB/T 12224-1989 钢制阀门 一般要求
GB/T 12224-1989 钢制阀门 一般要求
GB/T 12224-1989 钢制阀门 一般要求
GB/T 12224-1989 钢制阀门 一般要求

标准内容

中华人民共和国国家标准
钢制阀门
一般要求
General requirements for industrial steel valves1主题内容与适用范围
本标准规定了钢制阀门的压力-温度等级、材料和设计的一-般要求。GB 12224—89
本标准适用于公称压力PN1.6~32MPa的法兰连接和焊接连接的钢制阀门。引用标准
GB193普通螺纹直径与螺距系列(直径1~600mm)GB197普通螺纹公差与配合(直径1~355mm)GB699优质碳素结构钢技术条件
GB 700石
碳素结构钢
GB3077合金结构钢技术条件
GB5796.1~5796.4梯形螺纹
GB9112钢制管法兰类型
GB 9113.1 ~9113.26
6整体钢制管法兰
GB9115.1~9115.36对焊钢制管法兰GB9125
GB 9131
钢制管法兰技术条件
钢制管法兰压力温度等级
GB12221
GB12228
GB12229
GB12230
法兰连接金属阀门结构长度
通用阀门碳素钢锻件技术条件
通用阀门碳素钢铸件技术条件
通用阀门
奥氏体钢铸件技术条件
ZBJ16006阀门的试验与检验
3压力~温度等级
3.1除特殊情况外,阀门的压力-温度等级是在指定温度下用表压表示的最高许用工作压力。当温度升高时许用工作压力随之降低。各种材料的压力-温度等级按GB9131的规定。3.2额定温度,对应于某一压力等级的温度是指受压壳体的温度,通常该温度应与壳体内的介质温度相等。
3.3温度的影响
3.3.1 高温
在蠕变温度范围内使用时,由于法兰、螺栓和垫片发生松弛,引起螺栓预应力减少,法兰连接处在有温度梯度条件下也可能导致此种现象,从而降低法兰连接的承载能力,引起泄漏。在温度升高时,特别是在PN1.6.2.5MPa条件下,应注意法兰连接可能出现的泄漏。3.3.2低温
在低于-29℃的温度时,一些材料的韧性与抗冲击能力明显下降,在这种情况下,使用压力不能大于该温度下相应的压力值。
国家技术监督局1990-01-04批准1990-12-01实施
3.3.3介质的热膨胀
GB12224-89
在某些情况下,双密封阀座的密封设计能同时经受相邻管道在阀盖部分上两个方向的压差,学阀盖部分充满介质,并引起湿度升高时,就会导致阀盖部分压力的增加。例如用隔离阀进行冷态水压试验的高温系统,如果在试验后,不全部开启或只部分开启隔离阀来排放阀盖部分的介质,滞留的介质在系统开始运转时可能被加热,用户应提出或要求提供设计(安装)措施和使用规程,以保证阅门的压力不超过本标准所许用的相应温度的压力。3.4偏差
木标准规定的压力一温度等级是在相应温度下允许使用的最高压力,仅在下列情况下允许有偏差:3.4.1安金阀、减压阀或安全膜片,在规定的时间内,压力不能超过本标准规定的压力温度等级的10%。
其他偏差
阀门的用力-温度瞬间偏差应根据相应的标准和规范的规定。3.4.3系统静水压试验
符合本标准的阀门,在高于38℃时的最高许用工作压力下,对处于关闭状态的门进行系统水压试验,应由用户负责。如果确认没有功能上的限制,例如驱动装置或特殊材料、结构的限制,则对安装在管路中的阀门可以在开启状态进行系统水压试验,但不得超过ZBJ16006的规定。4材料
4.1阀体、阀盖、法兰的材料,应根据使用条件和制造要求选用,并应符合GB12228、GB12229GB12230和GB3077的规定。
4.2螺栓、螺柱材料可用A5、25、35、30CrMoA和40MnVB等,应根据使用压力和温度选用,并应符合GB700、GB699和GB3077的规定。4.3螺母材料可用A3、20、30、35、45、30CrMoA和40MnVB等,应根据使用压力和温度选用,并应符含GB700、GB699和GB3077的规定。4.4精密铸造件不得用十公称压力PN>10.0MPa的阀门]。4.5对下列各种情况应注意材料可能发生石墨化:a.碳素钢约高于425℃时;
b.碳铂钢约高于470℃时;
铬钼钢(含铬0.6%以下)约高于525℃时。4.6对下列各种情况应注意可能发生的过氧作用(起氧化皮):1Cr-Mo钢、2
二Mo钢、1
a,约高f565℃以上的1Cr
-Cr-1Mo钢和3Cr-1Mo
b.约高于595℃以上的5Cr-÷Mo钢。2
5设计要求
5.1阀体设计
5.1.1最小壁厚系指外表面至内腔触及介质的表面量得的尺寸,其值除符合5.1.3条和5.1.4条的规定外,还应符合表1的规定。
公称压力PN,MPa
公称压力PN,MPa
GB 12224—89
阀体颈部的最小璧厚t m
公称通径DN
11,212.514.3
63.515.7 87.8
公称通径DN
62.9 68.4
100.3112.3124.6136.5
5.1.2内径d是介质通过的最小直径,其值不得小于法兰公称通径的90%,不符合本标准的内径成取得用户的同意。
5.1.3阀体颈部
从阀体通道部分的外壁始计算,在1.1vt范围内的阀体颈部的最小壁厚的tm应符合5.1.1条和5.1.2条的要求。
内径为d的阀体颈部在1.1vdt范围外的圆柱部分的壁厚不得小于,t值等」2/3d值柜1.3
等的“d”值相对应的“tm”值。GB12224--89
当d'1.5d时,阀体的壁厚应大于基本值,此时必须采用较大的壁厚。5.1.4焊接端外形
加工对焊连接阀门的坡口时,靠近阀体颈部外壁以外的壁厚不应减少到小于5.1.1条要求的壁厚。过渡区应平缓,其截面应是圆形。除了试样(环或条)外,应避免有明显的不连续或突变,距焊接端面1.33tm距离处的壁厚不得小于0.77tm。5.1.5只有满足下列条件之一时,才允许局部范围的壁厚小于最小壁厚。直径小于0.35√dtm的圆环,d是根据5.1.2条确定的内径,tm如表1所示a.
测得的厚度大于0.75tm3
圆环是隔开的,间距不小于1.75dtm。5.1.6附加壁厚
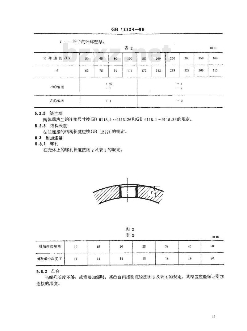
由于安装应力、关闭应力、非圆形以及应力集中等原因需要增加的壁厚,应由用户或设计者提出。5.2端部尺寸
5.2.1焊接端
如果用户没有另行规定,对焊接端应按图1所示加工坡口。max45
37.5±2.5°
a·管子壁厚t<22mm的焊接端
图1焊接端的坡口
注:(D虚线表示焊接坡口处最大外形。1.5+0.
b,管了壁厚l>22mm的焊接端
②除订货另有规定外,阀门焊接端的外表面应全部进行机加工,外焊层的外形轮廓可由制造厂选定。③相交处应稍稍倒圆。
①最小壁厚等于或小于3mm的阀门,其端部可加工成方形或倒圆。图1中:A——焊接端的公称外径(见表2);B——管子的公称内径(偏差见表2);公称通径DN
A的偏差
B的偏差
5.2.2法兰端
管了的公称壁厚。
GB 12224--89
阀体端法兰的连接尺寸按GB9113.1~9113.26和GB9115.1~9115.36的规定。5.2.3结构长度
法兰连接的结构长度应按GB12221的规定。5.3附加连接
5.3.1螺孔
在壳体上的螺孔长度按图2及表3的规定。图2
附加连接规格
螺纹最小深度?
5.3.2凸台
当螺孔长度不够,或需要加强时,其凸台内接圆直径按图3及表4的规定。其厚度应能保证附加连接的深度。
附加连接规格
凸台最小直径!
5.3.3承插焊
GB1222489
承播焊的有关尺寸按图4及表5的规定。当壁厚需要加强时,其凸台的尺寸按图3及表4的规定。活定焊接的焊脚长度不得小于附加连接件公称壁厚的1.09倍,或不得小于3mm(取其较大的值)。图4
附加连接规格
最小直径A
最小厚度B
5.3.4对接焊
对接焊结构型式现图5,如需要加强,其凸台尺寸按图3及表4的规定。16
GB12224—89
5.3.5附加连接螺孔的大小按表6的规定。表6
公称通径DN
50~100
125~200
5.3.6附加连接的位置标志
各类阀门附加连接的基准位置按图6的规定。附加连接螺孔
K(位于E、F同侧)
角式阀
GB12224—89
图6附加连接的基准位置
止回阅
截止阀
5.4螺纹
GB12224--89
螺栓(螺柱)及其他螺纹应按GB193的规定,其公差应按GB197的规定,阀杆梯形螺纹应按35796.1~5796.4的规定。如用户另有要求,则按订货合同的规定。GB
5.5阀杆防脱bzxz.net
阀杆作旋转运动、轴向运动或复合运动的各类阀门,应设计成在卸下阀杆密封连接件(如填料压盖)时,不致由于阀体内部的压力而使阀杆脱出附加说明:
本标准由中华人民共和国机械电子工业部提出。本标准由合肥通用机械研究所归口。本标准主要起草人蒋金芳、桑兆庚、洪勉成。本标准参照采用美国国家标准ANSIB16.34一81《阀门一法兰连接和对焊连接》。19
小提示:此标准内容仅展示完整标准里的部分截取内容,若需要完整标准请到上方自行免费下载完整标准文档。