首页 > 国家标准(GB) > GB/T 18988.3-2003 放射性核素成像设备 性能和试验规则 第3部分:伽玛照相机 全身成像系统
GB/T 18988.3-2003

基本信息

标准号: GB/T 18988.3-2003

中文名称:放射性核素成像设备 性能和试验规则 第3部分:伽玛照相机 全身成像系统

标准类别:国家标准(GB)

标准状态:现行

发布日期:2003-03-05

实施日期:2003-08-01

出版语种:简体中文

下载格式:.rar.pdf

下载大小:193489

相关标签: 放射性核素 成像 设备 性能 试验 规则 伽玛 照相机 全身 系统

标准分类号

标准ICS号:医药卫生技术>>医疗设备>>11.040.50射线照相设备

中标分类号:医药、卫生、劳动保护>>医疗器械>>C43医用射线设备

关联标准

采标情况:IEC 61675-3:1998

出版信息

出版社:中国标准出版社

书号:155066.1-19813

页数:平装16开, 页数:6, 字数:14千字

标准价格:10.0 元

出版日期:2003-08-01

相关单位信息

首发日期:2003-03-05

复审日期:2004-10-14

起草人:唐兆荣、章兆园

起草单位:国家药品监督管理局北京医疗器械质监中心

归口单位:全国医用电器标准化技术委员会

提出单位:国家药品监督管理局

发布部门:中华人民共和国国家质量监督检验检疫总局

主管部门:国家食品药品监督管理局

标准简介

本标准规定了伽玛照相机全身成像系统的有关定义、试验方法和随机文件,适用于Anger型伽玛照相机全身成像系统。 GB/T 18988.3-2003 放射性核素成像设备 性能和试验规则 第3部分:伽玛照相机 全身成像系统 GB/T18988.3-2003 标准下载解压密码:www.bzxz.net

标准图片预览

GB/T 18988.3-2003 放射性核素成像设备 性能和试验规则 第3部分:伽玛照相机 全身成像系统
GB/T 18988.3-2003 放射性核素成像设备 性能和试验规则 第3部分:伽玛照相机 全身成像系统
GB/T 18988.3-2003 放射性核素成像设备 性能和试验规则 第3部分:伽玛照相机 全身成像系统
GB/T 18988.3-2003 放射性核素成像设备 性能和试验规则 第3部分:伽玛照相机 全身成像系统
GB/T 18988.3-2003 放射性核素成像设备 性能和试验规则 第3部分:伽玛照相机 全身成像系统

标准内容

GB/T18988.3—2003/EC 61675-3:1998B/T1S88就时性模素成像效各性能和试验规则分为3不部分:第:部分:正电了发时断层成像装置,第2部分:单光子发射计算机断层装置,第3部分,彻玛照相挑全身成像系统本部分是GB工1888放射步概赢成像设备性能和试验规则的第3部分以产向称市部分),您政采用[ECG1575-3,1998,对以下为面作了改和补充,见附录乃1,不语和定交部分:在G/118989一2003敢射料蒙交成偿设备、性需和试鉴规刚玛招
机中已·有的术语,本部分木再列出另外:根据需要,本部分补充了“扫据稳定性”一茶术语,2,试验方法对试验力法中的测量条件、测量步骤和数据处理,车部分生TEC61S75-3的基础上做适当的补流,使其更加良体化,条理化,提商了测最方达的可探作性,5、附录:增加了附录A和附录..全身成像系统的系统均匀性测尽是可能的,但由于需要又大又均匀的效射源,制作比较围难,而能影内性的大多数潜在问题也含影时系统分群率,可以通过系统分新率的测盛得到--实的反读.所以,术部分丧有列人全身成像票统的系境均与性测显。本部分与GB/18980-2003起使用
本部分的附录A和附泵B是资料性附录。本部分由回家药品监客咨理用提出。本部分出全国医用电器标准化技术委员会的放削治疗,核民单和放射别量学设备分技术委员会口
本部分起草单位:国家药品监哲管理局北京医疗器械质民监营检验中心,北京机海高技代开发公司-
本分土要超草人府兆荣、章将园。1范围bZxz.net
YYKAONYKAca
G/T1988.3—2003/E61675-31998放射性核馨成像设备性能和试验规则第3部分:玛服相机全身成像系统本等分规定了价玛照相机全身成像系统的有关定义、试整方法和随机文件,本部分道用于Anger型彻玛照相机全身成像系统,核备包指医用仰再照相机的全邮,并包括全牙扫描系就,
2规范性引用文件
下列立件的条款适过本标准的习用面成为本部分的条款。凡是法日期的引月文件,其随后所有的偿改单(不包括期装的内容)或能订版均不适用丁本部分,然而,赖励根据本部分达成外说的各力列究足否旺使用这些文件的最新版本,比是不注日期的引用文件,其最新距本适州干齐部分。GB/T18089—2003故射性核家戚像设备性施和试验规则值巧朋相机(1E60789:1992Rudiuurclidc imging devicc—Characteriaticn and rest conditions—Anger gamna carmereg, MODyGR,T18983.2一2003放射性禁素像设备性能知试验规则单光子发射计算机断层装置IEC6:575-2,1988.MOD
3术语和定义
本部分采月下列定义。GB/T18569—2003和GB/T18998.2—203的定义也适用本部3.1
伽玛照相机全身成像系统Eammacarmerahaaedwhnlehodyimagingystem一种内炼尽速设备,使用一个或两个探头,由探头与月的物彼此相对运动及有关的改射性图像信息形成国像,
扫播毯定性scanningconstuuey
月握过程小扫描速度的一致性,用单位长度的计数沿整个门描长盘的偏差表示,4试整方法
4.1同求
:)所有的测量都应用GB/T1898920U3中表-规是的脉冲幅分新器函,用其他设定的密(例如制造者规定的苗)可以作其他附的划测量!b)加改有别的规定,副量的计效率应不大了2义10\-\,)测盘前刘系统的谢试应采用制造者常规所用的步据,而不应为特定参数的酬基作专门的调试,d)系统的性能测量必须在平面保作方式下进行,系统的其他性能应按GB/T16S892003的既定测或过。
4.2扫描稳定性
4.2.1测量条件
所用放射性校京为三变“心。的点所,所的拓度应选择在使探测端视所内产生的计数率在1入10s-至2×10之间(分析涨为2c%时)源的位置:点期在准直器之上探测器视GR/T18988.3—2003/[EC61675-3,1998要的中心;
5)扫描建变在临床使用的范田之内:应的整个扫搭长度用不网连度作两次扫描;】每个象需对应的计数道的计数不少于[0k。4.2.2步
a)据有改射源的辣,沿扫描运动方向按两种速度各扫描一次;b)扰取两种扫摘速度下点源在整个扫摘长度上的图像,4.2.3数据处理
a)在点源图案上沿中心载作一个剂面,在重直于运劳方向上该制面的宽度应在2U\m和0mm之间,平均分个在中心载两边;在半行于云动方向上,按象索宽度分制削面,这烊,树成与象案对应的计教道。每个计数道的计数不少于10k:计算出每个计数道的证数及这些计题的平均值,受空分辨率影响的剖面两端的数犯应>
算出每个计款道的):数N,对平计数值N的百分编差:S)-N-N
式中;
SC,)号案末对应的川数道计数的百分偏差于—象素沿图橡中心线的顺序号;N:号象载对应的引敬道的计数:.--..-(-
N扫描长度上除两谢外的所有计数道的平均计激。以描长度为措坐标(以象京为单位),以SC为纵坐标,间出比,与靠款号的关系图,适就冯扫描方间单位长度的计数:平由值的方分偏差图,并给出其中钓量大白分确差值,按相同的方达处班两种扫描速度下所获得的数据,分别给出两种速理下,沿扫描方向单位长度的计数对平均值的百分偏差图,取两种打错速度下两个最人百分谢老值中的较大者作为引据稳定性参数·定为「C|同时标明所用准查器的类翌和扫描速度。4.3全身成像弱统空间分辨率
4.3.1测尽条件
所用或射件核载为\u.Te或
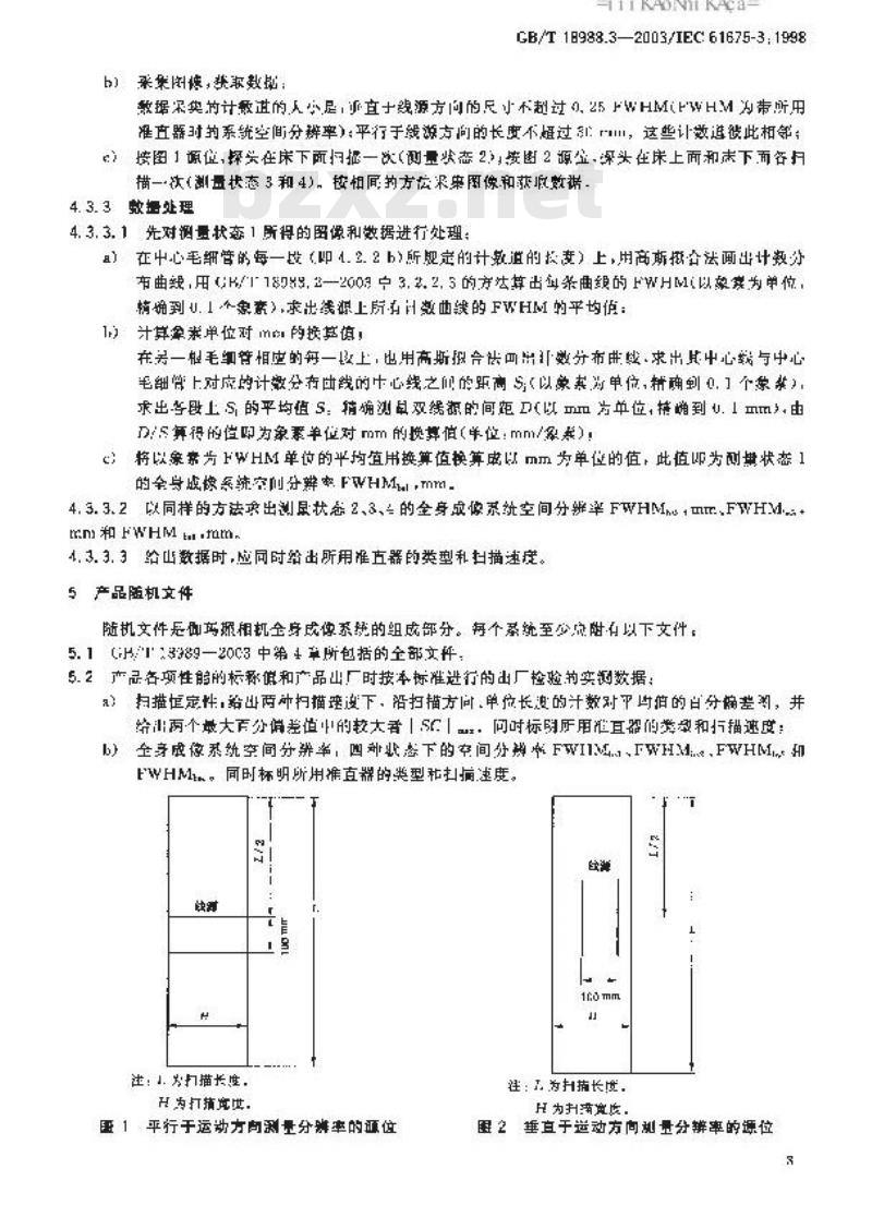
源中两根案乙烯材将:做的毛细管组成.的内径不大于:mr:,长度不小于垂直于端动向的扫猫现好的宽度,两个线源止相平灯,其间臣为00mm计算时要测出精确到.,m均数值,源的结构形状可垂考C/T18988.1一2003中图9,也可用两根独立的绒源,源的活度应选拌布使操测器视野内产牛的1F数率在1X1*5至2×10″s-之间两根线源的活度忘近权相等:
1)源的位胃:阅虚改在全来扫描走上行于运动方向的分辨座测量,电年管应垂直干运动右向、一根细誉放在过揽视野的户心+偏离中心不超过1ur另一根毛细管乎行于第一根,其同率toGam始1听示对垂直下运动方向的分辨率痕基,毛细管应平行下运动力向,一根毛细故在扫描视野的牛心,篇商中心不超过1m1另一根君继管行于第,根,其间距10mm,如图2所六;c)扫描速变在临床使用的范用之内:)探头上连直器前端高源的矩离为1Mmm!e)对b)的网个源位,探头在床上利床下各进行次扫描;》该项测量尽量避免散射的影询,4. 3. 2测盘步竭
8)按图」激位,探头在床上前扫描一次(洲量状率1);2
采集用痣,装求数站:
TYKADNYKACa
GB/T18988.3—2003/IEC61675-3:1998数据采奥放计敏延的人小足,直十线源方向的尺寸不起过025WHMWHM为带所用准直器对的系统空间分辨率)平行于线源方间的长度不短过\,这些计效逆彼此相邻;)接图1源位,探去在床下面扫掘一改(测量状态23,接图2源签·深头在床上面和末下而各扫描一次(测量状态3和4)。按相同的方法来策图像和获底数据4.3.3数摄处理
4.3.3.1先对测量状态1所得的留像和数据进行处理;)在中心毛细管的每一段(即1.2.2b)所规定的计款道的按变)上,用高斯抵合法画出计数分市曲线用(K1.2一20033.2.2.3的方达算出4系曲级的FWHM以象为单位,情确到U.1个象高>求出线源上所计数曲线的F证HM的平均值:计算来单位对m的的接值!
在要一根毛望节使的每一必上,也用高斯报合法回出数分布册感求出其中心薪与中心毛细曾上对应的计教会布由线的牛心线之而的距商S(以象素为单位,精确到0.1个象禁)求出冬段上S,的平均值S.辅确测鼠双线源的间距卫(以mrm为单位,摘确到U.1mm),由D/S算得的烂即为象系单位对mm的换算值(单位:mm/象系)!c)将以亲案为FWHM单位的平均值用换算值换算成以mm为单位的值,此值明为酬状态1的全身成系统空前分群率FHMul,mm.4.3.3.2以同样的方法变出测原状念2、3、=的全身成像系统空间分辨率FWHMhe1mr.FWHM+rm和FWHM..m.
4.3.3.3给山数据时,应同时给出所用准直器的类型和扫描速饿。5产品随机文件
随机文性是仰与搬相机全穿成像系疑的组成部分。每个桑统至必应附有以下文件:5.1GH/3389—20C3中第4单所包括的全部文件:5.2产品各项性能的标承和产品山厂时按本标难进行的出厂检验拍实测数据:a)扫摧恒定性,给出两外扫描跨逆下,沿扫描方向,单位长息的计数对平周拍的分梯,井路出两个最大百分假差值的较大者S:问时标明所用准互器的举塑和抗描速度:全身成像系统空间分辨率,四收态下的空间分端FWIIM、IWHM,FWHM和b
FWHM。同时杯明所用准直器的类型和扫痛速度。酸薄
注:1.为打描长度,
H为打描宽供,
函1平行于运动方向测量分辨率的题位注:1.净扫描长度,
H为判资及,
围2垂直于逆动方向划量分辨率的源位GB/T18988.3—2003/C:6t675-3,1998附录A
(资料性刚录)
本部分些询号与IEC61675-3,1998章条编号对照表A.1络山了本部分章条编号与IEC61675-3,1998章条编号对期一览表。表A1本部分章条编号与IEC61675-3:1998章备诺号对照本部分章条竭号
4.2.2.4.2.3
d. 2. I a?
4.3.I .dl,e?.D
对应的划际都难章案端号
3第1段
3,2, 2
3, 2, 4
注:表中的拿条以外的本部分具信章条编号与IECG1675-3:二996其他编号为柜同且人客相对应附最B
(资料性录)
TYKANKACa-
CB/T 18988.3—2003/1EC 61675-3:1998本部分与[EC61675-3:1998按术性整异盈其原因表B.1给出了本部分与EC51675-3:1998的技术性差异及其原风的一览表。衰B.1本部分与1FX:61675-3,1998技术性整异及其原因本部分的章多编号
术性异
这一条作为定义本部分增谢的,在正EC616753中在“3达验方法申划出的,其中“单位长产的计数”在IEC21875-8自是“以邀事“,本部分作了快效,
本条与IEC61675-3中*3.1拍拖块定性\的技术内容相对应,来文中的测白条件,硬盐步暴、数指处理本部分作了适当的补充,
本谦EC6167E-3中3.2无款剂
时的事情么间分群率,的技术内孕相对承文中的测量件、盘册,数相
处理,本那分作「道当的补充,原四
在不遭背EC原有的基到上,进行补充完善,组化增了可操作性。
小提示:此标准内容仅展示完整标准里的部分截取内容,若需要完整标准请到上方自行免费下载完整标准文档。