首页 > 国家标准(GB) > GB/T 19143-2003 岩石有机质中碳、氢、氧元素分析方法
GB/T 19143-2003

基本信息

标准号: GB/T 19143-2003

中文名称:岩石有机质中碳、氢、氧元素分析方法

标准类别:国家标准(GB)

标准状态:现行

发布日期:2003-05-23

实施日期:2003-10-01

出版语种:简体中文

下载格式:.rar.pdf

下载大小:137977

相关标签: 岩石 有机质 中碳 元素 分析方法

标准分类号

标准ICS号:75.010

中标分类号:石油>>石油勘探、开发与集输>>E11石油地质勘探

关联标准

出版信息

出版社:中国标准出版社

书号:155066.1-19796

页数:平装16开, 页数:6, 字数:8千字

标准价格:8.0 元

出版日期:2003-10-01

相关单位信息

首发日期:2003-05-23

复审日期:2004-10-14

起草人:李力、任冬芩、杜秀英、吴平、陈丽娜、马哲、王勤

起草单位:中国石油勘探开发研究院实验中心

归口单位:中国石油天然气集团公司

提出单位:石油地质勘探专业标准委员会

发布部门:中华人民共和国国家质量监督检验检疫总局

主管部门:中国石油天然气集团公司

标准简介

本标准规定了岩石有机质中碳、氢、氧素分析中样品的测定步骤,分析结果计算和质量要求。本标准适用于测定干酪根、有机溶剂抽提物、煤及原油中的碳、氢、氧素。 GB/T 19143-2003 岩石有机质中碳、氢、氧元素分析方法 GB/T19143-2003 标准下载解压密码:www.bzxz.net

标准图片预览

GB/T 19143-2003 岩石有机质中碳、氢、氧元素分析方法
GB/T 19143-2003 岩石有机质中碳、氢、氧元素分析方法
GB/T 19143-2003 岩石有机质中碳、氢、氧元素分析方法
GB/T 19143-2003 岩石有机质中碳、氢、氧元素分析方法
GB/T 19143-2003 岩石有机质中碳、氢、氧元素分析方法

标准内容

ICS 75. 010
中华人民共和国国家标准
GB/T19143—-2003
岩石有机质中碳、氢、
氧元素分析方法
Analytical method of element for carbon,hydrogenand axygen in rock organics
2003-05-23发布
中华人民共和国
国家质量监督检验检疫总局
2003-10-01实施
GB/r19143—2003
本标雅由石油地质勘探专业标准委员会提出本标雅出油地质勘探专此标准委员会归口。本标准负责起草单位:中国石油勘探开发研究院实验中心,irKAoNiKAca
本标准参加起芹单位:中国石油华北油口研究院坐油室、中函石化胜和油田地质研究院检测中心中海油渤海油日研究院地展实验室,中石油新疆克拉玛俄油州研究院实验中心、中石化石润地质研究院无谢试中心。
本标雅起节人:李力、任冬苓、枇雾英、吴乎、陈丽娜、马析、十勤。1范围
岩石有机质中碳、氮、氧元素分析方法GB/T19143—2003
本标准规定广岩石有机质中碳、氢、氧元索分析中样品的测定步骤、分析结果计算和测量误差。本标适用于测定干酪报,有机落剂抽腿物煤及原滤中的费,氧,氧元素,2方法原理
2.1碳,氢分析
学品有机质中的碳、氢,氮在遵人叙气的高褥燃烧管中被氧化成二氧化嫉,水和氮的氧化物。冉逊过还原管,氧化氮被还原戒鼠。生成的二氧化碳、水和鼠出色谱柱或性胶柱分离,热导检测器检测。2.2氧分柜
伴品有机质的氧在裂解管中高温裂解反应生成一氧化碳,出热导检测器或红外捡测解检测。3器和设备
3.1.1元案分析仪。
3.1.2电子天平:感量.001mg:
3.1.3烘箱。
4试剂和材料
4.1试剂
4. 1.1标准试剂;乙酰苯胺、醋基苯胺、胆固醇、磺胺、苯甲酸、对甲基乙酰苯胺、萃磺酸等,国家级标准或等同于国家级标谁。
4.1.2优化刹:三氧化二铬、二氧化饰、镀银四氧化三钳、三氧化二铝、三教化钩等,分板纯4.1.3还原铜:纯度(质量分数)为99.9%。4.1.4氧化铜:纯度(质量分数)为99.9%。4.1.5铬酸铅:纯度(质量分数)为99%,4.1.6五氧化二磷:分析纯,
4.1.7烧碱石梯:分析纠。
4.1.8无水过鼠酸镁分析纯。
4.1.9镀镍碳或炭黑。
4.2材料
4.2. 1 氢;纯度不低于 99. 99
4.2.2单气:纯度不低下99.99%。4.2.3氮或空代。
4.2.4泥合氮:氛气为95:5(体积比),纯度不低手99.99%。4.2.5分析柱:
)碳、敏分析柱:
氧分析。
4.2.6右英燃烧管、石英还原管,石英裂管。4.2.了固体液体样品的寄器和银容露GB/T19143—2003
4.2,8右英毛、银毛、右英砂、镍毛或铂丝。4.2.9玻璃于燥管。
5分析步骤
5.1样品的预处理
将干酪根或煤用玛瑙研钵研细混,在烘箱中于60干燥 4h,贮存下燥器中备用。5.2碳、氢的测定
5.2.1抢色分析系统的气路
5.2.2加动仪器,设定分析参数,按操作案件调节仪器。TKAONIKACa
5.2.3称样:称样量为0.50mB~5.00Tm%。称取液体样品及易挥发的样品,使用液休封器密势(原油样品不能含水)。
5. 2. 4将称好的标样待测样品装人进样盘中,标样测定值符合质要求,运行分析程序,分析开始至分析完成。
5.3氧的测定
器转换感氧分析状蕊,其他操作步骤回5.2。6计算
6. 1 感量固子的计算
标准样品中某元素的感景因子按式(1)计算:K=.m
式巾:Www.bzxZ.net
K—标准样品中某元素的感量因子,mg/mV(mg/mm2)标推样品巾某元索的卵论质量分数.环;一标推样品的质煮,mgl
1,:,标准样品的积分值,mV(mm\)。6. 2元素质量分数的计算
元素(碳、签氧)的质量分数接式(2)计算:i(C或HO)R,1
wC 或 H,O
(氨、氧)元素的质盘分数,%;
...~平均感量因子(算术平均值),nmr/mV(mg/mm)样品的积分值.mVmm);
样品的质量,mg.
6.3日校正系数的讨算
日校证系数按式(3)计算:
式中:
K.-—II校正系数;
A—--标准祥品的理论值;
B-—标准样品的谢量值。
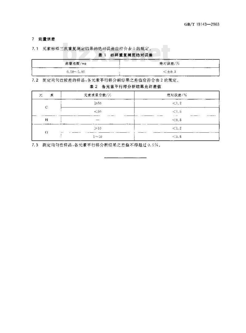
7测摄误差
7.1元素标样三次重复测定结果的绝刘误差应符合表 1 的规定,表 1 标样重复测定绝对误差
称盘范蛋/tng
0. 50-.5.00
绝对误差/
心±0. 3
7.2定均句性较差的样品,各元素平行样分析果之差值应符合表2的规定。表 2各元素平行样分析结果允许差值元素质或分数/
7.3测定均勾性样品·各元素平行样分析结果之差值不得超过0.6%GB/T19143—2003
绝对误差/%
小提示:此标准内容仅展示完整标准里的部分截取内容,若需要完整标准请到上方自行免费下载完整标准文档。