首页 > 国家标准(GB) > GB 10799-1989 硬质泡沫塑料开孔与闭孔体积百分率试验方法
GB 10799-1989

基本信息

标准号: GB 10799-1989

中文名称:硬质泡沫塑料开孔与闭孔体积百分率试验方法

标准类别:国家标准(GB)

标准状态:已作废

发布日期:1989-03-31

实施日期:1990-01-01

作废日期:2008-09-01

出版语种:简体中文

下载格式:.rar.pdf

下载大小:281842

相关标签: 硬质 泡沫塑料 开孔 体积 试验 方法

标准分类号

标准ICS号:橡胶和塑料工业>>83.100泡沫材料

中标分类号:化工>>合成材料>>G32合成树脂、塑料

关联标准

替代情况:被GB/T 10799-2008代替

采标情况:ISO 4590-1981,REF

出版信息

出版社:中国标准出版社

页数:12页

标准价格:12.0 元

相关单位信息

首发日期:1989-03-31

复审日期:2004-10-14

起草人:杨学武

起草单位:武汉塑料研究所

归口单位:轻工业部塑料加工应用科学研究所

提出单位:中华人民共和国轻工业部

发布部门:国家技术监督局

主管部门:中国轻工业联合会

标准简介

本标准规定了硬质泡沫塑料开孔与闭孔体积百分率的测定方法。本标准适用于硬质泡沫塑料开孔与闭孔体积百分率的测定。 GB 10799-1989 硬质泡沫塑料开孔与闭孔体积百分率试验方法 GB10799-1989 标准下载解压密码:www.bzxz.net

标准图片预览

GB 10799-1989 硬质泡沫塑料开孔与闭孔体积百分率试验方法
GB 10799-1989 硬质泡沫塑料开孔与闭孔体积百分率试验方法
GB 10799-1989 硬质泡沫塑料开孔与闭孔体积百分率试验方法
GB 10799-1989 硬质泡沫塑料开孔与闭孔体积百分率试验方法
GB 10799-1989 硬质泡沫塑料开孔与闭孔体积百分率试验方法

标准内容

中华人民共和国国家标准
硬质泡沫塑料开孔与闭孔体积百分率试验方法
Cellular plastics -Determination ofvolume percentage of open and closedcells of rigid materials
本标准参照采用ISO4590—1981《泡沫塑料-1主题内容与适用范围
GB10799-89
一硬质材料开孔与闭孔体积百分率的测定》。本标准规定了硬质泡沫塑料开孔与闭孔体积百分率的测定方法。本标准适用于硬质泡沫塑料开孔与闭孔体积百分率的测定。2引用标准
GB6342泡沫塑料线性尺寸的测定3术语
3.1表面积S:由试样线性尺寸计算得到的试样总表面积。3.2几何体积Vg;由试样线性尺寸计算得到的试样体积。3.3表面积/几何体积之比值:
3.4试样不可透过体积Vi:在试验条件下,空气既不能渗透进去,气体又不能逸出的试样体积。3.5表观开孔体积百分率W
Ve- Vi
它包括制备试样时被切开的泡孔体积,并取决子被测泡沫塑料的性质和试样表面积/几何体积之比值。
3.6校正开孔体积百分率のo:考虑到制备试样时,试样表面泡孔被切开,因而,需要对表观开孔体积百分率の进行校正。
当试样表面积/几何体积之比值趋向于零时,表观开孔体积百分率的极限值即为校正开孔体积百分率の。。
3.7校正闭孔体积百分率。:
b。=100-の。·
它包括泡孔璧的体积。
测量组具有不同的表面积/几何体积之比的试样的表面积S和几何体积V,再根据波义耳-马中华人民共和国轻工业部1989-03-31批准我活装
199001-01实施
GB 10799—89
略特定律(Boyle-MariotteLaw)测定试样不可透过体积Vi,由此计算试样表观开孔体积百分率の,作曲线の=f(V),并外推至=0,即可求得试样校正开孔体积百分率の。和校正闭孔体积百分率。。为了测定试样不可透过体积Vi,本标准规定了两种方法供选择采用,所得结果仅用于比较。5试样
5.1数量
每种样品至少需要三组试样,每组试样包括三个长方体(见图1)。三组中每组试样须分别标明1、2和3。
5.2制备
图1切割试样的方式
用带锯或机械加工方式切割试样,保证原有泡孔结构,试样表面应无粉尘、空洞和模塑皮。不得采用电热丝切割试样。
5.3尺寸 
试样尺寸根据不可透过体积V:的测定方法而定。初始试样尺寸如下:方法1:压力变化法
长×宽×厚,mm:40×30×20
方法2:体积膨胀法
长×宽×厚,mm:100×30×30
两种方法均需将每组试样按图1所示的2、3剖开,以提供试验所需的表面积/几何体积之比值?的范围。
试样的状态调节和试验的标准环境试验前,试样应在23±2℃,45%~55%相对湿度下状态调节16h以上,试验应在23±2℃和45%434
~55%相对湿度下进行。
7 表面积S和几何体积V.的测量
GB 1079989
7.1按GB6342的规定测量每个试样的线性尺寸,精确到0.05mm。测量点位置如图2所示。x
厚试样
薄试样
图2测量点的位置
7.2计算试样平均线性尺寸、表面积S和几何体积Vg。表面积S值修约至0.01cm2,几何体积V值修约至0.01cm3。
8不可透过体积测定方法1:压力变化法8.1仪器
正活装
测量容器
降压容器
试样室
活塞位移的终点
GB10799—89
不可透过体积V试验方法1仪器示意图过滤器
气密连接件
指示器
刻度尺
压差计
GB10799--89
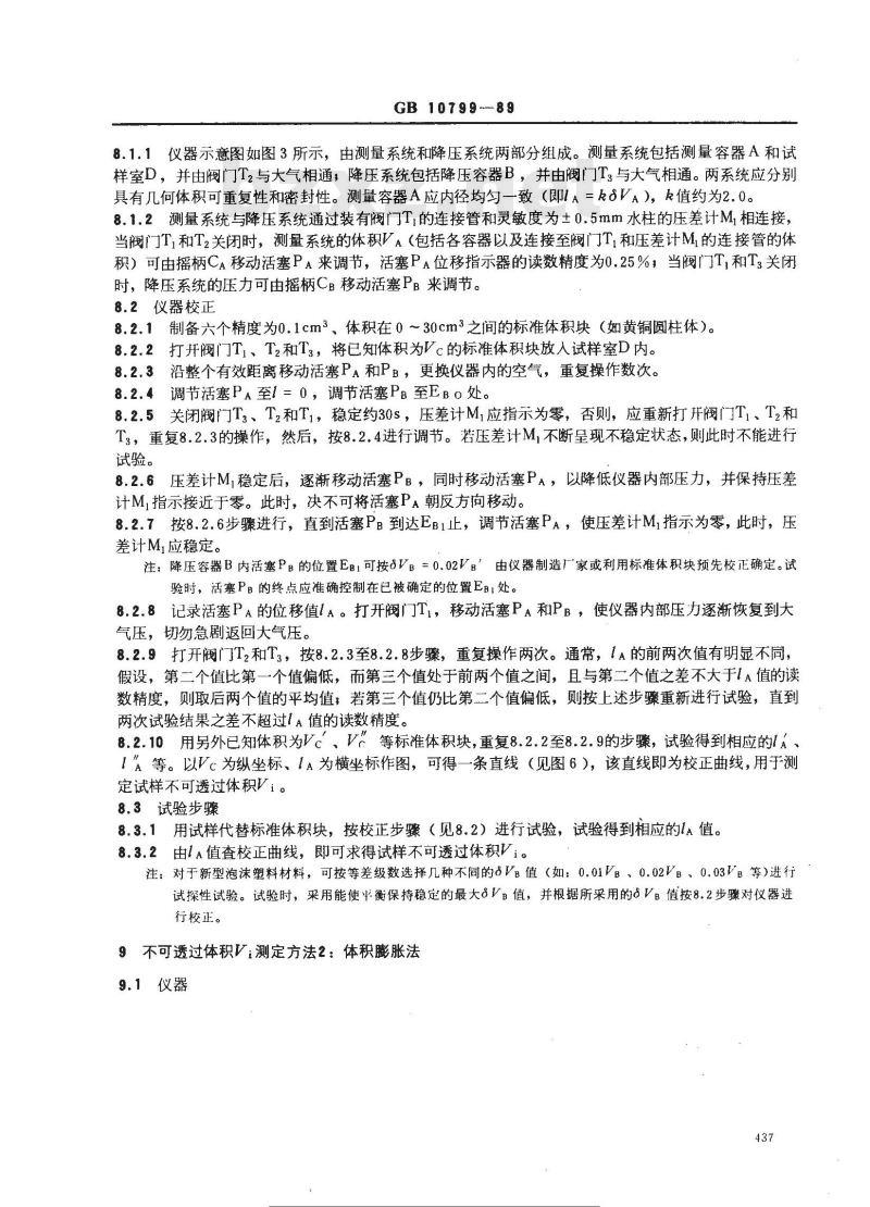
8.1.1仪器示意图如图3所示,由测量系统和降压系统两部分组成。测量系统包括测量容器A和试样室D,并由阀门T2与大气相通,降压系统包括降压容器B,并由阀门T与大气相通。两系统应分别具有几何体积可重复性和密封性。测量容器A应内径均匀一致(即lA=k8VA),k值约为2.0。8.1.2测量系统与降压系统通过装有阀门T的连接管和灵敏度为±0.5mm水柱的压差计M相连接,当阀门Ti和T2关闭时,测量系统的体积VA(包括各容器以及连接至阀门T和压差计M的连接管的体积)可由摇柄CA移动活塞PA来调节,活塞PA位移指示器的读数精度为0.25%,当阀门T,和T:关闭时,降压系统的压力可由摇柄CB移动活塞PB来调节。8.2仪器校正
8.2.1制备六个精度为0.1cm2、体积在0~30cm2之间的标准体积块(如黄铜圆柱体)。8.2.2打开阀门Ti、T2和T3,将已知体积为c的标准体积块放人试样室D内。8.2.3沿整个有效距离移动活塞PA和PB,更换仪器内的空气,重复操作数次。8.2.4调节活塞PA至1=0,调节活塞P:至EB0处。8.2.5关闭阀门T3、T2和T,稳定约30s,压差计M,应指示为零,否则,应重新打开阀门T,、T,和T3,重复8.2.3的操作,然后,按8.2.4进行调节。若压差计M,不断呈现不稳定状态,则此时不能进行试验。
8.2.6压差计M,稳定后,逐渐移动活塞PB,同时移动活塞PA,以降低仪器内部压力,并保持压差计M,指示接近于零。此时,决不可将活塞PA朝反方向移动。8.2.7按8.2.6步骤进行,直到活塞PB到达EB1止,调节活塞PA,使压差计M指示为零,此时,压差计Mi应稳定。
注:降压容器B内活塞PB的位置EB1可按oVB=0.02V:由仪器制造厂家或利用标准体积块预先校正确定。试验时,活塞PB的终点应准确控制在已被确定的位置EBI处。8.2.8记录活塞PA的位移值lA。打开阀门Ti,移动活塞PA和PB,使仪器内部压力逐渐恢复到大气压,切勿急剧返回大气压。
8.2.9打开阀门T,和T3,按8.2.3至8.2.8步骤,重复操作两次。通常,1A的前两次值有明显不同,假设,第二个值比第一个值偏低,而第三个值处于前两个值之间,且与第二个值之差不大于IA值的读数精度,则取后两个值的平均值,若第三个值仍比第二个值偏低,则按上述步骤重新进行试验,直到两次试验结果之差不超过IA值的读数精度。8.2.10用另外已知体积为Vc、V等标准体积块,重复8.2.2至8.2.9的步骤,试验得到相应的1AA等。以Vc为纵坐标、1A为横坐标作图,可得一条直线(见图6),该直线即为校正曲线,用于测定试样不可透过体积Vi。
8.3试验步骤
8.3.1用试样代替标准体积块,按校正步骤(见8.2)进行试验,试验得到相应的lA值。8.3.2由1A值查校正曲线,即可求得试样不可透过体积Vi。注:对于新型泡沫塑料材料,可按等差级数选择几种不同的8Ve值(如:0.01VB、0.02VB、0.03VB等)进行试探性试验。试验时,采用能使平衡保持稳定的最大V值,并根据所采用的V=值按8.2步骤对仪器进行校正。
9不可透过体积V测定方法2:体积膨胀法9.1仪器
GB10799-89
不可透过体积Vi试验方法2仪器示邀图式样室
磨砂玻璃帽罩
压差计
膨胀泡
贴水器
刻度尺
防风柜
活动门
GB 10799--89
9.1.1仪器由玻璃管压差计组装而成,如图4所示。试样室K配有个磨口玻璃罩L,玻璃罩L上涂有真空油脂,使连接处密封。试样室K经膨胀泡N与压差计M2相连,压差计M2内盛有含数滴表面活性剂和颜料的水,压差计M2的液面由贮水器O调节(可用注射器控制)。试验时,通常由阀门T,使试样室K与大气相通。在压差计M2开口端一边装有以毫米为刻度的标尺Q。9.1.2为了避免环境温度波动的影响,仪器应安装在一个不透风的柜子内,柜子前面装有透明板,上部装有活动门S,以便于将试样放人试样室K内。膨胀仪主要尺寸如下:a.试样室K和至标线U玻璃管的体积Vk:310cm2,b.标线U,至标线Uz之间的膨胀泡体积VN:10.5cm3,c,压差计底部到标线U2的高度:不小于650mm玻璃管内径:不小于10mm。
9.2仪器校正
9.2.1六个精度为0.1cm2、体积在0~150cm3之间的标准体积块(如黄铜圆柱体)。9.2.2打开阀门T4,调节压差计M2液面至标线U2处,记录压差计Mz开口端相应的液面WI最接近毫米数。
9.2.3提高液面至标线U,处,关闭阀门T4。9.2.4通过排除液体方式,降低压差计M2内液面,直至闭口端液面到标线U2止。操作速度应控制在使液面从标线U1到标线U2需要60±1s。稳定30±1s,液面应稳定在标线Uz处。在压差计M2开口端读取液面W2最接近的毫米数,然后,慢慢打开阀门T4,并调节液面至标线Ui处,重复上述操作,直到获得两个相同的读数,修约为最接近毫米数。9.2.5移去帽罩L,将已知体积为Vc的标准体积块放入试样室K内,盖上帽罩L,重复9.2.3和9.2.4的操作,并记录压差计M2开口端液面W最接近毫米数。注:在进行9.2.5操作时,须将帽罩L放在试样室K的同一位置上,以保证Vk恒定。9.2.6计算比例
Wi- Ws
(4)
初始液面读数,mm
式中:W,
Wz和W3—一分别为试样室K中未放与放有标准体积块时,经膨胀后的压差计Mz开口端的读数,mm。则:
(Vk +8Vk) =Vc
.(5)
9.2.7用另外已知体积为Vc、V℃等标准体积块,重复9.2.2至9.2.5的操作,对于Vc,相应的读数为W,、W2、W。
(Vk +8Vk) =ve
W,-W为纵坐标,即可得一条通过原点的直线,该直线将以上结果作图,以Vc为横坐标,相应的W,-W3
(见图5、图6)即为校正曲线,将用于测定试样不可透过体积Vi。9.3试验步骤
9.3.1用试样代替标准体积块,按校正步骤(见9.2)进行试验,试验得到相应的W1、W2和Ws。Wz-W
9.3.2计算试验所得比例
并由此值查校正曲线,即可求得试样不可透过体积Vi。439
米免费堂
GB10799—89此内容来自标准下载网
90100110120130140150160
¥405060
已校正的标准体积V或体积Vi,cm3图5方法2校正曲线,
与已校正的标准体积Vc的函数关系宝
GB10799—89
图6方法1的校正曲线1A与已校正的标准体积Vc的函数关系10试样表面被切泡孔的校正
至少用三组具有不同值的试样,每组取三个试样,测定试样表观开孔体积百分率の,并作直线の=f(),外推至=0,即可求得校正开孔体积百分率の。=f()直线示意图如图7所示。注:若该直线在原点以下与纵坐标相截,则可能是仪器工作不正常,或是没有正确按试验步骤进行。ey
几何表面积/体积比,=
图7制样时,被切泡孔校正曲线
标准搜零网
综行费
11结果表示
11.1表观开孔体积百分率
GB 10799—89
由式(7)计算试样表观开孔体积百分率の:=
式中;Vg—一试样几何体积,cm2VWi-
一试样不可透过体积,cm3。
11.2校正开孔体积百分率
Vg - Vi
作直线の=f(),并外推至=0,即可求得校正开孔体积百分率の。。11.3校正闭孔体积百分率
由式(8)计算校正闭孔体积百分率也。:b。=100-。
试验报告
试验报告应包括下列内容:
本标准标准号:
泡沫材料的种类和名称,
(8)
测定试样不可透过体积V;所采用的方法,方法1(压力变化法)或方法2(体积膨胀法),校正开孔体积百分率和校正闭孔体积百分率,当样品为各向异性时,标明试样最大尺寸A(见图1)的方向,与本试验方法不同的任何步骤。标准搜零网
各义标准行业资科免费下率
A1试验仪器基准体积的稳定性
GB 1079989
附录A
有关试验方法的注意事项
(参考件)
试验仪器基准体积VA和VB(方法1)、Vk(方法2)应恒定,否则,将影响试验结果的准确度。A2 大气压的影响
对于方法1,通常,大气压Pamb的变化不影响试验结果的准确度和精密度。对于方法2,在试验过程中,大气压Pamb应稳定。A38VB值(方法1)或8Vk值(方法2)的选择。试验结果的准确度和精密度随VB值(或8Vk值)的增大而提高。另一方面,试验时,应采用足够小的dVB值(或8Vk值),以避免因压力变化使泡孔壁破裂或试样变形,因此,VB(或Vk)的最佳值取决于泡沫塑料的内在性质。A4温度的影响
由于波义耳-马略特定律是假设的温度不变为前提,所以,试验应在恒温室内进行。试验前,仪器和试样均在恒温室内预处理段时间,使之达到平衡。同样,在试验过程中,应避免仪器冷热变化,例如,仪器内部压力由负压急剧变化到大气压。A5湿度的影响
试验应控制在中等湿度(如45%~55%相对湿度)下进行。试验时,能检查到湿度变化的影响,如压差计平衡不稳定以及两次试验的重复性较差。A6包藏在试样内气体的影响
若压力变化时,试验所得的试样不可透过体积也随时间而变化,则可能是试样内泡孔还包藏有其他气体,其原因是泡孔内发泡剂气体向外扩散,而空气或湿气通过泡孔壁向内渗透。通常,在试验之前,将放有试样的仪器与大气隔离,观察压差计平衡是否稳定,即可检查出是否存在上述问题,假如出现波动或不稳定,则须在试验前至少一周内制样,对于泡孔内气体扩散速度较慢,可通过测定每个试样在不同时间的值,并将V:值与时间的平方根作图,然后,将所得直线外推至零,以时间为零时的V;值作为试验结果。
下减造罗网
附加说明:
GB 10799—89
本标准由中华人民共和国轻工业部提出。本标准由轻工业部塑料加工应用科学研究所归口,本标准由武汉塑料研究所负责起草。本标准主要起草人杨学武。
标注度瘦网AW.bzE
各类标注行业资料免费下载
小提示:此标准内容仅展示完整标准里的部分截取内容,若需要完整标准请到上方自行免费下载完整标准文档。