首页 > 国家标准(GB) > GB/T 12604.4-1990 无损检测术语 声发射检测
GB/T 12604.4-1990

基本信息

标准号: GB/T 12604.4-1990

中文名称:无损检测术语 声发射检测

标准类别:国家标准(GB)

标准状态:已作废

发布日期:1990-12-18

实施日期:1991-12-01

作废日期:2005-12-01

出版语种:简体中文

下载格式:.rar.pdf

下载大小:242577

相关标签: 无损 检测 术语 发射

标准分类号

标准ICS号:冶金>>金属材料试验>>77.040.20金属材料无损检测

中标分类号:冶金>>金属理化性能试验方法>>H26金属无损检验方法

关联标准

替代情况:被GB/T 12604.4-2005代替

出版信息

标准价格:14.0 元

相关单位信息

复审日期:2004-10-14

起草单位:航空航天部所

归口单位:国家质量监督检验检疫总局

标准简介

GB/T 12604.4-1990 无损检测术语 声发射检测 GB/T12604.4-1990 标准下载解压密码:www.bzxz.net

标准图片预览

GB/T 12604.4-1990 无损检测术语 声发射检测
GB/T 12604.4-1990 无损检测术语 声发射检测
GB/T 12604.4-1990 无损检测术语 声发射检测
GB/T 12604.4-1990 无损检测术语 声发射检测
GB/T 12604.4-1990 无损检测术语 声发射检测

标准内容

中华人民共和国国家标准
无损检测术语·声发射检测
Terminology for nondestructive testingAcoustic emission testing
1主题内容与适用范围
GB/T 12604.4—90
本标准规定了在声发射检测的一般概念,声发射检测设备、器件和材料,声发射检测方法中使用的术语。
本标准适用于声发射检测。供制订标准和指导性技术文件,及编写翻译教材、图书、刊物等出版物时使用。
2声发射检测的一般概念
2.1声发射(AE) acoustic emission材料中由于能量从局部源快速释放而产生瞬态弹性波的一种现象。2.2声发射事件acoustic emission event引起声发射的材料局部变化。
2.3 声发射源 acoustic emission source声发射事件的物理源点。材料结构的局部力学运动,如局部范性流变、微裂纹的发生和发展及金属相变等,发生声发射现象的机理源。2.4 激励 stimulation
通过对受检件加力、加压、加热等以活化声发射源。2.5声发射信号acoustic emission signal通过检测声发射事件而获得的电信号。2. 6 突发发射 burst emission对发生在材料中的与各分立声发射事件有关的离散信号所作的定性描述。注:名词突发发射仅推荐用于定性描述发射信号的形貌。连续发射 continuous emission2.7
对由声发射事件快速出现而产生的持续信号所作的定性描述。2.8声发射通道 acoustic emission channel一个换能器从声发射源接收的信号所单独通过的电子学处理系统。系统中可包括:前置放大器或阻抗匹配变压器,滤波器,二次放大器,连接电缆,以及信号处理机等。2.9振铃计数ring-down count
在任何选定的试验区间,声发射信号超过预置阈值的次数。2.10振铃计数率ring-down count rate单位时间所出现的声发射振铃计数。事件计数event count
逐一计算每一可辨别的声发射事件所获得的数值。国家技术监督局1990-12-18批准1991-12-07实施
2.12事件计数率event count rate单位时间的事件计数。
GB/T12604.4-90
2.13声发射事件能量acoustic emission event energy为-一-声发射事件所释放的全部弹性能。2.14声发射信号幅度acoustic emission signal amplitude由声发射信号的波形所获得的幅度最大偏移。2.15 阙值电压 voltage threshold在电子比较器上,阈值可由使用者调定、设计所固定或自动漂移的电压值。可用以判别幅度大于此值的信号。
2.16信号过载点signal over load point对于任何规定的放大器增益控制调节,在输入信号从放大器线性范围内的任一水平增加时,输出输入比与在线性工作范围内所观察到的输出输入比相差达到3dB时的输入信号幅度。2.17 声发射特征 acoustic emission signature测试系统在规定的试验条件下,所观察到的与试件有关的声发射信号的可再现特征。2. 18凯塞(Kaiser)效应Kaiser effect在固定的灵敏度下,在超过先前所施加的应力级之前不出现可探测到的声发射。2.19
费利西蒂(Felicity)效应Felicity effect在固定的预置灵敏度级和低于先前所加应力级的情况下,出现可探测到的声发射。2.20
费利西蒂(Felicity)比Felicity ratio费利西蒂效应出现时的应力对先前所加最大应力之比。注:此固定灵敏度级通常与先前加载或试验时所用的相同。累积声发射幅度分布F(V)cumulative(acoustic emission)amplitude distribution2.21
以信号超过某一任意幅度V的声发射事件数F作为幅度V的函数所表示的分布。2.22越过阈值累积声发射分布 F(V)cumulative (acoustic emission) threshold crassing distribution以超过某一任意阅值的声发射信号次数F,作为值电压(V)的函数所表示的分布。2.23微分声发射幅度分布 f()differential(acoustic emission) amplitude distribution以信号幅度在+之间的声发射事件数作为幅度的函数所表示的分布。f()乃是累积幅度分布F(V)的导数的绝对值。
2.24越过阙值微分声发射分布f.())differential (acoustic emission) threshold crossing distribution以峰值在阅值和+之间的声发射信号次数f作为阙值的函数所表示的分布。f()乃是越过阈值累积分布F(V)的导数的绝对值。2.25对数声发射幅度分布 g(v)logarithmic(acoustic emission)amplitude distribution以信号幅度在和aw(这里α为一不变乘数)之间的声发射事件数作为幅度的函数所表示的分布。这是微分幅度分布的一种变形,适合于用对数表示的基准线。2.26上升时间rise time
声发射事件波形包络从超过第一个阀值起到达峰值(或预置的第二个阀值)时的时间间隔。持续时间duration
一个声发射事件信号从第一次超过阈值至最后一次降至阅值的时间。2.28过载恢复时间overload recovery time仪器或部件在紧靠接受幅度超过线性工作范围的声发射信号之后偏压或偏流变得不正确的一一段时间间隔。
2.29重新进入工作状态延迟时间rearm delay time在探得声发射事件后,仪器或部件无能力接受新信息的一段时间间隔。重新进入工作状态延迟时368
间有的可改变,有的不可改变。GB/T 12604. 4--90
2.30仪器闭塞时间instrumentation dead time跟随在一声发射事件之后仪器失去其规定功能的一段时间间隔。仪器的闭塞时间与两个因素有关,即过载恢复时间和重新进入工作状态延迟时间。3声发射检验设备、器件和材料
3.1声发射换能器acoustic emission transducer可将弹性波所产生的质点运动转变成电信号的一种探测器件。常为压电性的。同义词:声发射传感器acoustic emission sensor3.2耦合剂couplant
填充在换能器和试件接触处的一种材料,在声发射监测期间,可改善声能穿过界面的传播。3.3 声发射波导杆acoustic emission waveguide高保真声波导出器件,当声发射换能器不能与试件直接接触时,可将此杆端与试件接触,另一端与换能器耦合,以进行信号检测。4声发射检测方法
4.1区域定位 zone location
用多个换能器各自监听一定区域,采用逐次逼近法确定声发射源所在区域。4.2时差定位location upon delta-T根据信号到达时差确定声发射源的位置。4.3源定位source location
对声发射源进行区域定位或时差定位。4.4
阵列array
为声发射源的定位计算,将换能器按一定排列方式所进行的配置。4.5信号到达时间差t,arrival time interval为换能器阵列的第i个和第i个换能器所探测到的声发射波到达时间的间隔。4.6时差区域校准定位zone calibration location用模拟源在给定区域内测得信号到达时差范围,将落在该时差范围内的声发射信号作为该区域的声发射。
线阵(列)linear array
按一维空间由两个或两个以上换能器构成的单时差定位阵列。4.8
平面阵(列)planar array
在平面内定位声发射源的一种换能器排列。可为三角阵、方阵和菱形阵。4. 9 正三角形阵列 triangular array种三时差声发射源平面定位阵列,三个换能器分别位于正三角形的三个顶点另一个换能器位于正三角形的中心。
4.10多三角形阵列multiple triangular array由四个或四个以上换能器构成的一种多时差声发射源定位阵列,每三个换能器组成一个三角形阵列,相邻阵列共用换能器。主要用于检测大型或复杂构件。4.11 正方形阵列 square array一种三时差声发射源平面定位阵列,四个换能器分别位于正方形的四个顶点。任意四边形阵列general quad array4.12
一种三时差声发射源平面定位阵列,四个换能器分别位于任意四边形的四个顶点。369
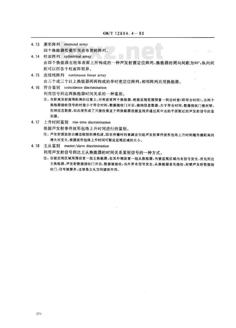
4.13菱形阵列diamondarray
GB/T 12604.4 --90
四个换能器按菱形顶点布置的阵列。柱面阵列 cylindrical array
由四个换能器在柱体表面上所构成的一种声发射源定位阵列,换能器的周向间距为90°,纵向间距可以因各个柱面阵而异。
4.15连续线阵列continuous linear array由三个或三个以上换能器两两构成的单时差定位阵列,相邻阵列共用换能器。4.16符合鉴别 coincidence discrimination利用信号到达两换能器时间关系的一种鉴别。注:在距离发射源等距离的位置上,对称放置两个换能器,根据监视范围预置一到达时差(即符合时间)。当两个换能器接收信号的时差小于符合时间,数据接收门开启,接纳信息数据,大于符合时间,数据接收门被封锁,拒纳信息数据,如此便形成了只接收垂直于两换能器连接直线并通过其中点的平面附近的声发射信号的鉴别器。
4.17上升时间鉴别rise-timediscrimination根据声发射事件波形包络上升时间进行的鉴别。注:声发射源放射出瞬态陡削的弹性波。因在传播时的衰减会引起声发射事件波形包络上升时间随传播距离的增大而变大。根据波形包络上升时间可限定监视区域的大小。4. 18 主从鉴别 master/slave discrimination利用声发射信号到达主从换能器的时间关系鉴别信号的一种方式。注:在被监视区域周围设置一组主换能器,在其外侧放置一组从换能器,当被监视区域内有信号发生,首先到达主换能器,声发射数据接收门开启,数据被接收;当外界有信号发生,从换能器首先接收,封锁声发射数据接收门,信号被摒弃,这便是主从空间滤波作用。370
持续时间
重新进入工作状态延迟时间·
对数声发射幅度分布g()
多三角形阵列
费利西蒂(Felicity)比
费利西蒂(Felicity)效应
符合鉴别…
过载恢复时间
凯塞(Kaiser)效应
累积声发射幅度分布F(V)
连续发射
连续线阵列·
菱形阵列·
耦合剂
平面阵(列)
区域定位
GB/T 12604.4—90
附录A
中文索引
(补充件)
任意四边形阵列·
上升时间
上升时间鉴别
声发射
声发射波导杆
声发射传感器
声发射换能器
声发射事件
声发射事件能量
声发射特征·
声发射通道
声发射信号
声发射信号幅度·
声发射源
时差定位
时差区域校准定位
事件计数
事件计数率
突发发射
微分声发射幅度分布f())
线阵(列)
信号到达时间差At;
信号过载点·
仪器闭塞时间·
阀值电压
源定位
越过阀值累积声发射分布F.(V)
越过阙值微分声发射分布f(α)
振铃计数
acoustic emission(AE) ..
acoustic emission channel
acoustic emission event
acoustic emission event energyacoustic emission sensor
acoustic emission signal
中中中中中心
acoustic emission signal amplitudeacoustic emission signature
acoustic emission source
acoustic emission transduceracoustic emission waveguide
电话电电电话
arrival time interval
burst emission
coincidence discrimination
continuous emission .....wwW.bzxz.Net
continuous linear array
couplant ...
GB/T 12604.4--90
振铃计数率、
正方形阵列…
正三角形阵列
主从鉴别
柱面阵列
附录B
英文索引
(补充件)
*-+--..+*++.++++++++
cumulative (acoustic emission) amplitude distributionB
cumulative (acoustic emission) threshold crassing distributioncylindrical array
diamond array
differential (acoustic emission) amplitude distribution372
.... 2.14
GB/T 12604.4—90
differential(acoustic emission)threshold crossing distributionduration .
event count
event count rate
Felicity effect
Felicity ratio
general quad array
instrumentation dead time
Kaiser effect
finear array
location upon delta-T
logarithmic (acoustic emission) amplitude distributionM
master/slavediscriminatior
multipletriangular array
overload recovery time
planer array
rearm delay time
ring-down count
ring-down count rate
rise time
rise-time discrimination
signal overload point
source location
square array
stimulation
triangular array
voltage threshold
zone calibration location
zone location
附加说明:
GB/T12604.4—90
本标准由全国无损检测标准化技术委员会提出并归口。本标准由航空航天工业部六二一研究所负责起草。本标准主要起草人李家伟。
小提示:此标准内容仅展示完整标准里的部分截取内容,若需要完整标准请到上方自行免费下载完整标准文档。