首页 > 国家标准(GB) > GB/T 223.2-1981 钢铁及合金中硫量的测定
GB/T 223.2-1981

基本信息

标准号: GB/T 223.2-1981

中文名称:钢铁及合金中硫量的测定

标准类别:国家标准(GB)

标准状态:已作废

发布日期:1981-06-07

实施日期:1982-03-01

出版语种:简体中文

下载格式:.rar.pdf

下载大小:398014

相关标签: 钢铁 合金 测定

标准分类号

标准ICS号:冶金>>77.080黑色金属

中标分类号:冶金>>金属化学分析方法>>H11钢铁与铁合金分析方法

关联标准

替代情况:GB 223-1963;部分被GB/T 223.72-1991代替

出版信息

页数:9页

标准价格:14.0 元

相关单位信息

复审日期:2004-10-14

起草单位:钢铁研究总院

归口单位:全国钢标准化技术委员会

发布部门:中国钢铁工业协会

主管部门:中国钢铁工业协会

标准简介

部分被GB/T 223.72-1991代替%GB 223-1963 GB/T 223.2-1981 钢铁及合金中硫量的测定 GB/T223.2-1981 标准下载解压密码:www.bzxz.net

标准图片预览

GB/T 223.2-1981 钢铁及合金中硫量的测定
GB/T 223.2-1981 钢铁及合金中硫量的测定
GB/T 223.2-1981 钢铁及合金中硫量的测定
GB/T 223.2-1981 钢铁及合金中硫量的测定
GB/T 223.2-1981 钢铁及合金中硫量的测定

标准内容

中华人丨
民共和国
国家标准
钢铁及合金中硫量的测定
总则及—般规定按GB1467—78热行,一、 氧化铝色层分离一琉峻钡重量法1,方法提要
GB 223·2—81
代替 GB 223—G3
硫量的测定
试样在饱和溴水中用盐酸一硝酸溶解,高氯酸自烟,过滤除去硅、钨,泥等,并通过活性氧化铝色层柱除去大部分干扰元素后,稀氢氧化铵洗脱色层柱上的硫腰杖,以硫酸钇重量法测定硫。适用范围:本法适用于生铁、铁粉、碳钢、金、高温合金和精带含金。测定范围,0.003%以上
2.试剂与仪器
氨氟酸(比亚1.15)。
冰乙酸。
过氧化氢(比重1.10)。
乙醇(95%)。
溴(99%以上):饱和溴水。
盐酸(1+1)、(1+20):优级纯高氯(比重1.67)、(1+100),优级纯。王水:盐酸(比重1.19)+硝酸(比重1.42)(3+1),用优级纯试剂配制。硝酸银溶液(1%):
氢氧化铵(1+13),(1+139):优级纯。硝酸铵溶液(0.1罗)
氯化锁落液(10%):用慢速滤纸过滤后备用。活性氧化铅:色层分离用,粒度小于80目。先用盐酸(1+11)浸泡数小叫,再用清水漂洗3~4次,每改将经搅动后20秒钟未沉下的细粒倾去,沉下的备用。甲基红(0.1%):乙醇溶液,
硫标准溶液:
称取0.7467克磁酸钾(优级纯,预先经105℃姚至恒重),置于烧怀中,加水溶解后。移入500毫升容量瓶,用水稀释至刻度,摇匀。此液1毫升捐当于2毫克硫酸钢氧化铝色层分离装置(见图1),国家标准总厨发布
中华人民共和国治金工业部提出32
1 9 8 2 年 3月1日
冶金部钢铁研究总院
GB 223-2-B1
1干煤器,2一烧杯,3—玻璃棉,4—充装氧化铝:5一接机械泵,一软塑料窗
色层柱的制备:先在柱底放入少量玻璃棉,再以少量水将备用的活性氧化铝转入柱内至80~100毫米的高度,在活性氧化铝的上端再放入少量玻璃棉,以下按分析步先用水洗涤色层柱,再用氢氧化铵洗脱,收集氢氧化铵洗脱液,用10%氯化锁溶进行沉淀。如无混浊现象即可(否则继续用氢氧化铵洗涤),依次用20案升水和20毫升盐酸(1十20)通过色层柱后即可储入试被进行色层分离,色层柱经上述处理后能多次使用。
3.分析步骤
称取试样(随同试样做二份试剂空白),置于500毫升烧杯中,加80升炮和决水,1毫升溴,80毫升王水试样缓慢溶解,试样溶完后加80毫升高氟酸(比重1.67)及数滴氟酸(比重1.15),加热至冒烟,继续冒烟10~20分钟使铬全部氧化,稍冷,加200毫升水,加热溶解盐类,保温20分钟,冷却,用中速滤纸过滤?,并用高氯酸(1十100)洗涤7~8次。加2.50毫升标准溶液(相当于5.00毫克硫酸锁),将试液通过色层柱,流速控制在10~15旁升/分,待试液完全通过后,用50毫升盐酸(1+20)分二次洗漆烧杯并通过色层柱,用30毫升水分二次洗涤色层柱,弃去滤液和洗液,用水将色层柱下端洗净,换一个100毫升烧杯,依饮用10毫升氢氧化铵(1+13)和35毫升氢氧化铵(1+139)洗脱色层柱上的硫酸根,疏速控制在5~B毫升/分,将收集洗脱液的烧杯取出色层柱先用20毫升水,再用20毫升盐酸(1+20)洗涤后供下次分离用,如不继续使用,应再20毫升盐酸(1十20)保存在柱内,
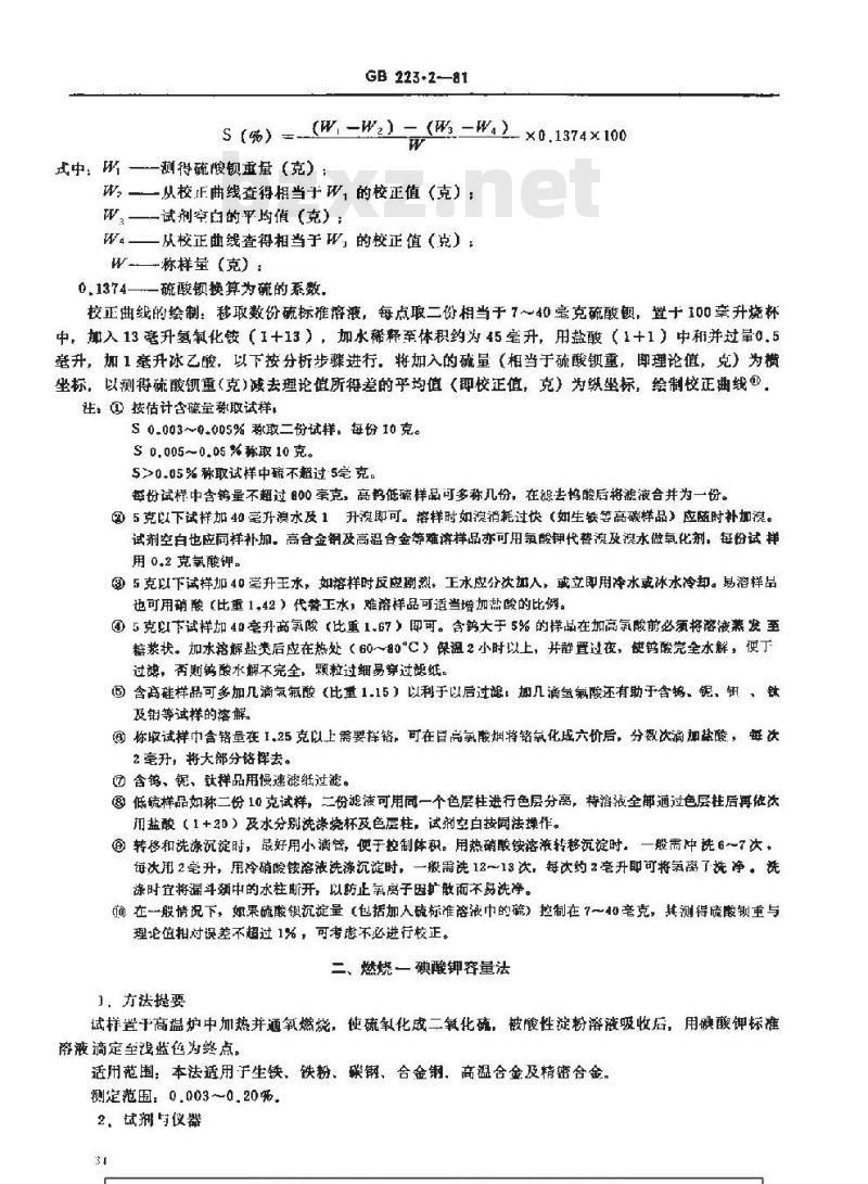
洗脱液中加1滴0,1%甲基红,满加盐酸(1+1)中和至出现红色不褪并过量0,5毫升。(如有氧化铅沉淀穿漏,须过滤除去,用水洗涤烧杯及滤纸5~6次,滤液发浓缩至约45毫升)。加1毫升冰乙酸、5滴过氧化氢(比重1.10),还原并络含带下的少量离子,待蓝色完全裙去后,加10毫升乙醇,搅匀,加热至近沸,滴加5毫升10%氯化溶液,同时搅拌至出现沉淀,盖上表血,在60~80℃保温2小时或静置过夜,用 9压米的慢速滤纸过滤,用0,1%热硝酸铵降液(约 50℃)将沉淀全部移入滤纸,用口,1%冷硝酸铵溶液洗滤纸及沉淀至无氯离子(用1%硝酸银溶液检验),沉淀及滤纸移入已恒重的铂地埚中,于低温碳化后在800850高温炉中灼烧半小时以上,取山,置于下燥器中,冷却至室温,称重,反复灼烧至恒重。硫的百分含量按下式计算:
..comGB 223·2-—81
S (%) --(W.-Ww) (W-Wa) ×0.1374x100W
式中:证一一测得硫酸钡重量(克):形,一一从校F曲线查得相当于W,的校正值(克):W,一一试剂空自的平均值(克):W。一从校正曲线查得相当于W,的校正值(克):W-称样量(克):
0,1374—一酸领换算为硫的系数校正曲线的绘制:移取数份硫标准溶液,每点取二份相当于7~40毫克硫酸钡,置于100毫升烧杯中,加入13毫升氢氧化铵(1+13),加水稀释至体积约为45毫升,用盐酸(1+1)中和并过量0.5毫升,加1毫升冰乙酸,以下按分析步骤进行,将加入的量(相当于硫酸钡重,即理论值,克)为横坐标,以测得硫酸重(克)减去理论值所得差的平乎均值(即校正值,克)为纵坐标,绘制校正曲线①往:①按估计含硫量静取试样,S0.003~0.005%称取二份试样,每份10克。S 0, 005~0,05 %称取 10 克。
S>0.05%称取试样中硫不超过5宅克。每份试样中含钨量不超过800毫克,高够低硫样品可多称几份,在源去坞酸后将滤液合并为一份。②5克以下试样加40毫升漠水及1升浪即可。溶样时如浪消耗过快(如生铁等高碳样品)应随时补加浪。试剂空白也应同样补加。高合金钢及高温合金等漆样品亦可用氛酸钾代替浪及浪水做氧化剂,每份试样用 0,2 克氧酸钾。
5克以下试样加40毫升王水,如溶样时反应剧烈,正水应分次加人,或立即用泽水或冰水冷却。易溶样品也可用硝酸(比重1.42)代替工水,难溶样品可适当增加盐酸的比例。④5克以下试样加40毫升高氯酸《比重1.67)即可。含钙大于5%的样品在加高氯酸前必须将落液蒸度糖浆状。加水溶解盐类后应在热处(60~80C)保温2小时以上,并静置过夜,使钨酸完全水解,使丁过滤,否则钨酸水解不完全,颗粒过细易穿过滤纸。②含高硅样品可多加几满氧氟酸(比重1.15)以利于以后过滤加几滴氢氟酸还有助于含够,锯,钳、铁及铂等试样的溶解。
③称取试样巾含铬量在1.25克以上需要挥铬,可在目高氧酸烟将铬氧化成六价后,分数次滴加盐酸,每次2毫升,将大部分铬辉去。
②含钨,,钛样品用慢速滤纸过滤。③低硫样品如称二份10克试样,二份滤液可用同一个色层柱进行色层分离,持溶液全部通过色层柱后再依次用盐酸(1+20)及水分别洗涤烧杯及色层柱,试剂空白按同法操作。转移和洗涤沉淀时,最好用小满管,便于控制体积。用热硝酸铵溶液转移沉淀时,一般需冲洗6~7次,每次用 2 毫升,用冷硝酸铵溶浓洗涤沉淀时,一羧需洗 12~13 次,每次约 2毫升即可将氧离了选净。 洗涤时宜将漏斗颈中的水柱断开,以防止氧离子因扩散而不易洗净。响在一般情况下,如果硫酸钡沉淀量(包括加人硫标准溶液中的硫)控制在7~毫克,其测得疏酸钢重与理论值对误差不超过1%,可考虑不必进行校正。二、燃烧一碘酸钾容量法
」,方法提要
试样置于高温炉中加热并通氧燃烧,使硫氧化成二氧化雍,被性淀粉溶液吸收后,用碘酸钾标准寄液滴定至浅蓝色为终点。
适用范围:本法适用于生铁,铁粉、钢、合金、高温合金及精密合金。测定范围:0,003~~0,20%。
2,试剂与仪
..com硫酸(比重1,84)。
无水氯化钙(固体),
GB223·2—81
碱石棉,
淀粉吸收被,称取10克可溶性涎粉D,用少益水调成糊状,加600毫升沸水,搅拌,加热煮佛所取下,冷却,加3克狭化钾、500毫升水及2滴盐酸(比重1.19),拌均匀后静置渡清。使用时取25毫升上面澄清液,加15毫升盐酸(比重1.19),用水稀释至1升,混勾。助溶剂?:免费标准bzxz.net
(甲)二氧化锡和还原铁粉以3十4混句:(乙)五氧化二钒和还原铁粉以3十1混勾:(丙)五氧化二钒.
碘酸钾标准器液:
(甲)0.01000N,称取0.8560克硬酸钾(基准试剂)溶于水后,加1毫升10%氛氧化钾,移入1000毫升容量瓶中,用水稀释至刻度,播勾。(乙)0.001000N,移取100毫升0.01000N碘酸钾标准溶液于1000毫升容量瓶中,加1克碘化钾使其溶解,用水稀释至刻度,播勾,此溶液用于测定含硫量为0.010~0.20%的试样,(内)0.0002500N,移取25.00毫升0.01000N碘酸钾标准溶被于1000毫升容量瓶中,加1克碘化钾使其溶解,用水稀释至刻度,摇勾.此溶液用于定含硫量为0.003~0.010%的试样.碘酸钾标准溶液的标定:称取三份标准样品,按分析步骤进行三份液所消耗碘酸钾标准浴液毫升数的极差值不超过0.20毫升,即可取其平均值,并同时进行瓷舟,瓷善与助熔剂的空白测定。碘慢钾标准溶液对硫的满定度按下式计算:T
Sn(%)xW
(7=V.)x100
T一碘酸钾标准落液对硫的滴定度(克/毫升):S标(%)—标准样品中硫的百分含量:V—滴定所消耗的麒酸钾标准溶液的平均体积(毫升);V。——滴定空白时所消耗碘酸钾标准溶液的平均体积《旁升):W——称样量(克)
仪器装置(见图2)
-氧气瓶,2—氧气表,3—缓冲瓶,4一洗气瓶,5—干燥塔,6—管式炉,7一可挖硅温度密动控制器(或调压器8一球形干燥管,9:吸收杯,10—滴定管,11—究管,12—带瓷盖的瓷舟,13—日光灯(8瓦》洗气瓶:内盛浓硫酸,装入量约占瓶商度的三分之一。干燥塔:上层装碱石棉,下层装无水氯化钙,中间隔玻璃棉,底部及项端也铺以豉璃棉,35
管式炉,附有热电偶高温计。
球形干燥管:内装干燥脱脂棉。GB223·2—81
吸收杯:低硫吸收杯觉图3:高硫吸收杯见图4满定管:25毫升。
资臂:长600毫米、内径23毫米(普通瓷管或商钳瓷管)。带瓷盖的瓷舟:长B8或97毫米,60
422~23
浮于(经磨砂)
喷孔向下
图3低硫吸收杯
3,分析步骤
享15=2
外虹5
磨砂要不漏水
子在液伟
能自动静起
中喷孔尚
图4高硫吸收杯
将炉温外至1260~1300℃(普通瓷管)用于测定生铁、碳钢及低合金销。炉温升至1300亡以上(高铅瓷管)用于测定中、高含金钢及高温合金、精密合金淀粉吸收液的谁备:硫小于0.01%用低梳吸收杯,加入20毫升淀粉溶液:大于0.01%用高碗吸收杯,加60毫升淀粉溶液。通氧(流速为1500~2000毫升/分),用硬酸钾标准溶液满定至浅蓝色不褪,作为终点色洋,关闭氧气。检查瓷管及仪器装置甚否严密不漏气,按分析步骤分析2个非标准试样,称取试样置于瓷舟中,加入适量助熔剂,盖上瓷盖,启开橡皮塞,将瓷舟放入瓷管内,用长钩推至商温处,立即塞紧橡皮寒,预热0.5~1.5分钟@,随印氧(流速为1500~2000毫升/分),燃烧后的混合气体导入吸收杯中,使淀粉吸收液蓝色开始消褪,立即用酸标准溶液滴定并使液面保持蓝色,当吸收渡褪色绶慢时,滴定速度也相应减慢,直至吸收液的色泽与原来的终点色泽相同,间歇通氧后,色洋不变即为终点,关闭氧气,打开橡皮塞,用长钩拉出瓷舟①。读取滴定所消耗碘酸钾标难猝液的毫升数,
硫的百分含量按下式计算,
GB223·2-81
S(%)T×(V)×100
式中:T一碘酸钾标雅溶滤对硫的滴定度(克/毫升)V、一滴定试样所消耗碘酸钾标准液的体积(毫升):V。滴定空白时所消耗碘酸钾标准裕液的平均体积(亳升):W称样量
注,①最好用红薯粉或葛粉,其显色灵敏度高,终点色泽呈蓝色,没有泛红现象。②二氧化锅需处理,将经过120目筛孔后的二氧化锡盛于大瓷舟中,放在1800C管式炉中通氧灼烧2分钟,冷却后于磨口瓶内备用,否刘空白较高。五氧化二钒亦需在600°的高温炉中灼烧数小,冷却后置于磨口瓶内备用,否则氧化物巾的少呈水分亦会导致结果煽低。③需用经重量法或还原一比鱼法定值,牌号相似,含梳量相近的标准试样。测定0.010%以下的硫时,亦可采用称取0.1000克含硫量大于0.010%的标样和0.9000克含硫量小于0.001%的标样混合后进行标定。空白值应包括瓷舟、瓷盖、助熔剂及0.9克含硫量小于0,001%的标样。④使用带察盖的瓷舟,有利于氧化铁在高温区的捕集,大大减少了转化区的触媒《氧化铁)量,管道的活污也大为减少,可使硫的回收率摄高 5~10%。瓷盖也可将牵府两端切去后代用。瓷舟、瓷盖需在100℃高温炉中对烧1小时以上,冷却后些于末涂准腹的干燥器中各用。测定低含量硫,瓷丹、瓷盖还应放在1300\C管式炉中,通氧灼烧1~2分钟,在氧气气氛巾冷却,处于未涂油脂的十煤器中备用。?参照表:
含疏量(%)
0.100~0,200
心,050~0,10
0,0100,050
0,003~0,010
弥样量(克)
0.1000~0.2000
助熔剂甲或乙(用于中、高合金钢、高溢合金及精密合金》
·高温合金及精密合金称样量不超过0.5000克。量 (克)
助熔剂丙(用于生铁、碳钢及低合金钢》
@预热时间不宜过长,生铁、碳钢及低合金钢颈热不超过30秘钟,中高合金钢、高温合金及精密合金预热1~1.5分钟。
③若滴定速度跟不上,会导致结果编低,因比在滴定生铁等高硫样品时,开始可以适当多过量一些碘酸钾标准溶液。
拉出签舟观察试样燃烧情况,如断面有气泡,需重新测定,@在连续测定10个以上试样后,应清除瓷管内氧化物。球形干燥管中脱脂枪上粉尘积骤过多时亦应更换。高锰钢与生铁因粉尘积聚较为严重,需将标样和试样平行测定。三、还原蒸馏一次甲基蓝光度法1,方法提要
试样溶于硝酸一盐酸混合酸中,同时加溴使硫氧化成硫酸,试液蒸干驱尽硝酸后加氢碘酸一次磷酸钠为还原剂,在氮气流下加热蒸馏,硫酸被还原成硫化氢,用乙酸锌游液吸收,然后用N,N-二中基对苯二胺溶液和三氯化铁溶液使生成次甲基蓝,在波长667ⅡⅡ处,测其吸光度。适用范围:本法适用于生铁,铁粉、碳钢、含金钢、商温含金及精密合金。测定范围:0.001~0.030%。
2。试剂与仪器
溴(.99%以上)。
饱和溴水。
甲酸。
GB 223·2—81
氮气(9的,G够以上,如含氧需用除氧剂除氧)。盐酸比重1.19)
下水:盐酸(比重1.19)+硝酸(比重1.42)(3+1)。氢氧化钾液(20%)。
高锰酸钾一氯化汞溶液:称取5克氯化汞和2克高锰酸钾,分别用水溶解并稀释至50毫升,将此二溶液合并混勾后使用,在使用中如发现褪色或出现江淀时,应及时更换,还原剂:取50D毫升氢碘酸,加125毫升冰乙酸与62克次磷酸钠(NaH,PO,H,O)装入提纯蒸馏器中,通氮气并加热至沸,保持微沸状态2小时以上,玲却后使用,加塞避光保存。吸收液,称取20克乙酸锌【Zn(CH,COO),·2I1,0】溶于水中,再加12 克乙酸钠,解后用水稀释至1升,混句。
N,N-二甲基对苯二胺盐酸盐(PADA)溶液(0.2%):称取1克PADA,用硫酸(2+5)溶解并稀释至500室升,混匀。如颜色较探,可加入少量活性碳脱色,过滤后备用。三氯化铁谛液(5%):称取2.5克三氯化铁(FcCl,·6H,0),加1毫升盐酸(比重1.19),用水溶解并稀释至60辜升,混勾。硫标准浴被,
(甲)称取0.6435克硫酸钾(优级纯)(预先经105℃烘至拒重),用水溶解后,移入1000毫升容量瓶中,用水稀释至刻度,摇勾。此溶液1离升含100微克碰。(乙)移取25.00案升硫标准溶液(甲),置于260毫升容量瓶中,用水稀释至刻度,摇勾。此液1毫升含10微克硫。
(丙)移取25.00毫升硫标推溶液(甲),置于500毫升容量瓶中,用水稀释至刻度,摇勾,此溶被1辜升合5微克硫。
(丁)移取15.00辜升硫标准溶液(甲),置于500毫升容量瓶中,用水稀释至刻度,摇勺。此溶液1毫升含3微克硫
还原蒸谣器装置(见图5),
图5还原蒸馏器装置示意图
1氮气瓶,2一空瓶,3—高锰醛钾一氟化汞洗瓶,4一氢氧化钾洗瓶,5一三道活室!6一加热炉:7—磨口锥形瓶,8—冷凝器9一洗气答(内感 10 毫升水)10—塑料毛细管, 11—吸收器 12—冷却水杯,13—调压器38
握纯蒸馅器(见图6)
3.分析步骤
GB 223-2—81
称取试样1.0000克,置于250毫升锥形瓶中(随同试样做二份试剂空白),加10毫升炮和溴水及0.5毫升演“,加10毫升王水使缓慢溶解,反应停止后,微热并适当波缩,使试样溶解光全和充分赶掉,冷却,移入50旁升容量瓶中,用水稀释至刻度,摇勾。移取试液于100毫升磨口雄形瓶中,加5毫升盐酸(比重1.19),在低匾蒸发至十,冷却后再加5毫升盐酸(比重1.1)、2毫升甲酸,再于抵温蒸发至干,冷却。
用带塑料管的注射器从提纯蒸馏器中抽取20毫升还原剂注入维形瓶中,将能形瓶接至还原器的冷凝管下端,通入氮气(50~60毫升/分),冷凝器中通入冷却水,洗气管支管端接以塑料毛细管,插入一盛有44.00毫升吸收液的吸收器(用50旁升分液漏斗或容量瓶)中,管嘴浸至近底部③,通氮气1~2分钟排除空气,然后将可调加热电炉移至锥形瓶下,使试液于2分钟内达到沸腾,并保持微沸状态,由加热起计时30分钟,然后移去电炉,下塑料毛继管和坡收器。塑料毛细管内外壁加入5.00毫升0.2%PADA溶液,将可能粘附在管壁上的硫化锌洗入吸收液中,立即加塞倒暨一次,使之混勾,迅速加入1.00毫升5%三氛化铁溶液,加塞刷烈振诺30秒钟,放置510分钟,移入液槽中,以水为参比,在分光光度计上,了波长667mm处,副其吸光度,去试剂空白吸光度的平均值,从工作曲线上查出相应的硫量。工作曲线的绘制:按参照表移取硫标准溶液,分别置于5个100毫升磨口锥形瓶中,手低温电炉上蒸发至干,冷却,以下按分析步骤进行,测其吸光度,减去不加硫标准溶液的显色液的吸光度,绘制工作曲线。
的百分含量按下式计算:
S (%) = x10-6
式中:—一从工作曲线上查得的碰量(微克):P—试液总体积(毫升):
——联试液体积(旁升):
W—称样量(克)。
注,①溶样时如漠消耗过快(如生铁等高碳样品)应随时补加,试剂空白也应同样补加。高合金钢及高温合金等难溶样品也可用氧酸钾代替溴及溴水做氧化剂,每份用0.2克氛酸钾。39
GB223-2--81
②如溶样反应剧烈,主水应分次加入,或立即用冷水或冰水冷却,易样品也可用硝酸《比重1,42)代替主水,难溶样品可适当改变盐酸与硝酸的比例,含钛、钜或高在试样、溶祥时可加几滴氢氟酸比重1.15),并做相应的试剂空白。
③移照表:
含量范围(%)
移取试液比
雅溶液浓度(微克/亮升)
标准溶液加人量(室升
(米)
0.0010.003
0.003-0.010
0,010-0,030
①移取试液中铁量超过300毫克时对测定有干扰,使结果偏低,可按如下步骤操作,试液加甲酸于低温蒸干冷却后,加3毫升盐酸(比年1.19)于低温下溶解盐类,加20毫死水.0.7克锌蚊,并用少量水冲洗瓶整,于亢热板上加热以还原三价铁至二价,将溶液蒸发至糖浆状,以下按分析步骤进行还原蒸馏、显色,测定。如用氯酸钾做氧化剂时,含有硒、确(碎超过0.5毫克)的试样,此时需如入!毫升氧魂酸(比重1.49),任温蒸发至干酒(瓶内不再冒烟为止),冷却房重复处理一次,以消除其干扰。@仪器在使用前用20毫升还原剂至少燕谣30分钟以洗净仪器,然府测定空白,当空白值稳定以后即可使用。洗气管中的水需要当日更换。每次实验做完后必须用水清洗还原器。@室温超过27\C对分析结果有影响,应每带工作曲线。13~27°℃之间线变化不明显,温度开离,吸光度逐新下降,温度过低发色慢,需放置15分钟,最好将吸收器暨十20~25°C水浴宁操作。四、硫量充许差
合硫量 (%)
0.0010~0.0025
0.00260.0050
0.0051~0.010
0.011--0.020
0.021--0.050
0_051-0.100
0.101~0.200
0.200以上
差(%)
此允许差仅为保证与判定分析结果的准确度而设,与其他部门不发生任何关系。在平行分析二份或二份以上试样时,所得之分析数据的极差值不超过所载充许差二倍者(即土允许差以内),均应认为有效,以求得平均值。
用标准试样校验时,结果偏差不得超过所载允许差注,自本标准实施之日起 YB 35 3 )—78 及 YB 945( 7 1—7B 作废,40
小提示:此标准内容仅展示完整标准里的部分截取内容,若需要完整标准请到上方自行免费下载完整标准文档。