首页 > 国家标准(GB) > GBN 225-1984 石英玻璃软化点测试方法(拉丝法)
GBN 225-1984

基本信息

标准号: GBN 225-1984

中文名称:石英玻璃软化点测试方法(拉丝法)

标准类别:国家标准(GB)

标准状态:已作废

发布日期:1984-07-30

实施日期:1985-06-01

出版语种:简体中文

下载格式:.rar.pdf

下载大小:75956

相关标签: 石英玻璃 软化 测试方法 拉丝

标准分类号

中标分类号:建材>>陶瓷、玻璃>>Q35石英玻璃

关联标准

替代情况:调整为JC/T 751-1984(1996)

出版信息

页数:3页

标准价格:8.0 元

相关单位信息

标准简介

GBN 225-1984 石英玻璃软化点测试方法(拉丝法) GBN225-1984 标准下载解压密码:www.bzxz.net

标准图片预览

GBN 225-1984 石英玻璃软化点测试方法(拉丝法)
GBN 225-1984 石英玻璃软化点测试方法(拉丝法)
GBN 225-1984 石英玻璃软化点测试方法(拉丝法)

标准内容

中华人民共和国国家标准
石英玻璃软化点测试方法
(拉丝法)
本标准适用于透明石英玻璃软化点的测试。1测试原理
悬挂于拉丝法粘度测试炉中的试样受热时,粘性伸长速度为:(d.:D-g-2a)L
V= 200
h: V-
试样的伸长速度,mm/minz
参加形变的有效长度,cm;
试样下端到均温区中心的长度,cm,-试样的密度,g/cm;
重力加速度,cm/s2,
-表面张力系数,dyn/cm
一试样的直径,cmz
GBn 225—84
-—粘度,P,
本测试1;d=0.055±0.001cmzg=300dyn/cmg=980cm/s2,D=2.21g/cm2;L=11.4±0.85cm;【=15.0±0.1cm,n=107.6P(106.6Pa·s),由公式可算出在软化点时试样的伸长速度为V=1.23±0.09mm/min,当试样在指定时间内的伸长速度为此值时,相应的均匀区的炉温即为该材料的软化点,精度为±6℃。
2试样的制备
2.1取直径为10±1mm,长200mm以上,无气孔、无气线的石英玻璃棒1根,经无水乙醇净化处理后,用石英玻璃拉丝机拉丝。拉丝速度应保持在3.5±0.5m/min间。同时按等体积原理算出合适的下棒速度,使拉成丝条的标称直径为0.55mm,公差为±0.01mm。2.2选取长为320mm的丝条10根,将丝条一端烧成直径为2mmz有的小球,球心应与丝条轴线相合,之后截成长3001mm(不包括小球)的试样。3测试设备
3.1拉丝法粘度测试炉一台。
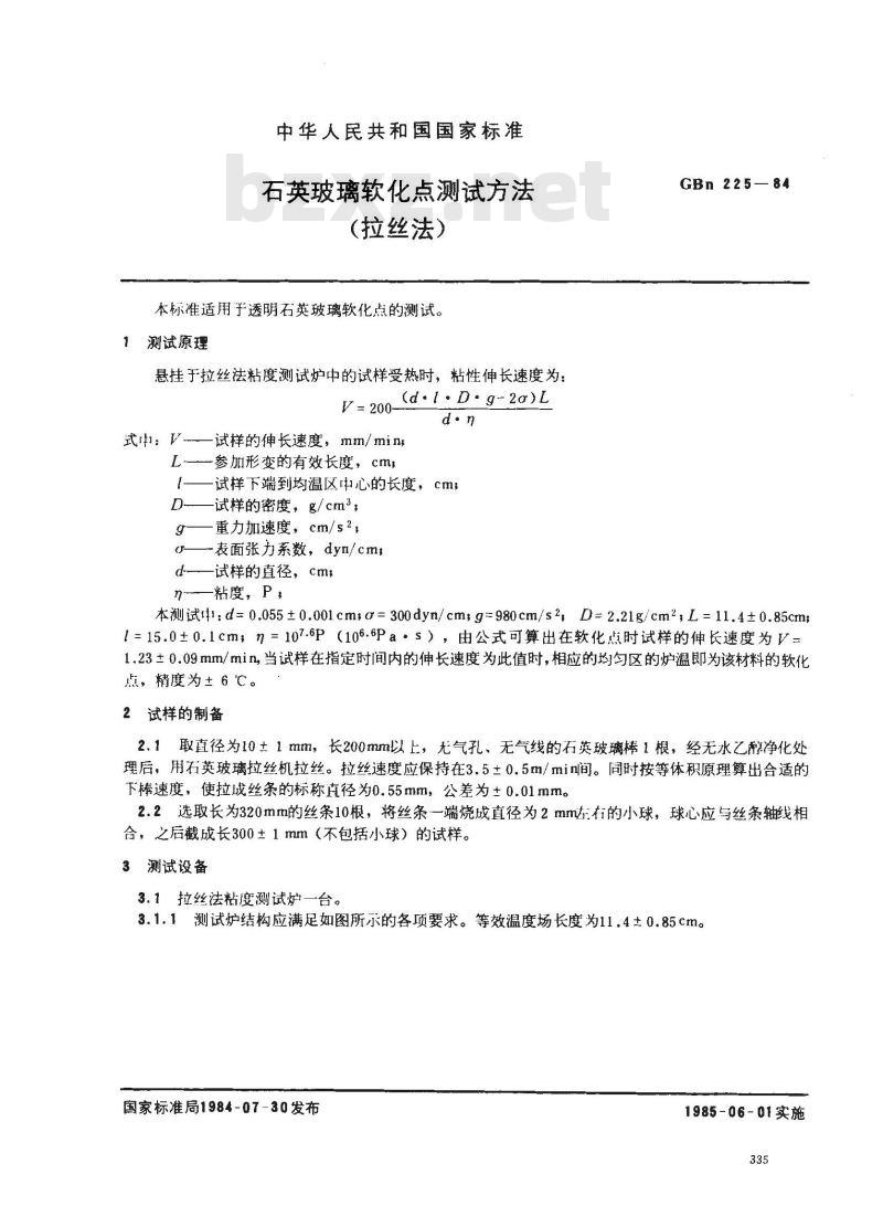
3.1.1测试炉结构应满足如图所示的各项要求。等效温度场长度为11.4±0.85cm。国家标准局1984-07-30发布
1985-06-01实施
GBn225—84
拉丝法粘度测试炉示意图
1一试样,2一丝板,3—炉盖,4附瓷棉毡,5—炉体,6水管,7—炉丝;8-氧化铝管:9一泡沫氧化铝垫块:10-管,11-热电偶3.1.2在炉温为900~1680℃时,短时间的温度控制精度为±2℃。炉中与记录仪连接的LL一2型销一创热电偶应与由炉门插到相同高度的校准过的同型号的热电偶进行校对,使其准确度为t2(。免费标准bzxz.net
3.2测速装置:2”经纬仪台,读数显微镜镜筒·支,加长镜头·个。3.3电位差计:台,精度为±0.01mV。3.4台式自动衡记录仪台,精度为±0.01mV。3.5秒-只,精度对0.1s。
下分尺~个,精度为0.01mm。
长500mm钢板直尺把,精度为±1mm。4测试步骤
在测试中通以冷却水和氮后,接通电源,使其加热到设定软化点的温度值。氮气流量为1 ~ 2 I, min。
4.2测定片调节温度场的温度轴向分布,使其均匀长度为8cm,温度不均匀度在土2℃以内。温度均风的中心位置应与挂丝板上平面的距离为150mm。4.3将试样用无水醇擦净,挂在挂丝板上,慢慢插人炉(插人时间应在20s内),插好后立即开始用秒表记求时间,用测速装置观测试样未端的位置变化。当试样长度在第2~3min内的变化最满是1.23±0.09mm时,记求温度。如此重复渊试,取次有效测试的温度平均值,即为该试样的软化点。
4.4以上测试均以试样在测试温度下加热3mi内不产生析晶为前提,如遇样品析晶,应空烧炉了,至在所要求的时间内样晶不析晶后再进行测试。336
测试记录和测试报告
送样单位
试样名称
送样日期
16~17min
送样单位
试样名称
GBn 225—84
石英玻璃软化点(拉丝法)测试记录测试日期
测试人
测试结果
不同时间丝条的伸长速度,mm/min17 ~18min
18~19min
19~20min
石英玻璃软化点(拉丝法)测试报告送样日期
测试日期
试样在第2~3min间的伸长速度
mm/min
附加说明:
本标准家建筑材料1业局提出。
本标准建筑材料科学研究院归口并负质解释。本标准性建筑材料科学研究院负贵起草。本标准主要起草人林剑青。
测试人
负责人
测试单位
软化点
软化点
小提示:此标准内容仅展示完整标准里的部分截取内容,若需要完整标准请到上方自行免费下载完整标准文档。