首页 > 水产行业标准(SC) > SC/T 6009-1999 增氧机增氧能力试验方法
SC/T 6009-1999

基本信息

标准号: SC/T 6009-1999

中文名称:增氧机增氧能力试验方法

标准类别:水产行业标准(SC)

标准状态:现行

发布日期:1987-01-01

实施日期:1999-06-01

出版语种:简体中文

下载格式:.rar.pdf

下载大小:2132326

相关标签: 能力 试验 方法

标准分类号

中标分类号:农业、林业>>农、林机械与设备>>B94渔业机械与设备

关联标准

替代情况:SC/T 6009-87

出版信息

出版社:中国标准出版社

书号:155066.2-12589

页数:9页

标准价格:10.0 元

出版日期:1999-05-01

相关单位信息

起草人:余立新、胡伯成、唐锡良等

起草单位:中国水产科学研究院渔业机械仪器研究所

归口单位:中国水产科学研究院渔业机械仪器研究所

提出单位:中国水产科学研究院渔业机械仪器研究所

发布部门:中华人民共和国农业部

标准简介

本标准规定了电动增氧机的试验条件、试验方法及计算方法。本标准适用于增氧机的增氧能力、动力将就效率试验。 SC/T 6009-1999 增氧机增氧能力试验方法 SC/T6009-1999 标准下载解压密码:www.bzxz.net

标准图片预览

SC/T 6009-1999 增氧机增氧能力试验方法
SC/T 6009-1999 增氧机增氧能力试验方法
SC/T 6009-1999 增氧机增氧能力试验方法
SC/T 6009-1999 增氧机增氧能力试验方法
SC/T 6009-1999 增氧机增氧能力试验方法

标准内容

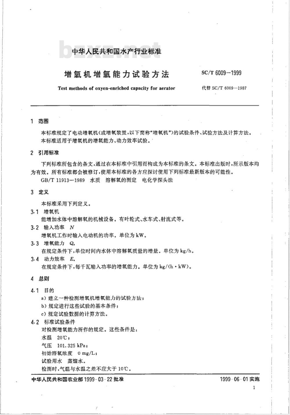
中华人民共和国水产行业标准
SC/T6009-1999
增氧机增氧能力试验方法
Test methods of oxyen-enriched capacity for aerator1999-03-22发布
中华人民共和国农业部发 布
1999-06-01实施
SC/T6009-1999
本标准对SC/T6009~1987《增氧机增氧能力试验方法》(原SC161-1987)进行了修订。87版标准中对溶解氧的测定依据ISO5814:1984《水质溶解氧的测定电化学探头法》,同时参考了美国公共卫生协会、美国自来水厂协会及水污染控制联合会编著的《水和废水标准检验法》(第15版)中第200章208节《氧的传递》、第400章421F节《薄膜电极法》内容。这次修改时将原附录A、附录C的有关内容纳入正文,取消了附录B,取样点从6个调整为3个,两次测得数据的结果值之差与第一次测得数据的结果值之比值调整为0.08。
本标准自发布之日起,代替SC/T6009—1987(原SC161—1987)。本标准由中国水产科学研究院渔业机械仪器研究所提出并归口。本标准起草单位:中国水产科学研究院渔业机械仪器研究所。本标准主要起草人:余立新、胡伯成、唐锡良、王荣丰、谷坚。1范围
中华人民共和国水产行业标准
增氧机增氧能力试验方法
Test methods of oxyen-enriched capacity for aeratorSC/T 6009--1999
代替SC/T6009--1987
本标准规定了电动增氧机(或增氧装置,以下简称增氧机”)的试验条件、试验方法及计算方法。本标准适用于增氧机的增氧能力、动力效率试验。2引用标准
下列标准所包含的条文,通过在本标准中引用而构成为本标准的条文。本标准出版时,所示版本均为有效。所有标准都会被修订,使用本标准的各方应探讨使用下列标准最新版本的可能性。GB/T11913一1989水质溶解氧的测定电化学探头法3定义
本标准采用下列定义。
3.1增氧机
能增加水体中溶解氧的机械设备。有叶轮式、水车式、射流式等。3.2输入功率N
增氧机工作时输入电动机的功率。单位为kW。3.3增氧能力Q
在规定条件下,单位时间内水体中溶解氧质量的增量。单位为kg/h。3.4动力效率E.
在规定条件下,每千瓦输入功率的增氧能力。单位为kg/(h·kW)。4总则
4.1目的
a)建立一种检测增氧机增氧能力的试验方法$b)规定进行这些试验的基本条件;c)规定试验数据的计算方法。
4.2标准试验条件
对检测增氧能力所作的规定。这些条件是:水温20℃,
气压101.325kPa;
初始溶氧浓度0mg/L
试验用水蒸馏水。
检测时,气温与水温之差不应大于10℃。中华人民共和国农业部1999-03-22批准1999-06-01实施
SC/T6009-1999
检测时,应根据实际试验用水按本标准8.3条要求进行修正。5试验装置
5.1试验水池应满足的条件
a)圆形、散口、直壁、锥底水泥池(见图1),规格尺寸见表1;b)池底坡度为1:20;
c)池壁设有水深及水体体积标尺。D
叶轮式、喷水式
增氧机
挡流板
溶氧仪膜探头
D一水池直径;H一水池高度;h一注水高度a一挡流板长;6一挡流板高
图1叶轮式、喷水式增氧机安放位置图表1试验水池、挡流板规格尺寸
试验水池
公称容积
注水体积
注水深度
挡流板
受试增氧
机配套电
动机功率
5.2挡流板
SC/T6009—1999
检测叶轮式增氧机时,应设置挡流板,尺寸及数量见表1。挡流板的安置:一条短边紧贴池壁,一条长边贴水面并沿水池径向垂直于水面均布(见图1)。5.3试验用仪表
a)具有自动温度补偿的膜探头溶氧仪,附带搅拌器,按规定取样点数量配置;量值范围0~20mg/L
灵敏度0.05mg/L
准确度(误差)≤士0.3mg/L
探头响应时间≤30sbZxz.net
b)温度计,准确度(误差)士0.5℃,一只;c)电工仪表,准确度在读数范围士0.5%以内电流表三只
电压表 一只
功率表 二只
也可采用准确度满足要求的电能综合分析测试仪;d》秒表,准确度小于 0.01 s,一只。5.4取样点不少于三点
三个取样点的位置见表2。如增氧机以三只浮体支撑时,取样点应置于两浮体夹角平分线附近(见图1)。
表2取样点位置
取样点编号
水平方位
离池边距离
6试验用水和试剂
6.1实际试验用水为BOD,值不大于10mg/L的清洁水。A2
6.2亚硫酸钠(工业纯),作试验用水消氧用,用量一般为100g/m,用水充分溶解后待用。6.3氯化钻(CoCl2·6H,0,分析纯),作试验用水消氧的催化剂,用量一般为2g/m,用水充分溶解后待用。
操作程序
7.1准备
a)试验水池必须清洗干净:
b)注水至相应水体的水位;
c)按GB/T11913标准及使用说明书规定方法将溶氧仪膜探头标定;d)将标定后的膜探头按规定位置稳妥安置于水池中;e)将增氧机接妥电源后放入水池中,按产品使用说明书的规定调整好增氧工作部件在水中的漫没‘深度后,不允许更动位置与深度;增氧机在水池中的固定位置如图1、图2所示。启动增氧机,试运转1min。3
SC/T6009—1999
L一四分之一水池直径
水车式增氧机
增氢机工作
时水流方向
溶氧仪膜探头
图2水车式增氧机安放位置图
f)试验人员各就各位,所有仪表进入工作状态;g)将氯化钻溶液按规定数量均匀撒入水池中,启动增氧机搅拌均匀;h)均匀加入亚硫酸钠溶液,启动增氧机搅拌,待溶解氧降至接近0mg/L时,试验方可正式开始。7.2启动增氧机开始试验,待溶解氧出现上升时开始记录(时间为T。)。所有仪表读数必须保持同步,记录的时间间隔一般为1min。
7.3待溶解氧达到饱和值的75%以上时,试验便可结束,但至少要有10组溶解氧读数在饱和值的10%~75%范围内。
8试验要求
8.1试验必须按相同操作程序做两次。两次结果值的差值与第一次结果值的比值应不大于0.08,否则试验无效。
8.2试验用水一般允许使用8次。8.3为排除试验用水可能受污染的影响,每次试验后应测定试验用水的α、β值进行修正(α用于修正氧质量转移系数,β用于修正饱和溶解氧值)。8.4试验时输入电压波动不得大于额定值的土2%。8.5每次试验必须有完整的记录(见表3、表4)。表3增氧机试验报告
试验地点
增氧机型式
试验次序
年月日
制造厂名
出厂编号
配套电动机功率
第一次
输入电压
输入电流
试验池直径
增氧工作部件主要尺寸
第二次
试验水体积
输入功率
结果值
结论值
Ku(20)
9计算
9.1计算公式
取样点值
平均值
SC/T6009—1999
表3(完)
kg/(h·kW)
表4取样点溶解氧值记录
第一次
9.1.1任意水温下的氧质量转移系数A2
任意水温下的氧质量转移系数KL(T)按式(1)计算:A3
kg/h·kw)
kg/(h·kw)
第二次
SC/T6009--1999
Ku(T) = Im(C.-(C.-C2) × 60
t2—t
式中:Kra(T)——任意水温下的氧质量转移系数,h-1Ci、C,-tit2时的溶解氧值,mg/Lti.t2Ci、C2的读数时间,min.
C,—-试验用水饱和溶解氧值,mg/L;一试验用水水温,℃。
9.1.220℃水温时的氧质量转移系数20℃水温时的氧质量转移系数KLa(20)按式(2)计算:KL(20)=
9.1.3增氧能力
增氧能力Q.按式(3)计算:
1.024(T-20)
Q,=KL(20)×V×C,×10-3
式中:V-
试验用水体积,m\;
一水温20℃时的饱和溶解氧值,本标准推荐采用9.17mg/L。9.1.4动力效率
动力效率E,按式(4)计算:
式中:N一一实测输入功率。
9.2计算步骤
9.2.1根据测得的各组溶解氧值,计算每个取样点每时刻的亏氧值(C,一C)。9.2.2按式(1)计算KL(T)。
9.2.3按式(2)计算KL(20)。
(1)
(2)
(3)
(4)
9.2.4按式(3)计算每个取样点的Q,然后取各个取样点的Q.值的平均值作为该次试验Q.值的结果值。
9.2.5取检测过程中增氧机输入功率的平均值,按式(4)计算E.。9.3将两次试验的Qs、E,结果值再取平均值,作为整个试验的Q。、E,结论值。10试验报告
试验报告应包括下列内容:
a)试验性质;
b)试验依据标准;
c)试验条件,试验用仪器设备;d)样品的型号、名称、生产单位;e)试验结果,试验结论,数据取值:水体体积取小数点后一位,功率取瓦的整数,溶氧值取小数点后两位,水温取小数点后一位,α、β值取小数点后四位;f)试验时间、地点、试验单位、试验人员;g)溶氧与时间曲线图;
h)其他应给出的内容。
中华人民共和国水产
行业标准
增氧机增氧能力试验方法
SC/T6009—1999
中国标准出版社出版
北京复兴门外三里河北街16号
邮政编码:100045
话:68522112
中国标准出版社秦皇岛印刷厂印刷新华书店北京发行所发行各地新华书店经售版权专有不得翻印
开本880×12301/16印张3/4字数13千字1999年7月第~版1999年7月第一次印刷印数1-600
标目378—62
小提示:此标准内容仅展示完整标准里的部分截取内容,若需要完整标准请到上方自行免费下载完整标准文档。