首页 > 航空工业行业标准(HB) > HB 8015-2002 TC16钛合金光杆公差带f9的六角螺栓
HB 8015-2002

基本信息

标准号: HB 8015-2002

中文名称:TC16钛合金光杆公差带f9的六角螺栓

标准类别:航空工业行业标准(HB)

标准状态:现行

发布日期:2003-02-24

实施日期:2003-02-24

出版语种:简体中文

下载格式:.rar.pdf

下载大小:1617701

相关标签: 钛合金 光杆 公差 六角 螺栓

标准分类号

中标分类号:航空、航天>>航空器与航天器零部件>>V20紧固件

关联标准

出版信息

页数:8页

标准价格:14.0 元

相关单位信息

标准简介

HB 8015-2002 TC16钛合金光杆公差带f9的六角螺栓 HB8015-2002 标准下载解压密码:www.bzxz.net

标准图片预览

HB 8015-2002 TC16钛合金光杆公差带f9的六角螺栓
HB 8015-2002 TC16钛合金光杆公差带f9的六角螺栓
HB 8015-2002 TC16钛合金光杆公差带f9的六角螺栓
HB 8015-2002 TC16钛合金光杆公差带f9的六角螺栓
HB 8015-2002 TC16钛合金光杆公差带f9的六角螺栓

标准内容

中华人民共和国航空行业标准
FL5306
TC16钛合金
HB8015-2002
光杆公差带f9的六角头螺栓,
Hexagon head bolts,shank tolerance f9,in titanium alloy
2003-02—24发布
国防科学技术工业委员会发布
2003-02—24实施
HB 80152002
本标准由中国航空工业第一集团公司提出。本标准由中国航空综合技术研究所归口。本标准起草单位:中国航空综合技术研究所、中国航空工业第一集团公司601研究所和3117厂。本标准主要起草人:张广来、隋明丽、李丕智、何英、谷云辉。1范围
TC16钛合金
光杆公差带f9的六角头螺栓
HB8015-2002
本标准规定了TC16钛合金光杆公差带f9的六角头螺栓(以下简称螺栓)的结构和尺寸。本标准适用于机械连接,螺栓使用条件如下:一当在160℃下,使用期限不限制;一当在200℃下,使用期限不超过1000h;当在300℃下,使用期限不超过200h。2规范性引用文件
下列文件中的条款通过本标准的引用而成为本标准的条款。凡是注日期的引用文件,其随后所有的修改单(不包括勘误的内容)或修订版均不适用于本标准,然而,鼓励根据本标准达成协议的各方研究是否可使用这些文件的最新版本。凡是不注日期的引用文件,其最新版本适用于本标准。GJB3.2-1982MI螺纹螺栓和螺母螺纹的尺寸与公差GJB52-1985MJ螺纹首尾
HB0-3螺纹零件的标志
HB0-9六角零件的保险孔
HB5800-1999般公差
HB8025TC16钛合金MJ螺纹螺栓螺钉通用规范3要求
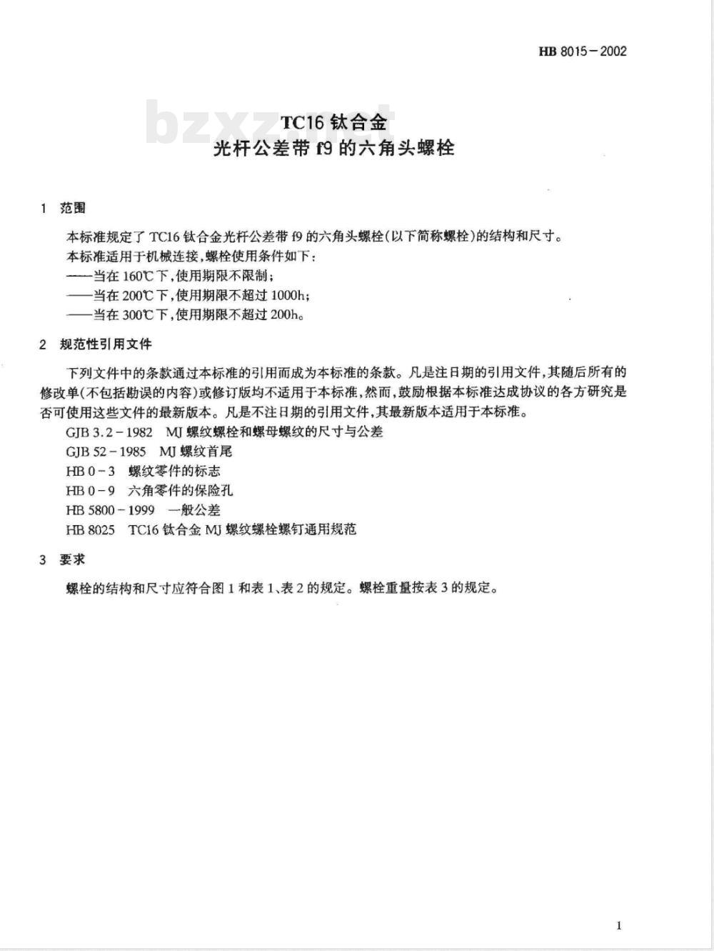
螺栓的结构和尺寸应符合图1和表1、表2的规定。螺栓重量按表3的规定。HB8015-2002www.bzxz.net
充许型式
。尺寸由工具保证
10°~20°
标记示例:d,=6mm,L=36mm
无开口销孔时HB8015-6×36
有开口销孔时(C=3mm)HB8015-6×36×3表1
(参考)
其余V
单位为毫米
(参考)
HB8015-2002
单位为毫米
HB8015-2002
材料:TC16;
热处理:=(1030~1180)MPa
100件螺栓理论重量
单位为毫米
表面处理:脉冲阳极化;
标志按HB0-3;
根据需要,头部可按HB0-9制保险孔;螺纹按GJB3.2-1982,螺纹首尾按GJB52-1985;一般公差按HB5800-1999;
其余技术要求按HB8025。
HB8015-2002
小提示:此标准内容仅展示完整标准里的部分截取内容,若需要完整标准请到上方自行免费下载完整标准文档。