首页 > 航空工业行业标准(HB) > HB 7736.7-2004 复合材料预浸料物理性能试验方法第7部分:凝胶时间的测定
HB 7736.7-2004

基本信息

标准号: HB 7736.7-2004

中文名称:复合材料预浸料物理性能试验方法第7部分:凝胶时间的测定

标准类别:航空工业行业标准(HB)

标准状态:现行

发布日期:2004-03-16

实施日期:2004-06-01

出版语种:简体中文

下载格式:.rar.pdf

下载大小:995055

相关标签: 复合材料 预浸料 物理性能 试验 方法 凝胶 时间 测定

标准分类号

标准ICS号:航空器和航天器工程>>49.025航空航天制造用材料

中标分类号:航空、航天>>航空、航天材料与工艺>>V15复合材料与固体燃料

关联标准

出版信息

页数:4页

标准价格:8.0 元

相关单位信息

标准简介

HB 7736.7-2004 复合材料预浸料物理性能试验方法第7部分:凝胶时间的测定 HB7736.7-2004 标准下载解压密码:www.bzxz.net

标准图片预览

HB 7736.7-2004 复合材料预浸料物理性能试验方法第7部分:凝胶时间的测定
HB 7736.7-2004 复合材料预浸料物理性能试验方法第7部分:凝胶时间的测定
HB 7736.7-2004 复合材料预浸料物理性能试验方法第7部分:凝胶时间的测定
HB 7736.7-2004 复合材料预浸料物理性能试验方法第7部分:凝胶时间的测定

标准内容

中华人民共和国航空行业标准
FL0143
HB7736.7-2004
复合材料预浸料物理性能试验方法第7部分:凝胶时间的测定
Test method for physical properties of composite material prepregPart7:Determinationofgeltime20040216发布
国防科学技术工业委员会发布
2004-06-01实施
HB7736.7-2004
HB7736《复合材料预浸料物理性能试验方法》分为八个部分:第1部分:总则;
—第2部分:面密度的测定;
第3部分:纤维面密度的测定;
一第4部分:挥发份含量的测定;第5部分:树脂含量的测定;
第6部分:树脂流动度的测定;
一第7部分:凝胶时间的测定;
一第8部分:粘性的测定。
本部分为HB7736的第7部分。
本部分由中国航空工业第一集团公司提出。本部分由中国航空综合技术研究所、北京航空材料研究院归口。本部分起草单位:北京航空材料研究院。本部分主要起草人:刘宝锋、刘凤兰、王京城、姜从典、刘俊先。30
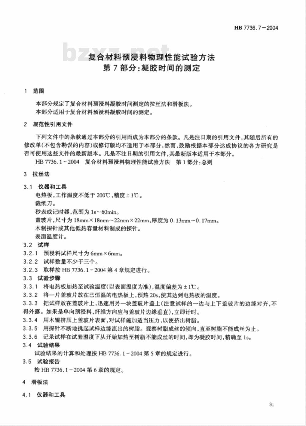
1范围
复合材料预浸料物理性能试验方法第7部分:凝胶时间的测定
本部分规定了复合材料预浸料凝胶时间测定的拉丝法和滑板法。本部分适用于复合材料预浸料凝胶时间的测定。2规范性引用文件
HB7736.7-2004
下列文件中的条款通过本部分的引用而成为本部分的条款。凡是注日期的引用文件,其随后所有的修改单(不包含勘误的内容)或修订版均不适用于本部分,然而,鼓励根据本部分达成协议的各方研究是否可使用这些文件的最新版本。凡是不注日期的引用文件,其最新版本适用于本部分。HB7736.1-2004复合材料预浸料物理性能试验方法第1部分:总则3拉丝法
3.1仪器和工具
电热板,工作温度不低于200℃,精度土1℃。裁纸刀。
秒表或记时器,范围为1s~60min。盖玻片,尺寸为18mm×18mm~22mm×22mm,厚度为0.13mm~0.17mm。木制探针或其他低热容量材料制成的探针。表面温度计。
3.2试样
3.2.1预浸料试样尺寸为6mm×6mm。3.2.2试样数量不少于三个。
3.2.3取样按HB7736.1-2004第4章规定进行。3.3试验步骤
3.3.1将电热板加热至试验温度(以表面温度为准),温度偏差为±1℃。3.3.2将一片盖玻片放在已恒温的电热板上,预热20s,使其达到电热板的温度。3.3.3把试样放在盖玻片上,迅速用另一块盖玻片盖上(注意试样的一边与上下盖玻片的边缘对齐,不得外露。如果是单向预浸料,纤维方向应与盖玻片边缘垂直),立即计时。3.3.4用木辊挤压上盖玻片表面,对试样施加适当压力,以便挤出树脂。3.3.5用探针不断地挑起试样边缘流出的树脂。观察树脂成丝的倾向,直至树脂不能成丝为止。3.3.6记录试样在试验温度下从开始加热至树脂不能成丝的时间,即为凝胶时间,精确至1s。3.4试验结果
试验结果的计算和处理按HB7736.1-2004第5章的规定进行。3.5试验报告
按HB7736.1-2004第6章的规定。4滑板法
4.1仪器和工具
HB7736.7-2004
电热板,工作温度不低于200℃,精度土1℃。钢板,120mm×120mm×2mm。
裁纸刀。
秒表或记时器,范围为1s~60min木制探针或其他低热容量材料制成的探针。表面温度计。
4.2试样
4.2.1预浸料试样尺寸为100mm×100mm。4.2.2试样数量不少于三个。Www.bzxZ.net
4.2.3取样按HB7736.1-2004第4章规定进行。4.3试验步骤
4.3.1将电热板加热至试验温度(以表面温度为准),温度偏差为土1C。4.3.2将钢板置于电热板上,再将4片正交铺叠的试样放在钢板中央,然后,把另一块钢板盖在试样上。4.3.3以2C/min~3℃/min的速率升温,当温度达到规定温度时开始计时,同时用探针不断推动钢板来回滑动。当钢板不再滑动时,记录所经历的时间,即为凝胶时间,精确至1s。4.4试验结果
试验结果的计算和处理按HB7736.1-2004第5章的规定进行。5试验报告
按HB7736.1-2004第6章的规定。32
小提示:此标准内容仅展示完整标准里的部分截取内容,若需要完整标准请到上方自行免费下载完整标准文档。