首页 > 航空工业行业标准(HB) > HB 8093-2002 空气系统高温高压导管与导管连结卡箍
HB 8093-2002

基本信息

标准号: HB 8093-2002

中文名称:空气系统高温高压导管与导管连结卡箍

标准类别:航空工业行业标准(HB)

标准状态:现行

发布日期:2003-02-24

实施日期:2003-02-24

出版语种:简体中文

下载格式:.rar.pdf

下载大小:416033

相关标签: 空气 系统 导管 卡箍

标准分类号

中标分类号:航空、航天>>航空器与航天器零部件>>V21管件、卡箍、密封件

关联标准

出版信息

页数:31页

标准价格:22.0 元

相关单位信息

标准简介

HB 8093-2002 空气系统高温高压导管与导管连结卡箍 HB8093-2002 标准下载解压密码:www.bzxz.net

标准图片预览

HB 8093-2002 空气系统高温高压导管与导管连结卡箍
HB 8093-2002 空气系统高温高压导管与导管连结卡箍
HB 8093-2002 空气系统高温高压导管与导管连结卡箍
HB 8093-2002 空气系统高温高压导管与导管连结卡箍
HB 8093-2002 空气系统高温高压导管与导管连结卡箍

标准内容

中华人民共和国航空行业标准
FL5340
HB8093-2002
空气系统高温高压导管与导管连接卡箍Clamp connecting conduit and conduit for high temperatureandhighpressureinairsystem
2003-02-24发布
国防科学技术工业委员会发布
2003-02-24实施
本标准的附录A、附录B、附录C和附录D为规范性附录。本标准由中国航空工业第一集团公司提出。本标准由中国航空综合技术研究所归口。IB8093-2002
本标准起草单位:中国航空综合技术研究所、沈阳飞机设计研究所,沈阳飞机制造公司。本标准主要起草人:朱绍荷、郑敏、周惠。1范围
空气系统高温高压导管与导管连接卡箍本标准规定了空气系统导管与导管连接卡箍的结构、尺寸和要求。本标准适用空气系统工作温度为-50℃~650℃的钢制导管与导管的连接。2规范性引用文件
HB8093-2002
下列文件中的条款通过本标准的引用而成为本标准的条款。凡是注日期的引用文件,其随后所有的修改单(不包含勘误的内容)或修订版均不适用于本标准,然而,鼓励根据本标推达成协议的各方研究是否可使用这些文件的最新版本。凡是不注日期的引用文件,其最新版本适用于本标准。GB/T4240-1993不锈钢丝
GJB3.1-XXXXMJ螺纹第1部分通用要求GJB52-1985MJ螺纹首尾
HB4-53-1983铅封
HB5013-1974热处理零件检验类别HB5024-1989航空用钢锻件
HB5800-1999
9一般公差
HB6303-1989平锥头钉
HB8223-2002六角原螺母
HB8293-2002六角薄螺母
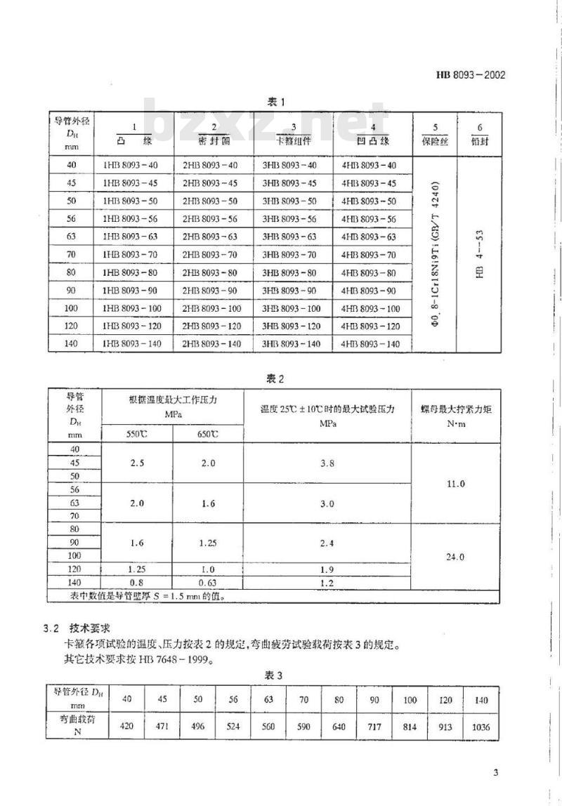
3空气系统导管与导管连接卡箍的结构、尺寸和要求3.1空气系统导管与导管连接卡箍的结构见图1,尺寸按表1、表2。HB8093-2002
标记示例:D.=50mm的卡箍
HB8093-50
导管外径
1HB8093-40
1HB8093-45
1HB8093-50
1HB8093-56
1HB8093-63
1HB8093-70wwW.bzxz.Net
1HB8093-80
1HB8093-90
1HB8093-100
IHB8093-120
1HB8093-140
密封園
2HB8093-40
2HB8093-45
2HB8093-50
2HB8093-56
2HB8093-63
2HB8093-70
2HB8093-80
2HB8093-90
2HB8093-100
2HB8093-120
2HB8093-140
根据温度最大工作压力
表中数值是导管整厚S=1.5mnl的值。3.2
技术要求
卡箍组件
3HB8093-40
3HB8093-45
3HB8093-50
3HB8093-56
3HI38093-63
3HB 8093 - 70
3HB8093-80
3HB8093-90
3HB8093-100
3HB8093-120
3HB8093-140
凹凸缘
4HB8093-40
4HB38093-45
4H38093-50
4HB8093-56
4HB8093-63
4HB8093-70
4HB8093-80
4HB8093-90
4HB8093-100
4HB8093-120
4HB8093-140
温度25℃±10℃时的最大试验压力MPa
卡箍各项试验的温度、压力按表2的规定,弯曲疲劳试验载荷按表3的规定。其它技术要求按HB7648-1999。
导管外径DH
弯曲载荷
HB 8093-2002
保险丝
螺母最大拧紧力矩
HB8093-2002
4凸缘的结构、尺寸和要求
4.1凸缘的结构见图2,尺寸按表4。?
保持锐边
1HB8093-2002《凸缘》
标志处
0.4×45°
15°+20
注:1放大图中尺寸0.2±0.05、1、2、90和0.6由工具保证。图2
标记示例:Dm=50mmL=25mmS=1.5mm的凸缘1HB38093-50×25×1.5
导管外径
注:重量为L=25mmS=1.5mm的凸缘重量。4.2技术要求如下:
HB8093-2002
单位为毫米
1000件理论重量
材料:1Cr18Ni9Ti热轧(根据型号籍要允许材料技术条件选用11-CL-087)。表面处理:钝化。
一般公差:按HB5800-1999。
在标志处用电化学的方法做凸缘D数值标志。零件表面不允许有裂纹、毛刺、划伤及其它机械损伤。HB8093-2002
5密封圈的结构、尺寸和要求
5.1密封图的结构尺寸见图3,尺寸按表5。2HB8093-2002《密封圈)
标记示例:Du=50mm的密封圈
2HB8093-50
导管外径
单位为疮米
1000件理论重盘
5.2技术要求如下:
材料:1Cr18.Vi9Ti-R(根据型号需要允许材料技术条件选用11-CL-090)。表面处理:化学钝化。
零件表面不允许有裂纹、毛刺、划伤及其它机械损伤。HB8093-2002
HB8093-2002
6卡箍组件的结构、尺寸和要求
6.1卡箍组件的结构见图4和图5,尺寸按表6。3HB8093-2002《卡箍组件》
用于D=40mm~70mm
标记示例:Du=50mm的卡箍组件
3HB8093-50
3HB8093-2002《卡箍组件》
用于Dm=80mm~140mm
标记示例:D.=100mm的卡箍组件3HB8093-100
HB8093-2002
HB8093-2002
箍带组件
5HB8093-40
5HB8093-45
5HB8093-50
5H138093-56
5HB8093-63
5HB8093-70
5HB8093-80
5HB8093-90
5HB8093-100
5HB8093-120
5HB8093-140
11HB8093-40
11HB8093-45
11HB8093-50
11HB8093-56
11HB8093-63
11HB8093-70
11HB8093-80
11HB8093-90
11HB 8093-100
11HB8093-120
11HB8093-140
HB6303-2.5X6
HB6303-2.5×7
19 -8 8
6.2技术要求如下:
在组装卡箍时,应使卡图(2号件)K面(见11HB8093图)朝向卡箍打开方向。10
1000件理论重量
小提示:此标准内容仅展示完整标准里的部分截取内容,若需要完整标准请到上方自行免费下载完整标准文档。