首页 > 国家标准(GB) > GB 2747-1985 全脂无糖炼乳(淡炼乳)
GB 2747-1985

基本信息

标准号: GB 2747-1985

中文名称:全脂无糖炼乳(淡炼乳)

标准类别:国家标准(GB)

标准状态:已作废

实施日期:1986-08-01

出版语种:简体中文

下载格式:.rar.pdf

下载大小:114376

相关标签: 全脂 炼乳

标准分类号

中标分类号:食品>>食品加工与制品>>X16乳与乳制品

关联标准

替代情况:调整为QB/T 3774-1999

出版信息

页数:5页

标准价格:8.0 元

相关单位信息

标准简介

GB 2747-1985 全脂无糖炼乳(淡炼乳) GB2747-1985 标准下载解压密码:www.bzxz.net

标准图片预览

GB 2747-1985 全脂无糖炼乳(淡炼乳)
GB 2747-1985 全脂无糖炼乳(淡炼乳)
GB 2747-1985 全脂无糖炼乳(淡炼乳)
GB 2747-1985 全脂无糖炼乳(淡炼乳)

标准内容

中华人民共和国国家标准
全脂无糖炼乳(淡炼乳)
Evaporatedmilk
UDC 637.142
GB274785Www.bzxZ.net
代替GB2747—81
本标准适用于以牛乳为原料,经预热、浓缩、均质、装罐、灭菌而制行的产品。
技术要求
制造全脂无糖炼乳用的原料乳,应符合GB5408一85《消毒牛乳》附录1.1
A(补充件)特级品要求。
制造全脂无糖炼乳要符合《乳与乳制品卫生管理办法》和各项规定1.2
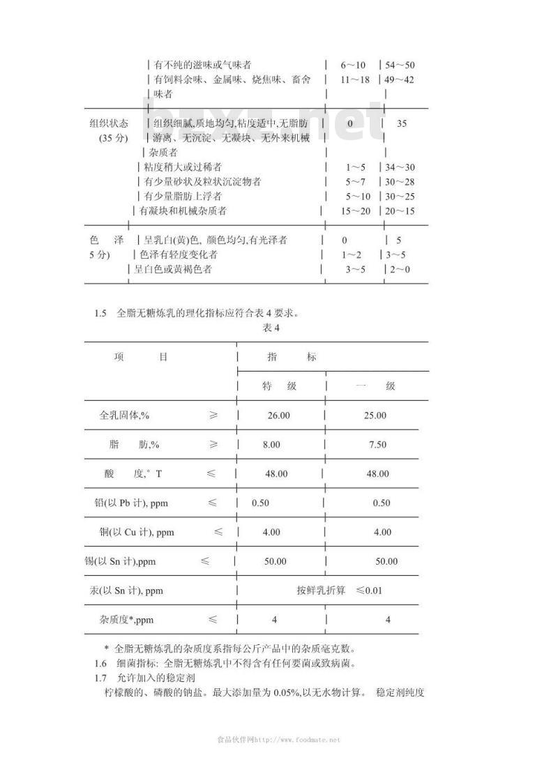
1.3全脂无糖炼乳感官指标及评分1.4.1感官指标按百分制评定,其中各项分数见表1。表1
滋味及气味
组织状态
各级产品应得的感官评分见表2。表2
全脂无糖炼乳的感官评分见表3。表3
滋味和气味
滋味及气味的最低得分
「具有明显的高温灭菌乳的滋味和气味,1「无杂味者
「滋味平淡,但无杂味者
http://foodmate:net分
1(60分)
158~55
组织状态
(35分)
「有不纯的滋味或气味者
「有饲料余味、金属味、烧焦味、畜舍「味者
1组织细腻,质地均匀,粘度适中,无脂肪游离、无沉淀、无凝块、无外来机械「杂质者
|粘度稍大或过稀者
「有少量砂状及粒状沉淀物者
【有少量脂肪上浮者
」有凝块和机械杂质者
泽「呈乳白(黄)色,颜色均匀,有光泽者5分)
1色泽有轻度变化者
「呈白色或黄褐色者
全脂无糖炼乳的理化指标应符合表4要求。表4
全乳固体,%
铅(以 Pb计),ppm
铜(以 Cu计),ppm
锡(以Sn计),ppm
汞(以 Sn 计),ppm
杂质度*,ppm
149~42
134~30
130~28
120~15
按鲜乳折算
*全脂无糖炼乳的杂质度系指每公斤产品中的杂质毫克数。1.6细菌指标:全脂无糖炼乳中不得含有任何要菌或致病菌。1.7允许加入的稳定剂
柠檬酸的、磷酸的钠盐。最大添加量为0.05%,以无水物计算。http://foodmate:net稳定剂纯度
为分析纯。
1.8凡产品具有苦味、腐败味、霉味、化学药品和石油产品等味者,作为废品处理。
1.9凡不能列入等级产品者,可作为等外品处理,在不变质无严重异味的情况下,可作为食品加工用。
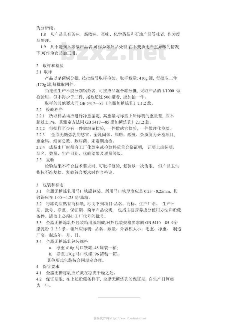
2取样和检验
2.1取样
产品以杀菌锅分批,按批编号取样检验。取样数量:410g罐,每批取三件;170g罐,每批取四件。
当连续生产不能分别锅数者,可按成品混合罐分批,采取产品的1/1000做检验用。但不得少于三件,尾数超过500罐者,应加抽一件。取样的其他要求同GB5417—85《全脂加糖炼乳》2.1.2款。2.2检验程序
2.2.1所取样品均应进行净重鉴定,其重量与标签上所标明的重量差,应不超过土1%。其测定方法同GB541785脂加糖炼乳》2.1.2款2.2.2每批样至少有一件做细菌检验,一件做感官检验,一件做理化检验。2.2.3全脂无糖炼乳的感官、全乳固体、脂肪、酸度、杂质度为必检项目,重金属、细菌总数、致病菌、汞定期抽检。2.2.4成品出厂时须有工厂化验室或检验科质量合格证明,证明上应标明:品名、数量、生产日期、化验结果及质量等级2.3复验
检验结果不符合技术要求时,可取样复验,复验以一次为限,但产品卫生指标不准复检。复验符合要求时作合格论。3包装和标志
3.1全脂无糖炼乳用马口铁罐包装。所用马口铁厚度应是0.23~0.25mm,其镀锡应在1.001.25磅/基箱。
3.2每罐均应贴有商标纸、标明下列项自:品名、商标、生产厂名、生产日期、批号、净重、保证期、简单产品说明,包括主要营养成分使用方法和贮藏条件。罐盖上必须打印厂代号的批号。3.3全脂无糖炼乳外包装箱用纸制成,对外包装规格要求同GB5410一85《全脂乳粉》3.3条。箱外应标明:品名、数量、外容积大小、毛重、净重、制造厂名、制造年、月、日。
3.4全脂无糖炼乳包装规格
a.净重410g马口铁罐,48罐装一箱:b.净重170g马口铁罐,96罐装一箱。其他形式包装按合同规定办理。4保管要求
4.1全脂无糖炼乳应贮藏在凉爽干燥之处。4.2保证期限:在上述贮藏条件下,全脂无糖炼乳的保证期,自生产日算起为一年。
http://foodmate.net附加说明:
本标准由中华人民共和国轻工业部和卫生部提出,由黑龙江省乳品工业研究所归口。
本标准由黑龙江省乳品工业研究所、上海市食品卫生监督检验所负责起草。本标准主要起草人张保锋、李玉贤、郁蕴华、王钟洛。自本标准实施之日起,原轻工业部部标准QB336—60《淡炼乳》作废。
国家标准局1985-09-28发布
1986-08-01实施
http://foodmate:net
小提示:此标准内容仅展示完整标准里的部分截取内容,若需要完整标准请到上方自行免费下载完整标准文档。