首页 > 国家标准(GB) > GBZ/T 160.31-2004 工作场所空气中砷及其化合物的测定方法
GBZ/T 160.31-2004

基本信息

标准号: GBZ/T 160.31-2004

中文名称:工作场所空气中砷及其化合物的测定方法

标准类别:国家标准(GB)

标准状态:现行

发布日期:2004-05-21

实施日期:2004-12-01

出版语种:简体中文

下载格式:.rar.pdf

下载大小:143187

相关标签: 工作 场所 空气 化合物 测定方法

标准分类号

标准ICS号:环保、保健与安全>>空气质量>>13.040.30工作场所空气

中标分类号:医药、卫生、劳动保护>>卫生>>C52劳动卫生

关联标准

替代情况:WS/T 129-1999 GB/T 16034-1995

出版信息

页数:10页

标准价格:15.0 元

相关单位信息

标准简介

GBZ/T 160.31-2004 工作场所空气中砷及其化合物的测定方法 GBZ/T160.31-2004 标准下载解压密码:www.bzxz.net

标准图片预览

GBZ/T 160.31-2004 工作场所空气中砷及其化合物的测定方法
GBZ/T 160.31-2004 工作场所空气中砷及其化合物的测定方法
GBZ/T 160.31-2004 工作场所空气中砷及其化合物的测定方法
GBZ/T 160.31-2004 工作场所空气中砷及其化合物的测定方法
GBZ/T 160.31-2004 工作场所空气中砷及其化合物的测定方法

标准内容

为贯彻执行《工业企业设计卫生标准》(GBZ1)和《工作场所有害因素职业接触限值》(GBZ2),特制定本标准。本标准是为工作场所有害因素职业接触限值配套的监测方法,用于监测工作场所空气中砷及其化合物【包括三氧化二砷(Arsenictrioxide)、五氧化二砷(Arsenicpentoxide)、砷化氢(Arsine)等的浓度。本标准是总结、归纳和改进了原有的标准方法后提出。这次修订将同类化合物的同种监测方法和不同种监测方法归并为一个标准方法,并增加了长时间采样和个体采样方法本标准从2004年12月1日起实施。同时代替WS/T129一1999、GB/T16034一1995。本标准首次发布于1995年,本次是第一次修订。本标准由全国职业卫生标准委员会提出。本标准由中华人民共和国卫生部批准。本标准起草单位:中国疾病预防控制中心职业卫生与中毒控制所、武汉市劳动卫生职业病防治研究所、广东省职业病防治院本标准主要起草人:闫慧芳、张敬、禹金彪和叶能权等。GBZ/T160.31-2004
工作场所空气中
砷及其化合物的测定方法
1范围
本标准规定了监测工作场所空气中砷及其化合物浓度的方法。本标准适用于工作场所空气中砷及其化合物浓度的测定。2规范性引用文件
下列文件中的条款,通过本标准的引用而成为本标准的条款。凡是注日期的引用文件,其随后所有的修改单(不包括勘误的内容)或修订版均不适用于本标准,然而,鼓励根据本标准达成协议的各方研究是否可使用这些文件的最新版本。凡是不注日期的引用文件,其最新版本适用于本标准。159
工作场所空气中有害物质监测的采样规范3氢化物一原子荧光光谱法
3.1原理
空气中砷及其化合物(除化氢外)用浸渍微孔滤膜采集,消解后,砷被硼氢化钠还原成神化氢,在原子化器中,生成的神基态原子吸收193.7nm波长,发射出原子贾光,测定原子荧光强度,进行定量。
3.2仪器
3.2.1浸渍微孔滤膜:在使用前1天,将孔径为0.8SYMBOL109\\f\Symbol\m的微孔滤膜浸泡在浸渍液中30min,取出在清洁空气中晾干,备用。3.2.2采样夹,滤料直径为40mm。3.2.3小型塑料采样夹,滤料直径为25mm3.2.4空气采样器,流量0~5L/min。3.2.5微波消解器。
3.2.6具塞刻度试管,25ml。
3.2.6原子荧光光度计,具砷空心阴极灯和氢化物发生装置。仪器操作条件
原子化器高度:8mm;
原子化器温度:1050℃;
载气(Ar)流量:400ml/min:
屏蔽气流量:1000ml/min。
3.3试剂
实验用水为去离子水,用酸为优级纯。3.3.1硝酸,p20=1.42g/ml。
3.3.2盐酸,p20=1.18g/ml。
3.3.3浸渍液:称取10g聚乙烯氧化吡啶(P204),溶于水中,加入10ml丙三醇,再加水至100ml。或溶解9.5g碳酸钠于100ml水中,加入5ml丙三醇,摇勺。3.3.4过氧化氢(优级纯)。
3.3.5盐酸溶液,1.2mol/L:10ml盐酸用水稀释至100ml。3.3.6预还原剂溶液:称取12.5g硫脲,加热溶于约80ml水中;冷却后,加入12.5g抗坏血酸,溶解后,加水到100ml;贮存于棕色瓶中,可保存一个月。3.3.7硼氢化钠或硼氢化钾溶液:称取7g硼氢化钠或10g硼氢化钾和2.5g氢氧化钠,溶于水中并稀释至500ml。
3.3.8标准溶液:称取0.1320g三氧化二砷(优级纯,在105℃下干燥2h),用10ml氢氧化钠溶液(40g/L)溶解,用水定量转移入1000ml容量瓶中,并稀释至刻度。此溶液为0.10mg/ml标准贮备液,置于冰箱内保存。临用前,用水稀释成1.0SYMBOL109\\f\Symbol\g/ml砷标准溶液。或用国家认可的标准溶液配制。3.4样品的采集、运输和保存
现场采样按照GBZ159执行。
3.4.1短时间采样:在采样点,将装好浸渍微孔滤膜的采样夹,以3L/min流量采集15min空气样品。
3.4.2长时间采样:在采样点,将装好微孔滤膜的小型塑料采样夹,以1L/min流量采集2~~8h空气样品。
3.4.3个体采样:将装好微孔滤膜的小型塑料采样夹佩戴在采样对象的前胸上部,尽量接近呼吸带,以IL/min流量采集2~8h空气样品。采样后,将滤膜的接尘面朝里对折2次,放入清洁塑料袋或纸袋内,置于清洁的容器内运输和保存。样品在低温下至少可保存15d。3.5分析步骤
3.5.1对照试验:将装有浸渍微孔滤膜的采样夹带至采样点,除不连接空气采样器采集空气样品外,其余操作同样品,作为样品的空白对照,3.5.2样品处理:将采过样的滤膜放入微波消解器的消化罐中,加入3ml硝酸和2ml过氧化氢后,置于微波消解器内消解。消解完成后,在水浴中挥发硝酸至近干。用盐酸溶液定量转移入具塞刻度试管中,定容至25ml。取出10ml于另一具塞刻度试管中,加入2.0ml预还原剂溶液,混匀,供测定。若样品液中待测物的浓度超过测定范围,可用盐酸溶液稀释后测定,计算时乘以稀释倍数。
3.5.3工作曲线的绘制:在5只消化罐中,各放入一张浸渍微孔滤膜,分别加入0.00、0.10、0.20、0.40、0.50ml砷标准溶液,配成0.00、0.10、0.20、0.40、0.50SYMBOL1091f\Symbol\g砷标准系列。各加入3ml硝酸和2ml过氧化氢,按样品处理操作,制成25ml溶液。吸取10.0ml于具塞刻度试管中,加入2.0ml预还原剂溶液,摇匀。参照仪器操作条件,将原子荧光光度计调节至最佳测定条件,分别测定标准系列,每个浓度重复测定3次,以荧光强度均值对相应的砷含量(SYMBOL109\\f\Symbol\g)绘制标准曲线。3.5.4样品测定:用测定标准系列的操作条件测定样品和空白对照溶液。测得的样品荧光强度减去空白对照荧光强度值后,由标准曲线得砷含量(SYMBOL109\\f\Symbol\g)。..com3.6计算
3.6.1按式(1)将采样体积换算成标准采样体积:293P
式中:Vo一标准采样体积,L:
V一采样体积,L
t一采样点的气温,℃;
P一采样点的大气压,kPa。
3.6.2按式(2)计算空气中砷的浓度:2.5m
式中:C一空气中砷的浓度,乘以系数1.32或1.53,分别为三氧化二砷或五氧化二砷的浓度,mg/m2:
m测得样品溶液中砷的含量,SYMBOL109\\f\Symbol\g:Vo一标准采样体积,L。
3.6.3时间加权平均容许浓度按GBZ159规定计算。3.7说明
3.7.1本法的检出限为0.22ng/ml;最低检出浓度为1.2×10-4mg/m3(以采集45L空气样品计):测定范围为0.0002~0.020μg/ml;相对标准偏差为1.7%~2.6%。3.7.2本法平均采样效率>95%。使用浸渍滤膜,可以采集空气中三氧化二砷或五氧化二砷的蒸气和粉尘,若不用浸渍微孔滤膜,则只能采集气溶胶态的砷化物。3.7.3样品挥发硝酸时,温度不能过高,不能将溶液挥发干。若没有微波消解器,样品消化可以采用二法的样品处理操作。4氢化物-原子吸收光谱法
4.1原理
空气中砷及其化合物(除化氢外)用浸渍微孔滤膜采集,消解后,砷被硼氢化钠还原成的砷化氢,被载气带入石英原子化器内,在193.7m波长下,测定砷的原子吸收强度,进行定量。
4.2仪器
4.2.1浸渍微孔滤膜:在使用前1天,将孔径为0.8um的微孔滤膜浸泡在浸渍液中30min,取出在清洁空气中晾干,备用
4.2.2采样夹,滤料直径为40mm。4.2.3小型塑料采样夹,滤料直径为25mm。4.2.4空气采样器,流量0~3L/min和0~10L/min。4.2.5烧杯,50ml。
4.2.6表面皿。
4.2.7电热板或电砂浴。
4.2.8具塞刻度试管,25ml。
4.2.9原子吸收分光光度计,带氢化物发生装置、石英原子化器和砷空心阴极灯。4.3试剂
实验用水为去离子水,用酸为优级纯。4.3.1硝酸,P20=1.42g/ml。
4.3.2高氯酸,p20=1.67g/ml。
4.3.3盐酸,P20=1.18g/ml。
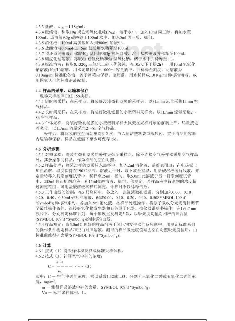
4.3.4浸渍液:称取10g聚乙烯氧化吡啶(P204),溶于水中,加入10ml丙三醇,再加水至100ml。或溶解9.5g碳酸钠于100ml水中,加入5ml丙三醇,摇勺勾。4.3.5消化液:100ml高氯酸加入到900ml硝酸中4.3.6盐酸溶液0.6mol/L,5ml盐酸用水稀释至100ml4.3.7预还原剂溶液:称取40g碘化钟和3g抗坏血酸,溶于盐酸溶液并稀释至100ml4.3.8硼氢化钠溶液:称取6g硼氢化钠和5g氢氧化钠,溶于水中并稀释至1L。4.3.9标准溶液:称取0.1320g三氧化二碑(优级纯,在105下干燥2h),用10ml氢氧化钠溶液(40g/L)溶解,用水定量转移入1000ml容量瓶中,并稀释至刻度。此溶液为0.10mg/ml标准贮备液,置于冰箱内保存。临用前,用水稀释成1.0ug/ml砷标准溶液。或用国家认可的标准溶液配制。
4.4样品的采集、运输和保存
现场采样按照GBZ159执行。
4.4.1短时间采样:在采样点,将装好浸渍微孔滤膜的采样夹,以3L/min流量采集15min空气样品。
4.4.2长时间采样:在采样点,将装好微孔滤膜的小型塑料采样夹,以1L/min流量采集2~8h空气样品。
4.4.3个体采样:将装好微孔滤膜的小型塑料采样夹佩戴在采样对象的前胸上部,尽量接近呼吸带,以1L/min流量采集28h空气样品。采样后,将滤膜的接尘面朝里对折2次,放入清洁塑料袋或纸袋内,置于清洁的容器内运输和保存。样品在低温下至少可保存15d。4.5分析步骤
4.5.1对照试验:将装有微孔滤膜的采样夹带至采样点,除不连接空气采样器采集空气样品外,其余操作同样品,作为样品的空白对照。4.5.2样品处理:将采过样的滤膜放入烧杯中,加入2ml消化液,盖好表面血;在电热板上加热消解,温度保持在190℃左右。溶液近干时,取下放至室温,用盐酸溶液溶解残液,并定量转移入具塞刻度试管中,稀释车中,加5ml预还原剂溶液,和15n过测定范围,可用盐酸溶液稀释摇匀。取5.0ml此溶液手另一具塞刻度试管盐酸溶液,
4.5.3工作曲线的绘制:在5只烧杯摇匀。供测定。若样品液中待测物的浓度超计算时乘以稀释倍数。
0.20、0.40、0.50ml砷标准溶液,配成0.00张浸渍微孔滤膜,分别加入0.00、0.10、0.10、0.20、0.40、0.50SYMBOL109\\f\Symbol\g砷标准系列。各加入2ml消化液,按样品处理操作。将原子吸收分光光度计调节至最佳操作条件,连接好氢化物发生器和石英原子化器。按仪器说明书操作,在193.7nm波长下,分别测定标准系列,每个浓度重复测定3次,以吸光度均值对相应的砷含量(SYMBOL109\\f\Symbol\g)绘制标准曲线。4.5.4样品测定:取5.0ml处理好的样品溶液于氢化物发生器的反应瓶中,用测定标准系列的操作条件测定样品和空白对照溶液。测得的样品吸光度值减去空白对照吸光度值后,由标准曲线得砷含量(SYMBOL109\\f\Symbol\g)。4.6计算
4.6.1按式(1)将采样体积换算成标准采样体积。4.6.2按式(3)计算空气中砷的浓度:5m
式中:C一空气中砷的浓度,乘以系数1.32或1.53,分别为三氧化二砷或五氧化二砷的浓度,mg/m2:
m一测得样品溶液中砷的含量,SYMBOL109Λf\Symbol\g:Vo一标准采样体积,L。
4.6.3时间加权平均容许浓度按GBZ159规定计算4.7说明
4.7.1本法的检出限为0.22ng/ml:最低检出浓度为1.2×10-4mg/m3(以采集45L空气样品计):测定范围为0.0002~0.020μg/ml;相对标准偏差为1.7%~2.6%。4.7.2本法平均采样效率>95%。使用浸渍滤膜,可以采集空气中砷及其化合物(除砷化氢外)的蒸气和气溶胶,若不用浸渍微孔滤膜,则只能采集气溶胶态砷及其化合物。4.7.3样品消解温度不能过高,不能将溶液蒸干。样品处理可以采用微波消解。4.7.410000倍的铁、锰、铅、镐,1000倍的铜、镍、销、钻,100倍的锡、铬,0.01SYMBOL109\\f\Symbol\g/ml硒,对0.01ug/ml砷测定不干扰。5二乙氨基二硫代甲酸银分光光度法5.1原理
空气中的砷及其化合物(除硫化砷和砷化氢外)用浸渍微孔滤膜采集,酸洗脱后,在酸性溶液中,被还原生成的砷化氢与二乙氨基三硫代甲酸银反应生成棕红色胶体银,在520nm波长下测量吸光度,进行定量。5.2仪器
5.2.1浸渍微孔滤膜,在使用前一天,将孔径为0.8SYMBOL109\\f\Symbol\m的微孔滤膜浸泡在浸渍液中30min,取出在清洁空气中晾干,备用。5.2.2采样夹,滤料直径为40mm
5.2.3小型塑料采样夹,滤料直径为25mm。5.2.4空气采样器,流量0~3L/min和0~10L/min。5.2.5具塞刻度试管,25ml。
5.2.6水浴。
5.2.7砷化氢发生器:由反应瓶、玻璃导管和吸收管(刻度试管)组成。见图1。图1砷化氢发生器
a砷化氢反应瓶(100ml磨口锥形瓶)b.玻璃导管c,乙酸铅脱脂棉d.乳胶管e.导气毛细管(内径0.3~0.4mm,长度11~12cm)f.吸收管g.吸收液h.反应液5.2.8分光光度计。
5.3试剂
实验用水为去离子水,用酸为优级纯。5.3.1盐酸,p20=1.18g/ml。
..com5.3.2浸渍液:称取10g聚乙烯氧化吡啶(P204),溶于水中,加入10ml丙三醇,再加水至100ml。或溶解9.5g碳酸钠于100ml水中,加入5ml丙三醇,摇匀。5.3.3盐酸溶液,6mol/L:100ml盐酸注入到100ml水中,混匀。5.3.4硫酸溶液,0.86mol/L:10ml盐酸注入到60ml水中,混匀。5.3.5碘化钾溶液,150g/L。
5.3.6氯化亚锡溶液:称取40g氯化亚锡,溶于50ml盐酸中,加水至100ml。5.3.7乙酸铅棉花:将脱脂棉浸泡在乙酸铅溶液(100g/L)中,2h后,取出晾干,备用。5.3.8无砷锌粒,1g约12~15粒。5.3.9二乙氨基二硫代甲酸银-三乙醇胺氯仿溶液:称取0.25g二乙氨基二硫代甲酸银,用少量氯仿溶解,加入1.0ml三乙醇胺,用氯仿稀释至100ml,放置过夜,过滤于棕色瓶中,置于冰箱内保存可使用15d。
5.3.10标准溶液:称取0.1320g三氧化二砷(优级纯,在105℃干燥2h),用10ml氢氧化钠溶液(40g/L)溶解,用硫酸溶液中和:用水定量转移入1000ml容量瓶中,稀释至刻度。此溶液为0.1mg/ml标准贮备液,置于冰箱内保存。临用前,用水稀释成10.0SYMBOL109\\f\Symbol\g/ml砷标准溶液。或用国家认可的标准溶液配制。5.4样品的采集、运输和保存
现场采样按照GBZ159执行。
5.4.1短时间采样:在采样点,将装好浸渍微孔滤膜的采样夹,以3L/min流量采集15min空气样品。
5.4.2长时间采样:在采样点,将装好微孔滤膜的小型塑料采样夹,以1L/min流量采集2~8h空气样品。
5.4.3个体采样:将装好微孔滤膜的小型塑料采样夹佩戴在采样对象的前胸上部,尽量接近呼吸带,以1L/min流量采集2~8h空气样品。采样后,将滤膜的接尘面朝里对折2次,放入具塞刻度试管内运输保存。样品在低温下至少可保存15d。
5.5分析步骤
5.5.1对照试验:将装有微孔滤膜的采样夹带至采样点,除不连接空气采样器采集空气样品外,其余操作同样品,作为样品的空白对照。5.5.2样品处理:向装有采过样的滤膜的具塞刻度试管中,加入10ml盐酸溶液,在60°C左右加热2.5h,放至室温;补加盐酸溶液至10.0ml,摇匀。取5.0ml此溶液,放入砷化氢发生器的反应瓶中,加5ml盐酸溶液和25ml水,供测定。若洗脱液中待测物的浓度超过测定范围,可用盐酸溶液稀释后测定,计算时乘以稀释倍数5.5.3标准曲线的绘制:在7只砷化氢发生器的反应瓶中,分别加入0.00、0.10、0.30、0.50、1.00、1.50、2.00ml标准溶液,各加水至25ml,各加10ml盐酸溶液,配成0.0、1.0、3.0、5.0、10.0、15.0、20.0SYMBOL109\\f\Symbol\g砷标准系列。向各标准瓶中加入2ml碘化钾溶液和0.5ml氯化亚锡溶液,摇匀:放置15min:加入5g无锌粒:立即与装有一段乙酸铅棉花的玻璃导管连接,并将导管的出气口插入装有5.0ml二乙氨基二硫代甲酸银-三乙醇胺氯仿溶液的吸收管的底部:反应60min后,取出导管,向吸收管补加氯仿至5.0ml,摇匀;于520nm波长下测量吸光度,每个浓度重复测定3次,以吸光度均值对相应的砷含量(SYMBOL109\\f\Symbol\g)绘制标准曲线。5.5.4样品测定:用测定标准系列的操作条件测定样品和空白对照溶液。测得的样品吸光度值减去空白对照吸光度值后,由标准曲线得砷含量(SYMBOL109>f\Symbol\g)。5.6计算
5.6.1按式(1)将采样体积换算成标准采样体积5.6.2按式(4)计算空气中砷的浓度:2m
..com式中:C一空气中砷的浓度,乘以系数1.32或1.53,分别为三氧化二砷或五氧化二砷的浓度,mg/m
m测得洗脱液中砷的含量,SYMBOL109\\f\Symbol\g;Vo一标准采样体积,L。
5.6.3时间加权平均容许浓度按GBZ159规定计算。5.7说明
5.7.1本法的检出限为0.08SYMBOL109\\f\Symbol\g/ml:最低检出浓度为0.018mg/m3(以采集45L空气样品计):测定范围为0.08~4SYMBOL109\\f\Symbol\g/ml;相对标准偏差为1.2%~8.0%。
5.7.2本法平均采样效率>95%。
5.7.3使用浸渍滤膜,可以采集空气中砷及其化合物(除硫化砷和砷化氢外)的蒸气和气溶胶态,若不用浸渍微孔滤膜,则只能采集气溶胶态的砷及其化合物。5.7.4反应酸度、还原剂用量、反应时间对测定有影响。5.7.5在本法条件下,100SYMBOL109\\fSymbol\g汞、锰、镍、钻、铅、铁,50SYMBOL109f\Symbol\g镉、锑,30SYMBOL109\\f\Symbol\g,20SYMBOL109\\f\Symbol\g铬,10SYMBOL109\\f\Symbol\g硒,不干扰测定。6砷化氢的二乙氨基二硫代甲酸银分光光度法6.1原理
空气中的砷化氢用次溴酸钠溶液采集,并氧化成砷酸;在酸性溶液中,砷酸被还原生成砷化氢,与二乙氨基二硫代甲酸银反应生成橙红色胶体银;在520nm波长下测量吸光度,进行定量。
6.2仪器
6.2.1多孔玻板吸收管。
6.2.2空气采样器,流量0~1L/min6.2.3砷化氢发生器,由反应瓶、玻璃导管和吸收管(试剂试管)组成,见图1。6.2.4分光光度计。
6.3试剂
实验用水为去离子水。
6.3.1盐酸,P20=1.18g/ml。
6.3.2饱和溴水。
6.3.3氢氧化钠溶液,20g/L。
6.3.4吸收液:取30ml饱和溴水,加30ml水和20ml氢氧化钠溶液,摇匀,置于冰箱内保存。
6.3.5盐酸羟胺溶液,150g/L。
6.3.6盐酸溶液,6mol/L:100ml盐酸注入到100ml水中,混匀。6.3.7硫酸溶液,0.3mol/L:10ml盐酸注入到600ml水中,混匀。6.3.8碘化钾溶液,150g/L。
6.3.9氯化亚锡盐酸溶液,4g/L:称取40g氯化亚锡,溶于50ml盐酸中,加水至100ml。6.3.10乙酸铅棉花:将脱脂棉浸泡在乙酸铅溶液(100g/L)中,2h后,取出晾干,备用。6.3.11无砷锌粒,1g约1215粒。6.3.12二乙氨基二硫代甲酸银一三乙醇胺氯仿溶液:称取0.25g二乙氨基二硫代甲酸银,用少量氯仿溶解,加入1.0ml三乙醇胺,用氯仿稀释至100ml,放置过夜,过滤于棕色瓶中,置于冰箱内保存可使用15d。
6.3.13标准溶液:称取0.1268g三氧化二砷(优级纯,在105℃干燥2h),用10ml氢氧化钠溶液溶解,用硫酸溶液中和:用水定量转移入1000ml容量瓶中稀释至刻度。此溶液为0.10mg/ml标准贮备液,置于冰箱内保存。临用前,用水稀释成10.0SYMBOL109\\f\Symbolg/m神化氢标准溶液。或用国家认可的标准溶液配制。6.4样品的采集、运输和保存
现场采样按照GBZ159执行。
在采样点,用1只装有5.0ml吸收液的多孔玻板吸收管,以1.0L/min流量采集15min空气样品。当吸收液开始褪色时应立即停止采样采样后,立即封闭吸收管的进出气口;置清洁的容器中运输和保存。样品应尽快测定。
6.5分析步骤
6.5.1对照试验:将装有5.0ml吸收液的多孔玻板吸收管带至采样点,除不连接空气采样器采集空气样品外,其余操作同样品,作为样品的空白对照。6.5.2样品处理:用采过样的吸收液洗涤进气管的内壁3次后,将吸收液倒入砷化氢发生器的反应瓶中,用5ml水分3次洗涤吸收管(包括进气管),洗涤液倒入反应瓶。供测定。6.5.3标准曲线的绘制:在7只砷化氢发生器的反应瓶中,分别加入0.00、0.10、0.300.50、1.00、1.50、2.00ml砷化氢标准溶液,加吸收液至5ml,加水5ml,配成0.0、1.0、3.0、5.0、10.0、15.0、20.0SYMBOL109\\f\Symbol\g砷化氢标准系列。向各标准管中,加入0.5ml盐酸羟胺溶液,摇至黄色褪去:加10ml盐酸溶液,加15ml水:加2ml碘化钟溶液和0.5ml氯化亚锡溶液,摇匀:放置15min;加入5g无砷锌粒:立即与装有一段乙酸铅棉花的玻璃导管连接,并将导管的出气口插入装有5.0ml二乙氨基二硫代甲酸银-三乙醇胺氯仿溶液的吸收管的底部;反应60min后:取出导管,补加氯仿至5.0ml,摇匀:于520nm波长下测量吸光度,每个浓度重复测定3次。以吸光度均值对相应的砷化氢含量(SYMBOL109\\f\Symbol\g)绘制标准曲线。6.5.4样品测定:用测定标准系列的操作条件测定样品和空白对照溶液。测得的样品吸光度值减去空白对照吸光度值后,由标准曲线得砷化氢含量(SYMBOL109\\f\Symbol\g)。6.6计算
6.6.1按式(1)将采样体积换算成标准采样体积。6.6.2按式(5)计算空气中砷化氢的浓度:m
(5)
式中:C一空气中砷化氢的浓度,mg/m;m一测得吸收管样品中砷化氢的含量,μg;Vo一标准采样体积,L。Www.bzxZ.net
6.7说明
6.7.1本法的检出限为0.1SYMBOL109\\f\Symbol\g/ml;最低检出浓度为0.03mg/m2(以采集15L空气样品计)。测定范围为0.1~4SYMBOL109\\f\Symbol\g/ml;相对标准偏差为1.2%~8.0%。
6.7.2本法的采样效率为92.7%~96.2%。6.7.3反应酸度,还原剂用量,反应时间对测定有影响。..com
小提示:此标准内容仅展示完整标准里的部分截取内容,若需要完整标准请到上方自行免费下载完整标准文档。