首页 > 航空工业行业标准(HB) > HB/Z 5090.1-2001 化学镀镍溶液分析方法 EDTA容量法测定硫酸镍(或氯化镍)的含量
HB/Z 5090.1-2001

基本信息

标准号: HB/Z 5090.1-2001

中文名称:化学镀镍溶液分析方法 EDTA容量法测定硫酸镍(或氯化镍)的含量

标准类别:航空工业行业标准(HB)

标准状态:现行

发布日期:2001-11-15

实施日期:2002-02-01

出版语种:简体中文

下载格式:.rar.pdf

下载大小:2404398

相关标签: 化学 镀镍 溶液 分析方法 容量 硫酸镍 氯化 含量

标准分类号

标准ICS号:机械制造>>表面处理和涂覆>>25.220.40金属镀层

中标分类号:综合>>基础标准>>A29材料防护

关联标准

替代情况:HB/Z 5090-1978(一)

出版信息

页数:2页

标准价格:8.0 元

相关单位信息

标准简介

HB/Z 5090.1-2001 化学镀镍溶液分析方法 EDTA容量法测定硫酸镍(或氯化镍)的含量 HB/Z5090.1-2001 标准下载解压密码:www.bzxz.net

标准图片预览

HB/Z 5090.1-2001 化学镀镍溶液分析方法 EDTA容量法测定硫酸镍(或氯化镍)的含量
HB/Z 5090.1-2001 化学镀镍溶液分析方法 EDTA容量法测定硫酸镍(或氯化镍)的含量
HB/Z 5090.1-2001 化学镀镍溶液分析方法 EDTA容量法测定硫酸镍(或氯化镍)的含量
HB/Z 5090.1-2001 化学镀镍溶液分析方法 EDTA容量法测定硫酸镍(或氯化镍)的含量
HB/Z 5090.1-2001 化学镀镍溶液分析方法 EDTA容量法测定硫酸镍(或氯化镍)的含量

标准内容

中华人民共和国航空行业标准
HB/Z 5090. 1~.3-2001
化学镀镍溶液分析方法
2001 11 - 15 发布
国防科学技术工业委员会
序号程序名称
通用抓取器
小牛道客
程序地址
D:通用抓取器1Atongy
道客daoke.exe
2002-02-01实施
准备打开192.168.5.157:23757
HB/Z5090.1~.3-2001
本标准是H3/L5090-78的修订版。本标准是在借鉴国内外先进分析方法的同时,结合航空工业表面处理溶液的实际情况修订而成的。次磷酸钠的测定由原来的氧化还原滴定法改为电位滴定法,与原航标相比,提高了分析方法的灵敏度和准确性,简化了分析程序。本标准从生效之日起,同时代替HBZ5090-78。本标准由中国航空工业第二集团公司提出。本标准出航空材料热工艺标准化技术归口单位归口,本标准负责起草单位:122。
本标准参加起草单位:120厂、172厂、182厂。本标准主要起草人:张宪廷、王振林、剧雪飞、刘众宜、陆林、张振龙、周力飚、刘颖。本标准首次发布于1978年。
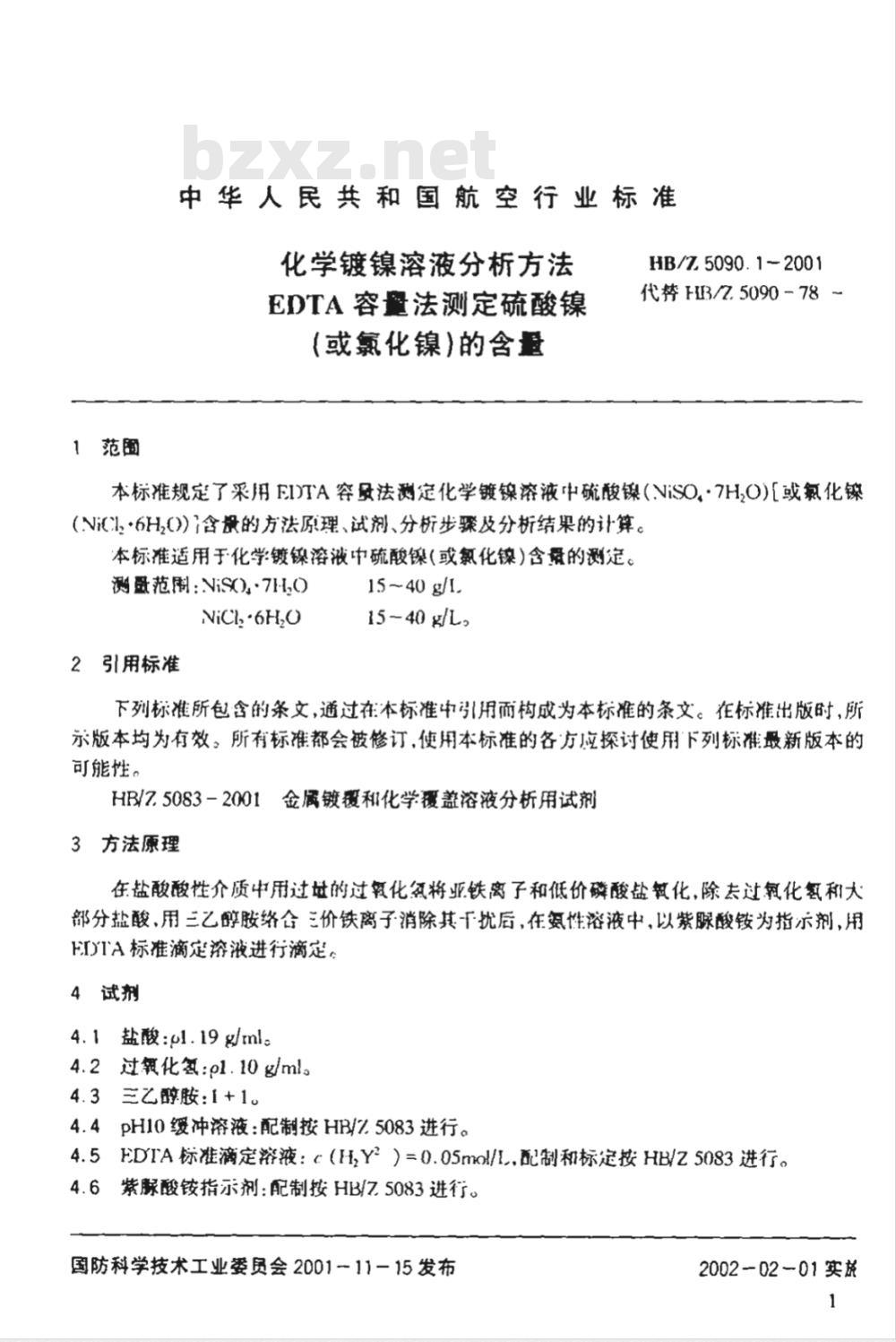
1范围
中华人民共和国航空行业标准
化学镀镍溶液分析方法
EDTA容量法测定硫酸镍
(或氯化镍)的含量
HB/Z 5090. 1- 2001
代替H3/Z.5090-78-
本标准规定了采用EI)TA容景法测定化学镀镍溶液中硫酸镍(NiSO·7H,O)[或氯化镶(Ni·6H,()))含最的方法原理、试剂、分析步骤及分析结果的计算。本标准适用于化学镀镍溶液中硫酸镍(或氯化镍)含最的测定。测盛范围:NiS()·7H,0
NiCI,-6HO
2引用标准
15 ~40 g/1.
1540 g/L,
下列标准所包含的条文,通过在本标准中引用而构成为本标准的条文。在标准出版时,所示版本均为有效,所有标准都会被修订,使用本标准的各方应探讨使用下列标准最新版本的可能性。
HR/7.5083-2001金属镀覆和化学覆盖浴液分析用试剂3方法原理
在盐酸酸性介质中用过地的过氧化氮将亚铁离子和低价磷酸盐氧化,除去过氮化氢和大部分盐酸、用三乙醇胺络舍三价铁离子消除其干扰后,在氨性溶液中,以紫脉酸铵为指示剂,用IYIA标推滴定溶液进行滴定。
4试剂
4.1盐酸:叫1.19g/ml。
4.2 过氧化氢:p1.10 g/ml。
4.3三乙醇胺:1+1。
4.4PH10缓冲溶液:配制按HB/7.5083进行。4.5FDIA标准滴定溶液:(H,Y2)=0.05mol/L,配制和标定按HB/Z5083进行。4.6紫脉酸铵指示剂:配制按HB/7.5083进行。国防科学技术工业委会2001-11-15发布2002-02~01实放
分析步骤
HB/Z 5090.1-2001
量取5.00ml试验溶液于250ml锥形瓶中,加2ml盐酸(4.1)2ml过氧化氢(4.2),煮沸蒸至近干,稍冷加100ml水溶解盐类。加2ml三乙醇胺(4.3),10mlpH值为10的缓冲溶液4.4),约0.2g紫脲酸铵指示剂(4.6),用EDTA标准滴定溶液(4.5)滴定至溶液由棕黄色变为紫红色为滴定终点。
分析结果的计算
.1按(1)式计算硫酸镍的含量:
NiSO4 · 7H,O(g/L) = c(HY-)× V× 0.2809V。
中:C(HY2-)—EDTA标准滴定溶液的浓度,mol/L;V—滴定终点时耗用EDTA标准滴定溶液的体积,mlV。一滴定时试验溶液的体积,ml;X1000.
0.2809-与1.00miEDTA标准滴定溶液[c(H,Y2~)=1.000mol/L]相当的以克表示的硫酸镍的质量。
.2按(2)式计算氮化镍的含量:NCl 6H,(g/L) = (HY) XV×0.2377 1000.V。
中: c(H,Y2-)、V、V.同(1)式:(2)
0.2377-—与1.00mlEDTA标准滴定溶液[c(H,Y2-)=1.000mol/L}相当的以克表示的氯化镍的质量。
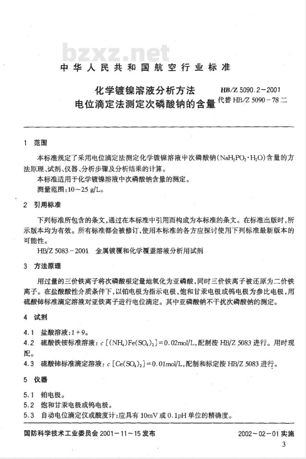
1范围
中华人民共和国航空行业标准
化学镀镍溶液分析方法
HB/Z5090.2-2001
电位滴定法测定次磷酸钠的含量 代替 HB/Z 5090 - 78 二本标准规定了采用电位滴定法测定化学镀镍溶液中次磷酸钠(NaH,PO·H,O)含量的方法原理、试剂、仪器、分析步骤及分析结果的计算。本标准适用于化学镀镍溶液中次磷酸钠含量的测定。测量范围:10~25g/Lc
2引用标准
下列标准所包含的条文,通过在本标准中引用而构成为本标准的条文。在标准出版时,所示版本均为有效。所有标准都会被修订,使用本标准的各方应探讨使用下列标准最新版本的可能性。
HIB/Z50832001金属镀覆和化学覆盖溶液分析用试剂3方法原理
用过量的三价铁离子将次磷酸根定量地氧化为亚磷酸,同时三价铁离子被还原为二价铁离子。在盐酸酸性介质条件下,以铂电极为指示电极,饱和甘汞电极或钨电极为参比电极,用硫酸铈标准滴定溶液对亚铁离子进行电位滴定。其中亚磷酸钠不干扰次磷酸钠的测定。4试剂
4.1盐酸溶液:1+9。
4.2硫酸铁铵标准溶液:c[(NHa)Fe(SO4)2]=0.02mol/L,配制按HB/Z5083进行。用时现配。
硫酸铺标准滴定溶液:c[CeSO4)2]=0.01mol/L,配制和标定按HB/Z5083进行。5仪器
铂电极。
5.2饱和甘汞电极或钨电极。
5.3自动电位滴定仪或酸度计:应具有10mV或0.1pH单位的精确度。国防科学技术工业委员会2001-1115发布200202-01实施
磁力搅拌器。
分析步骤
HB/Z5090.22001
量取10.00ml试验溶液于100ml容量瓶中,以水稀释至刻度。6.11
6.2量取2.00ml6.1溶液(含量小于15g/L的溶液取5.00ml)于200ml烧杯中,加25ml硫酸铁铵标准溶液(4.2)、60ml水、10ml盐酸溶液(4.1),煮沸10min,稍冷,补加10ml盐酸溶液(4.1),流水冷却至室温,在中速搅拌下,浸泡电极3min,用硫酸铺标准滴定溶液(4.3)进行电位滴定,根据滴定曲线的突跃确定滴定终点。分析结果的计算wwW.bzxz.Net
按(1)式计算次磷酸钠的含量
NaH,PO, · HO(g/L) = c[Ce(SO,)] ×V× 0. 0530 /No
式中:c[Ce(SO4)2]——硫酸铺标准滴定溶液的浓度,mol/L;V一一滴定终点时耗用硫酸铺标准滴定溶液的体积,ml:V。—滴定时试验溶液的体积,ml;X1000......
0.0530—与1.00ml硫酸标准滴定溶液c[Ce(SO.)2]=1.000mol/L;相当的以克表示次磷酸钠的质量。
1范围
中华人民共和国航空行业标准
化学镀镍溶液分析方法
碘量法测定亚磷酸钠的含量
HB/Z 5090.3-2001
代替HBZ5090-78三
本标准规定了采用碘量法测定化学镀镍溶液中亚磷酸钠(Na,HPO·5H,O)含量的方法原理、试剂、分析步骤及分析结果的计算本标准适用于化学镀镍溶液中亚磷酸钠含量的测定。测量范围:小于55g/L。
2引用标准
下列标准所包含的条文,通过在本标准中引用而构成为本标准的条文。在标准出版时,所示版本均为有效。所有标准都会被修订,使用本标准的各方应探讨使用下列标准最新版本的可能性。
HB/Z50832001金属镀覆和化学覆盖溶液分析用试剂3方法源理
在碳酸氢钠弱碱性溶液中,亚磷酸根能被过量的碘完全氧化为磷酸根,其中次磷酸根不被氧化而无干扰。过量的碘在冰乙酸微酸性介质条件下,以淀粉为指示剂,用硫代硫酸钠标准滴定溶液进行滴定。
4试剂
冰乙酸:p1.05 g/ml。
4.2碳酸氢钠溶液:50g/L。
4.3碘标准滴定溶液:c(1/2I)=0.1mol/L.配制和标定按HB/Z5083进行。4.4'硫代硫酸钠标准滴定溶液:c(Na2S,O,)=0.1mol/L,配制和标定按HB/Z.5083进行。4.5淀粉指示剂:10g/L.配制按HB/25083进行。.5分析步骤
量取3.00ml试验溶液于250ml碘瓶中,加40ml水、25ml碳酸氢钠溶液(4.2),25.0ml碘标准滴定溶液(4.3),立即盖好瓶塞,摇勾,置于暗处1h。开启瓶塞,用冰乙酸(4.1)调节溶液pH值,使其小于4,摇匀,使二氧化碳逸出,用硫代硫酸钠标准滴定溶液(4.4)滴定至溶液呈淡国防科学技术工业委员会20011115发布2002-0201实放
HB/Z5090.3~2001
色,加3ml淀粉指示剂(4.5),继续滴定至蓝色消失为滴定终点。分析结果的计算
按(1)式计算亚磷酸钠的含量:
[c(1/21) × V,-c(NazS,O) × V2] × 0. 1080NazHPO, · 5HO(g/L) =
× 1000
武中:c(1/2I)---碘标准滴定溶液的浓度,mol/L;c(Na,S,O,)-硫代硫酸钠标准滴定溶液的浓度,mol/L;V,一一加入碘标准滴定溶液的体积.ml:V,-—滴定终点时耗用硫代硫酸钠标准滴定溶液的体积,ml;V。滴定时试验溶液的体积,ml;
一与1.00ml硫代硫酸钠标准滴定溶液[c(Na,S,0,)=1.000mol/L]相当的以克表示的亚磷酸钠的质量。
中华人民共和国航空行业标准
化学镀镍溶液分析方法
H3/2.5090.1 ~.3-2001
中国航空工业第三O-·研究所出版(北京东外京顺路7号)
三O一研究所印刷车间印刷
北京市1665号信箱发行
版权专有不得翻印
787×10921/16
印张3/4字数15千字
2002年2月第一版
反2002年2月第一次印刷
印数【~200
书号:标301.1647
定价5.00元
小提示:此标准内容仅展示完整标准里的部分截取内容,若需要完整标准请到上方自行免费下载完整标准文档。