首页 > 冶金行业标准(YB) > YB/T 133-1998 热风炉用硅砖
YB/T 133-1998

基本信息

标准号: YB/T 133-1998

中文名称:热风炉用硅砖

标准类别:冶金行业标准(YB)

标准状态:已作废

发布日期:1998-08-25

实施日期:2000-06-01

作废日期:2005-08-01

出版语种:简体中文

下载格式:.rar.pdf

下载大小:95470

相关标签: 热风炉

标准分类号

中标分类号:建材>>耐火材料>>Q41硅质耐火材料

关联标准

替代情况:被YB/T 133-2005代替

出版信息

出版社:中国标准出版社

书号:155066.2-12460

页数:8页

标准价格:8.0 元

出版日期:2004-04-19

相关单位信息

起草单位:全国耐火材料标准化技术委员会

归口单位:全国耐火材料标准化技术委员会

标准简介

YB/T 133-1998 热风炉用硅砖 YB/T133-1998 标准下载解压密码:www.bzxz.net

标准图片预览

YB/T 133-1998 热风炉用硅砖
YB/T 133-1998 热风炉用硅砖
YB/T 133-1998 热风炉用硅砖
YB/T 133-1998 热风炉用硅砖

标准内容

YB/T133—1998
近年来,我国许多大型钢铁企业借鉴国外经验,在高风温热风炉的设计选材上大都选用质优价廉的硅砖。实践证明在高温热风炉的高温区选用硅砖是成功的,为了尽快在全国范围的大型高温热风炉的高温区推广使用硅砖,特制定本标准。本标准由全国耐火材料标准化技术委员会提出并归口。本标准起草单位:洛阳耐火材料厂、山东第二耐火材料厂、北京焦化厂西小坪耐火材料公司。本标准主要起草人:杜文忠、李惠芳、肖长侠、张慧荣。319
1范围
中华人民共和国黑色治金行业标准热风炉用硅砖
Silica refractory bricks for hot blast stovesYB/T 133—1998
本标准规定了热风炉用硅砖的分类、形状和尺寸、技术要求、试验方法、检验规则和标志、包装、运输、贮存及质量证明书。
本标准适用于砌筑热风炉用硅砖。2引用标准
下列标准所包含的条文,通过在本标准中引用而构成为本标准的条文。本标准出版时,所示版本均为有效。所有标准都会被修订,使用本标准的各方应探讨使用下列标准最新版本的可能性GB2997一82致密定形耐火制品显气孔率、吸水率、体积密度和真气孔率试验方法GB5071-85耐火材料真密度试验方法GB5072-—85至
致密定形耐火制品常温耐压强度试验方法GB5073一85耐火制品压蠕变试验方法GB6901.3一86硅质耐火材料化学分析方法氢氟酸重量法测定二氧化硅量耐火制品热膨胀试验方法
GB 7320--87
GB 7321—87
致密定形耐火制品试验的制样规定GB10325一88耐火制品堆放、取样,验收、保管和运输规则GB10326一88耐火制品尺寸、外观及断面的检查方法GB/T16546-1996定型耐火制品包装、标志、运输和储存YB/T 5012—1997
3定义
高炉和热风炉用砖形状尺寸
本标准采用下列定义。
楔形度wedge
楔形砖的大小头实际尺寸差值与公称尺寸差值的符合程度,即(a一a)一(a一ao)l。式中:a.a,-
-楔形砖的大、小头实际尺寸,mm,一楔形砖的大、小头公称尺寸,mm。4分类、形状和尺寸
4.1砖的牌号定为:RG-95,按用途分为拱顶、炉墙砖和格子砖。4.2砖的形状和尺寸应符合YB/T5012的规定,也可按用户的要求进行5技术条件
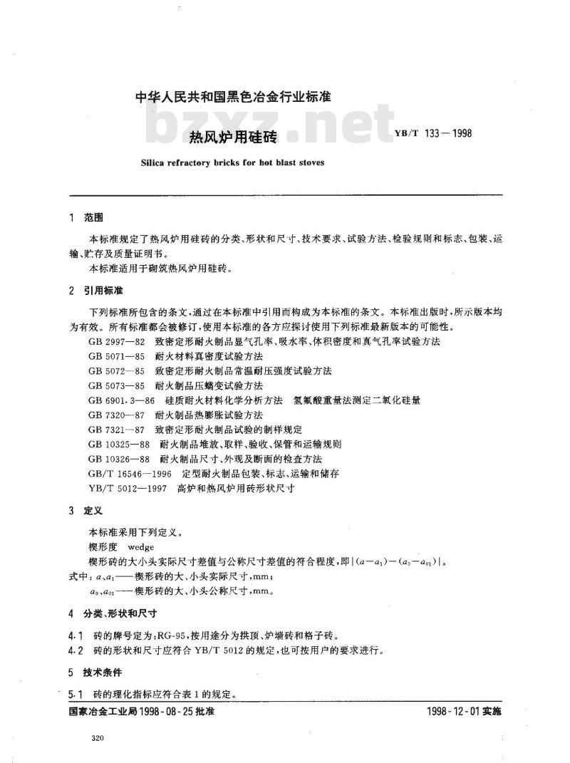
5.1砖的理化指标应符合表1的规定。国家冶金工业局1998-08-25批准320
1998-12-01实施
Sio,,%
常温耐压强度,MPa
显气孔率,%
不小于
不小于
不大于
螨变率,%(0.2MPa,1550℃,50h)不大于真密度·g/cm2
热膨胀率1.000℃).%
残余石英,%bzxZ.net
不大于
不大于
YB/T 133 -- 1998
表1砖的理化指标
拱顶炉墙砖
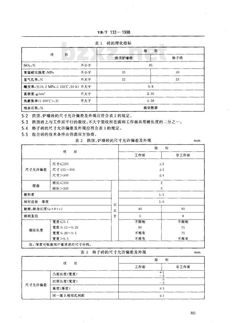
5.2拱顶、炉墙砖的尺寸允许偏差及外观应符合表2的规定指
提供数据
格子砖
5.3拱顶砖上与工作面平行的裂纹:不大于裂纹所在面和工作面共用棱长度的二分之5.4格子砖的尺寸允许偏差及外观应符合表3的规定。5.5组合砖的技术条件由供需双方协商。表2拱顶、炉墙砖的尺寸允许偏差及外观项
尺寸≤150
尺寸151~300
尺寸允许偏差
尺寸>300
楔形度
相对边差厚度
砖长≤350
砖长>350
缺棱、缺角长度(a+b+c)
熔洞直径
裂纹长度
宽度≤0.1
宽度0.11~0.25
宽度0.26~0.5
宽度>0.5
注:厚度可根据用户要求进行尺寸分档。不
工作面
不限制
不催有
不准有
表3格子砖的尺寸允许偏差及外观项
工作面
凸面长度(宽度)
凹面长度(宽度)
尺寸允许偏差
高度(厚度)
同一面上相邻孔间距
非工作面
不限制
不谁有
非工作面
缺角、缺棱长度(α++c)
熔洞直径
宽度≤0.1
裂纹长度
相对边差厚度
宽度0.11~0.25
宽度0.25
YB/T133—1998
表3(完)
长度>250mm时,尺寸允许偏差由供需双方协商:高度应根据题客要求进行尺寸分档。2
工作面
不限制
不准有
非工作面
5.6同一砖上出现两处以上的缺角、缺棱和裂纹时,分别按表2、表3中指标的0.7倍考核。5.7跨棱裂纹不合并计算。
5.8格子砖打音检查时,不得有明显哑音。6试验方法
6.1砖的取样按GB10325进行。
6.2砖的检验制样按GB7321进行,格子砖常温耐压强度和蠕变率的检验制样由供需双方协商。6.3SiO,的测定按GB6901.3进行。显气孔率的检验按GB2997进行。6.4
常温耐压强度的检验按GB 5072进行6.5
6.6真密度的检验按GB5071进行。热膨胀率的检验按GB7320进行。6.7
变率的检验按GB5073进行。
6.9砖的外形尺寸及断面的检查按GB10326进行。检验规则
7.1组批
每批产品的数量不超过150t,不足150t时也应作为一批。7.2验收
产品的验收按GB10325进行。
8包装、标志、运输、贮存及质量证明书8.1砖的包装、标志、运输和贮存按GB/T16546进行。8.2砖发出时必须附有质量监督部门签发的质量证明书,载明供方名称、需方名称、发货日期、合同号、标准编号、产品名称、牌号、砖号及理化指标等项目内容。322
小提示:此标准内容仅展示完整标准里的部分截取内容,若需要完整标准请到上方自行免费下载完整标准文档。