首页 > 其他行业标准 > YB/T 190.2-2015连铸保护渣 氧化铝含量的测定 EDTA滴定法
YB/T 190.2-2015

基本信息

标准号: YB/T 190.2-2015

中文名称:连铸保护渣 氧化铝含量的测定 EDTA滴定法

标准类别:其他行业标准

英文名称:Continuous casting mold powder. Determination of aluminum oxide content. EDTA titrimetric method

标准状态:现行

发布日期:2015-04-30

实施日期:2015-10-01

出版语种:简体中文

下载格式:.pdf .zip

相关标签: 连铸 保护 氧化铝 含量 测定 滴定法

标准分类号

标准ICS号:采矿和矿产品>>73.080非金属矿

中标分类号:矿业>>非金属矿>>D52冶金辅助原料矿

关联标准

替代情况:替代YB/T 190.2-2001

出版信息

出版社:冶金工业出版社

标准价格:25.0

出版日期:2015-10-01

相关单位信息

起草人:徐永林、梁潇、张竑茜、黄玉森、倪建、张东生、张磊、仇金辉、王姜维、卢春生

起草单位:首钢总公司冶金、工业信息标准研究院

归口单位:全国钢标准化技术委员会(SAC/TC 183)

提出单位:中国钢铁工业协会

发布部门:中华人民共和国工业和信息化部

主管部门:全国钢标准化技术委员会(SAC/TC 183)

标准简介

本部分规定了EDTA滴定法测定连铸保护渣中氧化铝含量。本部分适用于连铸保护渣中氧化铝含量质量分数为1.00%~30.00%的测定。
YB/T 190《连铸保护渣》分为13个部分:
——第1部分:连铸保护渣 二氧化硅含量的测定 高氯酸脱水重量法
——第2部分:连铸保护渣 氧化铝含量的测定 EDTA滴定法
——第3部分:连铸保护渣 总钙含量的测定 EGTA滴定法
——第4部分:连铸保护渣 氧化镁含量的测定 CyDTA滴定法
——第5部分:连铸保护渣化学分析方法 火焰原子吸收光谱法测定氧化钾、氧化钠含量
——第6部分:连铸保护渣 游离碳含量的测定 燃烧气体容量法和红外线吸收法
——第7部分:连铸保护渣 总碳含量的测定 燃烧气体容量法和红外线吸收法
——第8部分:连铸保护渣 铁含量的测定 邻菲罗啉分光光度法和火焰原子吸收光谱法
——第9部分:连铸保护渣 氧化锂含量的测定 火焰原子吸收光谱法
——第10部分:连铸保护渣 氟含量的测定 离子选择电极法
——第11部分:连铸保护渣 氧化锰含量的测定 高碘酸钠(钾)分光光度法和火焰原子吸收光谱法
——第12部分:连铸保护渣 三氧化二硼含量的测定 电感耦合等离子体原子发射光谱法
——第13部分:连铸保护渣 二氧化硅、三氧化二铝、氧化钙、氧化镁、全铁含量的测定 波长色X射线荧光光谱法
本部分为YB/T 190的第2部分。
本标准按照GB/T 1.1-2009给出的规则起草。
本部分代替YB/T 190.2-2001《连铸保护渣化学分析方法 高氯酸脱水重量法测定二氧化硅含量》,与YB/T 190.2-2001相比主要技术变化如下:
——对试样处理中的称样量、灼烧温度进行了修改;
——修改了4.14中对计算T时PAN指示剂的用量;
——增加了4.14中计算K、T时的标定次数;
——修改了6.4.1中对试料处理方式及条件;
——修改了6.4.3中对沉淀处理步骤;
——修改了公式(3)。
本标准由中国钢铁工业协会提出。
本标准由全国钢标准化技术委员会(SAC/TC 183)归口。
本标准起草单位:首钢总公司冶金、工业信息标准研究院。
本标准主要起草人:徐永林、梁潇、张竑茜、黄玉森、倪建、张东生、张磊、仇金辉、王姜维、卢春生。
本标准历次版本发布情况为:
——YB/T 190.2-2001。
下列文件对于本标准的应用是必不可少的。凡是注日期的引用文件,仅注日期的版本适用于本标准。凡是不注日期的引用文件,其最新版本(包括所有的修改单)适用于本文件。
GB/T 2007.2 散装矿产品取样、制样通则 手工制样方法
GB/T 6682 分析实验室用水规格和试验方法
GB/T 8170 数值修约规则与极限数值的表示和判定

标准图片预览

YB/T 190.2-2015连铸保护渣 氧化铝含量的测定 EDTA滴定法
YB/T 190.2-2015连铸保护渣 氧化铝含量的测定 EDTA滴定法
YB/T 190.2-2015连铸保护渣 氧化铝含量的测定 EDTA滴定法
YB/T 190.2-2015连铸保护渣 氧化铝含量的测定 EDTA滴定法
YB/T 190.2-2015连铸保护渣 氧化铝含量的测定 EDTA滴定法

标准内容

ICS73.080
中华人民共和国黑色冶金行业标准YB/T190.2—2015
代替YB/T190.2—2001
连铸保护渣
氧化铝含量的测定
EDTA滴定法
Continuous castingmoldpowderDeterminationofaluminum oxidecontentEDTAtitrimetricmethod2015-04-30发布
中华人民共和国工业和信息化部2015-10-01实施
YB/T190《连铸保护渣》分为13部分:前言
第1部分:连铸保护渣二氧化硅含量的测定高氯酸脱水重量法第2部分:连铸保护渣金
氧化铝含量的测定EDTA滴定法
第3部分:连铸保护渣
第4部分:连铸保护渣
总钙含量的测定EGTA滴定法
氧化镁含量的测定CyDTA滴定法
YB/T190.2—2015
第5部分:连铸保护渣化学分析方法火焰原子吸收光谱法测定氧化钾、氧化钠含量第6部分:连铸保护渣
第7部分:连铸保护渣
第8部分:连铸保护渣
第9部分:连铸保护渣
游离碳含量的测定燃烧气体容量法和红外线吸收法总碳含量的测定燃烧气体容量法和红外线吸收法铁含量的测定邻菲罗啉分光光度法和火焰原子吸收光谱法氧化锂含量的测定火焰原子吸收光谱法第10部分:连铸保护渣
氟含量的测定离子选择电极法
第11部分:连铸保护渣
第12部分:连铸保护渣
氧化锰含量的测定高碘酸钠(钾)分光光度法和火焰原子吸收光谱三氧化二硼含量的测定电感耦合等离子体原子发射光谱法第13部分:连铸保护渣
二氧化硅、三氧化二铝、氧化钙、氧化镁、全铁含量的测定波长色散X射线荧光光谱法
本部分为YB/T190的第2部分。
本部分按GB/T1.1一2009给出的规则起草。本部分代替YB/T190.2一2001《连铸保护渣化学分析方法高氯酸脱水重量法测定二氧化硅含量》,与YB/T190.2—2001相比主要技术变化如下:-对试样处理中的称样量、灼烧温度进行了修改;修改了4.14中对计算T时PAN指示剂的用量;增加了4.14中计算K、T时的标定次数;修改了6.4.1中对试料处理方式及条件;修改了6.4.3中对沉淀处理步骤;修改了公式(3)。
本部分由中国钢铁工业协会提出。本部分由全国钢标准化技术委员会(SAC/TC183)归口。本部分起草单位:首钢总公司、冶金工业信息标准研究院。本部分主要起草人:徐永林、梁潇、张茜、黄玉森、倪建、张东生、张磊、仇金辉、王姜维、卢春生。本部分的历次版本发布情况为:YB/T190.2—2001。
1范围
YB/T190.22015
连铸保护渣氧化铝含量的测定
EDTA滴定法
本部分规定了EDTA滴定法测定连铸保护渣中氧化铝含量本部分适用于连铸保护渣中氧化铝含量的测定,测定范围(质量分数):1.00%~30.00%。2规范性引用文件
下列文件对于本文件的应用是必不可少的。凡是注日期的引用文件,仅注日期的版本适用于本文件。凡是不注日期的引用文件,其最新版本(包括所有的修改单)适用于本文件。GB/T2007.2散装矿产品取样、制样通则手工制样方法GB/T6682分析实验室用水规格和试验方法数值修约规则与极限数值的表示和判定GB/T8170
3原理
试料用盐酸、氢氟酸溶解,冒高氯酸烟赶氟,残渣用混合熔剂熔融,稀盐酸浸取,氨水分离钙、镁,沉淀中的铁、钛用氢氧化钠分离。加人过量EDTA标准溶液,在弱酸性溶液中,铝与EDTA络合,用PAN作指示剂,硫酸铜标准溶液回滴过量的EDTA,测定氧化铝含量。4试剂
4.1除另有说明外,仅使用认可的分析纯试剂和符合GB/T6682规定的三级以上蒸馏水或与其纯度相当的水。
4.2混合熔剂:2份无水碳酸钠与1份硼酸研细混匀,贮于磨口瓶中。4.3高氯酸,pl.67g/mL。
4.4氢氟酸,pl.15g/mL。免费标准bzxz.net
4.5氨水,p0.90g/mL。
4.6盐酸,1+1。
4.7盐酸,1十99。
硫酸,1+1。
氯化铵,200g/L。
4.10氯化铵,10g/L。
4.11氢氧化钠溶液,500g/L。
4.12氢氧化钠溶液,10g/L。
4.13乙酸-乙酸铵缓冲溶液,pH=4.5:称取77g乙酸铵溶液溶于水中,加58.9mL冰乙酸,用水稀释至1000mL,混匀。
4.14氧化铝标准溶液:称取0.5293g金属铝(99.99%),置于聚四氟乙烯烧杯中,加20mL水,10mL~15mL氢氧化钠溶液(见4.11),低温溶解,以盐酸(见4.6)中和至沉淀出现,并过量20mL,加热煮沸1min~2min至溶液清亮,冷却,移入1000mL容量瓶中,用水稀释至刻度,混匀。此溶液1.00mL含1mg氧化铝。
4.15硫酸铜标准溶液,0.01mol/L:称取2.5gCuSO,·5Hz0溶于水中,加2滴~4滴硫酸(见4.8),用1
YB/T190.2—2015
水稀释至1000mL,混匀。
4.16EDTA标准溶液,0.015mol/L:称取5.58g乙二胺四乙酸二钠于1000mL烧杯中,加水500mL,加热全部溶解,冷却,用水稀释至1000mL,混匀。按下述方法求硫酸铜标准溶液换算成EDTA标准溶液的换算系数(K值):移取10.00mLEDTA标准溶液(见4.16)于烧杯中,加水至约200mL,加20mL乙酸-乙酸铵缓冲溶液(见4.13)、12滴PAN溶液(见4.17),以硫酸铜标准溶液(见4.15)滴定至溶液由橘红色变为玫瑰红色,即为终点,记下读数V。按式(1)计算K值:
式中:
硫酸铜标准溶液换算成EDTA标准溶液的换算系数;V'—移取EDTA标准溶液的体积,V'=30,单位为毫升(mL);V—滴定时所用硫酸铜标准溶液的体积,单位为毫升(mL)。注:至少进行3次滴定取平均值,若极差超过0.10mL,应重新标定。(1)
按下述方法标定EDTA标准溶液对氧化铝的滴定度(T):移取10.00mL氧化铝标准溶液(见4.14)于烧杯中,加入30.00mLEDTA标准溶液(见4.16),加水至约200mL,加1滴2滴酚酚指示剂(见4.20),用氢氧化钠溶液(见4.11)中和至微红色,再用盐酸(见4.6)调至红色消失,加20mL乙酸-乙酸铵缓冲溶液(见4.13),加热煮沸5min,取下,加12滴PAN指示剂溶液(见4.17),以硫酸铜标准溶液(见4.15)趁热滴定至溶液由橘红色变为攻瑰红色,即为终点,记下读数V1。按式(2)计算滴定度。V.Xc
VI-VXK
式中:
T—EDTA标准溶液对氧化铝的滴定度,单位为克每毫升(g/mL);V2
移取氧化铝标准溶液的体积,V2=10,单位为毫升(mL);V
加入EDTA标准溶液的体积,V,=30,单位为毫升(mL);Vi
回滴过量EDTA标准溶液所用硫酸铜标准溶液的体积,单位为毫升(mL):氧化铝标准溶液的浓度,单位为克每毫升(g/mL)。注:至少进行3次滴定取平均值,若极差超过0.10mL,应重新标定:(2)
4.17PAN指示剂溶液,1g/L:称取0.1g1-2-吡啶偶氮)-2-萘酚(PAN)溶于乙醇中,并用乙醇稀释至100mL。
4.18甲基红指示剂溶液,1g/L:称取0.1g甲基红溶于60mL乙醇中,用水稀释至100mL,混匀。4.19甲基橙指示剂溶液,1g/L:称取0.1g甲基橙溶于60mL乙醇中,用水稀释至100mL,混匀。4.20酚酞指示剂溶液,1g/L:称取0.1g酚酞溶于50mL乙醇中,用水稀释至100mL,混匀。5试样
5.1按GB/T2007.2的规定制备试样。5.2试样应全部通过0.097mm的筛孔。5.3试样分析前应在110℃土5℃烘2h,置于干燥器冷至室温,备用。6分析步骤
安全须知:通常在有氨、亚硝酸蒸气或有机物存在时,冒高氯酸烟可能会引起爆炸。冒高氯酸烟操作必须在通风柜中进行。
6.1测定次数
同一试样,应进行2次测定。
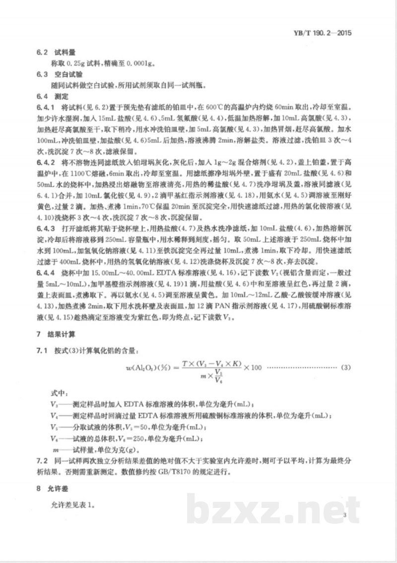
6.2试料量
称取0.25g试料,精确至0.0001g。6.3空白试验
随同试料做空白试验,所用试剂须取自同一试剂瓶。6.4测定
YB/T190.2—2015
6.4.1将试料(见6.2)置于预先垫有滤纸的铂皿中,在600℃的高温炉内灼烧60min取出,冷却至室温。加少许水湿润,加人15mL盐酸(见4.6)、5mL氢氟酸(见4.4),低温加热溶解,加10mL高氯酸(见4.3),加热赶尽高氯酸至干,取下稍冷,用水冲洗铂皿壁,加5mL高氯酸(见4.3),加热冒烟,赶尽高氯酸。加水100mL,冲洗铂血壁,加盐酸(见4.6)5mL后加热,溶液沸腾2min,溶解盐类。溶液过滤,洗铂皿3次~4次,洗沉淀7次~8次,滤液保留。6.4.2将不溶物连同滤纸放入铂埚灰化,灰化后,加人1g2g混合熔剂(见4.2),盖上铂盖,置于高温炉中,在1100℃熔融,6min取出,冷却至室温。用滤纸擦净埚外壁,置于盛有20mL盐酸(见4.6)和50mL水的烧杯中,加热浸出熔融物至溶液清亮,用热的稀盐酸(见4.7)洗净埚及盖,溶液同滤液(见6.4.1)合并,加10mL氯化铵(见4.9),2滴甲基红指示剂溶液(见4.18),用氨水(见4.5)调溶液至刚好黄色,过量2滴。加热、煮沸1min,70℃保温20min至沉淀完全,用快速滤纸过滤,用热的氯化铵溶液(见4.10)洗烧杯3次4次,洗沉淀7次8次,沉淀保留。6.4.3打开滤纸将其贴于烧杯壁上,用热盐酸(4.7)及热水洗净滤纸,加10mL盐酸(4.6),加热溶解沉淀,冷却后将溶液移到250mL容量瓶中,用水稀释到刻度,摇匀。取50mL上述溶液于250mL烧杯中加水到100mL,加氢氧化钠溶液(见4.11)至铁沉淀完全再过量10mL,煮沸1min,取下冷却。用快速滤纸过滤于400mL烧杯中,用热的氢氧化钠溶液(见4.12)洗涤烧杯及沉淀7次~8次,弃去沉淀。6.4.4烧杯中加15.00mL~40.00mLEDTA标准溶液(见4.16),记下读数Vz(视铝含量而定,一般过量5mL~10mL),加甲基橙指示剂溶液(见4.19)1滴,用盐酸(见4.6)中和至溶液呈红色,再过量2滴,盖上表面皿,煮沸取下。再以氨水(见4.5)调至溶液呈黄色。加10mL~12mL乙酸-乙酸铵缓冲溶液(见4.13),加热煮沸2min,取下用水洗杯壁及表面血,加12滴PAN指示剂溶液(见4.17),用硫酸铜标准溶液(见4.15)趁热滴定至溶液变为紫红色,即为终点,记下读数V3。7结果计算
7.1按式(3)计算氧化铝的含量:w(Al,0.)(%) = TX(V-V×K) × 100m×。
式中:
测定样品时加人EDTA标准溶液的体积,单位为毫升(mL);.(3)
V一一测定样品时回滴过量EDTA标准溶液所用硫酸铜标准溶液的体积,单位为毫升(mL);Vs
分取试液的体积,Vs=50,单位为毫升(mL);V。——试液的总体积,V。=250,单位为毫升(mL);试样量,单位为克(g)。
7.2同一试样两次独立分析结果差值的绝对值不大于实验室内允许差时,则可予以平均,计算为最终分析结果。否则需重新测定。数值修约按GB/T8170的规定进行。8允许差
充允许差见表1。
YB/T190.2—2015
含量范围
≥5.00~<10.00
≥10.00~≤30.00
试验报告
试验报告应包括以下内容:
鉴别试样、实验室和分析日期等资料;遵守本部分规定的程度;
分析结果及其表示;
测定中观察到的异常现象;
允许差
对分析结果可以有影响本部分未包括的操作或者任选的操作。允许差
%(质量分数)
155024-0723
715502407233>
中华人民共和国黑色冶金
行业标准
连铸保护渣氧化铝含量的测定
EDTA滴定法
YB/T190.2—2015
冶金工业出版社出版发行
北京北河沿大街嵩祝院北巷39号邮政编码:100009
北京七彩京通数码快印有限公司印刷各地新华书店经销
开本880×1230
2015年9月第一版
印张0.75
字数14千字
2015年9月第一次印刷
统一书号:155024·0723
定价:25.00元
小提示:此标准内容仅展示完整标准里的部分截取内容,若需要完整标准请到上方自行免费下载完整标准文档。