首页 > 其他行业标准 > YB/T 4493-2015焦化油类产品馏程的测定 自动馏滴法
YB/T 4493-2015

基本信息

标准号: YB/T 4493-2015

中文名称:焦化油类产品馏程的测定 自动馏滴法

标准类别:其他行业标准

英文名称:Coking oil products-determination of distillation rang. Automatism control distil

标准状态:现行

发布日期:2015-07-14

实施日期:2016-01-01

出版语种:简体中文

下载格式:.pdf .zip

相关标签: 焦化 产品 馏程 测定 自动

标准分类号

标准ICS号:化工技术>>有机化学>>71.080.90酚

中标分类号:化工>>有机化工原料>>G17一般有机化工原料

关联标准

出版信息

出版社:冶金工业出版社

标准价格:25.0

出版日期:2016-01-01

相关单位信息

起草人:王辉、杨迪光、杨亚明、仇金辉、郑景须

起草单位:辽宁同辉科技发展有限公司、冶金工业信息标准研究院

归口单位:全国钢标准化技术委员会(SAC/TC 183)

提出单位:中国钢铁工业协会

发布部门:中华人民共和国工业和信息化部

主管部门:全国钢标准化技术委员会(SAC/TC 183)

标准简介

本标准规定了自动馏滴法测定焦化轻油类馏程的原理、试样的采取、仪器、试验步骤、结果计算、精密度、试验报告等。 本标准适用于焦化轻油类(焦化苯类、酚类、吡啶类、喹啉类等)、粘油类(焦化洗油、蒽油、木材防腐油、炭黑用焦化原料油等)产品馏程的测定。
本标准按照GB/T 1.1-2009给出的规则起草。
本标准由中国钢铁工业协会提出。
本标准由全国钢标准化技术委员会(SAC/TC 183)归口。
本标准起草单位:辽宁同辉科技发展有限公司、冶金工业信息标准研究院。
本标准主要起草人:王辉、杨迪光、杨亚明、仇金辉、郑景须。
本标准为首次发布。
下列文件对于本文件的应用是必不可少的。凡是注日期的引用文件,仅注日期的版本适用于本文件。凡是不注日期的引用文件,其最新版本(包括所有的修改单)适用于本文件。
GB/T 1999 焦化油类产品取样方法
GB/T 8170 数值修约规则及极限数值的表示和判定

标准图片预览

YB/T 4493-2015焦化油类产品馏程的测定 自动馏滴法
YB/T 4493-2015焦化油类产品馏程的测定 自动馏滴法
YB/T 4493-2015焦化油类产品馏程的测定 自动馏滴法
YB/T 4493-2015焦化油类产品馏程的测定 自动馏滴法
YB/T 4493-2015焦化油类产品馏程的测定 自动馏滴法

标准内容

ICS71.080.90
中华人民共和国黑色治金行业标准YB/T4493—2015
焦化油类产品馏程的测定
自动馏滴法
Coking oil products-determination of distillation rangAutomatismcontroldistil
2015-07-14发布
中华人民共和国工业和信息化部2016-01-01实施
本标准按照GB/T1.1—2009给出的规则起草。本标准由中国钢铁工业协会提出。本标准由全国钢标准化技术委员会(SAC/TC183)归口。本标准起草单位:辽宁同辉科技发展有限公司、冶金工业信息标准研究院。本标准主要起草人:王辉、杨迪光、杨亚明、仇金辉、郑景须。本标准为首次发布。
YB/T44932015
自动馏滴法
焦化油类产品馏程的测定
YB/T4493—2015
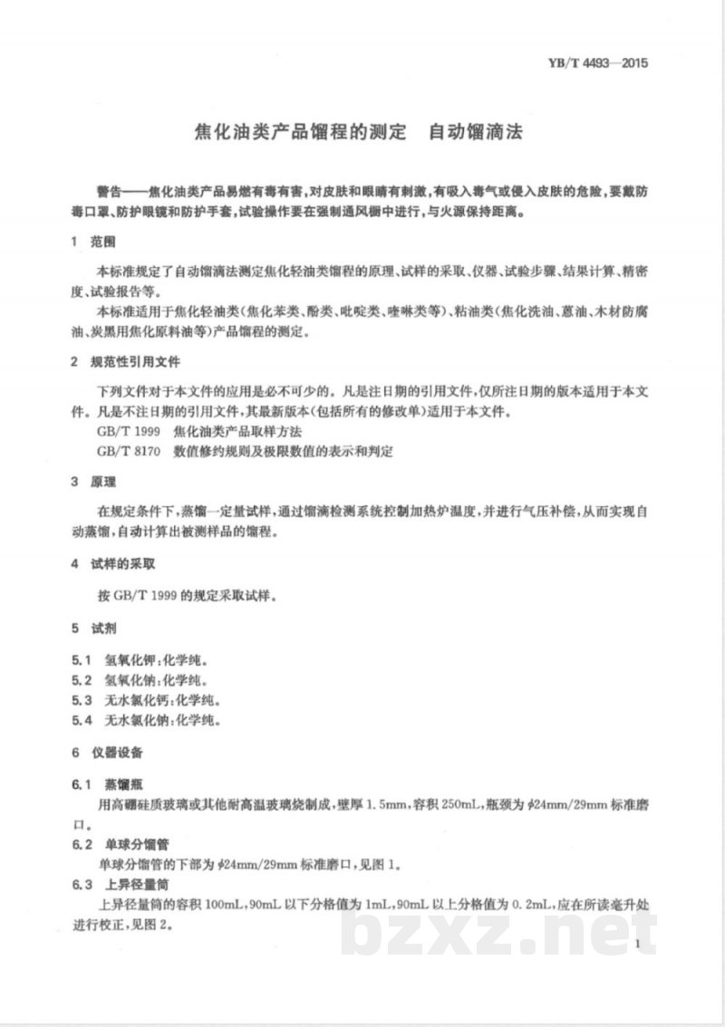
警告一一焦化油类产品易燃有毒有害,对皮肤和眼睛有刺激,有吸入毒气或侵入皮肤的危险,要戴防毒口罩、防护眼镜和防护手套,试验操作要在强制通风橱中进行,与火源保持距离。1范围
本标准规定了自动馏滴法测定焦化轻油类馏程的原理、试样的采取、仪器、试验步骤、结果计算、精密度、试验报告等。
本标准适用于焦化轻油类(焦化苯类、酚类、吡啶类、喹啉类等)、粘油类(焦化洗油、葱油、木材防腐油、炭黑用焦化原料油等)产品馏程的测定。2规范性引用文件
下列文件对于本文件的应用是必不可少的。凡是注日期的引用文件,仅所注日期的版本适用于本文件。凡是不注日期的引用文件,其最新版本(包括所有的修改单)适用于本文件。GB/T1999焦化油类产品取样方法GB/T8170数值修约规则及极限数值的表示和判定3原理
在规定条件下,蒸馏一定量试样,通过馏滴检测系统控制加热炉温度,并进行气压补偿,从而实现自动蒸馏,自动计算出被测样品的馏程。4试样的采取
按GB/T1999的规定采取试样。
5试剂
5.1氢氧化钾:化学纯。
5.2氢氧化钠:化学纯。
5.3无水氯化钙:化学纯。
5.4无水氯化钠:化学纯。
6仪器设备
6.1蒸馏瓶
用高硼硅质玻璃或其他耐高温玻璃烧制成,壁厚1.5mm,容积250mL,瓶颈为Φ24mm/29mm标准磨口。
6.2单球分馏管
单球分馏管的下部为24mm/29mm标准磨口,见图1。6.3上异径量筒
上异径量筒的容积100mL,90mL以下分格值为1mL,90mL以上分格值为0.2mL,应在所读毫升处进行校正,见图2。
YB/T4493—2015
6.4冷凝装置
[干So
84°±1
$24/29
单球分馏管示意图
In20℃
肉14~15
中33~34
060±3
图2上异径量筒示意图
单位为毫米
单位为毫米
6.4.1水冷凝管,用壁厚1.5mm硬质玻璃烧制。循环水护套管用不锈钢材质加工制成,见图3。6.4.2空气冷凝管,用壁厚1.5mm硬质玻璃烧制。防结晶加热体用带有石英玻璃护套管的红外加热材料制成,见图4。
6.5牛角管
牛角管用壁厚1.5mm硬质玻璃烧制,见图5。2
6.6温度传感器
图3水冷凝管示意图
图4空气冷凝管示意图
牛角管示意图
满足蒸馏温度测量范围为室温至500℃,温度测量精度不低于0.1℃。YB/T4493—2015
单位为毫米
单位为毫米
单位为毫米
YB/T44932015
6.7大气压力传感器
满足大气压力测量范围为70kPa~110kPa,测量精度不低于0.1kPa。6.8加热炉装置
加热能力不小于600℃,炉温控制精度不低于1℃。6.9电子天平
称量范围不小于500g,精度不低于0.01g。6.10自动控制系统
具有人机交流界面、馏程工艺显示画面、馏出液滴疏密度检测、加热温度自动控制、蒸馏温度传感器、大气压力传感器、馏出量自动统计、初馏点和终馏点自动计算等功能。6.11加热炉控制方式
利用检测馏滴疏密度变化率,实现加热炉温度自动调节与控制。6.12实验装置
a)轻油类产品实验装置,见图6a)。b)黏油类产品实验装置,见图6b)。冷凝循环
蒸馏温度监测
升降器中
升降器
电子天平
蒸馏瓶
炉温监控
液滴传感器
电子天平
a)轻油类产品实验装置
蒸馏温度监测
红外加热体
冷凝管
蒸馏瓶
炉温监控
电子天平
液滴传感器
电子天平
b)黏油类产品实验装置
图6实验装置示意图
控制系统
控制系统
7准备工作
7.1试样的脱水
YB/T4493——2015
7.1.1轻油中苯类试样以氢氧化钾(见5.1)或氢氧化钠(见5.2)脱水不少于5min,也可以颗粒无水氯化钙(见5.3)或无水氯化钠(见5.4)脱水不少于20min。7.1.2黏油试样中水分不大于2%。7.2仪器准备
将仪器放置在通风橱内,连接好循环水冷凝装置、传动机构等外部仪器设备,连接好电源。8试验步骤
8.1轻油类实验
8.1.1量取100mL试样,装人蒸馏瓶中,将承载试样的蒸馏瓶放置在仪器的称量托盘上。8.1.2通过操作屏幕选择蒸馏模式。8.1.3设置初馏时间,初馏点在150℃及以下的试样,设置时间范围为5min~10min;初馏点在150℃以上的试样,设置时间范围为10min~15min。8.1.4设置蒸馏速度,范围为4mL/min~5mL/min。8.1.5操作控制装置,启动蒸馏程序。蒸馏过程仪器自动记录试样质量、馏出液质量、蒸馏温度,直至实验结束。
8.1.6蒸馏损失超过1.5%时,实验结果作废。8.2黏油类实验
量取100mL试样,装入蒸馏瓶中,将承载试样的蒸馏瓶放置在仪器的称量托盘上。8.2.1
通过操作屏幕选择蒸馏模式。
设置脱水温度和脱水时间,使试样在150℃前将水脱净。设置初馏时间,范围为15min~25min。8.2.4下载标准就来标准下载网
设定蒸馏速度,范围为4mL/min5mL/min。8.2.51
8.2.6操作控制装置,启动蒸馏程序。蒸馏过程仪器自动记录试样质量、各温度段馏出液质量、蒸馏温度,直至实验结束。
9结果计算
9.1带有自动计算功能的馏程测试仪,直接输出实验报告即可。9.2无自动计算功能的仪器按以下要求计算:a)粗苯180℃前馏出量按式(1)计算:w(%)=m×100%
式中:
-180℃前馏出液的质量,单位为克(g);试样质量,单位为克(g)。
黏油各段干基馏出量按式(2)计算:b)
w(%) = m ×100%
式中:
各温度段的馏出质量,单位为克(g);·(1)
YB/T4493—2015
m2——试样脱水后质量,单位为克(g)。注:黏油类实验报告应规定温度对应的馏出量。3数值修约按GB/T8170的规定进行。9.3
精密度
轻油类
轻油类馏程测定的精密度见表1。表1轻油类馏程测定的精密度
产品名称
初馏点、终馏点/℃
轻苯馏出96%温度
苯、甲苯
二甲苯
重苯、精重苯
间对甲酚、三混甲酚、工业二甲酚纯吡啶
吡啶溶剂、α-甲基吡啶、β-甲基吡啶馏分喹啉类
黏油实验的精密度
重复性:不大于1.5%。
试验报告
试验报告应至少包含下列信息:a)
试样名称、编号;
依据的标准;
结果计算及测定结果;
试验中观察到的异常情况;
试验日期;
试验人员等。
重复性
馏出量/%
155024-0770
15502407707
中华人民共和国黑色冶金
行业标准
焦化油类产品馏程的测定
自动馏滴法
YB/T4493—2015
冶金工业出版社出版发行
北京北河沿大街嵩祝院北巷39号邮政编码:100009
北京七彩京通数码快印有限公司印刷各地新华书店经销
开本880×1230
2015年11月第一版
印张0.75
字数17千字
2015年11月第一次印刷
统一书号:155024·0770
定价:25.00元
小提示:此标准内容仅展示完整标准里的部分截取内容,若需要完整标准请到上方自行免费下载完整标准文档。