首页 > 水利行业标准(SL) > SL/T 147-1995 水位测针 SL/T 147-1995
SL/T 147-1995

基本信息

标准号: SL/T 147-1995

中文名称:水位测针 SL/T 147-1995

标准类别:水利行业标准(SL)

英文名称: Water level measuring needle

标准状态:现行

实施日期:1996-01-01

出版语种:简体中文

下载格式:.rar.pdf

下载大小:2484251

相关标签: 水位 1995

标准分类号

中标分类号:仪器、仪表>>其他仪器仪表>>N93水文与水利仪器

关联标准

采标情况:ISO 4373-1979 NEQ

出版信息

页数:8页

标准价格:14.0 元

相关单位信息

标准简介

SL/T 147-1995 水位测针 SL/T 147-1995 SL/T147-1995 标准下载解压密码:www.bzxz.net

标准图片预览

SL/T 147-1995 水位测针 SL/T 147-1995
SL/T 147-1995 水位测针 SL/T 147-1995
SL/T 147-1995 水位测针 SL/T 147-1995
SL/T 147-1995 水位测针 SL/T 147-1995
SL/T 147-1995 水位测针 SL/T 147-1995

标准内容

中华人民共和国行业标准
SL/T147-1995
20013260
水位测针
Point gauge
1995-06-03发布
中华人民共和国水利部
1995-12-01实施
主题内容与适用范围
引用标准
产品分类
技术要求
试验方法
检验规则
标志、包装、运输、贮存
中华人民共和国行业标准
水位测垒
Point gauge
SL/T147--1995
本标准非等效采用国际标准化组织ISO4373一79《明渠水流测量水位测量设备》第9.2条《测针式水位计》。
主题内容与适用范围
本标准规定了水位测针的术语、产品分类、技术要求、试验方法、检验规则、标志及包装等内容。本标准适用于资料精度要求较高的水位测量用的水位测针。引用标准
SL10-89水文仪器术语
GB9359-88水文仪器总技术条件
GBJ138-90水位观测标准
GB5080.7-86
设备可靠性试验:恒定失效率假设下的失效率与平均无故障时间的验证试验方案
3术语
本标准所用术语同SL10的规定,其余的术语如下:3.1针形水位测针Point gauge
其基本构件是一根针形测针,测量时将它降低直到接触水面,读数确定水位的装置3.2钩形水位测针Hook gauge
其基本构件是一根钩形测针,测量时将钩尖沉入水下后再提升直到它接触水面,读数确定水位的装置。
3.3跟踪式水位测针.Trackingpointgauge测针接触水面并自动跟踪水位高程变化,当达到静止状态时,读数确定水位的装置。3.4.电测针Electronicpointgauge在针形水位测针上增加一电子装置,当测针触及水面的那一瞬间,发出信号确定水位。4产品分类
4.1产品型式
水位测针的型式划分如下:
厂针形水位测针
直针式
水位测针
钩针式
中华人民共和国水利部1995-06-03批准跟踪式水位测针
L电测针
钩形水位测针
1995-12-01实施
4.2产品结构
SL/T147-1995
水位测针主要由测针、身架、微调装置、测尺四部分及其他辅助装置(如自动跟踪装置和电子指示装置等)组成。
4.3产品主要参数
a)测量范围为0~20cm、0~40cm、0~50cm、0~60cm、0~80cm、0~100cm;b)测尺分度值为1mm;
c)分辨力为0.1mm、1.0mm。
4.4产品型号命名规则按SD182的要求编制。5技术要求
5.1针形水位测针和钩形水位测针5.1.1测尺
测尺要求见表1。
表1测尺要求
测尺刻度总长(cm)
测尺刻度总长公差(mm)
测尺直线度公差(mm)
5.1.2测针
5.1.2.1测针的长度一般为50300mm,针尖应做成60°角,尖端的半径一般为0.25mm5.1.2.2测针的直线度公差应≤0.3mm。5.1.3.游标尺刻度总长为9mm,公差土0.058mm。5.1.4·压簧
5.1.4.1:压簧经热处理后,应按图样技术要求规定加压力试验,不应产生永久性变形。5.1.4.2压簧应进行防锈蚀处理,处理后应保持原有弹性性能。5.1.5整机要求
5.1.5.1游标尺刻度面与测尺刻度面的配合;要求间隙不超过0.15mm,边缘平行度不超过0.15mm。
有微调装置的调幅尺寸不少于30mm,调整时不应有打滑、打楞和卡死现象。测针与测尺一般用螺纹连接,螺母固紧,要求两者在一直线上。5.1.5.3
可抽拉的测尺,其抽拉的松紧力应在15~35N以内,最好在结构上做成可调的。水位测针的安装基面的平面度为未注公差C级。5.1.5.5
各零部件的装配应正确、牢固,不得有松脱、变形或其他缺陷。材料要求
测尺、测针应采用具有较高强度、热膨胀系数小、耐腐蚀的材料制作。齿轮与齿条应采用高强度、耐磨损的材料制作。其他零件也应采用经久耐用的抗腐蚀材料制作。5.1.6.3
5.1.7外观质量要求
测尺、游标尺、刻度尺等的尺寸线和数字应清晰、匀称。5.1.7.1
5.1.7.2产品外表应光洁,涂镀层应牢固,不得有锈蚀、剥落、碰伤等缺陷。5.2电测针
5.2.1:电测针应符合5.1条的要求。2
SL/T147-1995
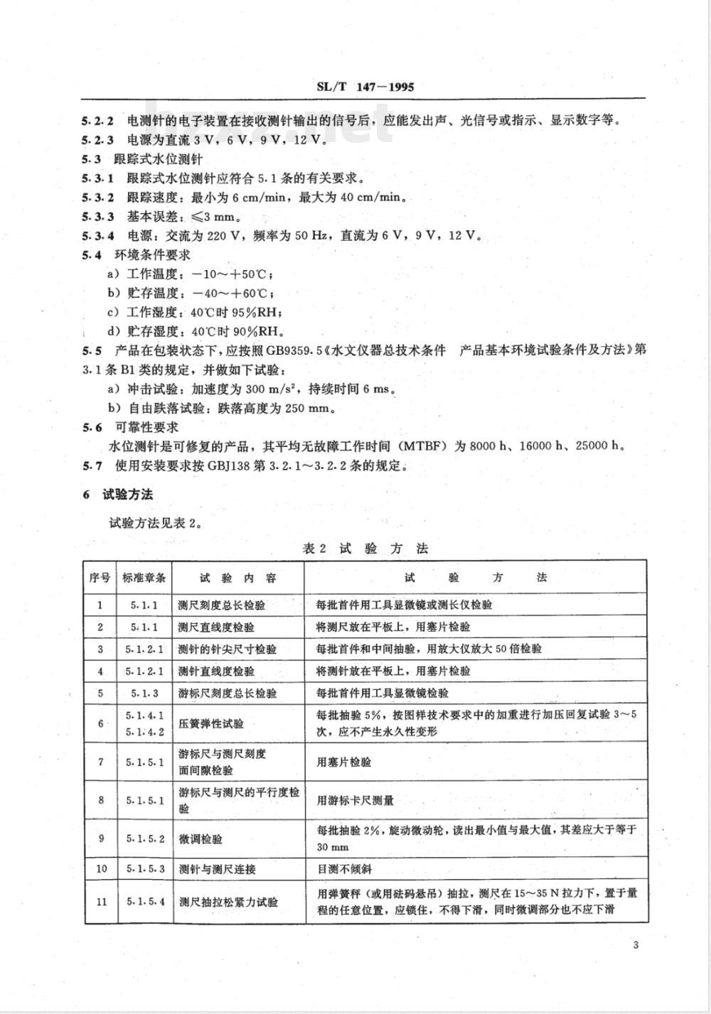
5.2.2·电测针的电子装置在接收测针输出的信号后,应能发出声、光信号或指示、显示数字等5.2.3电源为直流3V,6V,9V,12V。5.3·跟踪式水位测针
5.3.1:跟踪式水位测针应符合5.1条的有关要求。跟踪速度:最小为6cm/min,最大为40cm/min。5.3.2
5.3.3基本误差:≤3mm。
5.3.4电源:交流为220V,频率为50Hz,直流为6.V,9V,12V。5.4环境条件要求
a)工作温度:10~+50℃;
b)贮存温度:一40~+60℃;
c)工作湿度:40℃时95%RH;
d)贮存湿度:40℃时90%RH。
产品基本环境试验条件及方法》第5.5产品在包装状态下,应按照GB9359.5《水文仪器总技术条件3.1条B1类的规定,并做如下试验:a)冲击试验:加速度为300m/s2,持续时间6ms。b)自由跌落试验:跌落高度为250mm。5.6可靠性要求
水位测针是可修复的产品,其平均无故障工作时间(MTBF)为8000h、16000h、25000h。5.7使用安装要求按GBJ138第3.2.1~3.2.2条的规定。试验方法
试验方法见表2。
表2试验方法
标准章条
试验内容
测尺刻度总长检验
测尺直线度检验
·测针的针尖尺寸检验
测针直线度检验
游标尺刻度总长检验
压簧弹性试验
游标尺与测尺刻度
面间隙检验
游标尺与测尺的平行度检
微调检验
测针与测尺连接
测尺抽拉松紧力试验
每批首件用工具显微镜或测长仪检验将测尺放在平板上,用塞片检验法
每批首件和中间抽验,用放大仪放大50倍检验将测针放在平板上,用塞片检验每批首件用工具显微镜检验
每批抽验5%,按图样技术要求中的加重进行加压回复试验3~5次,应不产生永久性变形
用塞片检验
用游标卡尺测量
每批抽验2%,旋动微动轮,读出最小值与最大值,其差应大于等于30mm
目测不倾斜
用弹簧秤(或用码悬吊)抽拉,测尺在15~35N拉力下,置于量程的任意位置,应锁住,不得下滑,同时微调部分也不应下滑序号
标准章条
检验规则
7.1出厂检验
试验内容
基面平面度检验
外观质量检验
信号试验
跟踪试验
基本误差
温度试验
湿度试验
冲击试验
跌落试验
可靠性试验
SL/T147-1995
用刀口尺和塞片检验
目测检验
表2(续)
将测针的针尖接触水面,电子装置应发出信号或指示、显示数字等用专用试验设备,在跟踪范围内升降各2个全程,静态观测结果应符合5.3.3条的要求
试验条件:
1.工作温度:
-10~+50℃
2.购存温度:一40~+60℃
试验方法:
按GB9359.5的5.3条规定进行试验。试验后,各部分功能应正常,目测检查不变形、不开裂、不剥落试验条件:
1.工作湿度:40℃时95%RH
2.贮存湿度:40℃时90%RH
试验方法:
按GB9359.5的6.5条规定进行试验。试验后,各部分功能应正常,目测检查不锈蚀、不剥落
试验条件:
在包装状态下按GB9359.5.的B1类环境条件进行冲击试验试验方法:
按GB9359.5的8.3条规定进行试验。试验后,各部分功能应正常,目测检查外观无损伤,构件无破裂、变形,紧固件不松脱试验条件:
在包装状态下跌落高度为250mm,跌落次数为三次试验方法:
按GB9359.5的10.3条规定进行试验。试验后,各部分功能应正常,目测检查外观无损伤,构件无破裂、变形,包装箱不应变形开裂按GB5080.7的第5章《定时(定数)截尾试验方案》进行,选用方案编号为5:7
7.1.1.批量生产的水位测针,应逐台进行出厂检验。7.1.2出厂检验由制造厂质量检验部门按本标准表2序号115的要求逐项进行。7.1.3每台水位测针须经制造厂检验部门检验合格,并附有合格证,方能出厂7.2型式检验
7.2.1有下列情况之一时,一般应进行型式检验:a)新产品或老产品转厂生产的试制定型鉴定;b)正常出厂时,应定期进行一次检验;.c)正式生产后,如结构、材料、工艺有较大改变,可能影响产品性能时;4
d)产品长期停产后,恢复生产时;SL/T 147—1995
e)出厂检验结果与上次型式检验有较大差异时;f)国家质量监督机构提出进行型式检验的要求时。7.2.2型式检验由制造厂质量检验部门按本标准技术要求进行全部检验,7.2.3型式检验的样品应从经出厂检验合格的产品中随机抽取,数量不少于3台进行。7.2.4判定规则
在型式检验中,有两台不合格时,则判该批不合格;有一台不合格时,则应加倍抽取再进行不合格项目复检,其仍有不合格时,则判该批不合格。对该批不合格品应分析原因采取措施进行返修,重新进行第二次型式试验。若合格则确认该批合格;若仍不合格则认为该批不合格,应停止型式检验:7.2.5经过型式检验的产品需更换易损件,并经出厂检验合格后,方能出厂。8标志、包装、运输、贮存
8.1标志
8.1.1产品标志
a)制造厂名或厂标;wwW.bzxz.Net
.b)制造日期或编号。
8.1.2.外包装箱标志
a)产品型号及名称;
b)箱体尺寸及质量;
c)产品数量;
d)到站(港)及收货单位;
e)发站(港)及发货单位;
f)运输中的作业标志,如“切勿倒置”、“切勿受潮”、“精密仪器,小心轻放”等字样及图案。8.2包装
8.2.1产品用仪器箱或其他形式包装,应防止受潮。8.2.2包装箱中应填入干燥、柔软材料或有固定装置,以达到减震和防碰撞的目的。8.2.3..包装箱应牢固,并用钢带或聚丙烯塑料带捆扎加固。8.3运输
产品在包装条件下,允许用任何交通工具运输。8.4贮存
8.4.1产品贮存环境条件应符合5.10条的要求,室内不得有腐蚀性物质和有机溶液。8.4.2产品保存时应在未漆的零部件上涂上防锈油。附加说明:
本标准由中华人民共和国水利部提出。本标准由南京水利水文自动化研究所归口并负责起草。本标准主要起草人:武宦平、李小云、康文淑。本标准委托南京水利水文自动化研究所负责解释。SL/T147-1995
中华人民共和
行业标摊
水位测针
SL/T147-1995
中国水利水电出版社出版、发行(北京市三里河路6号:100044)北京市朝阳区小红门印刷厂印刷*
880×1230毫米,16开本:0.5印张·10千字1996年1月第一版1998年8月北京第二次印刷印数1001-4000册
书号1580124·27
定价2.00元
小提示:此标准内容仅展示完整标准里的部分截取内容,若需要完整标准请到上方自行免费下载完整标准文档。