首页 > 国家标准(GB) > GB 19079.4-2005 体育场所开放条件与技术要求 第4部分:攀岩场所
GB 19079.4-2005

基本信息

标准号: GB 19079.4-2005

中文名称:体育场所开放条件与技术要求 第4部分:攀岩场所

标准类别:国家标准(GB)

英文名称: Opening conditions and technical requirements for sports venues Part 4: Rock climbing venues

标准状态:现行

发布日期:2005-01-24

实施日期:2005-06-01

出版语种:简体中文

下载格式:.rar.pdf

下载大小:142497

相关标签: 体育场 开放 技术 场所

标准分类号

标准ICS号:家用和商用设备、文娱、体育>>97.220运动设备和设施

中标分类号:轻工、文化与生活用品>>文教、体育、娱乐用品>>Y55体育设施及器械

关联标准

出版信息

出版社:中国标准出版社

书号:155066.1-22402

页数:5页

标准价格:8.0 元

计划单号:20032357-Q-451

出版日期:2005-02-17

相关单位信息

首发日期:2005-01-24

起草人:郝光安、薛云、陈雪龄、刘大庆、李致新、杨世涛、王利全、石春健、李智

起草单位:国家体育总局登山运动管理中心、北京大学

归口单位:国家体育总局体育经济司

提出单位:国家体育总局

发布部门:中华人民共和国国家质量监督检验检疫总局 中国国家标准化管理委员会

主管部门:国家体育总局

标准简介

GB 19079的本部分规定了攀岩场所开放所应具备的基本条件与基本技术要求。本部分适用于向社会开放的各类攀岩场所。 GB 19079.4-2005 体育场所开放条件与技术要求 第4部分:攀岩场所 GB19079.4-2005 标准下载解压密码:www.bzxz.net

标准图片预览

GB 19079.4-2005 体育场所开放条件与技术要求 第4部分:攀岩场所
GB 19079.4-2005 体育场所开放条件与技术要求 第4部分:攀岩场所
GB 19079.4-2005 体育场所开放条件与技术要求 第4部分:攀岩场所
GB 19079.4-2005 体育场所开放条件与技术要求 第4部分:攀岩场所

标准内容

ICS97.220
中华人民共和国国家标准
GB19079.4—2005
体育场所并放条件与技术要求
第4部分:攀岩场所
Operation conditions and technical requirements for gymnasium and playgroundPart 4: Rock elimbing place
2005-01-24发布
中华人民共和国国家质量监督检验检疫总局中国国家标准化管理委最会
2005-06-01实施
GB19079体育场所开放条件与技术要求》分为以下几个部分:第1部分:游泳场所:
一第2部分:卡丁车场所;
—-~第3部分:蹦极场所
一第4部分:攀岩场所;
--第5部分:轮滑场所;
一第6部分:滑雪场所;
第7部分:滑冰场所:
第8部分:射击场所:
第9部分:射箭场所:
-第10部分:潜水场所;
第11部分:漂流场所:
第12部分:滑翔伞场所;
-一第13部分:热气球场所:
第14部分:动力滑翔伞场所;
本部分为GB190?9的第4部分本部分的内容全部为强制性。本部分由国家体育总局提出。
本部分山国家体育总局体育经济司归口并负责解释。本部分起草单位:国家体育总局登山动管理中心、北京大学。GB 19079, 4—2005
本部分主要起草人:郝光安、薛云、陈雪龄、刘大庆、李致新、杨世涛、七利全、石春健、李智。1范围
体育场所开放条件与技术要求
第4部分:攀岩场所此内容来自标准下载网
GB19079.4—2005
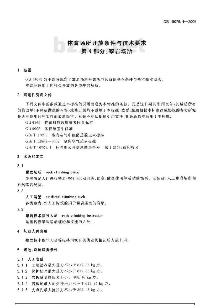
(GB19079的本部分规定攀出场所开放所具备的基本条件与基本技术要求。本部分适用于而社会开放的各类攀若场所。2规范性引用文件
下列文件中的条款通过本标谁的叫用而成为本标耀的条款,凡是注百期的孔用文性,其随质所有的修改单(不包括勘误的内容)或修订版均不适用十本标谁,然而,鼓励根据本标谁达成协议的各方研究是否可使用这些文件的最新版不,凡是不注日期的引用文件,其最新版本适用于本标推。GB6566建筑材料放射核限量标准GB9668体育馆卫生标准
GB/T17093室内空气中细菌总数.L牛标GB/18883一2002室内等气质量标准CR/T100C?1标志用公其信息图符号第1部分:通用符3术语和定义
攀岩场所rockclimhingplace
能够满足人们进行攀岩(抱衍)运动训练、比赛、健身休闲等活动的场所。它包括:人工攀岩场所和白然攀岩场所。
人工岩壁artificial climbingruck各类室内,外人工构筑的用于攀岩运动的岩壁。3.3
攀岩技术指导人员
rockelimhinginsirtctor
是指传授攀署运动埋论和技能的人员4从业人员资格
攀岩技术指导人员等应持国家有关热业资格证明力能「岗。5场地,设施设备条件
5.1人工岩壁
5.1.1上端锚点最大受力不小于816.33kg方、5.1.2保护挂片最大受力不小于816.33kg力。5.1.3岩板耐受静压力小小于108.16kg力。5. 1. 4 岩板的最大耐受冲而力不小于 612. 24 kg力,5. t.5支点孔最人抗拉力不小于 306. 12 kg力。wWGB 19079.4-2005
5.2自然岩骗
5.2.1上端销点最大受力不小于816.33kg力,5.2.2保护挂片最大受力不小于816. 33 kg力,5.3保护器材
5.3. 1保护绳直径不小于10 mim,抗拉力不小于【700 kg力,耳采用单绳保护状态:5.3.2丝扣安全铁琐的横向抗拉力不小于918.33kg力,纵向抗拉力不小于2241.90kg力。5.3.3安全铁琐的横向抗拉力不小于714.29力kg,纵向抗拉不小丁2244.90kg力。5.3.4制动器(下降器)的抗拉力不小于2448.98kg力。5.3.5安全扇带的抗拉力不小于1 734. 69 kg力。5.4辅助设备
5.4.1有清蜥、醒目的危险区域警示标识和安全防护设施,5.4.2有男、女更衣室,并配有存放衣物的设施。5.4.3窑内攀岩场所有紧疏散通道。5.4.4攀岩场所的公共指示标识符合GB/T10001.1的要求。6卫生、环境管理要求
人工岩壁应符合GB6566的要求。6.2攀岩场所的环境卫生应符合GB9668的要求。6.3攀岩场所室内空气符合GB/T17093和(:B/T18883—2002的要求。7安全保障
7.1在醒月位置有\攀岩人员须知”及安全警示。7.2开放期间每条使用的攀岩道应配备1名攀岩技术指导人员。7.3有健全的设施设备安全检查制度.损毁的器材应及时更换。7.4急救药品和器械应摆放在使下取用的明显位置。7.5各类人员上岗有明显标识。
7.6有健金的治安保卫、安金教护、设备维修制度及人员服务岗位责任制。
小提示:此标准内容仅展示完整标准里的部分截取内容,若需要完整标准请到上方自行免费下载完整标准文档。