首页 > 其他行业标准 > YB/T 4238-2010电气化铁路接触网支柱用热轧H型钢
YB/T 4238-2010

基本信息

标准号: YB/T 4238-2010

中文名称:电气化铁路接触网支柱用热轧H型钢

标准类别:其他行业标准

英文名称:Hot rolled H section for electrified railway pillars

标准状态:已作废

发布日期:2010-11-22

实施日期:2011-03-01

作废日期:2024-07-11

出版语种:简体中文

下载格式:.pdf .zip

相关标签: 电气化铁路 接触网 支柱 热轧 型钢

标准分类号

标准ICS号:冶金>>钢铁产品>>77.140.60钢棒和钢条

中标分类号:冶金>>钢铁产品>>H44型钢、异型钢

关联标准

替代情况:公告:中华人民共和国工业和信息化部公告 2024年第17号

出版信息

出版社:冶金工业出版社

标准价格:18.0

出版日期:2011-03-01

相关单位信息

复审日期:2024-07-11

起草单位:山东莱芜钢铁集团有限公司;河北津西钢铁集团股份有限公司;冶金工业信息标准研究院;马鞍山钢铁集团公司

归口单位:全国钢标准化技术委员会

发布部门:中华人民共和国工业和信息化部

标准简介

本标准规定了电气化铁路接触网支柱用热轧H型钢的订货内容、尺寸、外形、重量及允许偏差、技术要求、试验方法、检验规则和包装、标志、质量证明书等。 本标准适用于电气化铁路接触网支柱用热轧H型钢。


标准图片预览

YB/T 4238-2010电气化铁路接触网支柱用热轧H型钢
YB/T 4238-2010电气化铁路接触网支柱用热轧H型钢
YB/T 4238-2010电气化铁路接触网支柱用热轧H型钢
YB/T 4238-2010电气化铁路接触网支柱用热轧H型钢
YB/T 4238-2010电气化铁路接触网支柱用热轧H型钢

标准内容

ICS 77. 140. 60
中华人民共和国黑色冶金行业标准YB/T4238--2010
电气化铁路接触网支柱用热轧H型钢Hot rolled H section for electrified railway pillars2010-11-10发布
中华人民共和国工业和信息化部2011-03-01实施
本标准由中国钢铁工业协会提出。前
本标准由全国钢标准化技术委员会归口。YB/T4238—-2010
本标准主要起草单位:莱芜钢铁集团有限公司、河北津西钢铁集团股份有限公司、冶金工业信息标准研究院、马鞍山钢铁集团公司。本标准主要起草人:袁鹏举、杜传志、刘宝石、赵-一臣、冯超、巩庆华。1范围
电气化铁路接触网支柱用热轧H型钢YB/T4238—-2010
本标准规定了电气化铁路接触网支柱用热轧H型钢的订货内容、尺寸、外形、重量及允许偏差、技术要求、试验方法、检验规则和包装、标志、质量证明书等。本标准适用于电气化铁路接触网支柱用热轧H型钢。2规范性引用文件
下列文件对于本文件的应用是必不可少的。凡是注日期的引用文件,仅注日期的版本适用于本文件。凡是不注日期的引用文件,其最新版本(包括所有的修改单)适用于本文件。GB/T222钢的成品化学成分允许偏差GB/T223.3钢铁及合金化学分析方法二安替比林甲烷磷钼酸重量法测定磷量GB/T223.5钢铁及合金化学分析方法还原型硅钼酸盐光度法测定酸溶硅含量GB/T223.59
GB/T223.63
GB/T223.68
GB/T223.69
GB/T 228
GB/T229
GB/T232
GB/T2101
钢铁及合金化学分析方法锑磷钼蓝光度法测定磷量钢铁及合金化学分析方法高碘酸钠(钾)光度法测定锰量钢铁及合金化学分析方法管式炉内燃烧后碘酸钾滴定法测定硫含量钢铁及合金化学分析方法管式炉内燃烧后气体容量法测定碳含量金属材料室温拉伸试验方法
金属材料
布氏硬度试验第1部分:试验方法金属材料
弯曲试验方法
型钢验收、包装、标志及质量证明书的一般规定GB/T 2975
GB/T4336
GB/T11263
GB/T20066
GB/T17505
3订货内容
钢及钢产品力学性能试验取样位置及试样制备碳素钢和中低合金钢火花源原子发射光谱分析方法(常规法)热轧.H型钢和剖分T型钢
钢和铁化学成分测定用试样的取样和制样方法钢及钢产品交货一般技术要求
按本标准订货的合同应包含下列技术内容:a)产品名称;
本标准号;
c)牌号;
型号及规格;
交货长度;
重量和数量;
需方提出的其它特殊要求,如:特殊规格要求、特殊表面质量要求等内容。g)
4尺寸、外形、重量及允许偏差
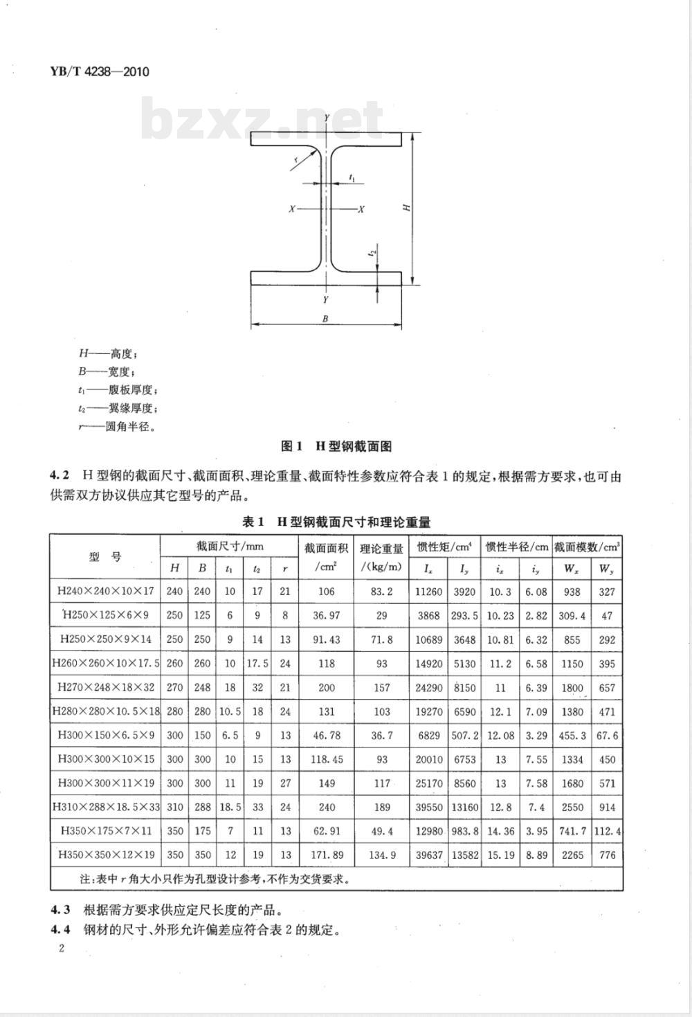
4.1H型钢的截面图示及标注符号见图1。YB/T4238—2010
高度;
B—宽度;
腹板厚度;
t2-翼缘厚度;
圆角半径。
图1H型钢截面图
4.2H型钢的截面尺寸、截面面积、理论重量、截面特性参数应符合表1的规定,根据需方要求,也可由供需双方协议供应其它型号的产品。表1H型钢截面尺寸和理论重量
H240×240×10×17
H250X125X6X×9
H250X250X9X14
H260×260×10×17.5
H270×248X18×32
H280×280X10.5×18
H300X×150×6.5×9
H300×300×10X15
H300X300X11X19
H310X288×18.5×33
H350×175×7×11
H350X350X12×19
截面尺寸/mm
截面面积
注:表中r角大小只作为孔型设计参考,不作为交货要求。4.3根据需方要求供应定尺长度的产品。4.4钢材的尺寸、外形允许偏差应符合表2的规定。2
理论重量
/(kg/m)
惯性矩/cm
惯性半径/cm截面模数/cm
高度H
宽度B
翼缘斜度T
弯曲度
中心偏差S
腹板弯曲度W
≥100~<200
≥5~<16
≥16~<25
≥5~<16
≥16~<25
≥25~<40
高度≤300
高度>300
高度≤300
高度>300
高度≤300且
宽度≤200
高度>300
或宽度>200
高度<400
端面斜度e
4.5重量及允许偏差
表2H型钢尺寸、外形允许偏差
允许偏差
B≥150
B≥125
T≤1.0%B
T≤1.5mm
T≤1.2%B
T≤1.5mm
≤长度的0.15%
≤长度的0.10%
H或B≥200
H或B<200
e<1.6%(H或B)bzxZ.net
YB/T4238-—2010
单位为毫米
适用于上下、左右大弯曲
S=b-bz
4.5.1H型钢按理论重量交货,钢的密度按7.85g/cm3计算。经供需双方协商并在合同中注明,亦可按实际重量交货。
4.5.2H型钢重量允许偏差的计算方法为单根或每批的实际重量与理论重量之差除以理论重量,以百分率表示。单根或每批H型钢的重量允许偏差不超过土4.0%。3
YB/T 4238—2010
4.6标记示例
H型钢的规格标记采用:H与高度H值X宽度B值X腹板厚度t值X翼缘厚度t2值表示。如:H300×300×10×15。
5技术要求
牌号及化学成分
钢的牌号及化学成分(熔炼成分)应符合表3的规定。表3钢的牌号及化学成分
化学成分/%
成品钢材的化学成分允许偏差应符合表4的规定。表4钢材成品化学成分允许偏差
规定化学成分上限值
上偏差
>0. 8~1. 7
允许偏差
5.1.3钢中残余元素铬、镍、铜含量应各不大于0.30%,如供方能保证,均可不作分析。5.2冶炼方法
钢由氧气转炉冶炼。
5.3交货状态
H型钢以热轧状态交货。
5.4力学性能
钢的力学性能应符合表5的规定。4
下偏差
5.5表面质量
屈服强度
≥235
≥235
≥235
≥345
≥345
≥390
≥390
≥390
>16~35
≥225
≥225
≥325
≥325
≥370
≥370
表5钢的力学性能
抗拉强度
370~500
370~500
370~500
470~630
470~630
470~630
490~650
490~650
490~650
伸长率
冲击吸收能量
YB/T4238-2010
弯曲试验
(纵向)
5.5.1H型钢的表面不应有横向裂纹、折叠、结疤、分层,局部的纵向裂纹、凹坑、凸起、麻点及刮痕等缺陷允许存在,但不应超出厚度尺寸允许偏差。5.5.2H型钢的表面的缺陷,允许用砂轮等机械方法修磨或焊补进行缺陷的清除或修补,清除和焊补应符合GB/T11263的规定。
试验方法
每批H型钢的检验项目、试样数量和试验方法应符合表6的规定。表6检验项目、试样数量和试验方法序号
检验规则
7.1检查和验收
检验项目
化学分析
拉伸试验
弯曲试验
表面质量
尺寸、外形
重量偏差
试样数量/个
1(每炉)
逐根或每批
H型钢的检查和验收由供方技术监督部门进行。7.2组批
取样方法
GB/T20066
GB/T2975
GB/T2975
GB/T2975
试验方法
GB/T223、GB/T4336
GB/T228
GB/T232
GB/T229
H型钢应成批验收,每批由同一牌号、同一炉号、同一质量等级、同一尺寸、同一交货状态的钢材组成。每批重量应不大于60t。
YB/T4238-—2010
7.3复验
拉伸和冲击试验的复验按GB/T17505执行。包装、标志及质量证明书
钢材的包装、标志及质量证明书应按GB/T2101的规定执行。中华人民共和国黑色冶金
行业标准
电气化铁路接触网支柱用热轧H型钢YB/T4238—2010
冶金工业出版社出版发行
北京北河沿大街嵩祝院北巷39号邮政编码:100009
北京兴华印刷厂印刷
各地新华书店经销
开本880×12301/16印张0.75字数18千字2011年2月第-次印刷
2011年2月第一版1
统一书号:155024·343
定价:15.00元
小提示:此标准内容仅展示完整标准里的部分截取内容,若需要完整标准请到上方自行免费下载完整标准文档。